文献检索
期刊检索
文献园地
更多研究方向:
Molecular Biology of the Cell
The transmembrane domain of the desmosomal cadherin desmoglein-1 governs lipid raft association to promote desmosome adhesive strength.
Journal of Cell Science
ZnUMBA - a live imaging method to detect local barrier breaches
American Journal of Physiology-Gastrointestinal and Liver Physiology
Medium-chain fatty acid oxidation is independent of l-carnitine in liver and kidney but not in heart and skeletal muscle
生知快讯
最新资讯
更多
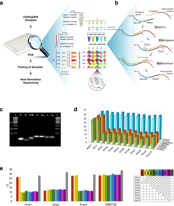
BART-Seq: 用于基因组学、转录组学和单细胞分析的低成本大规模平行靶向测序-文献解析
1. 领域背景与文献引入文献英文标题:BART-Seq: cost-effective massively parallelized targeted sequencing for genomics, transcriptomics, and single-cell analysis;发表期刊:Genome Biology;影响因子:约14.03(2019年);研究领域:靶向测序技术、单细胞转录组学、基因组学。下一代测序(NGS)技术的发展推动了生

神经酰胺通过破坏内质网钙稳态诱导内质网应激介导的人腺样囊性癌细胞凋亡-文献解析
1. 领域背景与文献引入文献英文标题:Induction of ER stress-mediated apoptosis by ceramide via disruption of ER Ca²⁺ homeostasis in human adenoid cystic carcinoma cells;发表期刊:Cell Bioscience;影响因子:未公开;研究领域:肿瘤学-头颈部肿瘤-腺样囊性癌治疗机制腺样囊性癌是头颈部常见的高度侵袭性恶性肿

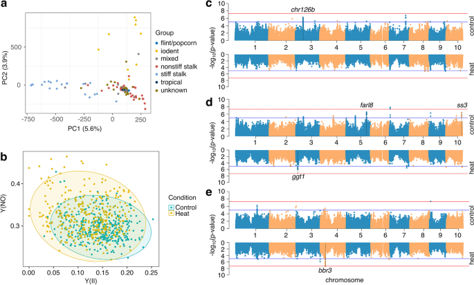
Mapping responsive genomic elements to heat stress in a maize diversity panel-文献解析
1. 领域背景与文献引入文献英文标题:Mapping responsive genomic elements to heat stress in a maize diversity panel;发表期刊:Genome Biology;影响因子:17.906(2022年);研究领域:作物逆境生物学(玉米热胁迫响应的基因组调控)全球气候变暖导致的极端高温事件频发,已成为制约作物产量的关键非生物胁迫因素之一
