1. 领域背景与文献引入
文献英文标题:Circulating bone morphogenetic protein 8A is a novel biomarker to predict advanced liver fibrosis;发表期刊:Biomarker Research;影响因子:未公开;研究领域:肝纤维化生物标志物研究
全球范围内,慢性肝病(CLD)占全因死亡的3.5%,肝细胞癌(HCC)是第六大癌症,进展性肝纤维化(F3-F4期)是CLD患者肝相关发病和死亡的核心风险因素。肝纤维化的病理机制是慢性肝损伤激活肝星状细胞(HSC),使其转化为肌成纤维细胞,大量分泌胶原等细胞外基质(ECM)。肝活检虽为纤维化分期金标准,但存在侵入性、采样误差等局限,非侵入性生物标志物需求迫切。现有标志物如纤维化4评分(FIB-4)、转氨酶血小板比值指数(APRI)虽常用,但约30%-40%患者处于“灰色地带”(无法明确分期),准确性不足。骨形态发生蛋白(BMP)家族成员如BMP2、BMP7已被报道与肝纤维化相关,但BMP8A的作用尚未研究。本研究旨在验证BMP8A作为肝纤维化生物标志物的潜力,填补该领域空白。
2. 文献综述解析
文献综述以“CLD负担→肝纤维化机制→现有方法局限→BMP家族研究现状→BMP8A空白”为核心逻辑。现有研究关键结论:CLD病因多样(病毒、酒精、NAFLD等),进展性纤维化是主要风险;HSC激活是肝纤维化核心;现有生物标志物存在灰色地带;BMP家族与肝纤维化相关,但BMP8A未被探索。技术方法优势:既往研究结合动物、细胞及临床样本,但未涉及BMP8A;局限性:现有标志物无法精准区分轻度与进展性纤维化。本研究创新价值:首次系统验证BMP8A在肝纤维化中的表达、分泌及血清 biomarker 潜力,开发无灰色地带的BMP8A纤维化评分(BFS)算法,弥补现有工具缺陷。
3. 研究思路总结与详细解析
本研究以“BMP8A是否为肝纤维化生物标志物”为核心科学问题,采用“动物模型→细胞实验→临床验证→算法开发”闭环路线,逐步验证BMP8A的诊断价值。
3.1 动物模型构建与肝BMP8A表达检测
实验目的:验证纤维化动物模型中肝BMP8A的表达变化及与纤维化程度的关联。
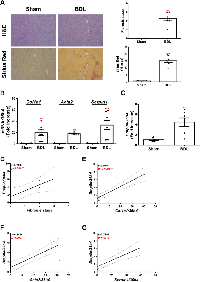
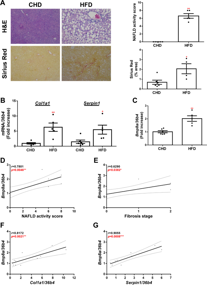
方法细节:构建3种小鼠模型:(1)胆管结扎(BDL)模型:7只行BDL手术,7只假手术,28天后处死;(2)四氯化碳(CCl₄)模型:6只注射CCl₄(1.6mg/kg,每周2次),6只注射橄榄油,6周后处死;(3)高脂饮食(HFD)模型:5只喂食60kcal%脂肪饲料,5只正常饮食,16周后处死。检测肝组织Sirius Red染色(胶原沉积)、qRT-PCR(纤维化标志物Col1a1/Acta2/Serpin1及Bmp8a mRNA)。
结果解读:BDL模型中,纤维化组胶原沉积面积显著大于假手术组(图1A),Col1a1/Acta2/Serpin1 mRNA升高(图1B),Bmp8a mRNA显著上调(图1C),且与纤维化程度正相关(图1D);HFD模型中,HFD组出现NASH特征(脂肪变性、炎症)及纤维化(图2A),Col1a1/Serpin1 mRNA升高(图2B),Bmp8a mRNA上调(图2C),且与NAFLD活动评分、纤维化程度正相关(图2D-E)。
产品关联:实验所用关键产品:Vitro的TRIzol试剂、Promega的ImProm-II™反转录试剂盒、Thermo Fisher的StepOnePlus™ qPCR系统。


3.2 细胞模型验证BMP8A的表达与分泌
实验目的:明确BMP8A的细胞来源及转化生长因子β(TGFβ)对其分泌的调控。
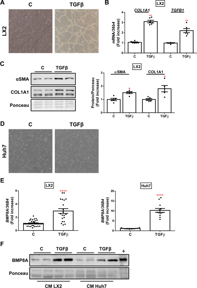
方法细节:用TGFβ(10ng/ml,Peprotech,货号100-21C)刺激人HSC细胞(LX2)和人肝细胞(Huh7)24小时。检测LX2形态变化(相差显微镜)、纤维化标志物(Col1a1 mRNA、αSMA/COL1A1蛋白),Huh7形态,及两者BMP8A mRNA(qRT-PCR)、蛋白(细胞裂解液及上清免疫印迹)水平。
结果解读:LX2经TGFβ刺激后,形态从星形变为成纤维细胞样(图3A),Col1a1 mRNA、αSMA/COL1A1蛋白升高(图3B-C);Huh7形态无显著变化(图3D)。两者BMP8A mRNA均显著上调(图3E),上清中BMP8A蛋白也升高(图3F),提示HSC和肝细胞均为BMP8A的分泌来源。
产品关联:实验所用关键产品:Peprotech的TGFβ、Abcam的BMP8A抗体(货号ab154373)、Merck的αSMA抗体(货号A-2547)、Sartorius的Vivaspin超滤单元(货号VS04T21)。

3.3 临床样本血清BMP8A水平检测
实验目的:验证血清BMP8A与NASH患者进展性纤维化的关联。
方法细节:纳入36例正常肝组织(NL)、85例活检证实的NASH患者(52例F0-F2,33例F3-F4),用ELISA(Cusabio,货号CSB-EL002745HU)检测血清BMP8A水平。
结果解读:F3-F4患者血清BMP8A水平(312.1±106.5 pg/mL,n=33)显著高于F0-F2(222.3±116.8 pg/mL,n=52,p=0.0001)和NL组(227.8±136 pg/mL,n=36,p=0.0019,图5A);血清BMP8A与纤维化程度正相关(r=0.3978,n=85,p=0.0002,图5B)。
产品关联:实验所用关键产品:Cusabio的人BMP8A ELISA试剂盒。

3.4 BFS算法开发与验证
实验目的:开发无灰色地带的进展性纤维化预测算法。
方法细节:纳入血清BMP8A、年龄、血小板计数等变量,对85例NASH患者进行多变量逻辑回归分析,开发BMP8A纤维化评分(BFS),并通过ROC曲线评估性能。
结果解读:BMP8A(OR=2.15/100pg/mL,p=0.002)、年龄(OR=1.07/岁,p=0.02)、血小板计数(OR=0.99/×10⁹/L,p=0.07)是独立预测因子。BFS的AUROC为0.818(95%CI 0.72-0.91,p<0.0001,图5D),Youden指数切点0.46,特异性84.6%、敏感性69.7%,无灰色地带,性能优于APRI(AUROC=0.651)和FIB-4(AUROC=0.756)。
产品关联:实验所用统计软件:GraphPad Prism 6.0、IBM SPSS Statistics 24.0。
4. Biomarker研究及发现成果解析
Biomarker定位与验证逻辑
本研究的核心Biomarker为血清循环BMP8A,其筛选与验证遵循“动物模型(肝+血清BMP8A升高)→细胞实验(HSC/肝细胞分泌BMP8A)→临床样本(血清BMP8A与进展性纤维化关联)→算法优化(提升诊断性能)”的完整链条,验证逻辑严谨。
研究过程与性能数据
- 来源与检测:BMP8A来源为小鼠/人血清,验证方法为ELISA(小鼠用MyBioSource试剂盒,人用Cusabio试剂盒)。
- 特异性与敏感性:血清BMP8A预测F3-F4的AUROC为0.74(p<0.0001);BFS算法的AUROC为0.818(p<0.0001),Youden指数切点0.46对应的特异性84.6%、敏感性69.7%,阳性预测值(PPV)74.2%、阴性预测值(NPV)81.5%。
核心成果与创新价值
- 分子靶点创新:首次证实BMP8A是肝纤维化的新分子靶点,动物模型中肝Bmp8a mRNA与纤维化程度正相关,细胞实验验证HSC和肝细胞均分泌BMP8A。
- 生物标志物价值:血清BMP8A是进展性肝纤维化的特异性生物标志物,可区分NASH患者的轻度与进展性纤维化。
- 算法优势:开发的BFS算法无灰色地带,性能优于现有标志物,为进展性肝纤维化的非侵入性诊断提供更准确的工具。
本研究为肝纤维化的非侵入性诊断提供了新靶点与算法,未来需在更大样本量、多病因CLD患者中验证BFS的临床实用性。
