1. 领域背景与文献
文献英文标题:CCL19 as an APC-targeting unit preserves chemotactic and signaling properties to improve DNA vaccine immunogenicity and tumor control;发表期刊:未明确;影响因子:未公开;研究领域:肿瘤免疫治疗(DNA疫苗与分子佐剂)
领域共识:肿瘤治疗性疫苗是通过激活或增强机体对肿瘤抗原的免疫应答来发挥作用的免疫治疗策略,其中DNA疫苗因可编码个性化肿瘤新抗原,成为精准免疫治疗的重要方向。近年来,个性化癌症疫苗(PCVs)已在多项I/II期临床试验中展现出诱导抗原特异性T细胞应答的能力,且在Keynote-942等II期试验中证实其可与免疫检查点抑制剂协同提升临床获益。为进一步增强DNA疫苗的免疫原性,研究人员开始整合DNA编码的免疫调节成分(分子佐剂),包括细胞因子、共刺激分子或病原体识别受体配体等,这些佐剂可通过激活先天免疫或改善抗原呈递来调控免疫应答。分子佐剂的递送方式主要分为单独质粒共递送与抗原融合递送两类,其中与抗原共价连接且能结合抗原呈递细胞(APC)受体的融合构建体被归类为APC靶向DNA疫苗,这类疫苗通常包含分泌信号,可将抗原主动释放至细胞外环境,促进与专职APC的受体特异性相互作用,从而提升免疫原性。趋化因子作为APC靶向单元具有独特优势,不仅能结合APC受体,还可调控靶细胞的趋化、分化或成熟,但趋化因子网络的复杂性和多效性使其在疫苗中的作用机制尚未完全阐明。CCL19作为趋化因子受体7(CCR7)的天然配体,在临床前模型中已展现出作为APC靶向单元的潜力,但关于其与新抗原融合后是否保留完整功能,以及如何通过调控免疫细胞招募和激活来增强疫苗效力的研究仍存在空白,因此本文旨在系统验证CCL19融合构建体的体外体内功能,并明确其在提升DNA疫苗免疫原性和抗肿瘤效力中的作用机制。
2. 文献综述解析
本文综述部分围绕DNA疫苗的免疫原性增强策略展开,作者按分子佐剂的递送方式和功能类型对现有研究进行分类,系统梳理了APC靶向DNA疫苗的发展现状与未解决问题。
现有研究表明,分子佐剂如白细胞介素-12(IL-12)通过单独质粒共递送可增强DNA疫苗的免疫原性,而将趋化因子如CCL3、CCL20与抗原融合的构建体已进入临床试验阶段,这类APC靶向疫苗的优势在于能促进抗原与APC的相互作用,提升抗原呈递效率,但现有研究存在以下局限性:一是多数研究仅关注疫苗的体内免疫应答和抗肿瘤效果,对佐剂融合后是否保留原有分子功能的体外验证不足;二是关于趋化因子作为靶向单元如何调控免疫细胞招募和激活的具体机制尚未完全阐明;三是部分研究缺乏对疫苗不同组成成分(如分泌信号、二聚化结构域)单独作用的系统性比较。
通过对比现有研究的未解决问题,本文的创新价值凸显:首次在体外系统验证CCL19与新抗原及二聚化结构域融合后,仍能保留CCR7介导的Gαi信号通路激活和β-arrestin招募功能,且对单核细胞来源树突状细胞(moDCs)具有趋化活性;同时在体内层面,首次证实CCL19融合构建体可有效招募免疫细胞至疫苗接种部位,并通过提前启动新抗原特异性免疫应答来增强抗肿瘤效力,为APC靶向DNA疫苗的优化设计提供了直接的功能学和体内实验证据,填补了趋化因子融合后功能验证及机制解析的研究空白。
3. 研究思路总结与详细解析
本文的研究目标是验证CCL19作为APC靶向单元与癌症新抗原融合后,是否保留其生物学功能,并明确其在增强DNA疫苗免疫原性和抗肿瘤效力中的作用机制;核心科学问题包括CCL19融合构建体能否激活CCR7下游信号通路、能否在体内有效表达并招募免疫细胞、以及能否在肿瘤模型中提升疫苗的免疫应答和抗肿瘤效果;技术路线遵循“体外功能验证→体内表达与免疫招募分析→肿瘤模型效力评估”的闭环逻辑,通过多维度实验逐步验证假设。
3.1 CCL19融合蛋白的体外信号与趋化功能验证
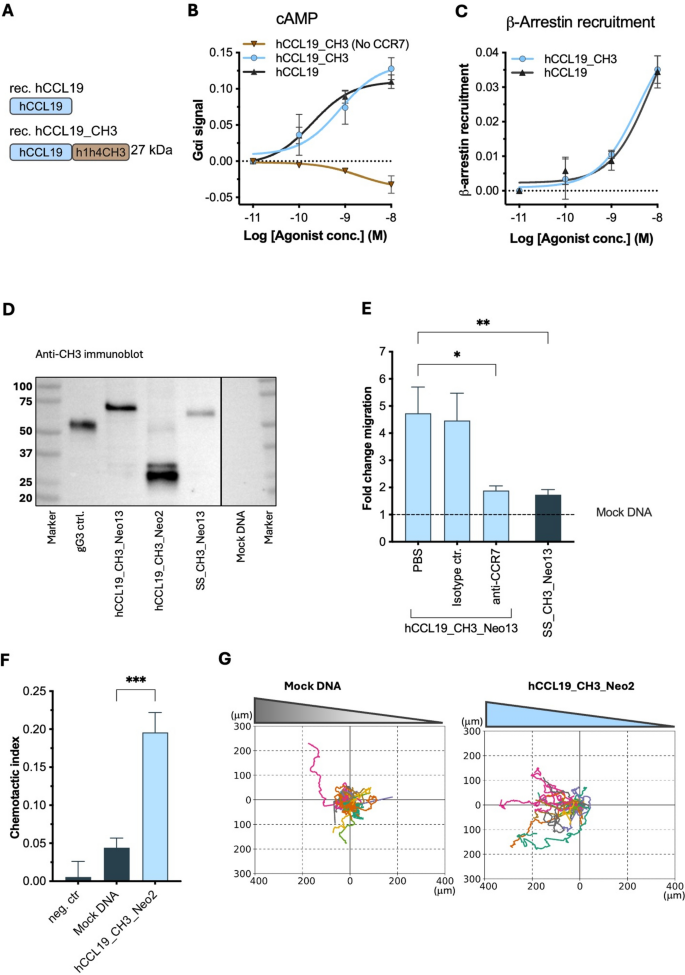
实验目的:验证CCL19与二聚化结构域h1h4CH3及新抗原融合后,是否仍能激活CCR7介导的信号通路,并保持对免疫细胞的趋化活性。
方法细节:首先通过生物发光共振能量转移(BRET)实验,在转染人CCR7的HEK293细胞中,检测重组hCCL19_CH3蛋白对Gαi信号和β-arrestin招募的激活作用,设置不同浓度梯度并计算半数最大效应浓度(EC50);随后通过Boyden小室趋化实验和三维胶原基质趋化实验,评估HEK293T细胞分泌的hCCL19_CH3_Neo13、hCCL19_CH3_Neo2等融合蛋白对人moDCs的趋化能力,同时使用抗CCR7阻断抗体验证趋化作用的特异性;通过免疫印迹和ELISA检测融合蛋白的表达量和分子质量。
结果解读:BRET实验结果显示,hCCL19_CH3蛋白(27 kDa)可剂量依赖性激活Gαi信号和β-arrestin招募,其EC50与天然hCCL19相当(Gαi信号EC50约0.8 nM vs 0.2 nM,β-arrestin招募EC50约3.8 nM vs 7.3 nM);Boyden小室实验中,含hCCL19_CH3_Neo13的条件培养基可使moDCs迁移能力提升2倍(n=6,P<0.001),且该作用可被抗CCR7抗体完全阻断;三维趋化实验中,mCCL19_CH3_Neo2可诱导moDCs产生显著的定向迁移,趋化指数(CI)显著高于对照组(n=3,P<0.01)。这些结果表明CCL19融合后仍保留完整的CCR7信号激活和趋化功能。

产品关联:实验所用关键产品:R&D Systems的人CCL19 DuoSet夹心ELISA(#DY361)、抗hCCL19抗体(#BAU0821021、#HAF017),Bio-Rad的20% Mini-Protean TM TGX无染色蛋白凝胶(#4,568,093),Promega的CellTiter Glo试剂盒(#G7570)等;文献未提及具体实验产品的部分,领域常规使用Lipofectamine 2000转染试剂、流式细胞术抗体等类试剂/仪器。
3.2 体内融合蛋白表达与免疫原性检测
实验目的:验证CCL19融合DNA疫苗在小鼠体内的蛋白表达、分布情况,以及诱导新抗原特异性T细胞应答的能力。
方法细节:给BALB/c小鼠肌肉注射编码人CCL19的DNA构建体(hCCL19_CH3、hCCL19_CH3_Neo2、hCCL19_CH3_Neo13),并辅以电穿孔增强转染;分别在免疫后7天和14天收集肌肉组织裂解液和血清,通过ELISA和免疫印迹检测融合蛋白的表达水平;同时通过细胞内细胞因子染色(ICS)和流式细胞术,检测脾脏中分泌干扰素γ(IFN-γ)和肿瘤坏死因子α(TNF-α)的CD4+、CD8+T细胞频率。
结果解读:免疫后7天,肌肉裂解液中可检测到hCCL19_CH3(约400 pg/ml,n=28)和hCCL19_CH3_Neo2(约200 pg/ml,n=28),血清中hCCL19_CH3浓度约75 pg/ml(n=14);免疫后14天,所有融合蛋白均无法在肌肉和血清中检测到,表明蛋白已被清除;尽管hCCL19_CH3_Neo13无法被直接检测到,但可诱导更高频率的CD4+双阳性T细胞应答(P<0.01,n=14),CD8+T细胞应答频率与hCCL19_CH3_Neo2相当,说明其具有有效的免疫原性。

产品关联:实验所用关键产品:ThermoFisher的T-Per裂解液(#78,510)、BCA蛋白定量试剂盒(#23,225),BD的流式抗体如FITC抗CD45.2(#561,874)等;领域常规使用电穿孔仪(AgilePulse系统)、流式细胞仪等类仪器。
3.3 免疫细胞向接种部位的招募分析
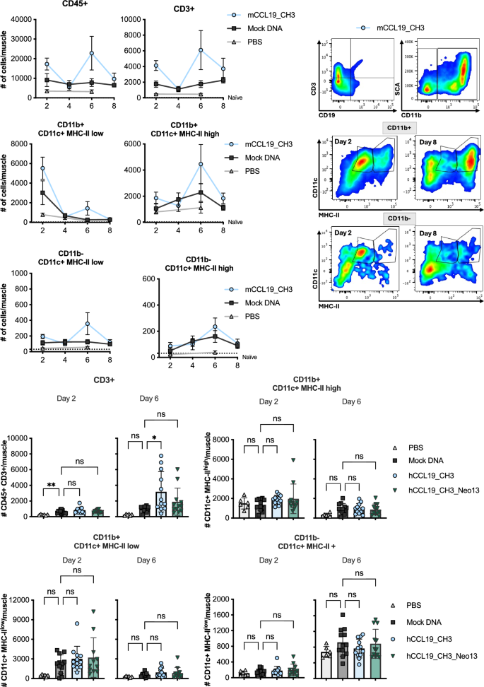
实验目的:验证CCL19融合DNA疫苗能否在体内利用其趋化功能招募免疫细胞至疫苗接种部位。
方法细节:给BALB/c小鼠肌肉注射编码小鼠CCL19的DNA构建体(mCCL19_CH3、mCCL19_CH3_Neo13),在免疫后2、4、6、8天收集接种部位的肌肉组织,制备单细胞悬液,通过流式细胞术检测CD45+免疫细胞、CD3+T细胞、CD11c+MHC-II+树突状细胞(DCs)的数量变化,同时分析DCs的成熟状态(MHC-II表达水平)。
结果解读:免疫后6天,mCCL19_CH3组的CD45+免疫细胞和CD3+T细胞数量显著高于对照组(P<0.05,n=4-6),DCs数量也呈现增加趋势;免疫后2天,mCCL19_CH3组的未成熟DCs(MHC-II低表达)数量显著高于对照组(mCCL19_CH3均值:5530细胞/肌肉 vs mock DNA均值:3020细胞/肌肉),而6天后成熟DCs(MHC-II高表达)成为优势亚群(mCCL19_CH3均值:4460细胞/肌肉 vs mock DNA均值:2280细胞/肌肉),表明CCL19融合疫苗可有效招募免疫细胞并促进DCs成熟。

产品关联:实验所用关键产品:Miltenyi Biotec的GentleMACS解离器(#130,093,235)、酶解试剂盒(#130,098,305),BioLegend的PerCP-Cy5.5抗CD3(#100,328)、BV605抗MHC-II(#107,639)等流式抗体;领域常规使用胶原酶等类试剂。
3.4 肿瘤模型中疫苗效力的比较研究
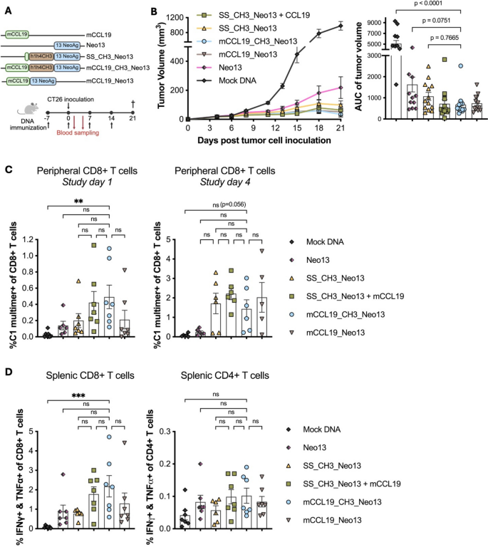
实验目的:比较不同DNA构建体(含/不含CCL19、分泌信号、二聚化结构域)在CT26同源肿瘤模型中的免疫原性和抗肿瘤效力,明确CCL19作为靶向单元的作用。
方法细节:给BALB/c小鼠进行5次或4次肌肉免疫,其中2次或1次免疫在肿瘤接种前;接种2×10^5个CT26细胞后,每周监测肿瘤体积;通过MHC I四聚体染色检测外周血中C1特异性CD8+T细胞频率,通过ICS检测脾脏中分泌IFN-γ和TNF-α的双阳性T细胞频率。
结果解读:当CCL19与Neo13共递送时,并未提升疫苗的免疫原性和抗肿瘤效果;而含分泌信号和二聚化结构域的SS_CH3_Neo13可显著增强C1特异性CD8+T细胞应答(P<0.01,n=13);在此基础上添加CCL19(无论是融合构建体mCCL19_CH3_Neo13还是单独质粒共递送)可进一步提升T细胞应答频率(C1特异性CD8+T细胞频率达1.3%,n=13),并实现完全的肿瘤控制;在仅1次预免疫的模型中,mCCL19_CH3_Neo13可提前启动免疫应答,在肿瘤接种后4天即可检测到更高频率的C1特异性CD8+T细胞,且最终的肿瘤控制效果优于其他构建体。

产品关联:实验所用关键产品:Corning的Matrigel(#354,234),GenScript的合成新抗原肽;领域常规使用肿瘤细胞系(CT26)、同源肿瘤模型等类试剂/模型。
4. Biomarker研究及发现成果
本文涉及的Biomarker主要包括两类,一是作为功能分子的CCL19融合蛋白,二是反映免疫应答的新抗原特异性T细胞,其中新抗原特异性T细胞是评估疫苗免疫原性和抗肿瘤效力的核心标志物。
CCL19融合蛋白属于功能型Biomarker,其筛选逻辑是基于趋化因子作为APC靶向单元的已知功能,通过融合构建体的体外体内功能验证来确认其活性;新抗原特异性T细胞(如C1特异性CD8+T细胞)属于免疫应答型Biomarker,筛选逻辑是基于疫苗编码的新抗原,通过MHC四聚体染色和ICS来验证其特异性和功能。
CCL19融合蛋白的来源为DNA疫苗转染细胞的分泌产物或体内肌肉组织的表达产物,验证方法包括ELISA定量检测、免疫印迹验证分子质量、BRET检测信号功能、趋化实验检测趋化活性;新抗原特异性T细胞的来源为小鼠外周血和脾脏,验证方法包括MHC I四聚体染色(检测C1特异性CD8+T细胞频率)、ICS检测分泌IFN-γ和TNF-α的双阳性T细胞频率;其中C1特异性CD8+T细胞的频率在mCCL19_CH3_Neo13组可达到1.3%(n=13,P<0.01),显著高于Neo13组;肿瘤模型中,mCCL19_CH3_Neo13组的肿瘤体积曲线下面积(AUC)显著低于其他组,实现了完全的肿瘤控制。
核心成果提炼:CCL19融合蛋白作为功能Biomarker,其创新性在于首次证实与新抗原和二聚化结构域融合后仍保留CCR7介导的信号激活和趋化功能,为APC靶向DNA疫苗的设计提供了直接的功能学依据;新抗原特异性T细胞作为免疫应答Biomarker,其功能关联在于可直接反映疫苗的免疫原性,且与肿瘤控制效果正相关,mCCL19_CH3_Neo13组的C1特异性CD8+T细胞频率与肿瘤完全控制率显著相关(文献未明确提供风险比HR值,但肿瘤体积数据显示完全控制);统计学结果显示,mCCL19_CH3_Neo13组与Neo13组的C1特异性CD8+T细胞频率差异具有统计学意义(P<0.01,n=13)。此外,CCL19融合构建体可作为通用型APC靶向单元,通过替换新抗原盒可适配不同肿瘤类型,具有广泛的应用潜力。