1. 领域背景与文献
文献英文标题:Identification of HLA class II-restricted T cell receptors against shared PIK3CA mutations in patients with epithelial cancers;发表期刊:Cancer Immunology, Immunotherapy;影响因子:未明确;研究领域:肿瘤免疫治疗(上皮癌新抗原靶向T细胞疗法方向)。
领域共识:磷脂酰肌醇-3-激酶催化亚基α(PIK3CA)是上皮癌中突变频率第三高的基因,仅次于肿瘤蛋白p53(TP53)和KRAS原癌基因GTP酶(KRAS),其热点突变(如H1047、E545、E542、N345)是驱动肿瘤发生的关键变异,也是肿瘤免疫治疗的潜在共有靶点。近年来,靶向共有新抗原的T细胞受体(TCR)工程化T细胞疗法成为实体瘤免疫治疗的研究热点,已有针对肿瘤蛋白p53、KRAS热点突变的T细胞受体疗法进入临床研究并显示出初步疗效,但针对磷脂酰肌醇-3-激酶催化亚基α突变的T细胞受体研究仍较为有限,且已报道的相关T细胞受体均为人类白细胞抗原(HLA)I类限制性,尚未有人类白细胞抗原II类限制性磷脂酰肌醇-3-激酶催化亚基α特异性T细胞受体的报道,同时磷脂酰肌醇-3-激酶催化亚基α突变在患者体内的天然免疫原性证据也较为缺乏,限制了该靶点免疫治疗的开发。本研究旨在从上皮癌患者的肿瘤浸润淋巴细胞(TIL)和外周血记忆T细胞中筛选鉴定靶向磷脂酰肌醇-3-激酶催化亚基α共有突变的人类白细胞抗原II类限制性T细胞受体,为针对该靶点的通用型T细胞免疫疗法开发提供基础。
2. 文献综述解析
本研究的文献综述部分按研究方向对现有成果进行分类梳理,主要分为共有新抗原T细胞受体疗法的临床应用、磷脂酰肌醇-3-激酶催化亚基α突变的免疫原性研究、人类白细胞抗原限制性T细胞受体筛选技术三个维度。现有研究的关键结论包括:共有致癌基因突变可产生克隆性分布的共有新抗原,基于这类靶点的T细胞受体工程化T细胞疗法可在部分实体瘤患者中诱导肿瘤消退;已有研究通过健康供体外周血体外致敏(IVS)或小鼠疫苗模型鉴定到靶向磷脂酰肌醇-3-激酶催化亚基α E545K、H1047L的人类白细胞抗原I类限制性T细胞受体,提示该突变具有潜在免疫原性;从肿瘤患者体内的抗原经历性T细胞(肿瘤浸润淋巴细胞或外周血记忆T细胞)中筛选T细胞受体,可获得天然存在的、具有临床转化潜力的抗原特异性T细胞受体。现有技术方法的优势在于:体外致敏健康供体T细胞的方法可快速获得靶向特定抗原的T细胞受体,基于高通量测序的新抗原预测技术可有效缩小T细胞受体筛选的靶点范围。现有研究的局限性包括:已报道的磷脂酰肌醇-3-激酶催化亚基α特异性T细胞受体均来源于健康供体或动物模型,缺乏从磷脂酰肌醇-3-激酶催化亚基α突变阳性肿瘤患者体内天然存在的T细胞中筛选的T细胞受体,难以反映患者体内真实的免疫应答情况;所有已报道的磷脂酰肌醇-3-激酶催化亚基α特异性T细胞受体均为人类白细胞抗原I类限制性,覆盖的患者人群受人类白细胞抗原I类等位基因频率限制,且缺乏CD4+T细胞介导的抗肿瘤免疫相关的T细胞受体资源;磷脂酰肌醇-3-激酶催化亚基α突变的免疫原性相关研究证据不足,其在患者体内诱导特异性T细胞应答的比例尚不明确。本研究的创新价值在于首次从上皮癌患者的抗原经历性T细胞中鉴定到3个靶向磷脂酰肌醇-3-激酶催化亚基α共有突变(N345K、E545K)的人类白细胞抗原II类限制性T细胞受体,填补了该领域的研究空白,且其对应的限制性人类白细胞抗原等位基因在人群中频率较高,有望覆盖更大比例的磷脂酰肌醇-3-激酶催化亚基α突变阳性患者,为通用型磷脂酰肌醇-3-激酶催化亚基α靶向T细胞疗法提供了新的候选分子。
3. 研究思路总结与详细解析
本研究的核心目标是从磷脂酰肌醇-3-激酶催化亚基α突变阳性上皮癌患者的肿瘤浸润淋巴细胞和外周血记忆T细胞中筛选鉴定具有抗肿瘤活性的人类白细胞抗原II类限制性磷脂酰肌醇-3-激酶催化亚基α特异性T细胞受体,核心科学问题包括磷脂酰肌醇-3-激酶催化亚基α热点突变是否可在患者体内诱导天然的CD4+T细胞应答、这类应答产生的T细胞受体是否可识别内源性表达磷脂酰肌醇-3-激酶催化亚基α突变的肿瘤细胞、这类T细胞受体是否具有抗肿瘤活性,技术路线遵循“临床样本收集→新抗原筛选与制备→T细胞特异性应答检测→反应性T细胞分离与T细胞受体测序→T细胞受体功能验证→抗肿瘤活性评估”的闭环逻辑。
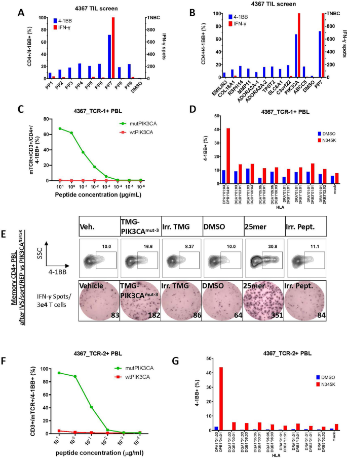
3.1 肿瘤浸润淋巴细胞筛选与磷脂酰肌醇-3-激酶催化亚基α N345K特异性T细胞受体鉴定
本环节的核心实验目的是从结肠癌患者的肿瘤浸润淋巴细胞中筛选靶向磷脂酰肌醇-3-激酶催化亚基α N345K突变的特异性T细胞并鉴定其T细胞受体序列。实验纳入携带磷脂酰肌醇-3-激酶催化亚基α N345K突变的结肠癌4367号患者的临床样本,手术切除转移灶后分离肿瘤浸润淋巴细胞,将24个肿瘤片段在高浓度白细胞介素-2条件下培养获得肿瘤浸润淋巴细胞亚培养物;同时对肿瘤组织进行全外显子测序鉴定体细胞突变,合成长肽或串联微小基因(TMG)覆盖突变位点;将肿瘤浸润淋巴细胞与负载突变长肽或串联微小基因的自体抗原呈递细胞共培养,通过4-1BB(CD137)上调和干扰素-γ(IFN-γ)分泌检测T细胞活化;对反应性T细胞进行流式分选后通过单细胞T细胞受体测序获得T细胞受体序列,将T细胞受体克隆到逆转录病毒载体并转导健康供体外周血淋巴细胞(PBL)验证特异性。实验结果显示,肿瘤浸润淋巴细胞亚培养物F10与负载肽池PP7的抗原呈递细胞共培养后显示出明显的T细胞活化(4-1BB上调和干扰素-γ分泌),进一步验证显示其特异性识别磷脂酰肌醇-3-激酶催化亚基α N345K突变肽;分离得到的T细胞受体转导的外周血淋巴细胞可特异性识别低至1 ng/ml的磷脂酰肌醇-3-激酶催化亚基α N345K突变肽,半数有效浓度(EC50)为80 ng/ml(n=3,文献未明确提供该数据的统计学显著性,基于实验结果推测具有统计学差异),且不识别野生型肽;人类白细胞抗原限制性鉴定显示该T细胞受体受人类白细胞抗原II类分子对DPA101:03/DPB104:01限制。对应结果图为图2A-D,包含流式细胞术检测4-1BB表达、酶联免疫斑点实验(ELISPOT)检测干扰素-γ分泌、肽滴定实验结果和人类白细胞抗原限制性实验结果。


实验所用关键产品:文献未提及具体实验产品,领域常规使用T细胞培养基、白细胞介素-2细胞因子、流式抗体、干扰素-γ酶联免疫斑点实验试剂盒、逆转录病毒转导试剂等。
3.2 外周血记忆T细胞筛选与磷脂酰肌醇-3-激酶催化亚基α N345K第二株T细胞受体鉴定
本环节的核心实验目的是从同一结肠癌患者的外周血记忆CD4+T细胞中筛选靶向磷脂酰肌醇-3-激酶催化亚基α N345K的特异性T细胞受体,验证患者体内是否存在循环的磷脂酰肌醇-3-激酶催化亚基α特异性记忆T细胞。实验从4367号患者外周血中分选CD62L+CD45RO+(中心记忆T细胞)、CD62L-CD45RO+(效应记忆T细胞)、CD62L-CD45RO-(终末分化效应记忆T细胞)的记忆CD4+T细胞,使用磷脂酰肌醇-3-激酶催化亚基α N345K长肽、串联微小基因或预测表位肽进行1轮体外刺激,通过4-1BB上调和干扰素-γ分泌检测反应性T细胞,分选反应性T细胞后进行T细胞受体测序,转导健康供体外周血淋巴细胞验证特异性和人类白细胞抗原限制性。实验结果显示,体外刺激后的记忆CD4+T细胞可特异性识别磷脂酰肌醇-3-激酶催化亚基α N345K串联微小基因和长肽,反应性T细胞比例为1.4%(n=1,文献未明确提供该数据的统计学显著性);分离得到的T细胞受体与肿瘤浸润淋巴细胞来源的T细胞受体序列不同,其转导的外周血淋巴细胞可特异性识别低至10 ng/ml的磷脂酰肌醇-3-激酶催化亚基α N345K突变肽,半数有效浓度为126 ng/ml(n=3,文献未明确提供该数据的统计学显著性,基于实验结果推测具有统计学差异),同样受人类白细胞抗原DPA101:03/DPB104:01限制。对应结果图为图2E-G。
实验所用关键产品:文献未提及具体实验产品,领域常规使用记忆T细胞分选试剂盒、体外刺激用细胞因子、T细胞受体测序试剂盒等。
3.3 磷脂酰肌醇-3-激酶催化亚基α N345K特异性T细胞受体的肿瘤细胞识别与杀伤活性验证
本环节的核心实验目的是验证两株磷脂酰肌醇-3-激酶催化亚基α N345K特异性T细胞受体是否可识别内源性表达磷脂酰肌醇-3-激酶催化亚基α N345K的肿瘤细胞并介导肿瘤杀伤。实验构建共表达人类白细胞抗原DPA101:03/DPB104:01和全长磷脂酰肌醇-3-激酶催化亚基α N345K的子宫肿瘤细胞系HTB-114和结肠腺癌细胞系CCL-225,将转导了T细胞受体的健康供体外周血淋巴细胞与肿瘤细胞共培养,通过干扰素-γ分泌检测T细胞活化,通过活细胞成像系统检测T细胞介导的肿瘤杀伤活性,效应靶比为10:1,采用Mann-Whitney检验比较生长曲线斜率的统计学差异。实验结果显示,转导了两株T细胞受体的外周血淋巴细胞仅在肿瘤细胞共表达对应的人类白细胞抗原分子和磷脂酰肌醇-3-激酶催化亚基α N345K时分泌干扰素-γ;在肿瘤杀伤实验中,第二株T细胞受体可显著抑制HTB-114细胞的生长(P=0.004,n=6),两株T细胞受体均可显著抑制CCL-225细胞的生长(P=0.004,n=6),而转导无关T细胞受体的T细胞无明显杀伤活性。对应结果图为图2H-J。
实验所用关键产品:文献未提及具体实验产品,领域常规使用细胞系构建用慢病毒/逆转录病毒载体、活细胞成像检测试剂、细胞活力检测试剂等。
3.4 磷脂酰肌醇-3-激酶催化亚基α E545K特异性T细胞受体的筛选与鉴定
本环节的核心实验目的是从直肠癌患者的外周血记忆T细胞中筛选靶向磷脂酰肌醇-3-激酶催化亚基α E545K突变的人类白细胞抗原II类限制性T细胞受体。实验纳入携带磷脂酰肌醇-3-激酶催化亚基α E545K突变的直肠癌4211号患者,分选外周血记忆CD4+T细胞,使用磷脂酰肌醇-3-激酶催化亚基α E545K长肽、预测最小表位肽和串联微小基因进行2轮体外刺激,通过OX-40和4-1BB上调检测反应性T细胞,分选反应性T细胞后测序得到T细胞受体序列,转导健康供体外周血淋巴细胞验证特异性、人类白细胞抗原限制性和肿瘤杀伤活性。实验结果显示,2轮体外刺激后的记忆CD4+T细胞可特异性识别磷脂酰肌醇-3-激酶催化亚基α E545K的最小表位肽EITKQEKDFLW,分离得到的T细胞受体转导的外周血淋巴细胞可特异性识别该突变肽,半数有效浓度为2.4 μg/ml(n=3,文献未明确提供该数据的统计学显著性,基于实验结果推测具有统计学差异),不识别野生型肽;人类白细胞抗原限制性鉴定显示该T细胞受体受人类白细胞抗原DRB1*04:01限制。对应结果图为图3A-G。

实验所用关键产品:文献未提及具体实验产品,领域常规使用表位预测软件、肽合成试剂、T细胞活化检测试剂等。
3.5 磷脂酰肌醇-3-激酶催化亚基α E545K特异性T细胞受体的肿瘤细胞识别与杀伤活性验证
本环节的核心实验目的是验证该株磷脂酰肌醇-3-激酶催化亚基α E545K特异性T细胞受体是否可识别内源性表达磷脂酰肌醇-3-激酶催化亚基α E545K的肿瘤细胞并介导杀伤。实验选用天然表达磷脂酰肌醇-3-激酶催化亚基α E545K的乳腺癌细胞系MCF-7和结肠腺癌细胞系CCL-225,通过基因工程使其表达人类白细胞抗原DRB104:01或无关人类白细胞抗原分子,将转导了该T细胞受体的外周血淋巴细胞与肿瘤细胞共培养,检测干扰素-γ分泌和肿瘤杀伤活性。实验结果显示,转导了该T细胞受体的外周血淋巴细胞仅在肿瘤细胞表达人类白细胞抗原DRB104:01时分泌干扰素-γ;在肿瘤杀伤实验中,该T细胞受体可显著抑制MCF-7(P=0.0065,n=6)和CCL-225(P=0.004,n=6)细胞的生长,而转导无关T细胞受体的T细胞无明显杀伤活性。对应结果图为图3H-J。
实验所用关键产品:文献未提及具体实验产品,领域常规使用人类白细胞抗原分子表达载体、肿瘤细胞基因工程试剂、细胞因子检测试剂盒等。
3.6 大样本磷脂酰肌醇-3-激酶催化亚基α特异性T细胞应答频率分析
本环节的核心实验目的是评估磷脂酰肌醇-3-激酶催化亚基α热点突变在上皮癌患者中诱导特异性T细胞应答的普遍程度。实验纳入30例携带5种最常见磷脂酰肌醇-3-激酶催化亚基α热点突变的上皮癌患者,分别通过肿瘤浸润淋巴细胞直接筛选、肿瘤浸润淋巴细胞体外刺激、外周血记忆T细胞体外刺激三种方法检测磷脂酰肌醇-3-激酶催化亚基α特异性T细胞应答。实验结果显示,仅在2例患者中检测到磷脂酰肌醇-3-激酶催化亚基α特异性T细胞应答(即本研究中鉴定到T细胞受体的2例患者),其余28例患者未检测到明确的应答,提示磷脂酰肌醇-3-激酶催化亚基α突变诱导的天然T细胞应答在患者中发生率较低(n=30,文献未明确提供该数据的统计学显著性)。
实验所用关键产品:文献未提及具体实验产品,领域常规使用高通量T细胞筛选平台、新抗原肽库等。
4. Biomarker 研究及发现成果
本研究涉及的核心Biomarker为磷脂酰肌醇-3-激酶催化亚基α热点突变(N345K、E545K)新抗原及其对应的特异性T细胞受体,筛选验证逻辑遵循“患者肿瘤组织基因突变检测→新抗原肽/串联微小基因制备→患者肿瘤浸润淋巴细胞/外周血记忆T细胞反应性检测→反应性T细胞分离→T细胞受体序列鉴定→体外功能验证→肿瘤细胞杀伤活性评估”的完整链条,可为磷脂酰肌醇-3-激酶催化亚基α突变阳性上皮癌患者的免疫治疗分层和新型疗法开发提供参考。
本研究中的磷脂酰肌醇-3-激酶催化亚基α N345K和E545K突变来源于患者的肿瘤组织基因组DNA,通过全外显子测序鉴定;验证方法包括长肽脉冲抗原呈递细胞的T细胞活化实验、内源性表达突变蛋白的肿瘤细胞共培养实验、人类白细胞抗原限制性鉴定实验;其中N345K特异性的第一株T细胞受体对突变肽的识别半数有效浓度为80 ng/ml,第二株为126 ng/ml,E545K特异性T细胞受体的半数有效浓度为2.4 μg/ml;两株N345K特异性T细胞受体的限制性人类白细胞抗原DPB104:01在美国高加索人群中的频率约为85%,E545K特异性T细胞受体的限制性人类白细胞抗原DRB104:01的频率约为17.3%-20%,提示其具有较广的潜在适用人群。
本研究的核心成果包括三个方面:一是首次鉴定到3个靶向磷脂酰肌醇-3-激酶催化亚基α共有突变的人类白细胞抗原II类限制性T细胞受体,其中两株靶向N345K的T细胞受体可特异性识别共表达人类白细胞抗原DPA101:03/DPB104:01和磷脂酰肌醇-3-激酶催化亚基α N345K的肿瘤细胞并介导杀伤(P<0.01,n=6),一株靶向E545K的T细胞受体可特异性识别表达人类白细胞抗原DRB1*04:01和内源性磷脂酰肌醇-3-激酶催化亚基α E545K的肿瘤细胞并介导杀伤(P<0.01,n=6);二是创新性在于这是首次从上皮癌患者的天然抗原经历性T细胞中分离得到人类白细胞抗原II类限制性磷脂酰肌醇-3-激酶催化亚基α特异性T细胞受体,填补了该领域的空白,且对应的限制性人类白细胞抗原等位基因在人群中频率较高,预计N345K特异性T细胞受体可覆盖约0.32%的美国高加索晚期癌症患者,E545K特异性T细胞受体可覆盖约0.48%-0.56%的美国高加索晚期癌症患者,为通用型磷脂酰肌醇-3-激酶催化亚基α靶向T细胞免疫疗法提供了候选分子;三是研究显示磷脂酰肌醇-3-激酶催化亚基α突变诱导的天然T细胞应答在30例患者中仅存在2例,提示磷脂酰肌醇-3-激酶催化亚基α的免疫原性相对较低,为后续该靶点的免疫原性增强研究提供了参考依据。
