1. 领域背景与文献引入
文献英文标题:Recurrent SETD2 mutation in NPM1-mutated acute myeloid leukemia;发表期刊:Biomarker Research;影响因子:未公开;研究领域:急性髓系白血病(AML)的分子遗传学与生物标志物研究。
急性髓系白血病(AML)是造血系统起源的恶性克隆性疾病,遗传学异常(如基因突变、染色体易位)是其发病核心驱动因素,也是精准分型、预后判断及靶向治疗的关键依据。SETD2基因编码的蛋白质是组蛋白H3第36位赖氨酸三甲基化(H3K36me3)的唯一甲基转移酶,此前研究已证实其在正常造血干细胞自我更新中起重要调控作用,并作为肿瘤抑制因子参与血液系统恶性肿瘤发生——SETD2功能缺失突变可通过减少H3K36me3水平,损害造血干细胞分化能力并促进恶性转化,最终诱发AML。然而,SETD2突变在AML中的分布特征(如是否偏好特定亚型)、与其他驱动突变的协同关系(如NPM1突变),以及在不同AML亚型中的具体功能(是否仍为肿瘤抑制因子)仍未明确。当前AML研究的热点集中于解析驱动突变的协同网络、挖掘亚型特异性治疗靶点;未解决的核心问题是SETD2突变在NPM1突变等常见AML亚型中的作用机制。针对上述空白,本研究通过整合单中心临床病例与多中心文献数据,结合细胞功能实验,系统探讨了SETD2突变在NPM1突变AML中的分布、协同关系及功能,为AML的分子分型和精准治疗提供了新理论依据。
2. 文献综述解析
本研究的文献综述围绕“SETD2的肿瘤抑制功能→SETD2突变在AML中的存在但分布不清→NPM1等协同突变的必要性”这一逻辑展开。现有研究的关键结论包括:① SETD2是造血系统的肿瘤抑制因子,SETD2缺失会损害造血干细胞自我更新能力,并通过表观遗传调控(减少H3K36me3)促进恶性转化;② SETD2突变在AML中并非罕见,但单独的SETD2突变不足以诱导AML发生,需与其他遗传学异常(如MLL重排、AML1-ETO融合基因)协同;③ NPM1突变是AML中最常见的驱动突变之一(约占30%~50%),与较好的化疗反应相关,但其具体调控机制未完全阐明。现有研究的技术方法优势在于利用全外显子测序、染色质免疫沉淀测序(ChIP-Seq)等技术解析了SETD2的表观遗传调控功能;局限性则是未系统分析SETD2突变与NPM1突变的协同关系,且未明确SETD2在NPM1突变AML中的具体功能(是否仍为肿瘤抑制因子)。
本研究的创新价值在于:① 首次通过大样本数据整合(单中心1例病例+7项文献研究的22例患者)证实,NPM1突变是SETD2突变最常见的协同突变(高于MLL重排、AML1-ETO),且两者显著相关(Pearson卡方检验P=0.031,比值比OR=3.28);② 通过细胞功能实验发现,SETD2在NPM1突变AML细胞系(OCI-AML3)中并非发挥肿瘤抑制作用,而是维持细胞增殖所必需——这一结果挑战了SETD2在AML中“单一肿瘤抑制”的传统认知,为理解SETD2的亚型特异性功能提供了新证据。
3. 研究思路总结与详细解析
本研究的整体框架为“临床病例分析→文献数据整合→统计学关联验证→细胞功能实验→机制探索”,核心研究目标是明确SETD2突变在NPM1突变AML中的分布特征及功能,核心科学问题是SETD2与NPM1突变的协同关系及SETD2在NPM1突变AML中的作用机制。
3.1 临床病例收集与基因检测
实验目的是分析SETD2突变在临床AML病例中的分布及协同突变谱。方法细节为纳入单中心1例SETD2突变AML患者(36岁女性,因腹痛7天、发热3天入院;外周血白细胞52.4×10⁹/L,血红蛋白98 g/L,血小板48×10⁹/L,循环原始细胞80%;骨髓检查显示原始细胞占67.5%,免疫表型为CD11b⁻、CD13^(dim+)、CD14⁻、CD15^(dim+)、CD33⁺、CD34^(部分+)、CD35⁻、CD38^(dim+)、CD45⁺、CD64⁻、CD65^(dim+)、CD71⁺、CD117⁺、CD123^(dim+)、HLA-DR⁻;核型正常,CBF或MLL重排阴性;通过PCR测序检测到NPM1、SETD2(R2109X)、NRAS、ETV6突变)。结果解读为该患者携带SETD2R2109X无义突变(导致蛋白截短和功能缺失),同时存在NPM1突变;经诱导化疗(IA方案)达完全缓解(CR₁),后续接受中剂量阿糖胞苷巩固化疗,停药3个月后复发,再次化疗(HAA、CLAG方案)达CR₂,随后行异基因半相合造血干细胞移植,随访15个月仍维持CR(图1a)。
产品关联:文献未提及具体实验产品,领域常规使用PCR测序试剂盒(如Illumina MiSeq)、流式细胞仪(如BD FACSCanto)检测免疫表型。

3.2 文献数据整合与统计学分析
实验目的是明确SETD2突变在AML中的协同突变谱及与NPM1突变的相关性。方法细节为检索PubMed数据库中涉及SETD2突变的AML研究(共7项),整合22例SETD2突变AML患者的临床与遗传学数据;通过Pearson卡方检验分析SETD2与NPM1突变的相关性,计算比值比(OR)。结果解读为SETD2R2109X突变不仅存在于本中心病例,还见于COSMIC数据库中的其他恶性肿瘤(图1b),提示其为驱动突变;文献数据显示,NPM1突变是SETD2突变最常见的协同突变(高于MLL重排、AML1-ETO融合基因,图1c-d);统计学分析证实SETD2与NPM1突变显著相关(P=0.031,OR=3.28,图1e-f)。
产品关联:文献未提及具体实验产品,领域常规使用cBioPortal数据库整合多中心数据,SPSS软件进行统计学分析。
3.3 细胞功能实验(增殖、凋亡与周期检测)
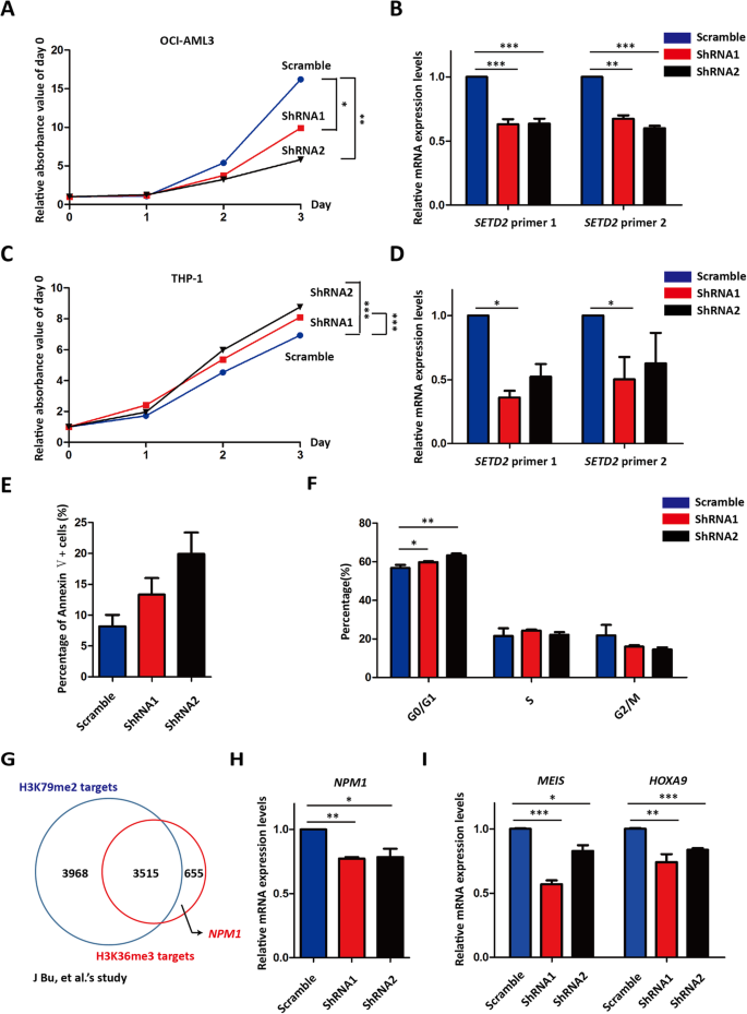
实验目的是探讨SETD2在NPM1突变AML细胞中的功能。方法细节为构建SETD2 shRNA敲低的NPM1突变AML细胞系OCI-AML3和MLL重排AML细胞系THP-1,通过CCK-8法检测细胞增殖(72小时处理后检测),Annexin-V/PI双染色检测细胞凋亡,PI单染色检测细胞周期分布。结果解读为敲低SETD2显著抑制OCI-AML3细胞增殖(与scramble对照组相比,增殖率下降约50%,P<0.001,图2a-b),但对THP-1细胞增殖无影响(图2c-d);进一步分析显示,OCI-AML3细胞凋亡率升高(从约10%升至35%,P<0.01,图2e),且细胞周期阻滞于G1/G0期(G1期比例从约50%升至70%,P<0.05,图2f)。
产品关联:文献未提及具体实验产品,领域常规使用CCK-8试剂盒(如Dojindo)检测增殖,Annexin-V/PI凋亡检测试剂盒(如BD Pharmingen)检测凋亡,流式细胞仪(如BD FACSCanto)分析细胞周期。

3.4 下游分子表达检测
实验目的是探索SETD2调控OCI-AML3细胞增殖的机制。方法细节为通过Western blot或qRT-PCR检测SETD2敲低后,NPM1及其下游靶标MEIS1、HOXA9的表达水平(文献引用ChIP-Seq数据证实NPM1是H3K36me3的直接靶标,图2g)。结果解读为敲低SETD2显著降低NPM1蛋白表达(灰度值统计显示下降约60%,P<0.001,图2h),同时MEIS1、HOXA9的mRNA水平也显著下调(分别下降约50%和40%,P<0.01,图2i)。
产品关联:文献未提及具体实验产品,领域常规使用Western blot试剂(如Thermo Fisher的SETD2、NPM1抗体)、qRT-PCR试剂盒(如TaKaRa)检测基因表达。
4. Biomarker研究及发现成果解析
本研究涉及的Biomarker包括SETD2突变(尤其是SETD2R2109X)和NPM1突变,其筛选与验证逻辑为“临床病例检测→文献数据整合→统计学关联验证→细胞功能验证”。
Biomarker定位与研究过程
Biomarker的来源为AML患者的骨髓或外周血样本(本中心病例)及多中心文献中的AML患者样本。验证方法包括:① 通过PCR测序检测SETD2和NPM1的突变状态;② 通过流式细胞仪检测AML细胞的免疫表型(明确疾病分型);③ 通过ChIP-Seq(文献引用)验证H3K36me3对NPM1的直接调控作用。特异性与敏感性数据显示:SETD2与NPM1突变在AML中具有显著协同性(特异性关联,P=0.031,OR=3.28);在22例SETD2突变AML患者中,11例有完整的化疗反应数据,完全缓解(CR)率为72.7%,部分缓解(PR)率9.09%,无反应(NR)率18.2%;其中所有NPM1突变的SETD2突变AML患者均达CR,而2例MLL重排的SETD2突变AML患者均为NR。
核心成果提炼
其一,SETD2突变是NPM1突变AML中反复出现的协同突变,可作为NPM1突变AML的分子标志物,用于辅助疾病分型——这一发现为AML的分子分型提供了新的遗传学依据。
其二,功能上,SETD2在NPM1突变AML中并非发挥肿瘤抑制作用,而是通过维持NPM1及其下游靶标(MEIS1、HOXA9)的表达,促进细胞增殖——这一结果打破了SETD2“单一肿瘤抑制”的认知,提示其功能具有亚型特异性(如在NPM1突变型中为增殖必需,在其他亚型中为肿瘤抑制)。
其三,临床治疗反应分析显示,SETD2突变本身不影响AML患者的化疗缓解率,但NPM1突变的SETD2突变患者化疗反应更好(所有NPM1突变患者均达CR)——这为SETD2突变AML患者的预后判断提供了参考。
统计学结果:SETD2与NPM1突变显著相关(P=0.031,OR=3.28);敲低SETD2抑制OCI-AML3增殖(P<0.001)、诱导凋亡(P<0.01)及周期阻滞(P<0.05)。
推测:SETD2可能在AML的不同亚型和阶段发挥不同作用(如在NPM1突变型中为增殖必需,在其他亚型中为肿瘤抑制),需进一步通过动物实验验证其在体内的功能。
