1. 领域背景与文献引入
文献英文标题:CircRNA 0009043 suppresses non-small-cell lung cancer development via targeting the miR-148a-3p/DNAJB4 axis;发表期刊:Biomarker Research;影响因子:未明确;研究领域:非小细胞肺癌(NSCLC)circRNA调控机制。
非小细胞肺癌(NSCLC)是肺癌最常见的组织学亚型,占肺癌病例的85%,其5年生存率仅约19%,主要原因是缺乏早期诊断生物标志物和有效的靶向治疗靶点。近年来,环状RNA(circRNA)作为一类共价闭合的非编码RNA,因其稳定性高、组织特异性强的特点,成为癌症研究的热点。circRNA主要通过作为竞争性内源性RNA(ceRNA),即“分子海绵”吸附microRNA(miRNA),抑制其对靶基因的调控作用,从而参与癌症的发生发展。例如,circ-PVT1在胃癌中通过吸附miR-124-3p上调ZEB1表达,促进肿瘤细胞对紫杉醇的耐药性;circ-VANGL1在膀胱癌中通过调控miR-605-3p/VANGL1轴促进肿瘤发生。然而,circ_0009043作为一种新型circRNA,此前仅在子宫内膜癌组织中被发现低表达,其在NSCLC中的功能及调控机制尚未明确。因此,本研究旨在探讨circ_0009043在NSCLC中的表达特征、功能作用及分子机制,为NSCLC的诊断和治疗提供新的生物标志物和靶点。
2. 文献综述解析
作者首先系统总结了circRNA的生物发生与功能:circRNA由前体mRNA通过反向剪接形成,具有无poly(A)尾、不易被RNA酶降解的特点,主要定位于细胞质,通过ceRNA机制吸附miRNA,调控靶基因表达。接着,作者评述了现有研究中circRNA在癌症中的作用:众多研究表明,circRNA在胃癌、乳腺癌、胰腺癌等多种癌症中表达异常,可作为oncogene或tumor suppressor参与肿瘤细胞增殖、凋亡、侵袭等过程。例如,circ-AGO2在乳腺癌中通过调控AGO2-miRNA复合物促进肿瘤进展;circ-MUC16在卵巢癌中通过吸附miR-199a促进自噬。然而,circ_0009043的研究仅局限于子宫内膜癌(Grade 3子宫内膜癌组织中低表达),其在NSCLC中的表达及功能尚未见报道。因此,本文的创新点在于首次探讨circ_0009043在NSCLC中的作用,并揭示其通过miR-148a-3p/DNAJB4轴调控NSCLC发展的分子机制,填补了circ_0009043在NSCLC研究中的空白。
3. 研究思路总结与详细解析
本研究以“circ_0009043在NSCLC中的表达→功能验证→机制解析→体内验证”为技术路线,首先通过临床样本和细胞实验明确circ_0009043的表达特征及功能,再通过生物信息学预测和实验验证其作为miR-148a-3p海绵的作用,最后通过体内实验确认其调控NSCLC发展的机制。
3.1 circ_0009043在NSCLC中的表达及临床意义
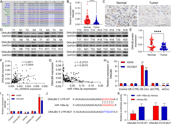
实验目的:明确circ_0009043在NSCLC组织和细胞中的表达水平,及其与患者临床病理特征和预后的关联。方法:收集132对NSCLC患者的肿瘤组织及癌旁正常组织,采用实时荧光定量PCR(qRT-PCR)检测circ_0009043的表达;通过RNA荧光原位杂交(FISH)验证circ_0009043的细胞定位;利用Kaplan-Meier生存分析评估circ_0009043表达与患者总生存率的关系;分析circ_0009043表达与临床病理特征(TNM分期、肿瘤分化、淋巴转移)的关联。结果:qRT-PCR结果显示,circ_0009043在NSCLC组织中的表达显著低于癌旁正常组织(n=132,P<0.0001);FISH实验证实circ_0009043主要定位于细胞质;Kaplan-Meier分析显示,circ_0009043低表达患者的总生存率显著低于高表达患者(P<0.0001);临床病理关联分析表明,circ_0009043低表达与晚期TNM分期、低分化肿瘤及淋巴转移相关(P<0.05)。产品关联:qRT-PCR引物由General Biol合成(circ_0009043:F: 5’-TCCGCAAACATTCAGACAAA-3’,R: 5’-GCTTCAGCTCTTCCATTGCT-3’);RNA FISH实验未提及具体探针,领域常规使用荧光标记的circRNA特异性探针。
3.2 circ_0009043对NSCLC细胞增殖和凋亡的影响
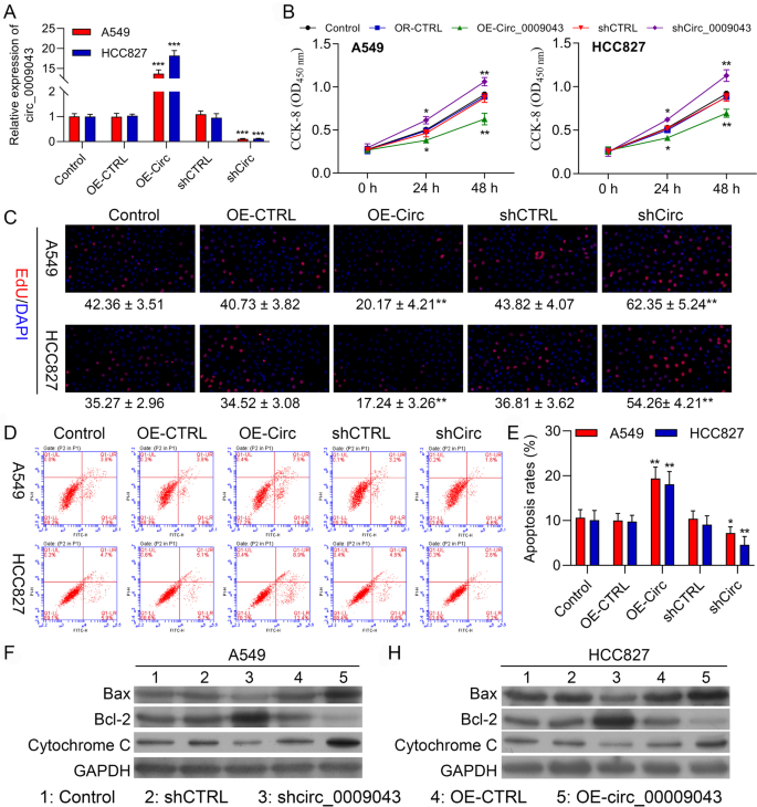
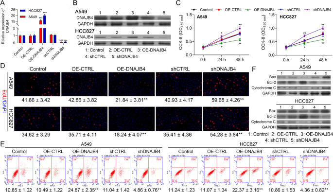
实验目的:探究circ_0009043对NSCLC细胞增殖和凋亡的调控作用。方法:构建circ_0009043过表达载体(pcDNA4.0-circ_0009043)和敲低载体(sh-circ_0009043),转染NSCLC细胞系A549(低表达circ_0009043)和HCC827(高表达circ_0009043);采用CCK-8法和EdU掺入实验检测细胞增殖能力;通过流式细胞术(Annexin V-FITC/PI双染)检测细胞凋亡率;Western blot检测凋亡相关蛋白(Bax、Bcl-2、Cytochrome C)的表达。结果:过表达circ_0009043显著抑制A549和HCC827细胞的增殖(CCK-8:P<0.01;EdU:P<0.001),并促进细胞凋亡(流式:P<0.01);敲低circ_0009043则相反。Western blot结果显示,过表达circ_0009043上调促凋亡蛋白Bax和Cytochrome C的表达,下调抗凋亡蛋白Bcl-2的表达(P<0.01)。产品关联:转染试剂为Lipofectamine 2000(Invitrogen);CCK-8试剂购自Sigma-Aldrich;EdU试剂盒购自Ribobio;Western blot抗体:Bax(Boster,货号BA0315-2)、Bcl-2(Boster,货号A00040-1)、Cytochrome C(Abcam,货号ab133504)、GAPDH(Boster,货号BA2913)。
3.3 circ_0009043与miR-148a-3p的相互作用
实验目的:验证circ_0009043是否作为miR-148a-3p的分子海绵。方法:通过circInteractome和Starbase数据库预测circ_0009043的miRNA结合位点;qRT-PCR检测NSCLC组织和细胞中miR-148a-3p的表达;采用RNA免疫沉淀(RIP)实验验证circ_0009043与miR-148a-3p的结合;构建circ_0009043野生型(WT)和突变型(MUT)双荧光素酶报告基因载体,转染HEK293T细胞,检测荧光素酶活性。结果:数据库预测显示circ_0009043含有miR-148a-3p的结合位点;qRT-PCR结果显示,miR-148a-3p在NSCLC组织和细胞中高表达,且与circ_0009043表达呈负相关(r=-0.62,P<0.0001);RIP实验显示,circ_0009043和miR-148a-3p均能被AGO2抗体富集(P<0.001);双荧光素酶报告基因实验显示,转染miR-148a-3p mimic显著抑制WT-circ_0009043的荧光素酶活性(P<0.001),但对MUT-circ_0009043无影响。产品关联:RIP试剂盒为Magna RIP RNA-Binding Protein Immunoprecipitation Kit(Millipore);双荧光素酶报告基因载体构建由Guangzhou RiBoBio完成。
3.4 miR-148a-3p对NSCLC细胞的功能影响
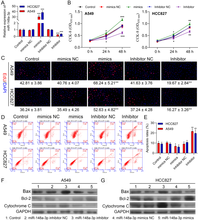
实验目的:探究miR-148a-3p对NSCLC细胞增殖和凋亡的作用。方法:合成miR-148a-3p mimic和inhibitor,转染A549和HCC827细胞;采用CCK-8、EdU实验检测增殖;流式细胞术检测凋亡;Western blot检测凋亡相关蛋白。结果:转染miR-148a-3p mimic显著促进细胞增殖(CCK-8:P<0.01;EdU:P<0.001),抑制凋亡(流式:P<0.01);转染miR-148a-3p inhibitor则相反。Western blot结果显示,miR-148a-3p mimic下调Bax和Cytochrome C的表达,上调Bcl-2的表达(P<0.01)。产品关联:miR-148a-3p mimic和inhibitor由GenePharma合成。
3.5 circ_0009043通过miR-148a-3p调控DNAJB4
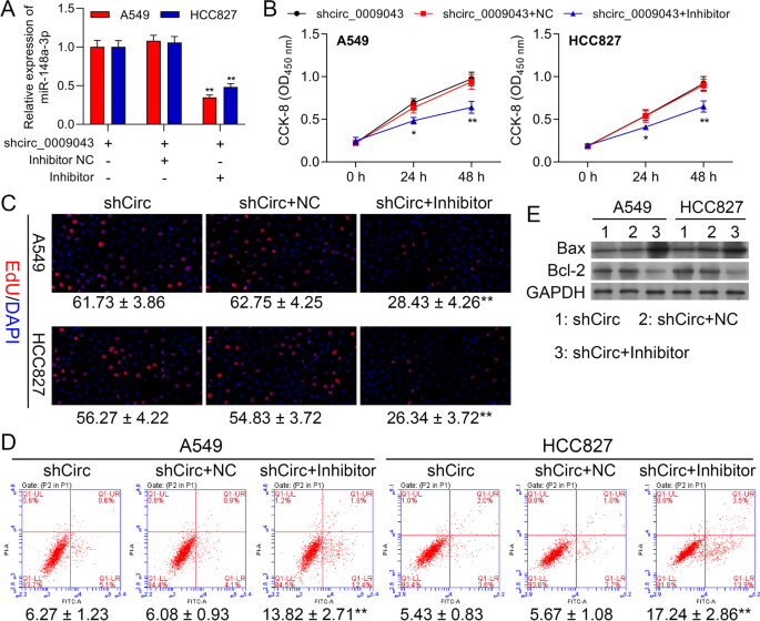
实验目的:验证circ_0009043通过miR-148a-3p调控靶基因DNAJB4的表达。方法:通过Starbase数据库预测miR-148a-3p的靶基因;qRT-PCR和Western blot检测NSCLC组织和细胞中DNAJB4的表达;构建DNAJB4 3’UTR野生型(WT)和突变型(MUT)双荧光素酶报告基因载体,验证miR-148a-3p与DNAJB4的结合;通过rescue实验(共转染sh-circ_0009043和miR-148a-3p inhibitor,或miR-148a-3p mimic和DNAJB4过表达载体)验证三者的调控关系。结果:数据库预测显示DNAJB4是miR-148a-3p的靶基因;qRT-PCR和Western blot结果显示,DNAJB4在NSCLC组织和细胞中低表达,且与circ_0009043呈正相关(r=0.58,P<0.0001),与miR-148a-3p呈负相关(r=-0.55,P<0.0001);双荧光素酶报告基因实验显示,miR-148a-3p mimic显著抑制WT-DNAJB4的荧光素酶活性(P<0.001);rescue实验显示,miR-148a-3p inhibitor可逆转sh-circ_0009043对细胞增殖的促进作用和凋亡的抑制作用(P<0.01),DNAJB4过表达可逆转miR-148a-3p mimic对细胞功能的影响(P<0.01)。产品关联:DNAJB4抗体购自Abcam(货号ab254641);过表达载体构建由Guangzhou RiBoBio完成。
3.6 体内实验验证circ_0009043的作用
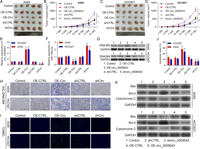
实验目的:验证circ_0009043在体内对NSCLC肿瘤生长的调控作用。方法:将过表达或敲低circ_0009043的A549细胞皮下接种于裸鼠(n=6/组),每周测量肿瘤体积;4周后处死裸鼠,称量肿瘤重量;qRT-PCR检测肿瘤组织中circ_0009043和miR-148a-3p的表达;Western blot和免疫组化(IHC)检测DNAJB4的表达;TUNEL实验检测肿瘤细胞凋亡。结果:过表达circ_0009043显著抑制肿瘤生长(体积:P<0.01;重量:P<0.001),敲低circ_0009043则促进肿瘤生长;qRT-PCR结果显示,过表达circ_0009043下调miR-148a-3p的表达(P<0.001),敲低则上调;Western blot和IHC结果显示,过表达circ_0009043上调DNAJB4的表达(P<0.01),敲低则下调;TUNEL实验显示,过表达circ_0009043促进肿瘤细胞凋亡(P<0.001),敲低则抑制。产品关联:裸鼠购自Vital River Laboratories;IHC抗体为DNAJB4(Abcam,货号ab254641);TUNEL试剂盒购自Beyotime(货号C1089)。
4. Biomarker研究及发现成果解析
本研究中,circ_0009043作为NSCLC的潜在预后生物标志物,其表达水平与患者临床病理特征和预后密切相关,为NSCLC的诊断和治疗提供了新的标志物。
Biomarker定位与筛选验证逻辑
circ_0009043是一种定位于细胞质的circRNA,作为NSCLC的组织学预后生物标志物。筛选/验证逻辑:首先通过132对NSCLC临床样本的qRT-PCR检测,发现circ_0009043在肿瘤组织中低表达;随后通过FISH验证其细胞定位;接着通过Kaplan-Meier生存分析确认其与患者预后的关联;最后通过临床病理关联分析验证其与肿瘤进展的关系。
研究过程详述
Biomarker来源为NSCLC患者的肿瘤组织和癌旁正常组织;验证方法包括qRT-PCR(检测表达水平)、FISH(细胞定位)、Kaplan-Meier分析(预后)、临床病理关联分析(与肿瘤进展的关系);特异性与敏感性:文中未直接提供ROC曲线分析结果,但Kaplan-Meier分析显示circ_0009043低表达患者的总生存率显著低于高表达患者(P<0.0001),临床病理关联分析显示其与TNM分期、分化、淋巴转移相关(P<0.05)。
核心成果提炼
circ_0009043是NSCLC的潜在预后生物标志物,其在肿瘤组织中低表达,与患者不良预后(总生存率降低)和肿瘤进展(晚期TNM分期、低分化、淋巴转移)密切相关(n=132,P<0.0001)。此外,circ_0009043通过调控miR-148a-3p/DNAJB4轴抑制NSCLC发展,为NSCLC的靶向治疗提供了新的靶点。










