1. 领域背景与文献引入
文献英文标题:Extracellular miR-6723-5p could serve as a biomarker of limbal epithelial stem/progenitor cell population;发表期刊:Biomarker Research;影响因子:未公开;研究领域:眼科学(角膜缘干细胞生物学)。
角膜缘干细胞(LSCs)位于角膜缘基底上皮,是维持眼表完整性的关键自我更新细胞。当LSCs功能障碍或丢失时,会导致角膜缘干细胞缺乏症(LSCD),表现为角膜混浊、疼痛甚至失明。目前治疗重症LSCD的主要方法是培养角膜缘上皮移植(CLET),但临床成功依赖于移植片中LSCs的含量——回顾性研究显示,移植片中Δp63αbright细胞(公认的LSC surrogate marker)比例≥3%时成功率较高。然而,Δp63α存在局限性:一是抗体缺乏特异性(识别TAp63α和Δp63α两种异构体),二是检测需破坏性免疫染色,无法用于移植前的无创评估。因此,寻找非破坏性、特异性LSC生物标志物是CLET领域的核心未解决问题。
Extracellular miRNAs因稳定性高、易检测(可从体液或培养基中获取),已在癌症、神经疾病中作为生物标志物,但LSC特异的extracellular miRNAs研究尚空白。本研究旨在筛选与cLECs(培养的角膜缘上皮细胞)中LSC比例相关的extracellular miRNAs,为CLET提供无创预后标志物。
2. 文献综述解析
作者对现有研究的评述逻辑按“LSC标志物局限性→extracellular miRNAs作为生物标志物的优势→LSC领域的研究空白”展开:
现有研究总结
- LSC标志物的局限性:目前唯一与CLET临床成功相关的标志物是Δp63αbright细胞比例,但Δp63α抗体不特异(识别两种异构体),且检测需破坏细胞,无法用于移植前评估;其他标志物如K14(上皮干/祖细胞 marker)虽特异,但同样需要细胞水平检测。
- extracellular miRNAs的优势:extracellular miRNAs通过结合Argonaute蛋白或包裹于细胞外囊泡维持稳定,可从体液(如血清、培养基)中无创获取,且具有高特异性和敏感性,已用于癌症分期、治疗反应监测等领域。
- LSC领域的空白:虽有研究报道角膜缘与中央角膜的intracellular miRNAs差异,但LSC特异的extracellular miRNAs尚未被鉴定,无法满足CLET的无创标志物需求。
研究创新价值
本研究首次将extracellular miRNAs与cLECs中的LSC比例关联,通过测序+验证+定位的流程,鉴定出miR-6723-5p作为LSC的extracellular biomarker,解决了现有标志物的破坏性和非特异性问题,为CLET的无创预后评估提供了新候选。
3. 研究思路总结与详细解析
本研究的核心目标是鉴定与cLECs中LSC比例相关的extracellular miRNAs,科学问题是“哪些extracellular miRNAs可反映cLECs中的LSC含量?”,技术路线为“cLECs培养与表型鉴定→条件培养基miRNA测序→RNA提取方法优化→RT-qPCR验证→miRNA组织定位”。
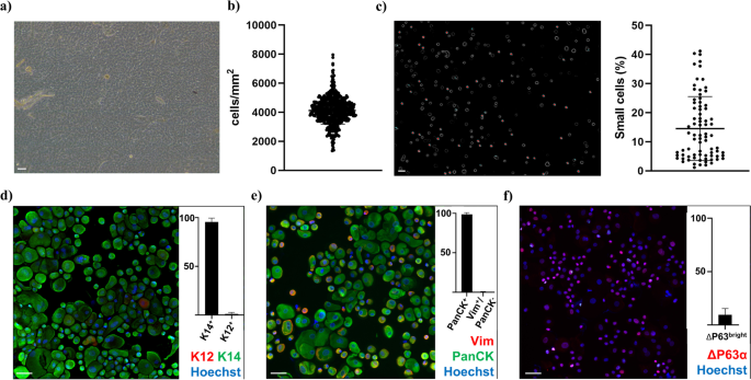
3.1 cLECs培养与表型鉴定
实验目的:获得不同LSC比例(以Δp63αbright细胞比例衡量)的cLECs,并鉴定其表型(排除 stromal 污染、确认上皮纯度)。
方法细节:
- 样本来源:18例健康人角膜缘组织(死亡至保存时间<12h,死亡至实验时间<7天),去除虹膜、内皮等结构后,切取2×2mm角膜缘 explants,接种于脱细胞羊膜(AM)上。
- 培养条件:使用改良SHEM培养基(mSHEM),含ThermoFisher Scientific的DMEM/F-12、Access Biological的5%人血清、ThermoFisher的1% CTS N2 supplement、R&D Systems的0.4ng/mL EGF等,每48h换液。
- 表型鉴定:通过免疫荧光染色检测Δp63α(LSC marker)、K14(上皮干/祖细胞 marker)、K12(分化上皮 marker)、PanCK(上皮 marker)、Vimentin(stromal marker),并通过软件量化细胞比例。
结果解读:
- 共获得72个cLECs样本,上皮纯度高(PanCK+细胞比例98.53%±2.19%),stromal污染低(PanCK-/Vim+细胞比例0.35%±0.64%);
- Δp63αbright细胞比例范围1.66%~33.1%(平均9.43%±5.91%),无细胞数量与Δp63αbright比例的相关性;
- K14+细胞比例95.58%±3.96%(干/祖细胞占比高),K12+细胞比例1.22%±1.51%(分化细胞少)。
产品关联:实验所用关键产品包括ThermoFisher Scientific的DMEM/F-12培养基、Access Biological的人血清、R&D Systems的EGF、Roche的dispase II、Keyence的BZ-X710显微镜。
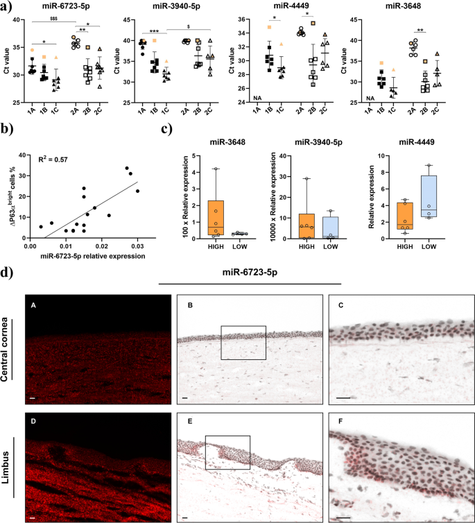
3.2 条件培养基处理与miRNA测序
实验目的:筛选与Δp63αbright细胞比例相关的extracellular miRNAs。
方法细节:
- 条件培养基处理:收集每48h的条件培养基,离心去除细胞和碎片后浓缩(3kDa超滤管,浓缩22倍),冻存于-80℃;
- 样本选择:根据Δp63αbright细胞比例,从72个样本中选18个进行测序;
- 测序方法:使用HTG EdgeSeq miRNA全转录组检测(覆盖2083个miRNA),样本与裂解缓冲液1:1混合,加蛋白酶K(50℃孵育180min),采用96孔板检测,以人脑RNA为内参。
结果解读:
- 量化归一化后,线性回归模型显示3个miRNA与Δp63αbright比例显著相关:miR-6723-5p(正相关,p=0.018)、miR-4649-5p(负相关,p=0.024)、miR-6075(负相关,p=0.047);
- 排除低检测置信度的miR-4649-5p和miR-6075(部分样本未达30 reads阈值),聚焦miR-6723-5p。
产品关联:实验所用关键产品包括Millipore的3kDa Ultra-15离心过滤管、HTG Molecular Diagnostics的miRNA全转录组检测试剂盒。
3.3 RNA提取方法优化与RT-qPCR验证
实验目的:优化条件培养基中RNA提取方法,验证miR-6723-5p与Δp63αbright比例的相关性。
方法细节:
- RNA提取方法比较:测试3种试剂盒(ThermoFisher的miRVana PARIS、Qiagen的miRNeasy micro、Qiagen的miRNeasy Serum/Plasma Advanced),并比较浓缩(arm1)与未浓缩(arm2)的效果,以spike-in cel-miR-39-3p(ThermoFisher)评估提取效率;
- RT-qPCR验证:对17个cLECs条件培养基样本,用miRNeasy Serum/Plasma Advanced kit提取RNA,以cel-miR-39-3p为内参,检测miR-6723-5p、miR-3648等的表达。
结果解读:
- miRNeasy Serum/Plasma Advanced kit的提取效率最高(spike-in回收率70.19%),且浓缩样本的重复性更好;
- RT-qPCR验证显示,miR-6723-5p表达与Δp63αbright比例显著正相关(Pearson相关系数0.75,p=0.0005),57%的方差由Δp63αbright比例解释;
- 其他miRNA(如miR-3648、miR-4449)在高低Δp63αbright组无显著差异。
产品关联:实验所用关键产品包括Qiagen的miRNeasy Serum/Plasma Advanced试剂盒、ThermoFisher的TaqMan microRNA RT kit、cel-miR-39-3p mimic。
3.4 miRNAscope原位杂交定位miR-6723-5p
实验目的:确定miR-6723-5p在人角膜组织中的表达位置(验证与LSCs的空间关联)。
方法细节:
- 样本:3例<50岁、死亡至处理时间<3天的人角膜组织(新鲜冷冻切片,厚度12μm);
- 实验方法:使用ACD Biosystems的miRNAscope HD Assay Red试剂盒,杂交miR-6723-5p定制探针,以RNU6B(阳性对照)和miR-6723-5p scramble序列(阴性对照)验证特异性。
结果解读:
- miR-6723-5p主要表达于角膜缘基底上皮(LSCs所在位置),而中央角膜和角膜缘表层上皮无表达;
- 阳性对照RNU6B在全层上皮表达,阴性对照无信号,确认结果特异性。
产品关联:实验所用关键产品包括ACD Biosystems的miRNAscope HD Assay Red试剂盒、miR-6723-5p定制探针。
4. Biomarker研究及发现成果解析
Biomarker定位与筛选逻辑
本研究的Biomarker为extracellular miR-6723-5p,筛选与验证逻辑为:
1. 初步筛选:通过HTG EdgeSeq miRNA测序,鉴定出与cLECs中Δp63αbright细胞比例正相关的miR-6723-5p;
2. 方法优化:比较3种RNA提取试剂盒,选择效率最高的miRNeasy Serum/Plasma Advanced kit;
3. 验证:通过RT-qPCR在17个样本中验证miR-6723-5p与Δp63αbright比例的正相关;
4. 定位:通过miRNAscope确认miR-6723-5p在LSCs所在的角膜缘基底上皮表达。
研究过程详述
- Biomarker来源:cLECs条件培养基中的extracellular miRNA;
- 验证方法:RT-qPCR(以cel-miR-39-3p为内参)、miRNAscope原位杂交;
- 相关性数据:miR-6723-5p表达与Δp63αbright比例的Pearson相关系数0.75(p=0.0005,n=17),说明两者高度正相关。
核心成果提炼
- 功能关联:miR-6723-5p的表达水平可反映cLECs中的LSC比例(Δp63αbright细胞比例),是CLET移植片LSC含量的无创指标;
- 创新性:首次鉴定出miR-6723-5p作为cLECs中LSC的extracellular biomarker,解决了现有标志物的破坏性和非特异性问题;
- 临床意义:可用于CLET移植前的无创评估,预测移植成功率,为个性化治疗提供依据。




