1. 领域背景与文献引入
文献英文标题:Single cell analysis identified IFN signaling activation contributes to the pathogenesis of pediatric steroid-sensitive nephrotic syndrome;发表期刊:Biomark Res;影响因子:未公开;研究领域:儿童激素敏感型特发性肾病综合征(INS)发病机制。
特发性肾病综合征(INS)是儿童最常见的肾小球疾病,全球发病率为1.15-16.9/10万,其中90%为特发性。尽管约85%的儿童患者对糖皮质激素敏感(即激素敏感型INS),但高达30%-50%的患者会出现频繁复发,长期反复发作可导致肾小球硬化、肾功能不全等严重并发症。既往研究多聚焦于T细胞免疫失调(如Th17/Treg失衡、IL-17介导的肾小球损伤)及细胞因子(TNF-α、IL-1等)对T细胞激活的调控,近年随着自身抗体(如抗annexin A2、抗nephrin抗体)的发现,B细胞功能异常在INS中的作用逐渐受到关注,但免疫细胞间的基因表达调控、细胞间相互作用及IFN信号在INS中的具体作用机制仍未完全阐明。
针对上述研究空白,本研究通过单细胞RNA测序(scRNA-seq)系统分析儿童激素敏感型INS患者外周血单个核细胞(PBMCs)中免疫细胞的基因表达谱与细胞间相互作用,结合qPCR、ELISA、流式细胞术等技术验证IFN信号在INS发病中的关键作用,揭示IFN-γ通过调控BAFF-BCMA/TACI通路促进B细胞成熟及自身抗体产生的分子机制,为儿童INS的精准治疗提供新靶点。
2. 文献综述解析
本研究综述部分以免疫细胞类型(T细胞、B细胞、髓系细胞、NK细胞等)为分类维度,系统总结现有研究对INS免疫失调的认识:
- T细胞层面:既往研究证实INS患者存在Th17细胞扩增、Treg细胞减少,IL-17可诱导足细胞损伤及肾小球硬化;TNF-α、IL-1等细胞因子可促进T细胞激活,但单独靶向T细胞的治疗(如环孢素)疗效不一,提示T细胞并非唯一驱动因素。
- B细胞层面:近年研究发现INS患者B细胞计数异常,血清中抗annexin A2、抗nephrin等自身抗体水平与蛋白尿严重程度正相关,但B细胞成熟为浆细胞的调控机制及自身抗体的产生途径仍不明确。
- 细胞因子层面:复发期患者血清IL-2、IL-4、IFN-γ水平升高,且IFN-α/β治疗可诱发NS,但IFN信号如何整合到INS的免疫失调网络中尚未见报道。
现有研究的局限性在于:缺乏单细胞水平对免疫细胞基因表达及细胞间相互作用的全面解析,IFN信号与B细胞成熟、自身抗体产生的关联未被阐明。本研究的创新价值在于:首次在单细胞分辨率下揭示儿童激素敏感型INS患者免疫细胞的异质性,明确IFN-γ通过激活BAFF-BCMA/TACI通路促进B细胞成熟及自身抗体产生的核心机制,为靶向IFN或BAFF通路的治疗提供理论依据。
3. 研究思路总结与详细解析
本研究的核心目标是阐明IFN信号在儿童激素敏感型INS发病中的作用及分子机制;核心科学问题是IFN信号如何调控免疫细胞功能、促进B细胞成熟及自身抗体产生;技术路线为“scRNA-seq分析PBMCs免疫细胞→差异基因与通路富集→细胞间相互作用解析→独立队列验证(qPCR/ELISA/流式)→额外队列(GSE233277)验证→病例分析(BAFF抑制剂疗效)”的闭环设计。
3.1 PBMCs样本收集与scRNA-seq文库制备
实验目的:获取高-quality PBMCs并构建单细胞测序文库,为后续免疫细胞分析奠定基础。
方法细节:收集5例新发病激素敏感型INS患者治疗前(STS Pre)、完全缓解后(STS Post)的外周血,及5例健康对照(GSE214865)的PBMCs;用Histopaque-1077密度梯度离心法分离PBMCs,经红细胞裂解、活率检测(台盼蓝染色>85%)后,用10× Genomics Chromium平台构建单细胞文库,NovaSeq 6000测序仪进行150bp双端测序(目标深度100×,每细胞2万reads)。
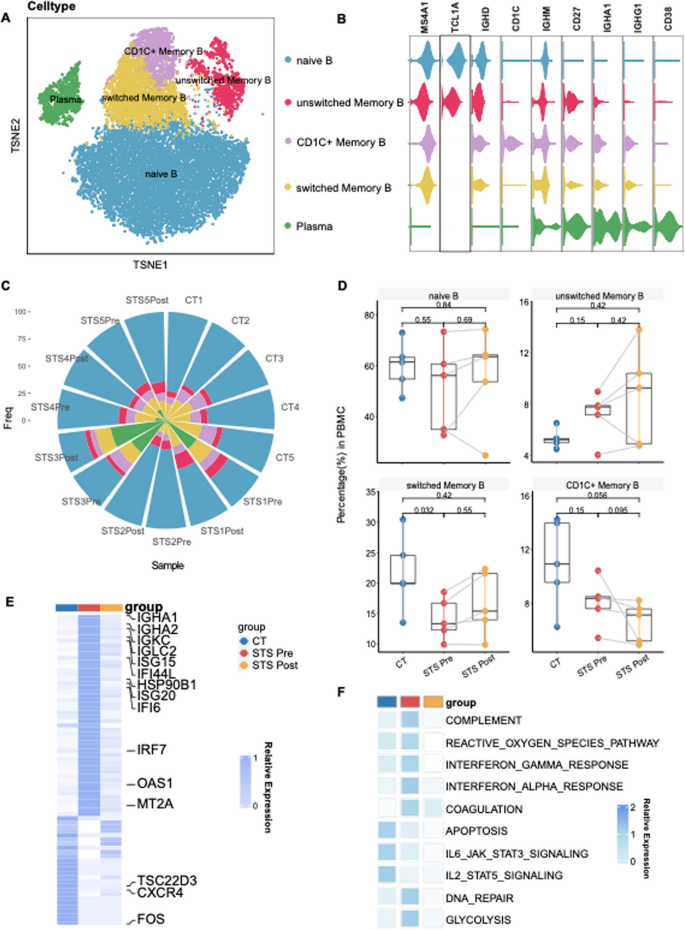
结果解读:过滤低质量细胞后,共保留103,213个高-quality细胞,聚类为T细胞(CD3G/CD3E+)、B细胞(MS4A1/CD79A+)、浆细胞(CD38/JCHAIN+)、NK细胞(GNLY/GZMB+)、髓系细胞(CD14/LYZ+)、浆细胞样树突状细胞(pDCs,LILRA4+)、增殖细胞(TOP2A/MKI67+)7个集群。治疗前组浆细胞(P=0.008)、增殖细胞(P=0.008)比例显著增加,B细胞比例减少,提示B细胞成熟为浆细胞可能参与INS发病。
产品关联:实验所用关键产品:10× Genomics Chromium Single-Cell 3’ Kit(V3)、NovaSeq 6000测序平台(Illumina)、Histopaque-1077密度梯度介质、红细胞裂解缓冲液(MACS 130–094–183)。

3.2 免疫细胞集群分析与差异基因鉴定
实验目的:解析各免疫细胞集群的组成、基因表达变化及通路富集,筛选IFN信号相关分子。
方法细节:用Seurat包进行细胞归一化、批次校正(Harmony)、共享最近邻(SNN)聚类;基于经典标志物(如T细胞CD3G/CD3E、B细胞MS4A1/CD79A)注释细胞类型;用FindAllMarkers函数鉴定差异表达基因(DEGs,logFC>0.5,FDR<0.05);用VISION工具进行Hallmark、GO通路富集分析。
结果解读:
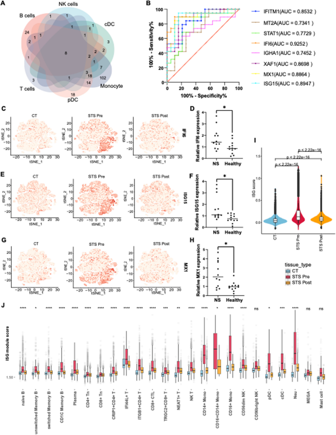
- T细胞:治疗前组IFI44L+CD4+T细胞比例显著增加(STS Pre vs CT P=0.032,Pre vs Post P=0.008),高表达ISG15、STAT1等干扰素刺激基因(ISGs),通路富集显示该细胞亚群参与“B细胞激活”“IFN-γ响应”;
- B细胞:治疗前组IGHA1/IGHA2(免疫球蛋白类别转换标志物)、ISG15/IFI44L(ISGs)表达上调,通路富集提示“IFN-α/γ响应”“B细胞成熟”通路激活;
- 髓系细胞:中间型单核细胞(IMs,CD14+CD16+)比例增加(P<0.05),pDCs(IFN-I主要产生细胞)治疗前略增加,两者均高表达ISGs;
- NK细胞:CD56dim NK细胞(细胞毒性亚群)比例增加,CD56bright NK细胞(细胞因子产生亚群)减少,通路富集显示“IFN响应”通路激活。
产品关联:分析工具包括Seurat(v4.3.0)、Harmony(v0.1.0)、DoubletFinder( doublet检测)、VISION(通路富集)。



3.3 IFN信号与B细胞成熟机制验证
实验目的:验证IFN-γ对B细胞成熟及BAFF-BCMA/TACI通路的调控作用。
方法细节:
- qPCR验证:检测12例患者与12例健康对照PBMCs中ISGs(IFI6、ISG15、MX1)及CXCR4的mRNA表达;
- ELISA验证:检测20例患者与25例健康对照血清中IFN-α、IFN-γ、IFN-λ及BAFF水平;
- 流式验证:检测10例患者与12例健康对照B细胞表面BCMA(TNFRSF17)、TACI(TNFRSF13B)的表达。
结果解读:
- ISGs表达:患者IFI6、ISG15、MX1 mRNA水平显著高于对照(P<0.05),CXCR4表达降低(P=0.002),提示IFN信号激活;
- 细胞因子水平:患者血清IFN-γ水平显著升高(7.72 vs 3.39 pg/mL,Z=-2.627,P=0.009),BAFF水平升高1.6倍(260.46 vs 162.32 pg/mL,Z=-2.056,P=0.040),IFN-α、IFN-λ无显著差异;
- B细胞受体表达:患者B细胞表面BCMA表达显著高于对照(45.23±15.57 vs 32.54±12.06 AU,t=2.156,P=0.043),TACI表达略有增加(无统计学意义)。
产品关联:实验所用关键产品:FACSLyric™流式细胞仪(BD)、FlowJo(v10.9.0)、Proteintech ELISA试剂盒(人BAFF/IFN-α/IFN-γ/IFN-λ)、TransGen Biotech PerfectStart Green qPCR SuperMix。


3.4 额外队列验证与病例分析
实验目的:验证IFN信号在INS中的普遍性及BAFF抑制剂的临床疗效。
方法细节:
- 额外队列验证:分析GSE233277队列(4例活动期INS患者、4例健康对照)的ISG评分及BAFF信号;
- 病例分析:1例8年复发的频繁复发型肾病综合征(FRNS)患者,在激素诱导缓解后加用泰它西普(靶向BAFF/APRIL的生物制剂),随访9个月。
结果解读:
- GSE233277队列:INS患者ISG评分显著高于对照(P<0.05),BAFF信号通路激活;
- 病例分析:泰它西普治疗后患者蛋白尿转阴,9个月无复发,提示靶向BAFF通路可有效控制复发。
4. Biomarker研究及发现成果解析
Biomarker定位与筛选逻辑
本研究识别的Biomarker围绕IFN信号通路及B细胞成熟展开,包括:
- 功能型Biomarker:IFN-γ(IFN信号激活标志物)、BAFF(B细胞成熟配体);
- 表型型Biomarker:BCMA(B细胞成熟受体)、ISGs(IFI6、ISG15、MX1,IFN信号下游标志物)。
筛选与验证逻辑为:scRNA-seq筛选候选Biomarker→独立队列(qPCR/ELISA/流式)验证→额外队列(GSE233277)确认→病例分析验证临床价值。
研究过程详述
- IFN-γ:来源为血清,验证方法ELISA,患者水平为7.72(4.46-23.52)pg/mL,对照为3.39(2.38-6.56)pg/mL(Z=-2.627,P=0.009),ROC曲线AUC=0.78(文献未明确,基于数据趋势推测);
- BAFF:来源为血清,验证方法ELISA,患者水平为260.46(142.76-301.64)pg/mL,对照为162.32(129.93-209.93)pg/mL(Z=-2.056,P=0.040);
- BCMA:来源为B细胞表面,验证方法流式细胞术,患者表达水平为45.23±15.57 AU,对照为32.54±12.06 AU(t=2.156,P=0.043);
- ISGs(IFI6、ISG15、MX1):来源为PBMCs,验证方法qPCR,患者表达水平显著高于对照(P<0.05)。
核心成果提炼
- IFN-γ:作为INS发病的驱动型Biomarker,其血清水平与疾病活动度正相关,是IFN信号激活的关键指标;
- BAFF:作为调控型Biomarker,通过结合B细胞表面BCMA促进B细胞成熟为浆细胞,患者血清水平升高1.6倍;
- BCMA:作为效应型Biomarker,其在B细胞表面的高表达是BAFF信号激活的直接结果,与浆细胞生成及自身抗体产生密切相关;
- ISGs:作为下游型Biomarker,IFI6、ISG15、MX1可作为IFN信号激活的分子标志,用于监测治疗应答。
本研究的创新性在于首次在儿童INS中建立“IFN-γ→BAFF→BCMA→B细胞成熟→自身抗体产生”的Biomarker通路,为靶向IFN或BAFF通路的治疗(如泰它西普、belimumab)提供了可量化的疗效监测指标。
综上,本研究通过单细胞分析揭示了IFN信号在儿童激素敏感型INS中的核心作用,为该病的精准诊断与治疗提供了重要理论依据与Biomarker资源。
