1. 领域背景与文献引入
文献英文标题:A plasma 9-microRNA signature for lung cancer early detection: a multicenter analysis;发表期刊:Biomarker Research;影响因子:未公开;研究领域:肺癌早期检测;循环微RNA生物标志物。
肺癌是全球癌症相关死亡的首要原因,2022年全球新增250万例诊断、180万例死亡。低剂量计算机断层扫描(LD-CT)通过早期检测能降低20-30%的肺癌死亡率,但存在成本高、辐射暴露、假阳性率高(约96%)及过度诊断(约18%)等问题,限制了其广泛应用。循环微RNA(c-miR)作为无创生物标志物,因具有稳定、易检测等特点,被认为是优化LD-CT筛查特异性的关键工具。然而,既往研究如MSC分类器、miR-Test等虽在单队列中验证了c-miR的价值,但缺乏多中心、多人群的独立验证,导致临床转化受限。在此背景下,本研究通过多平台 workflow 和欧洲两个LD-CT筛查队列(波兰MUG、意大利HUM),开发并验证稳健的c-miR特征,解决现有研究的核心局限性。
2. 文献综述解析
作者对现有研究的评述逻辑围绕“生物标志物的验证充分性”展开,将研究分为“单队列验证的候选标志物”与“缺乏多中心验证的潜在靶点”两类。现有研究的关键结论是:c-miR可作为肺癌生物标志物,其表达与肿瘤发生相关;技术方法上,qRT-PCR检测血浆c-miR的可行性已被证实,但存在平台变异性大、样本量小、队列同质性高等局限性(如Sozzi等2014年的MSC分类器仅在MILD试验中验证,未覆盖多人群)。本研究的创新点在于:首次采用“in-silico筛选→小样本验证→多中心队列验证”的闭环策略,整合两个独立LD-CT队列的样本,开发出更具普适性的9-c-miR特征,填补了多队列验证的空白。
3. 研究思路总结与详细解析
本研究的核心目标是“开发用于肺癌早期检测的稳健循环miRNA特征”,围绕“如何通过多平台优化提升特征的准确性与稳定性”展开,技术路线遵循“假设→筛选→验证→优化”的闭环逻辑。
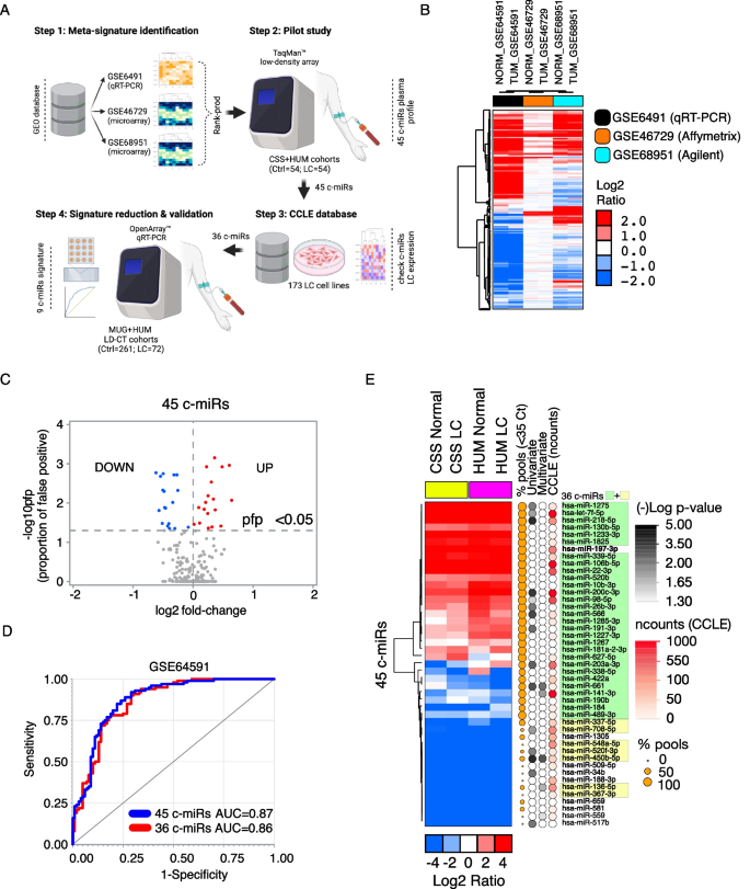
3.1 元特征识别与初步筛选
实验目的是从公共数据集和小样本中筛选差异显著且检测可靠的c-miR。方法细节:Step 1分析GSE64591、GSE46729、GSE68951三个数据集(150例肺癌、136例对照),用RankProd元分析(适应平台变异性)筛选45个差异c-miR(pfp<0.05);Step 2将54例肺癌、54例对照的血浆分为6个病例池和6个对照池,用qRT-PCR检测45个c-miR,筛选29个可靠标记(Ct<35且50%以上池中有表达);Step 3结合173个肺癌细胞系(CCLE数据库)的intracellular表达数据(确保肺癌特异性)和GSE64591的风险分析,补充7个c-miR,形成36-c-miR初步特征。结果解读:Step 1的45-c-miR在GSE64591中AUC=0.87(95%CI 0.83-0.92);Step 3的36-c-miR AUC=0.86(95%CI 0.81-0.91),稳定性提升。实验所用关键产品:文献未提及具体试剂,领域常规使用Qiagen miRNeasy Serum/Plasma Kit提取血浆RNA、TaqMan MicroRNA Assays检测miR。

3.2 多中心队列的特征验证与优化
实验目的是在独立队列中验证36-c-miR特征的性能,并优化为更简洁的标记。方法细节:纳入MUG队列(72例肺癌、261例对照)和HUM队列(未明确样本量)的血浆样本,用OpenArray™ qRT-PCR单批次检测36个c-miR及13个外部特征(miR-Test),减少技术变异;通过逐步回归法在MUG队列中筛选出9个c-miR(结合3个housekeeping miR归一化),形成最终特征。结果解读:MUG队列中9-c-miR的AUC=0.78(敏感性76%、特异性67%、准确性70%);HUM队列AUC=0.75(敏感性82%、特异性68%、准确性71%);GSE64591独立验证AUC=0.78(95%CI 0.71-0.84),显示跨队列稳定性。此外,特征区分肺癌与良性结节的AUC=0.71(95%CI 0.58-0.84)。实验所用关键产品:OpenArray™ qRT-PCR平台(文献明确提及);其他试剂未提及,领域常规使用同类产品。

3.3 多变量与亚组分析
实验目的是评估9-c-miR特征与肺癌风险的独立关联及亚组性能。方法细节:构建多变量logistic模型,调整年龄、性别、吸烟状态、结节大小等因素;通过亚组分析评估特征在不同人群(年龄、性别、吸烟状态)及肺癌分期(I期/晚期)中的性能。结果解读:多变量模型显示,特征预测概率与肺癌风险显著相关(MUG队列OR=1.27,HUM队列OR=1.5,均有统计学意义);亚组分析中,各亚组AUC均>0.70,性能稳健。对于I期肺癌,MUG队列AUC=0.76(95%CI 0.68-0.84),正确识别73%的病例(n=37,IA期32例、IB期5例);HUM队列AUC=0.69(95%CI 0.49-0.89),正确识别62.5%的病例(n=8,IA期6例、IB期2例)。
4. Biomarker研究及发现成果解析
本研究的Biomarker为血浆9-微RNA特征(属于循环非编码RNA类),筛选与验证逻辑遵循“in-silico筛选→小样本验证→多中心队列验证”的完整链条:先从公共数据集筛选差异miR,再通过小样本池验证检测可靠性,最后在多中心队列中优化并验证性能。
研究过程与核心数据
Biomarker来源为“肺癌患者与对照的血浆样本”;验证方法包括:in-silico的RankProd元分析、小样本池的qRT-PCR、多中心队列的OpenArray™ qRT-PCR,以及多变量模型的独立关联分析。关键数据:
- 诊断性能:MUG队列AUC=0.78(敏感性76%、特异性67%,n=333);HUM队列AUC=0.75(敏感性82%、特异性68%,样本量未明确);
- 早期检测价值:I期肺癌MUG队列AUC=0.76(n=37),HUM队列AUC=0.69(n=8);
- 结节区分能力:区分肺癌与良性结节的AUC=0.71(95%CI 0.58-0.84,样本量未明确)。
核心成果与创新性
- 功能关联:9-c-miR特征的预测概率与肺癌风险显著相关(OR=1.27-1.5),每增加5%的预测概率,I期肺癌风险增加25-29%(MUG队列p<0.0001,HUM队列p=0.0224);
- 创新性:首次通过多平台和多中心LD-CT队列验证c-miR特征,解决了现有研究缺乏多人群验证的问题;
- 临床价值:特征对I期肺癌的检测准确率达62.5-73%,且独立于年龄、性别等因素,可作为LD-CT筛查的补充工具,提升早期检测的特异性。
本研究为肺癌早期检测提供了稳健的血浆miRNA生物标志物,为临床优化LD-CT筛查策略提供了重要依据。
