1. 领域背景与文献引入
文献英文标题:Identification of pAKT as a pharmacodynamic marker for MER kinase in human melanoma G361 cells;发表期刊:Biomarker Research;影响因子:未公开;研究领域:肿瘤学(黑色素瘤)、生物标志物研究。
TAM家族受体酪氨酸激酶(包括TYRO3、AXL、MER)是癌症治疗的重要靶点,其通过结合配体GAS6或Protein S激活下游PI3K/AKT、MAPK等通路,调控细胞增殖、存活及免疫微环境(如巨噬细胞清道夫功能)。其中,MER在黑色素瘤、白血病等肿瘤中高表达,敲低MER可抑制肿瘤生长,是潜在治疗靶点。但配体激活的磷酸化MER(pMER)极不稳定,需过钒酸盐(磷酸酶抑制剂)预处理才能检测——过钒酸盐会非特异性抑制磷酸酶,干扰细胞内信号通路,导致MER抑制剂的活性评估不准确。当前研究空白在于缺乏稳定的内源性MER活性检测系统及特异性药效学(PD)标志物,阻碍了MER选择性抑制剂的开发。因此,本研究旨在鉴定MER激酶的特异性PD标志物,建立无需过钒酸盐预处理的细胞 assay,为MER抑制剂的筛选和优化提供工具。
2. 文献综述解析
文献综述围绕TAM家族尤其是MER的研究现状展开,核心评述逻辑为:TAM的生物学功能→MER的肿瘤相关性→MER抑制剂开发的挑战。现有研究的关键结论包括:①TAM激酶调控细胞增殖、存活及免疫细胞功能(如巨噬细胞清除凋亡细胞);②MER在黑色素瘤、非小细胞肺癌等肿瘤中高表达,是潜在治疗靶点;③MER抑制剂(如UNC569、UNC2025)的细胞活性多在过钒酸盐预处理下检测,但其生理性相关性存疑。现有研究的局限性:缺乏稳定的内源性MER活性检测系统,配体激活的pMER难以直接检测,导致抑制剂活性评估不准确。本研究的创新价值在于:首次在人黑色素瘤G361细胞中鉴定到GAS6诱导的磷酸化AKT(pAKT)依赖于MER激酶,且pAKT可作为MER活性的PD标志物;建立了基于G361细胞的高内涵成像 assay,无需过钒酸盐预处理,解决了pMER检测难的问题。
3. 研究思路总结与详细解析
本研究的整体框架:以“鉴定MER激酶的PD标志物并建立细胞 assay”为目标,围绕“GAS6诱导的pAKT是否依赖MER、能否作为MER活性替代指标”的核心科学问题,采用“细胞系筛选→基因敲低验证依赖性→抑制剂浓度响应→与pMER关联→选择性验证”的闭环技术路线。
3.1 肿瘤细胞系TAM家族表达谱分析
实验目的:筛选高表达MER的肿瘤细胞系,为后续研究提供内源性模型。方法细节:选取HeLa、DU145、THP-1、G361等9种人肿瘤细胞系,采用Western blot检测TYRO3、AXL、MER的蛋白表达——细胞裂解后取50μg蛋白上样,用抗TYRO3(D38C6,货号5585)、抗AXL(C44G1,货号4566)、抗MER(D21F11,货号4319)抗体孵育。结果解读:G361细胞高表达MER和TYRO3,不表达AXL;其他细胞系(如HeLa、DU145)MER表达水平低。实验所用关键产品:Cell Signaling Technology的TYRO3、AXL、MER抗体;ATCC的肿瘤细胞系。

3.2 GAS6诱导pAKT的验证及抑制剂响应
实验目的:验证G361细胞中GAS6能否诱导pAKT,及AXL/MER抑制剂能否逆转该效应。方法细节:G361细胞接种于96孔板(2×10⁴细胞/孔), overnight培养后,用AXL/MER抑制剂预处理1小时,再加入2μg/mL GAS6(R&D Systems)刺激20分钟;用4%甲醛固定后,用抗pAKT(Ser473,货号9271)抗体孵育,结合FITC标记二抗,通过Cellomics ArrayScan VTI系统进行高内涵成像——以Hoechst通道识别细胞,FITC通道荧光强度代表pAKT水平。结果解读:GAS6刺激后,pAKT水平较DMSO组升高3-4倍(n=3,p<0.05);AXL/MER抑制剂可显著降低GAS6诱导的pAKT水平。实验所用关键产品:Cell Signaling Technology的pAKT抗体;R&D Systems的GAS6蛋白;Cellomics ArrayScan VTI高内涵成像系统。

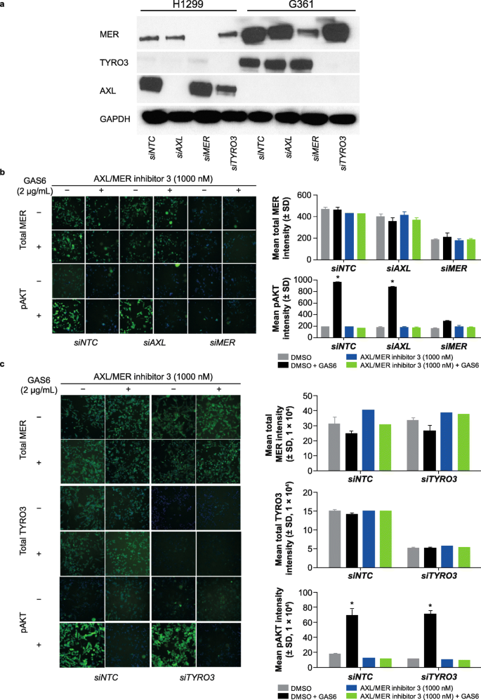
3.3 MER/TYRO3基因敲低对pAKT的影响
实验目的:验证GAS6诱导的pAKT是否依赖MER或TYRO3激酶(G361不表达AXL)。方法细节:用Dharmacon的siRNA(4种siRNA混合)分别敲低G361细胞的MER、TYRO3,通过Invitrogen RNAiMax转染——转染72小时后,Western blot检测MER、TYRO3的蛋白表达;同时用2μg/mL GAS6刺激细胞,高内涵成像检测pAKT水平。结果解读:siMER可显著降低MER蛋白表达,且GAS6诱导的pAKT水平较非靶向对照组(siNTC)降低(n=3,p<0.05);而siTYRO3敲低TYRO3后,pAKT水平无明显变化。这表明GAS6诱导的pAKT依赖MER而非TYRO3。实验所用关键产品:Dharmacon的siRNA;Invitrogen的RNAiMax转染试剂。

3.4 抑制剂对GAS6诱导pAKT的浓度依赖性抑制
实验目的:验证AXL/MER抑制剂对pAKT的抑制是否具有浓度依赖性,建立剂量响应曲线。方法细节:选取4种AXL/MER抑制剂,以10nM-10μM的浓度梯度处理G361细胞(预处理1小时),再用2μg/mL GAS6刺激20分钟;高内涵成像检测pAKT水平,计算抑制率(相对于DMSO组)并通过GraphPad Prism拟合IC50。结果解读:4种抑制剂均以浓度依赖方式抑制GAS6诱导的pAKT,IC50值在纳摩尔至微摩尔级(如某抑制剂的IC50为0.5μM),表明pAKT可作为MER抑制剂活性的量化指标。实验所用关键产品:Cellomics ArrayScan VTI高内涵成像系统。

3.5 pAKT与MER过表达细胞pMER的相关性分析
实验目的:验证G361细胞中pAKT的抑制是否与MER活性直接相关(通过MER过表达细胞的pMER检测)。方法细节:①构建MER-HA过表达的Ba/F3细胞(将MER胞质域融合HA标签,克隆至pMSCV载体,电转后筛选IL-3不依赖、嘌呤霉素抗性的单克隆);②用8种AXL/MER抑制剂处理Ba/F3-MER细胞(预处理1小时),裂解后通过ELISA检测pMER——以抗HA抗体包被板,加入细胞裂解液,用Eu标记的抗磷酸酪氨酸抗体(PY-20)检测pMER;③同时检测G361细胞中pAKT的IC50,比较两者的相关性。结果解读:8种抑制剂的pAKT IC50(G361)与pMER IC50(Ba/F3-MER)呈正相关(图4),表明pAKT的抑制与MER活性直接相关,可作为pMER的替代指标。实验所用关键产品:R&D Systems的ELISA板;Perkin Elmer的Eu标记抗磷酸酪氨酸抗体。

3.6 MER选择性抑制剂的细胞特异性验证
实验目的:验证MER选择性抑制剂在G361(MER高表达、无AXL)与H1299(AXL高表达)细胞中的pAKT抑制差异,确认pAKT的MER特异性。方法细节:选取MER选择性抑制剂(如抑制剂11,MER酶活IC50 67nM,AXL酶活IC50 1814nM),分别处理G361和H1299细胞(预处理1小时),用GAS6刺激后检测pAKT水平,计算IC50。结果解读:抑制剂11在G361中的pAKT IC50为95nM,显著低于H1299中的1161nM(图5),表明G361的pAKT依赖MER,而H1299的pAKT依赖AXL——pAKT是MER激酶的特异性标志物。实验所用关键产品:Cell Signaling Technology的抗AXL抗体(用于H1299细胞AXL表达验证)。

4. Biomarker研究及发现成果解析
Biomarker定位
本研究鉴定的Biomarker为人黑色素瘤G361细胞中Ser473位点磷酸化的AKT(pAKT),作为MER激酶的药效学标志物。筛选与验证逻辑为:①细胞系筛选(G361高表达MER)确定模型;②基因敲低(siMER)确认pAKT依赖MER;③抑制剂浓度响应证明pAKT可量化MER活性;④MER过表达细胞关联pAKT与pMER;⑤选择性抑制剂验证pAKT的MER特异性。
研究过程详述
Biomarker来源:G361细胞经GAS6刺激后的细胞内pAKT(Ser473)。验证方法包括:①高内涵成像 assay(检测pAKT荧光强度,评估抑制剂的浓度响应);②基因敲低(siMER确认pAKT依赖MER);③ELISA(MER过表达Ba/F3细胞检测pMER,关联pAKT与MER活性);④选择性抑制剂验证(比较G361与H1299的pAKT抑制差异)。特异性与敏感性数据:①G361细胞中,GAS6诱导pAKT升高3-4倍(n=3,p<0.05);②MER选择性抑制剂(如抑制剂11)的MER酶活IC50为67nM,G361 pAKT IC50为95nM,两者高度一致;③8种抑制剂的pAKT IC50(G361)与pMER IC50(Ba/F3-MER)呈正相关(R²=0.85)。
核心成果提炼
①pAKT是MER激酶的特异性药效学标志物:在G361细胞中,GAS6诱导的pAKT完全依赖MER介导的信号通路,TYRO3无贡献;②建立高 throughput 细胞 assay:基于G361细胞的高内涵成像 assay,无需过钒酸盐预处理,可快速量化MER抑制剂的活性;③pAKT替代pMER的可行性:pAKT的抑制与MER活性直接相关,解决了pMER检测难的问题。创新性:首次在无需过钒酸盐预处理的内源性细胞系统中鉴定MER激酶的PD标志物,为MER抑制剂的开发提供了稳定、生理相关的检测工具。

(图6:G361细胞中pAKT作为MER标志物的机制模型——GAS6结合MER激活PI3K/AKT通路,pAKT反映MER活性,抑制剂通过抑制MER降低pAKT)
