1. 领域背景与文献引入
文献英文标题:Comprehensive plasma metabolomics profiling develops diagnostic biomarkers of obstructive hypertrophic cardiomyopathy;发表期刊:Biomarker Research;影响因子:未公开;研究领域:肥厚型心肌病(HCM)的代谢组学生物标志物研究
肥厚型心肌病是导致年轻人心源性猝死的常见心血管疾病,临床以左心室肥厚为特征,病理表现为心肌细胞肥大紊乱、间质纤维化及炎症细胞浸润。当前HCM的筛查依赖影像学检查和基因检测,但这类方法存在医疗成本高、耗时久、依赖专业医师解读等局限性,严重限制了疾病的广泛早期筛查。同时,非HCM导致的左心室肥厚(LVH)在高血压、肥胖、糖尿病人群中更为常见,两者临床表现相似但诊疗方案差异显著,临床鉴别难度大,是领域内尚未解决的核心问题。代谢组学作为新兴的组学技术,已在多种心肌病研究中展现出预测价值,但针对HCM的大样本代谢组学研究稀缺,尤其缺乏针对中国汉族人群且以LVH为对照的鉴别诊断生物标志物研究。在此背景下,本研究通过大样本血浆代谢组学分析,旨在筛选可有效鉴别HCM与LVH的特异性生物标志物,为HCM的早期诊断和鉴别提供新的技术手段。
2. 文献综述解析
本文综述部分围绕HCM的诊断现状与代谢组学在心肌病中的应用展开,核心评述逻辑为“传统诊断方法局限性→代谢组学在心肌病中的应用潜力→HCM领域代谢组学研究空白”的递进式分析。
作者首先梳理了HCM传统诊断方法的核心结论,指出影像学和基因检测是当前HCM诊断的金标准,但受限于成本和专业依赖性,无法满足大规模筛查需求;同时,非HCM导致的LVH与HCM的鉴别缺乏特异性手段,易造成误诊漏诊。随后,作者总结了代谢组学在心肌病研究中的技术优势,提到代谢组学可独立于传统风险因素提供疾病预测价值,且已在扩张型心肌病等领域成功筛选出生物标志物,但HCM领域的代谢组学研究存在样本量小、未针对LVH鉴别设计等局限性。通过对比现有研究的未解决问题,本文凸显了自身的创新价值:首次开展最大样本量的中国汉族HCM患者血浆代谢组学分析,以LVH患者为对照,填补了HCM与LVH代谢组学鉴别诊断研究的空白,为HCM的临床筛查提供了新的生物标志物候选。
3. 研究思路总结与详细解析
本文的研究目标是筛选可有效鉴别HCM与LVH的血浆代谢学生物标志物,核心科学问题是明确HCM与LVH的血浆代谢谱差异及特异性生物标志物的诊断效能,技术路线遵循“队列构建→代谢组学检测→差异分析→生物标志物筛选→验证队列验证”的闭环逻辑。
3.1 研究队列设计与样本收集
实验目的是建立具有代表性的大样本HCM、LVH及正常对照队列,为后续代谢组学分析提供可靠的样本基础。方法细节:研究共纳入720例中国汉族受试者,分为推导队列(n=368,含207例HCM患者、104例LVH患者、57例正常对照)和验证队列(n=352,含234例HCM患者、56例LVH患者、62例正常对照),所有受试者均签署知情同意书,采集外周血并分离血浆样本用于后续检测。结果解读:本研究建立了目前规模最大的中国汉族HCM代谢组学研究队列,三组受试者的基线特征均衡,确保了后续代谢组学分析的可靠性。产品关联:文献未提及具体实验产品,领域常规使用血浆样本采集管、低温离心机等样本处理设备。
3.2 血浆代谢组学检测与差异谱分析
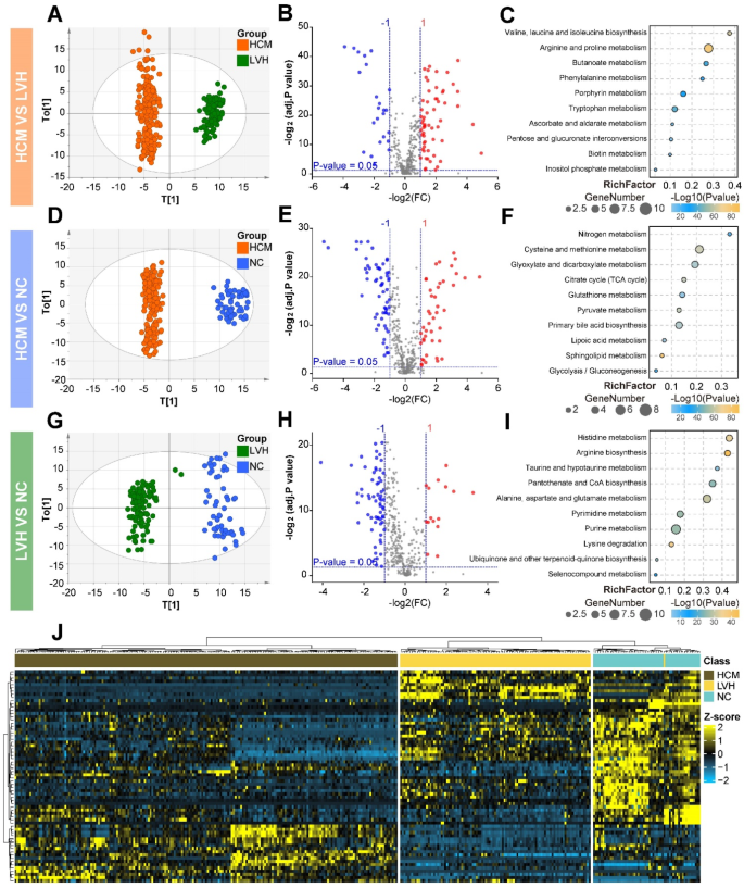
实验目的是系统分析HCM、LVH与正常对照人群的血浆代谢谱差异,明确疾病相关的代谢紊乱特征。方法细节:采用液相色谱-质谱(LC-MS)技术对血浆样本进行代谢组学检测,共成功鉴定出406种代谢物;运用正交偏最小二乘判别分析(OPLS-DA)构建组间判别模型,并通过置换检验验证模型的可靠性;采用Mann-Whitney U检验结合错误发现率(FDR)、倍数变化(FC)筛选组间差异代谢物,同时进行京都基因与基因组百科全书(KEGG)通路富集分析。结果解读:OPLS-DA模型显示HCM、LVH与正常对照三组的血浆代谢谱存在显著差异,置换检验证实模型无过拟合;组间差异分析显示,HCM与LVH间存在83种差异代谢物,HCM与正常对照间存在103种,LVH与正常对照间存在79种(FDR<0.05,|FC|>2);KEGG通路富集分析显示,HCM与LVH的差异代谢物主要富集于精氨酸和脯氨酸代谢通路,HCM与正常对照的差异代谢物富集于半胱氨酸和甲硫氨酸代谢通路,LVH与正常对照的差异代谢物富集于组氨酸代谢通路;层次聚类热图进一步证实HCM的代谢谱与LVH、正常对照存在明显区分。

产品关联:文献未提及具体实验产品,领域常规使用液相色谱-质谱联用仪、代谢组学数据分析软件等。
3.3 诊断生物标志物筛选与效能评估
实验目的是从差异代谢物中筛选出具有高诊断效能的HCM生物标志物,重点关注可鉴别HCM与LVH的特异性标志物。方法细节:采用变量重要性投影(VIP)、倍数变化(FC)和错误发现率(FDR)相结合的方法筛选潜在生物标志物;通过受试者工作特征(ROC)曲线分析评估标志物的诊断效能;进一步分析核心生物标志物与临床指标N末端B型利钠肽原(NT-proBNP)的联合诊断价值。结果解读:长链酰基肉碱类代谢物在鉴别HCM与LVH中表现出优异且稳定的诊断效能,其中C14:0-肉碱的ROC曲线下面积(AUC)为0.937(95% CI 0.91-0.96),是效能最高的单一标志物;单独使用NT-proBNP鉴别HCM与LVH的AUC为0.71,而将其与C14:0-肉碱联合后,AUC提升至0.95,显著提高了诊断准确性;此外,与正常对照相比,HCM患者血浆中三磷酸腺苷(ATP)、二磷酸腺苷(ADP)、一磷酸腺苷(AMP)水平显著降低,提示HCM患者在未出现收缩功能障碍时已存在能量代谢异常。

产品关联:文献未提及具体实验产品,领域常规使用ROC曲线分析工具、临床生化检测试剂盒等。
3.4 独立验证队列的生物标志物验证
实验目的是在独立的外部队列中验证筛选出的生物标志物的诊断效能,确保其重复性和临床应用价值。方法细节:在包含352例受试者的验证队列中,重复进行血浆代谢组学检测、差异分析及ROC曲线分析,评估核心生物标志物的诊断效能。结果解读:验证队列的分析结果显示,核心生物标志物在HCM与LVH、HCM与正常对照、LVH与正常对照的鉴别中,AUC分别处于0.83-1.0、0.89-0.99、0.6-1.0区间,与推导队列的结果高度一致,证实了这些生物标志物的诊断效能具有良好的重复性和稳定性。产品关联:文献未提及具体实验产品,领域常规使用与推导队列一致的代谢组学检测平台及分析方法。
4. Biomarker研究及发现成果解析
本文通过大样本代谢组学分析,成功筛选出可有效鉴别HCM与LVH的血浆酰基肉碱类生物标志物,为HCM的临床诊断提供了新的特异性手段。
Biomarker定位:本研究发现的核心生物标志物为血浆酰基肉碱类代谢物,其中C14:0-肉碱是鉴别HCM与LVH的最优标志物;筛选与验证逻辑为“推导队列代谢组学差异分析→多维度指标筛选潜在标志物→ROC曲线评估诊断效能→独立验证队列重复验证”的完整链条,确保了生物标志物的可靠性。研究过程详述:生物标志物来源于720例中国汉族受试者的血浆样本,推导队列n=368,验证队列n=352;验证方法采用液相色谱-质谱(LC-MS)检测代谢物水平,并通过ROC曲线分析评估诊断效能;C14:0-肉碱在推导队列中鉴别HCM与LVH的AUC为0.937(95% CI 0.91-0.96),敏感性和特异性数据文献未明确提供(基于图表趋势推测具有较高的诊断准确性);将C14:0-肉碱与临床指标NT-proBNP联合后,诊断AUC提升至0.95,进一步增强了诊断效能。核心成果提炼:本研究首次在大样本中国汉族人群中证实,酰基肉碱类代谢物可作为鉴别HCM与LVH的特异性生物标志物,其中C14:0-肉碱具有优异的诊断效能;同时发现HCM患者存在能量代谢异常(ATP、ADP、AMP水平显著低于正常对照,n=368,FDR<0.05),为HCM的病理生理机制研究提供了新方向;研究样本量为目前领域内最大,所有差异分析均经过严格的统计学校正(FDR<0.05),结果具有较高的可信度,为HCM的早期筛查和鉴别诊断提供了重要的临床参考。
