1. 领域背景与文献
文献英文标题:ONECUT2 gene-body DNA methylation is a biomarker for aggressive prostate cancer and regulates its expression;发表期刊:Journal of Experimental & Clinical Cancer Research;影响因子:12.6;研究领域:前列腺癌表观遗传学与生物标志物研究。
前列腺癌是全球男性最常见的恶性肿瘤之一,在全球四分之一的国家中是男性癌症相关死亡的首要原因。局限性前列腺癌可通过根治性前列腺切除术或放疗治愈,但转移性前列腺癌预后极差,且现有诊断与预后工具存在过度诊断和过度治疗的问题,因此亟需新型生物标志物提升诊断与预后准确性。领域共识:转录因子ONECUT2是前列腺癌谱系可塑性的关键驱动因子,可抑制雄激素轴并促进神经内分泌前列腺癌(NEPC)的发生,而NEPC是雄激素靶向治疗后出现的高度侵袭性亚型,目前已有小分子CSRM617可靶向ONECUT2并抑制肿瘤生长,但ONECUT2表达的表观调控机制尚未完全阐明。DNA甲基化是癌症中重要的表观调控机制,启动子甲基化通常抑制基因表达,而基因体甲基化常与基因表达正相关,但前列腺癌中ONECUT2基因体甲基化的作用尚未被报道,本研究旨在填补这一空白,明确ONECUT2基因体甲基化对其表达的调控作用,并验证其作为侵袭性前列腺癌生物标志物的价值。
2. 文献综述解析
作者对领域内现有研究的分类维度主要分为两类:一是ONECUT2在前列腺癌中的功能与调控研究,二是DNA甲基化在癌症中的调控作用及生物标志物应用。现有研究表明,ONECUT2作为谱系可塑性驱动因子,在前列腺腺癌和NEPC中均发挥促癌作用,可被小分子CSRM617靶向,但其表达的调控机制仅发现REST转录复合物可抑制其启动子,RB1缺失可诱导其表达,缺乏表观调控层面的研究;DNA甲基化作为稳定的表观标记,已被用于多种癌症的生物标志物研究,启动子甲基化抑制基因表达、基因体甲基化促进基因表达的模式已被证实,但前列腺癌中基因体甲基化对关键癌基因的调控作用仍不明确。本研究的创新价值在于首次揭示了ONECUT2基因体DNA甲基化与表达的正相关调控关系,并在临床穿刺样本中验证了其作为侵袭性前列腺癌生物标志物的可行性,弥补了现有研究中ONECUT2表观调控机制的空白,同时为前列腺癌的术前诊断提供了新的表观学生物标志物。
3. 研究思路总结与详细解析
本研究的整体框架为“公共数据库挖掘→细胞系功能验证→临床样本验证”的闭环,核心研究目标是明确ONECUT2基因体甲基化对其表达的调控作用,并验证其作为侵袭性前列腺癌生物标志物的价值,核心科学问题是ONECUT2基因体甲基化是否直接调控其表达,且能否作为术前诊断的生物标志物。
3.1 公共数据库数据挖掘与分析
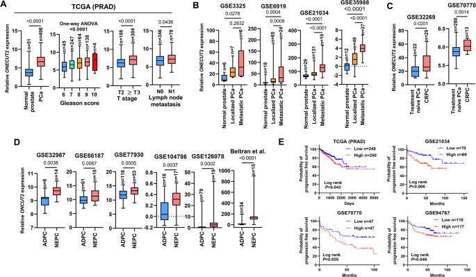
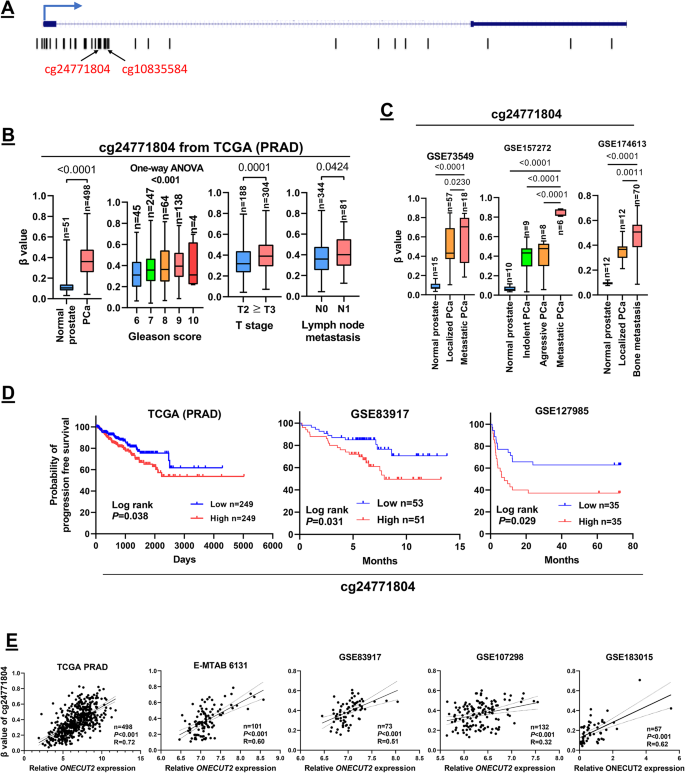
实验目的是分析ONECUT2表达及基因体甲基化与前列腺癌临床病理特征、预后的关联。方法细节为利用UCSC Xena、GEO、TCGA等公共数据库,获取前列腺癌不同分期、亚型(局限性、转移性、去势抵抗性、神经内分泌型)的ONECUT2表达数据和基因体CpG位点甲基化数据,通过统计学分析比较不同组别的表达与甲基化差异,采用Kaplan-Meier法进行生存分析,验证表达与甲基化的相关性。结果解读:多数据库分析显示,ONECUT2表达在转移性、去势抵抗性、神经内分泌型前列腺癌中显著高于局限性前列腺癌和正常组织(文献未明确提供具体数值,基于图表趋势推测),且高表达与患者不良无复发生存相关;ONECUT2基因体的两个CpG位点(cg10835584、cg24771804)甲基化水平在侵袭性前列腺癌中显著升高,与ONECUT2表达呈正相关,且高甲基化与不良预后相关。


产品关联:文献未提及具体实验产品,领域常规使用数据库分析工具如UCSC Xena、R语言、GraphPad Prism等。
3.2 前列腺癌细胞系实验验证
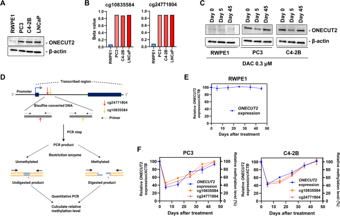
实验目的是验证ONECUT2基因体甲基化对其表达的直接调控作用。方法细节为培养正常前列腺上皮细胞系RWPE1和前列腺癌细胞系PC3、C4-2B、LNCaP,采用DNA甲基转移酶抑制剂5-Aza-CdR处理细胞,分别在处理后第5天和第45天,通过蛋白质免疫印迹(Western blot)检测ONECUT2蛋白表达,qRT-PCR检测mRNA表达,改良联合亚硫酸氢盐限制性分析(mCOBRA)检测基因体CpG位点甲基化水平。结果解读:Western blot结果显示,前列腺癌细胞系中ONECUT2蛋白表达显著高于正常细胞系;5-Aza-CdR处理后,癌细胞系中ONECUT2基因体甲基化水平降低,蛋白和mRNA表达也随之显著下调,第45天甲基化和表达水平恢复至处理前状态,证实基因体甲基化直接调控ONECUT2表达。

产品关联:实验所用关键产品:5-Aza-CdR(MedChem Express, Cat.: HY-A0004),RIPA裂解液(Thermo Scientific™, Cat.: 89900),蛋白酶和磷酸酶抑制剂(Thermo Scientific™ Halt™, Cat.: 78442),ONECUT2抗体(Proteintech, #21916-1-AP),β-actin抗体(Sigma-Aldrich, #A2228),EZ DNA Methylation-Lightning Kit(Zymo research)。
3.3 临床穿刺样本验证
实验目的是验证ONECUT2基因体甲基化在临床样本中作为侵袭性前列腺癌生物标志物的价值。方法细节为前瞻性收集112例接受根治性前列腺切除术的前列腺癌患者的208份穿刺样本,通过靶向亚硫酸氢盐测序检测ONECUT2基因体8个CpG位点的甲基化水平,qRT-PCR检测ONECUT2 mRNA表达,分析甲基化水平与临床病理特征的关联,通过ROC曲线评估其诊断效能。结果解读:无监督聚类分析显示,肿瘤样本中7-8个CpG位点甲基化的比例显著高于正常组织(P<1.9E-16),ROC曲线显示其区分肿瘤与正常组织的AUC为0.86(P<0.0001);进一步分析显示,高甲基化水平与高Gleason评分(P=0.0101,AUC=0.68)、T3期(P=0.0423,AUC=0.65)、精囊侵犯(P=0.0024,AUC=0.76)、淋巴结转移(P=0.0005,AUC=0.80)等侵袭性特征显著相关,且ONECUT2基因体甲基化与mRNA表达呈正相关(R²=0.424)。


产品关联:实验所用关键产品:Quick-DNA/RNA™ Miniprep Plus Kit(Zymo Research),EZ DNA Methylation-Lightning Kit(Zymo research),PrimeTime® Gene Expression Master Mix(IDT)。
4. Biomarker研究及发现成果
Biomarker定位
本研究中的Biomarker为ONECUT2基因体的DNA甲基化(聚焦于8个CpG位点中7-8个甲基化的DNA链),筛选与验证逻辑为:首先通过公共数据库筛选出与ONECUT2表达正相关的基因体CpG位点,随后在前列腺癌细胞系中验证甲基化对表达的直接调控作用,最后在临床穿刺样本中验证其区分肿瘤与正常组织及预测侵袭性特征的效能,形成完整的“筛选→功能验证→临床验证”逻辑链条。
研究过程详述
该Biomarker的来源为前列腺癌患者的术前穿刺组织样本,验证方法包括靶向亚硫酸氢盐测序(检测甲基化水平)和qRT-PCR(验证与基因表达的相关性)。特异性与敏感性数据显示,该Biomarker区分肿瘤与正常组织的ROC曲线AUC为0.86(95% CI未明确提供,P<0.0001),敏感性与特异性未明确提供具体数值;预测高Gleason评分的AUC为0.68(P=0.0101),预测精囊侵犯的AUC为0.76(P=0.0024),预测淋巴结转移的AUC为0.80(P=0.0005)。
核心成果提炼
该Biomarker的功能关联为可作为侵袭性前列腺癌的术前诊断标志物,其甲基化水平与ONECUT2表达正相关,间接反映ONECUT2的促癌活性;创新性在于首次在前列腺癌中揭示了ONECUT2基因体甲基化对其表达的调控作用,并在临床穿刺样本中验证了其作为生物标志物的可行性,弥补了现有研究的空白。研究未发现该Biomarker与PSA复发无病生存显著相关(文献未明确提供HR值,基于图表趋势推测),样本量为208份穿刺样本(来自112例患者)。