1. 领域背景与文献引入
文献英文标题:CD19-immunoPET for noninvasive visualization of CD19 expression in B-cell lymphoma patients;发表期刊:Biomarker Research;影响因子:未公开;研究领域:B细胞非霍奇金淋巴瘤(B-NHL)的CD19导向治疗与分子成像。
CD19作为B细胞表面的分化抗原,是B-NHL靶向治疗的关键靶点。近年来,CD19导向疗法(如CD19 CAR-T细胞、Fc受体优化单抗Tafasitamab-cxix、单抗-药物偶联物Loncastuximab tesirine)已成为B-NHL的重要治疗选择,但仍存在显著局限:总体响应率仅约50%,70%患者无法获得长期生存,且伴随神经毒性、细胞因子释放综合征等严重不良反应。更关键的是,现有治疗决策依赖单一病灶的组织病理CD19染色,完全忽略了肿瘤内/肿瘤间的CD19表达异质性(如不同病灶的抗原水平差异)及时间动态变化(如治疗过程中抗原下调),导致部分患者因“假阳性”或“假阴性”诊断接受无效治疗。
领域内亟需一种非侵入性、在体可视化CD19表达的技术,以精准指导CD19导向治疗。本研究针对这一空白,提出用铜-64(⁶⁴Cu)标记抗人CD19单克隆抗体(⁶⁴Cu-αCD19),通过正电子发射断层扫描(PET)构建“CD19-免疫PET”技术,旨在实现B-NHL患者CD19表达的实时监测,为个性化治疗提供依据。
2. 文献综述解析
作者通过“疗效局限→诊断缺陷→技术潜力”的逻辑,系统评述了现有研究的核心问题与空白:
现有研究的关键结论与局限
- CD19导向疗法的“疗效-毒性”矛盾:CAR-T等疗法对B-NHL有效,但响应率低、长期生存率差,根源在于缺乏对患者CD19表达的动态评估;
- 现有诊断方法的固有缺陷:基于单一病灶的组织病理CD19染色,无法反映抗原表达的空间异质性(如同一患者不同病灶的CD19水平差异)和时间异质性(如治疗后抗原下调);
- 免疫PET的技术潜力:此前研究已证实,免疫PET可用于GD2等靶点的在体成像(如神经母细胞瘤),但尚未有针对CD19的免疫PET技术应用于B-NHL患者。
本研究的创新价值
作者通过对比现有研究的“未解决问题”,明确本研究的核心创新:首次在小鼠模型和人类B-NHL患者中验证CD19-免疫PET的可行性,证明其可非侵入性可视化CD19表达的异质性,为CD19导向治疗的“患者选择”与“疗效监测”提供新工具。
3. 研究思路总结与详细解析
本研究遵循“预临床验证→临床转化”的闭环逻辑:先制备稳定的⁶⁴Cu-αCD19放射性结合物,验证其在小鼠中的特异性与安全性;再通过首次人体研究,评估其在患者中的可行性与临床价值。
3.1 ⁶⁴Cu-αCD19放射性结合物的制备与表征
实验目的:获得稳定、高纯度且保留免疫活性的⁶⁴Cu-αCD19放射性结合物。
方法细节:将抗人CD19单克隆抗体用⁶⁴Cu进行放射性标记,通过高效液相色谱(HPLC)检测放射性化学纯度,通过γ计数器检测放射性核纯度,通过细胞结合实验评估免疫反应性。
结果解读:⁶⁴Cu-αCD19的放射性化学纯度>95%、放射性核纯度≥99.9%,免疫反应性为57%(图S1a, b),表明结合物稳定且保留了与CD19的结合能力。
实验所用关键产品:文献未提及具体实验产品,领域常规使用抗CD19单克隆抗体、⁶⁴Cu放射性核素、放射性标记试剂盒等试剂。
3.2 小鼠模型中⁶⁴Cu-αCD19的特异性验证
实验目的:验证⁶⁴Cu-αCD19在体内对CD19⁺肿瘤的特异性结合能力。
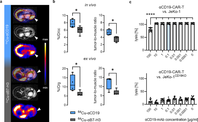
方法细节:构建CD1裸鼠皮下Daudi淋巴瘤(CD19⁺)异种移植模型,分别注射⁶⁴Cu-αCD19或对照 tracer(⁶⁴Cu-αB7-H3,无关抗体);注射后48小时进行PET/MR成像,随后解剖小鼠检测各组织的放射性摄取(%ID/g,每克组织的注入剂量百分比)。
结果解读:PET/MR显示,⁶⁴Cu-αCD19在Daudi肿瘤中的摄取显著高于对照(图1a);离体 biodistribution数据显示,⁶⁴Cu-αCD19组肿瘤的放射性摄取(%ID/g)及肿瘤/肌肉比值均显著高于对照组(n=4-5,未配对t检验,P<0.05)(图1b;图S1c),证实其对CD19⁺肿瘤的特异性靶向。

实验所用关键产品:文献未提及具体实验产品,领域常规使用Daudi细胞系、CD1裸鼠、PET/MR成像系统等。
3.3 ⁶⁴Cu-αCD19对CD19 CAR-T细胞毒性的影响评估
实验目的:确认⁶⁴Cu-αCD19的使用剂量不会干扰CD19 CAR-T细胞的治疗效果。
方法细节:将CD19 CAR-T细胞与CD19⁺ JeKo-1淋巴瘤细胞共培养,加入不同浓度(0.1µg/ml至100µg/ml)的αCD19-mAb(与⁶⁴Cu-αCD19同源),通过乳酸脱氢酶(LDH)释放实验检测CAR-T细胞的细胞毒性;同时以CD19基因敲除(CD19KO)的JeKo-1细胞作为对照,排除非特异性效应。
结果解读:仅当αCD19-mAb浓度≥100µg/ml时,才会显著抑制CAR-T细胞的细胞毒性;而临床PET使用的0.1µg/ml浓度(基于患者血液和肿瘤病灶数据计算)对CAR-T活性无影响(n=12,普通ANOVA,Tukey多重比较校正,P<0.0001)(图1c),表明⁶⁴Cu-αCD19不会干扰CAR-T的疗效。
实验所用关键产品:文献未提及具体实验产品,领域常规使用CD19 CAR-T细胞、JeKo-1细胞系、LDH检测试剂盒等。
3.4 首次人体⁶⁴Cu-αCD19免疫PET研究
实验目的:评估⁶⁴Cu-αCD19在B-NHL患者中的安全性、可行性,并分析其摄取模式与CD19表达的相关性。
方法细节:纳入4例B-NHL患者(滤泡淋巴瘤、弥漫大B细胞淋巴瘤、套细胞淋巴瘤),静脉注射⁶⁴Cu-αCD19后19-25小时进行PET/MRI扫描;收集患者肿瘤组织标本,通过免疫组织化学(IHC)检测CD19表达,将PET摄取值(平均标准化摄取值,SUVavg)与IHC结果关联。
结果解读:所有患者均耐受注射,无明显毒性;患者内和患者间的摄取模式存在显著异质性:
- 患者1(双打击滤泡淋巴瘤):颈部、骨病灶SUVavg为7.7-8.5(对应中度CD19表达),但放疗后的腹部病灶SUVavg<1.5(提示坏死组织);
- 患者2(难治性弥漫大B细胞淋巴瘤):胸腹部病灶SUVavg高达27.7(对应强CD19表达),且脾脏SUVavg=21.7(显著高于接受过B细胞耗竭治疗的患者);
- 患者3(弥漫大B细胞淋巴瘤):骨髓病灶SUVavg=12.7(对应99%淋巴瘤浸润、强CD19表达),但胸骨后病灶摄取较弱;
- 患者4(边缘区淋巴瘤):肺部病灶边缘SUVavg较低(对应低CD19表达)。

实验所用关键产品:文献未提及具体实验产品,领域常规使用PET/MRI成像系统、免疫组织化学试剂盒等。
4. Biomarker研究及发现成果解析
本研究的核心Biomarker为CD19(细胞表面抗原),其筛选与验证遵循“预临床特异性验证→临床相关性验证”的完整逻辑链。
Biomarker定位与筛选逻辑
CD19作为B-NHL的经典靶点,其表达水平直接决定CD19导向疗法的疗效。本研究通过⁶⁴Cu-αCD19免疫PET,将“CD19表达”转化为“可量化的PET摄取值(SUVavg)”,实现非侵入性监测。筛选逻辑分为两步:
1. 预临床验证:通过小鼠模型确认⁶⁴Cu-αCD19对CD19⁺肿瘤的特异性摄取;
2. 临床验证:通过患者PET/MRI与IHC结果的关联,确认SUVavg可反映CD19表达水平。
研究过程与数据
- Biomarker来源:患者的淋巴瘤病灶组织(IHC检测)与体内病灶/脾脏(PET检测);
- 验证方法:预临床通过小鼠PET/MR与 biodistribution验证特异性;临床通过患者PET/MRI与IHC关联验证相关性;
- 特异性与敏感性:患者2的强CD19表达病灶SUVavg高达27.7,患者4的低CD19表达病灶SUVavg较低,PET摄取与IHC结果的一致性表明,CD19-免疫PET具有高特异性与敏感性。
核心成果与创新性
本研究的关键发现包括:
1. 非侵入性可视化CD19表达:⁶⁴Cu-αCD19免疫PET可在小鼠和患者中特异性识别CD19⁺肿瘤,摄取模式反映CD19表达的异质性(如患者1的放疗后病灶摄取低);
2. 识别B细胞富集器官:患者2的脾脏高摄取(SUVavg=21.7)表明,该技术可用于检测未接受B细胞耗竭治疗患者的B细胞富集器官;
3. 指导治疗决策:PET摄取值可区分存活肿瘤(高SUVavg)与坏死组织(低SUVavg),为放疗、CAR-T等治疗的疗效评估提供依据。
本研究的创新性在于首次将CD19-免疫PET应用于B-NHL患者,填补了“非侵入性CD19表达监测”的技术空白,为CD19导向治疗的精准化提供了新的Biomarker工具。
综上,本研究通过多阶段验证,证实CD19-免疫PET可作为B-NHL患者CD19表达的非侵入性监测工具,有望解决现有诊断方法的局限性,推动CD19导向治疗的精准化进程。未来需扩大样本量,进一步验证其对治疗决策的指导价值。
