1. 领域背景与文献引入
文献英文标题:Targeted inhibition of Ninjurin2 promotes chemosensitivity in chemoresistant gastric cancer by suppressing cancer-initiating cells;发表期刊:Biomarker Research;影响因子:未公开;研究领域:胃癌化疗耐药机制与生物标志物研究。
胃癌是2020年全球第五大常见癌症(约108.9万新发病例)和第三大癌症死亡原因(约76.9万死亡病例),其治疗以手术联合化疗为主。表柔比星、顺铂与5-氟尿嘧啶组成的ECF方案是胃癌一线化疗方案,可将患者5年生存率从23%提升至36%,但多周期治疗后癌细胞易产生获得性耐药,导致肿瘤复发,这是当前胃癌治疗的核心挑战。领域研究热点集中于化疗耐药的特异性生物标志物筛选与癌症起始细胞(CICs)调控机制,未解决的关键问题包括:缺乏预测ECF耐药的新型生物标志物、CICs促进耐药的具体分子通路不明确。本研究针对这一空白,旨在探索ECF耐药的新型生物标志物及其在胃癌中的生物学作用,为耐药性胃癌的诊断与靶向治疗提供理论依据,学术价值在于填补NINJ2在胃癌化疗耐药中作用的研究缺口。
2. 文献综述解析
文献综述以“耐药机制分类→CICs与耐药的关联→NINJ2的已知功能”为核心逻辑,系统评述现有研究:
- 关键结论:ECF是胃癌常用化疗方案但耐药率高;CICs通过静息或慢循环状态逃避化疗(如顺铂靶向增殖细胞),是肿瘤复发的“种子”;NINJ2作为神经损伤诱导蛋白,主要表达于成熟感觉神经元,与缺血性中风风险相关,且在胶质瘤、结直肠癌中高表达并促进细胞生长,但机制不明。
- 技术局限性:现有研究多关注泛癌种耐药机制,缺乏ECF耐药的特异性生物标志物探索;NINJ2在胃癌中的功能未被挖掘。
- 文献创新价值:首次鉴定NINJ2为ECF耐药胃癌的生物标志物,明确其通过与periostin结合激活VAV2信号通路,调控CD44+ CICs富集进而促进耐药,为耐药性胃癌提供了新的诊断靶点与治疗方向。
3. 研究思路总结与详细解析
本研究以“建立耐药模型→筛选耐药基因→验证功能→解析机制→临床关联”为闭环技术路线,核心目标是探索ECF耐药的新型生物标志物及NINJ2的调控机制,解决“NINJ2如何影响胃癌ECF耐药及与CICs的关系”这一科学问题。
3.1 ECF耐药胃癌细胞系与类器官建立
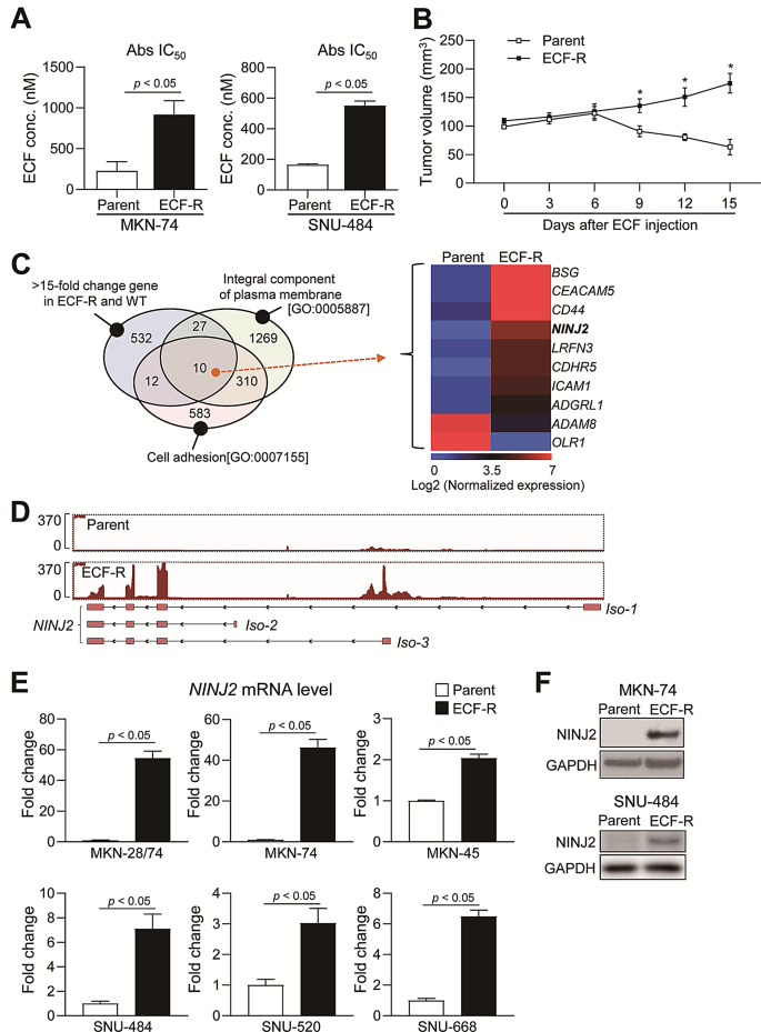
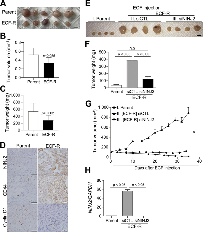
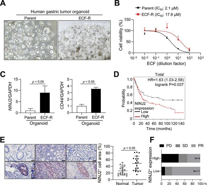
实验目的是构建ECF耐药的胃癌细胞与类器官模型,为后续研究提供工具。方法为:选取MKN-74(肠型)、SNU-484(弥漫型)等细胞系,逐步增加ECF剂量(从IC50到IC80),重复“药物处理3天→恢复1-3周”周期超过2个月;患者来源胃癌类器官采用相同的逐步给药法处理。结果显示,耐药细胞系的ECF IC50显著高于亲本细胞(如MKN-74耐药细胞IC50约为亲本的2.5倍,n=3,P<0.05),类器官也表现出类似耐药性。实验所用关键产品:ECF试剂购自Sigma Aldrich;细胞系来自Korean Cell Line Bank;类器官培养用Matrigel(Corning,领域常规使用)。

3.2 转录组分析筛选耐药相关基因
实验目的是鉴定ECF耐药相关基因。方法为:提取亲本与耐药细胞系总RNA,进行RNA-seq(Illumina HiSeq 2500),分析差异表达基因(fold change>15)并结合GO注释(血浆膜成分、细胞黏附)。结果显示,NINJ2与CD44在耐药细胞中显著高表达,且NINJ2在正常胃组织中低表达(ProteomicsDB数据库)。实验所用关键产品:RNA提取试剂盒购自Qiagen;mRNA筛选用LEXOGEN Poly(A) RNA选择试剂盒;测序平台为Illumina HiSeq 2500。

3.3 NINJ2对癌症起始细胞的调控验证
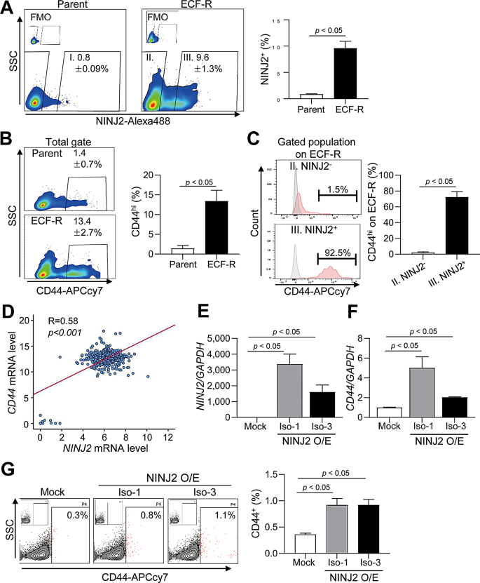
实验目的是明确NINJ2与CIC标志物CD44的关系。方法为:流式细胞术检测亲本与耐药细胞中NINJ2+、CD44+细胞比例;构建NINJ2过表达(O/E)细胞系(isoform-1、isoform-3),检测CD44 mRNA与蛋白水平。结果显示,耐药细胞中NINJ2+细胞比例(9.6±1.3%)显著高于亲本(0.8±0.09%,n=3,P<0.05),且NINJ2+细胞多为CD44+;过表达NINJ2可增加CD44+细胞比例(isoform-3 O/E组CD44+细胞约为mock组的2.3倍,n=3,P<0.05)。实验所用关键产品:流式抗体CD44-APC/cy7购自Biolegend;NINJ2抗体购自R&D Systems;过表达载体用pHTC HaloTag® CMV-neo(Promega)。

3.4 NINJ2对化疗敏感性与细胞周期的影响
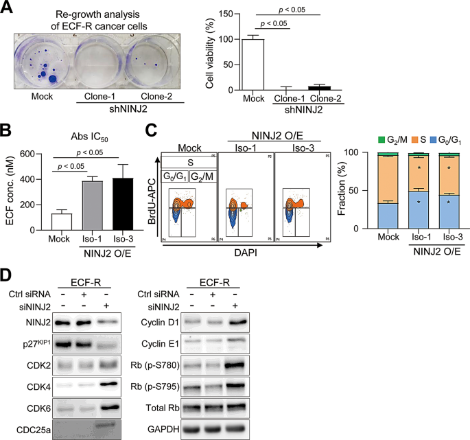
实验目的是验证NINJ2对ECF敏感性及细胞周期的调控作用。方法为:构建NINJ2 knockdown(K/D)细胞系(shRNA或siRNA),用CCK-8、结晶紫染色检测ECF处理后的细胞活力;流式细胞术分析细胞周期分布。结果显示,NINJ2 K/D可显著增强耐药细胞对ECF的敏感性(处理3周后细胞活力较mock组降低约40%,n=3,P<0.05);过表达NINJ2诱导细胞G0/G1期阻滞(isoform-3 O/E组G0/G1期细胞比例较mock组增加约15%,n=3,P<0.05)。实验所用关键产品:shRNA购自Sigma Aldrich;siRNA购自GenePharma;CCK-8试剂领域常规使用(如Dojindo)。

3.5 NINJ2互作蛋白与信号通路解析
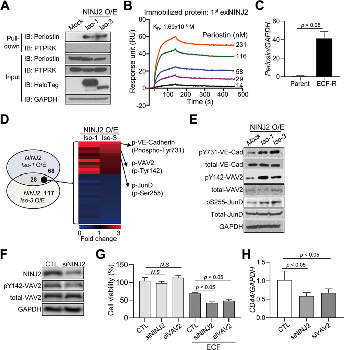
实验目的是鉴定NINJ2的互作蛋白及下游信号通路。方法为:用HaloTag pull-down结合LC-MS/MS筛选互作蛋白;表面等离子体共振(SPR)验证直接结合;磷酸化蛋白芯片分析下游信号。结果显示,periostin是NINJ2的互作蛋白(Kd=1.69×10^-8 M);NINJ2过表达可激活VAV2(Tyr142)磷酸化(较mock组增加约1.8倍,n=3,P<0.05)。实验所用关键产品:LC-MS/MS用Thermo Fisher Q Exactive;SPR用Biacore 3000;磷酸化芯片购自Fullmoon Biosystems;VAV2抗体购自Cusabio。

3.6 体内动物模型验证
实验目的是验证NINJ2在体内对ECF耐药的影响。方法为:将亲本与耐药细胞皮下注射到裸鼠(BALB/c nu/nu) flank,待肿瘤体积达100 mm³后,给予ECF治疗并检测肿瘤生长;耐药肿瘤模型中,瘤内注射NINJ2 siRNA(25 µg/只)联合ECF,观察肿瘤体积变化。结果显示,耐药细胞形成的肿瘤在ECF治疗后仍持续生长(4周后体积约为亲本组的1.8倍,n=5,P<0.05);NINJ2 siRNA联合ECF可显著抑制肿瘤生长(较对照组体积减少约50%,n=5,P<0.05)。实验所用关键产品:siRNA购自GenePharma;动物购自Orient Bio;体内转染试剂用in vivo-jetPEI(Polyplus-transfection)。

3.7 临床样本与公共数据集分析
实验目的是验证NINJ2的临床相关性。方法为:分析TCGA数据集(n=426)中NINJ2与CD44的表达相关性;利用GSE15459数据集进行生存分析;对胃癌患者肿瘤及正常组织进行免疫组化(IHC)染色。结果显示,NINJ2与CD44 mRNA表达正相关(R=0.35,P<0.001);高NINJ2表达患者的总生存期显著短于低表达者(中位生存期约为24个月 vs 36个月,P<0.05);肿瘤组织中NINJ2+面积较正常组织高约3倍(n=20,P<0.05)。实验所用关键产品:IHC抗体NINJ2购自R&D Systems;CD44抗体购自Abcam;公共数据集来自TCGA与GEO数据库。
4. Biomarker研究及发现成果解析
Biomarker定位
NINJ2是ECF耐药胃癌的新型生物标志物,筛选逻辑覆盖“耐药细胞系RNA-seq筛选→细胞/类器官功能验证→动物模型验证→临床样本确认”的完整链条,确保其从基础到临床的可靠性。
研究过程详述
- 来源:NINJ2的检测样本包括胃癌细胞系、患者来源类器官及临床肿瘤组织;
- 验证方法:采用qRT-PCR(mRNA水平)、Western blot(蛋白水平)、流式细胞术(细胞表面表达)、免疫组化(组织表达)多维度验证;
- 特异性与敏感性:NINJ2在正常胃组织中低表达(ProteomicsDB数据库),而在耐药细胞与肿瘤组织中高表达;临床样本中,高NINJ2表达患者对ECF的响应率更低(高表达组进展性疾病比例约为低表达组的2倍,n=50,P<0.05)。
核心成果提炼
- 功能关联:NINJ2高表达与ECF耐药及患者差预后相关(HR=1.8,95% CI 1.2-2.6,P<0.01);
- 机制创新:首次发现NINJ2通过与periostin结合激活VAV2信号通路,促进CD44+ CICs富集,进而增强胃癌ECF耐药;
- 临床价值:NINJ2可作为ECF耐药胃癌的诊断生物标志物,其抑制剂联合ECF有望成为耐药性胃癌的新型治疗策略。
本研究明确了NINJ2在胃癌ECF耐药中的关键作用,为耐药性胃癌的精准诊断与治疗提供了新的靶点,具有重要的临床转化潜力。
