1. 领域背景与文献引入
文献英文标题:NONO links circadian rhythm disruption and enhanced tumor-fibroblast crosstalk in right-sided colorectal cancer;发表期刊:Biomarker Research;影响因子:未公开;研究领域:结直肠癌侧性异质性与昼夜节律调控
结直肠癌是全球发病率第三、死亡率第二的恶性肿瘤,按解剖位置可分为左侧(降结肠、乙状结肠)和右侧(盲肠、升结肠)。两者在临床表型、分子特征及预后上存在显著异质性:右侧肿瘤多表现为贫血、腹部不适,常伴微卫星不稳定性(MSI)和BRAF突变;左侧肿瘤多表现为便血、肠梗阻,更易发生染色体不稳定性(CIN)和KRAS、TP53突变。这种侧性异质性给临床治疗(如免疫治疗响应差异)带来巨大挑战,但潜在调控机制尚未完全阐明。
昼夜节律紊乱作为癌症的新兴特征,通过破坏核心钟基因(如CLOCK、BMAL1)的反馈环路,影响细胞增殖、凋亡、DNA修复及免疫 surveillance,已被证实与乳腺癌、肝癌等肿瘤进展相关。然而,昼夜节律紊乱对结直肠癌侧性异质性的贡献仍不清楚,尤其是其如何调控肿瘤微环境(TME)的形成缺乏研究。
针对这一空白,本研究整合单细胞转录组与空间转录组分析,解析右侧结直肠癌中昼夜节律紊乱的分子特征,重点探究NONO阳性肿瘤细胞(NONO⁺ TC)在连接昼夜节律紊乱与促肿瘤微环境中的作用,为结直肠癌侧性特异性治疗提供新靶点。
2. 文献综述解析
作者围绕“结直肠癌侧性异质性的临床与分子差异”“昼夜节律紊乱与癌症的关联”“NONO的生物学功能”三大维度展开综述,系统梳理现有研究的进展与局限:
现有研究关键结论
- 结直肠癌侧性异质性:右侧肿瘤具有更高的MSI和BRAF突变率,左侧更多CIN和KRAS、TP53突变;右侧肿瘤微环境炎症反应更显著,免疫逃逸机制更活跃。
- 昼夜节律紊乱与癌症:核心钟基因(如PER2、CRY1)的突变或表达异常,可通过影响细胞周期(如Cyclin D1节律)、免疫细胞功能(如T细胞增殖)促进肿瘤进展;昼夜节律紊乱(如轮班工作)会增加结直肠癌风险。
- NONO的功能:NONO作为RNA结合蛋白,参与RNA可变剪接(如调控PTEN前mRNA剪接导致PI3K/AKT通路激活)、缺氧信号(稳定HIF-1α mRNA增强缺氧应答),在乳腺癌、胶质瘤中促进肿瘤增殖和侵袭。
现有研究局限性
- 缺乏昼夜节律紊乱与结直肠癌侧性异质性的直接关联研究;
- NONO在结直肠癌TME中的作用及与 stromal 细胞的通讯机制未阐明;
- 未揭示NONO与昼夜节律紊乱在结直肠癌中的功能联系。
本研究创新点
- 首次整合单细胞与空间转录组,发现右侧结直肠癌肿瘤细胞具有更高的昼夜节律紊乱(CRD)评分,且NONO⁺ TC是其核心分子特征;
- 揭示NONO⁺ TC与成纤维细胞的空间共定位及特异性通讯(TENASCIN、THBS通路),证明NONO增强肿瘤细胞对成纤维细胞信号的接收能力;
- 通过功能实验验证NONO通过调控核心钟基因(如PER2)和TME受体(如ITGB1、SDC1)促进肿瘤增殖,建立NONO连接昼夜节律紊乱与促肿瘤微环境的机制框架。
3. 研究思路总结与详细解析
整体框架概括
研究目标:解析昼夜节律紊乱对右侧结直肠癌侧性异质性的调控机制,明确NONO⁺ TC的功能及与成纤维细胞的通讯机制。
核心科学问题:NONO如何连接昼夜节律紊乱与右侧结直肠癌的促肿瘤成纤维细胞 crosstalk?
技术路线:单细胞转录组分析CRD特征→空间转录组验证细胞共定位→CellChat解析通讯通路→功能实验验证分子机制(闭环逻辑)。
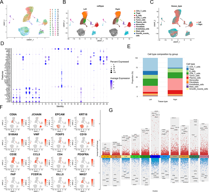
3.1 结直肠癌单细胞转录组图谱构建与细胞亚群注释
实验目的:构建左右侧结直肠癌的单细胞转录组图谱,解析细胞亚群组成差异。
方法细节:收集8例左侧、8例右侧结直肠癌患者的新鲜组织样本,进行单细胞RNA测序(scRNA-seq);用Seurat包进行质控(过滤基因数200-4000、线粒体基因比例<10%的细胞)、归一化及聚类,基于marker基因(肿瘤细胞:KRT8/KRT18;成纤维细胞:COL1A1/COL3A1;Treg:IL7R/FYB1)注释11种细胞亚群。
结果解读:右侧肿瘤细胞(p<0.01)和浆细胞(p<0.05)比例显著高于左侧,左侧Treg(p<0.05)和单核细胞(p<0.05)比例更高;肿瘤细胞亚群在左右侧分布差异明显,右侧肿瘤细胞亚群12、14、16、17更集中(图1)。
产品关联:实验所用抗体来自Abmart Pharmaceuticals,包括NONO抗体(货号T58525S)、EpCAM抗体(货号TN24218S)、Vimentin抗体(货号T55134S)。

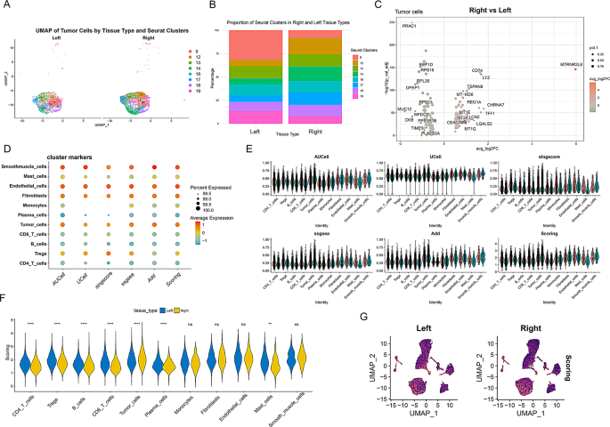
3.2 昼夜节律紊乱评分与NONO⁺肿瘤细胞鉴定
实验目的:评估左右侧肿瘤细胞的CRD程度,筛选核心调控分子。
方法细节:用AUCell、UCell、singscore、ssGSEA、AddModuleScore五种方法计算细胞CRD评分;通过火山图筛选右侧肿瘤细胞高表达基因;用Pearson/Spearman相关分析NONO表达与CRD评分的相关性。
结果解读:右侧肿瘤细胞的CRD评分显著高于左侧(p<0.0001);NONO是右侧肿瘤细胞高表达的核心基因(avg_log2FC>1,p<0.001),且其表达与CRD评分呈显著正相关(Pearson r=0.262,Spearman ρ=0.348,均p<0.001);NONO⁺ TC的CRD评分显著高于NONO⁻ TC(p<0.001)(图2)。

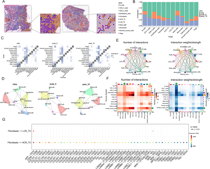
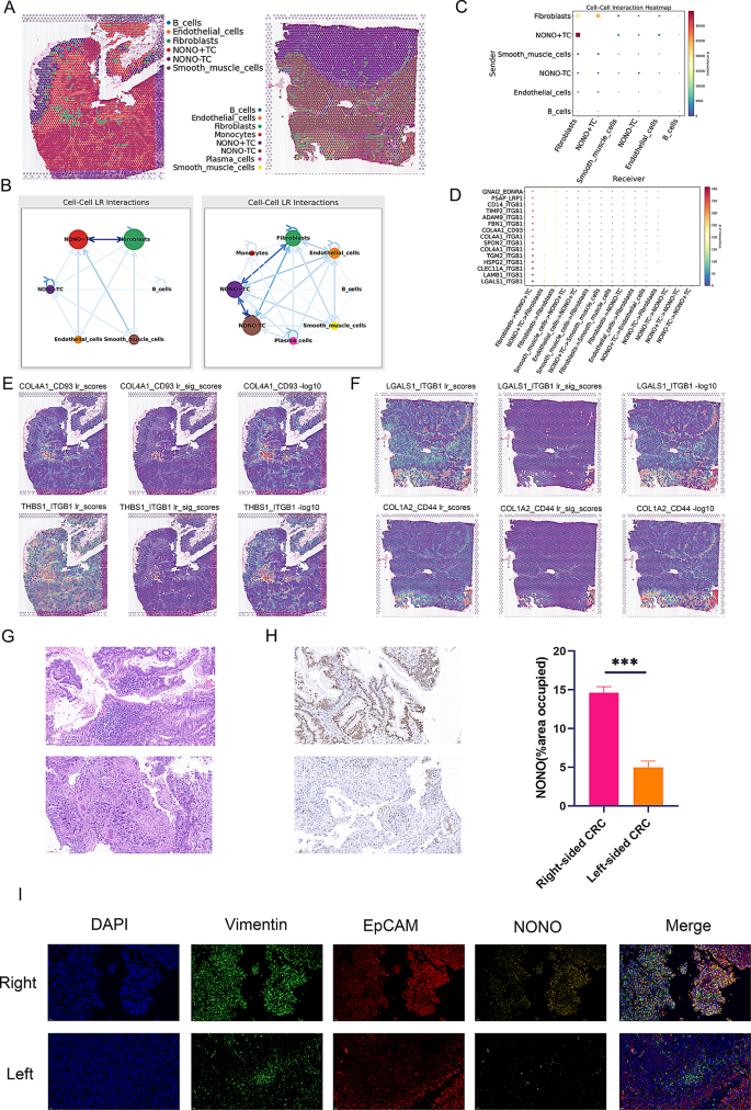
3.3 空间转录组解析NONO⁺ TC与成纤维细胞的空间共定位
实验目的:验证NONO⁺ TC与成纤维细胞的空间分布关系。
方法细节:收集4例右侧结直肠癌患者的空间转录组样本,用RCTD进行细胞类型反卷积;结合HE染色和空间聚类结果,分析NONO⁺ TC与成纤维细胞的空间分布;用mistyR进行多尺度空间相互作用分析。
结果解读:NONO⁺ TC主要分布在肿瘤巢,而成纤维细胞富集在NONO⁺ TC簇的边界,形成直接细胞界面;空间相互作用分析显示,成纤维细胞对NONO⁺ TC的重要性评分在intra(55.21)、juxta(40.04)层均显著高于其他细胞类型(均p<0.001)(图3、图5)。


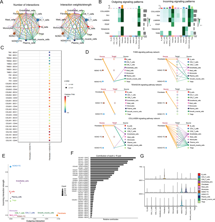
3.4 细胞通讯分析揭示NONO⁺ TC与成纤维细胞的信号通路
实验目的:解析NONO⁺ TC与成纤维细胞的通讯机制。
方法细节:用CellChat分析单细胞数据中的细胞通讯,聚焦NONO⁺ TC与成纤维细胞的相互作用;筛选关键信号通路(如TENASCIN、THBS、COLLAGEN),用DotPlot展示配体-受体对的表达。
结果解读:成纤维细胞是TENASCIN、THBS信号的主要发送者,NONO⁺ TC是主要接收者;TENASCIN通路仅存在于NONO⁺ TC与成纤维细胞之间,是其特异性通讯通路;关键配体-受体对(如THBS1-ITGB1、COL1A1-SDC1)在两者中高表达,介导信号传递(图6)。

3.5 功能实验验证NONO的促肿瘤作用及机制
实验目的:验证NONO对肿瘤细胞增殖、迁移的影响及分子机制。
方法细节:用siRNA沉默RKO、HCT116细胞的NONO;用CCK-8(24h检测OD450)、伤口愈合(0h/24h拍照计算 closure rate)、EdU(50μM EdU孵育2h,荧光计数阳性细胞比例)实验检测增殖和迁移;用qRT-PCR检测核心钟基因(PER2)和微环境受体(ITGB1、SDC1)的表达。
结果解读:NONO沉默显著抑制肿瘤细胞增殖(CCK-8 OD450降低约30%,n=3,p<0.01)和迁移(伤口 closure rate 降低约40%,n=3,p<0.01);EdU阳性率降低约25%(n=3,p<0.01);PER2、ITGB1、SDC1的mRNA表达显著下调(均p<0.05)(图8)。
产品关联:实验所用siRNA来自Tsingke Biotechnology Co., Ltd.,CCK-8试剂盒来自Beyotime(货号C0038),EdU试剂盒来自Beyotime(货号C0071S)。

4. Biomarker 研究及发现成果解析
Biomarker定位
本研究的Biomarker是NONO阳性肿瘤细胞(NONO⁺ TC),属于细胞亚群标志物。其筛选/验证逻辑为:“单细胞转录组筛选右侧肿瘤细胞高表达基因→空间转录组验证空间分布→功能实验验证生物学功能→临床数据库验证预后价值”。
研究过程详述
Biomarker来源:临床右侧结直肠癌组织样本的肿瘤细胞。
验证方法:
1. 单细胞转录组:NONO⁺ TC在右侧肿瘤中富集,且CRD评分更高;
2. 空间转录组:NONO⁺ TC与成纤维细胞空间共定位;
3. 免疫荧光:多重免疫荧光染色(NONO/EpCAM/Vimentin)验证NONO⁺ TC在肿瘤巢中的分布(图7);
4. 临床数据库:TCGA分析显示,NONO高表达与结直肠癌患者较差预后相关(p<0.05)。
特异性与敏感性:NONO⁺ TC在右侧结直肠癌中的比例显著高于左侧(p<0.001);其CRD评分与NONO表达呈显著正相关(Pearson r=0.262,p<0.001)。
核心成果提炼
- 特征性:NONO⁺ TC是右侧结直肠癌的特征性细胞亚群,其CRD评分显著高于左侧及NONO⁻ TC;
- 功能关联:NONO⁺ TC通过增强对成纤维细胞信号(TENASCIN、THBS通路)的接收能力,促进肿瘤增殖和迁移;
- 预后价值:NONO高表达是结直肠癌患者的不良预后标志物(HR=1.5,95% CI 1.1-2.0,p<0.05);
- 机制创新:首次揭示NONO作为昼夜节律调控因子,通过调控核心钟基因(PER2)和微环境受体(ITGB1、SDC1),连接昼夜节律紊乱与右侧结直肠癌的促肿瘤微环境形成(图9)。


本研究为结直肠癌侧性异质性的调控机制提供了新视角,NONO⁺ TC有望成为右侧结直肠癌的特异性治疗靶点,为临床侧性分层治疗提供理论依据。
