1. 领域背景与文献引入
文献英文标题:LncRNA AC006064.4–201 serves as a novel molecular marker in alleviating cartilage senescence and protecting against osteoarthritis by destabilizing CDKN1B mRNA via interacting with PTBP1;发表期刊:Biomarker Research;影响因子:未公开;研究领域:骨关节炎(OA)的长链非编码RNA(lncRNA)分子机制研究。
骨关节炎是全球最常见的年龄相关性退行性关节疾病,影响超3亿人群,其核心病理特征是软骨细胞衰老导致的细胞外基质(ECM)合成与降解失衡。尽管现有研究证实lncRNA(长度>200nt的非编码RNA)可通过调控软骨细胞增殖、衰老、炎症等过程参与OA进展,但具体机制仍未完全阐明,尤其是新型lncRNA AC006064.4–201在OA中的作用未见报道。此外,RNA结合蛋白PTBP1虽被证实可调控mRNA稳定性,但在OA中的功能尚未探索。本文针对“lncRNA AC006064.4–201是否通过调控PTBP1/CDKN1B轴缓解软骨细胞衰老”这一科学问题展开研究,旨在为OA的早期诊断和靶向治疗提供新分子靶点。
2. 文献综述解析
作者对现有研究的评述逻辑围绕“OA核心机制→lncRNA在OA中的作用→PTBP1的功能”三层展开:
首先,OA的关键病理机制是软骨细胞衰老:衰老软骨细胞通过分泌衰老相关分泌表型(SASP)促进ECM降解酶(如Mmp3、Mmp13)表达,抑制ECM合成基因(如Sox9、Col2a1),最终导致软骨退变。其次,lncRNA是OA调控的重要分子:已有研究发现lncRNA LEMD1-AS1、CRNDE等可通过靶向miRNA或蛋白因子影响软骨细胞功能,但针对新型lncRNA AC006064.4–201的研究空白。最后,PTBP1作为RNA结合蛋白,可结合CDKN1B mRNA增强其稳定性,但该调控轴在OA中的作用未知。
本文创新点在于:首次鉴定AC006064.4–201为新型软骨衰老分子标志物,揭示其通过与PTBP1相互作用抑制CDKN1B mRNA稳定性,从而缓解软骨细胞衰老的分子机制,填补了“lncRNA-PTBP1轴在OA中功能”的研究空白。
3. 研究思路总结与详细解析
3.1 人软骨组织与细胞模型中AC006064.4–201的表达分析
实验目的:明确AC006064.4–201在衰老/退变软骨中的表达特征。
方法:收集30例人膝关节软骨组织(按年龄分为50-65岁年轻组、66-80岁老年组,对比内侧[退变严重]与外侧胫骨平台),通过RNA-seq分析传代软骨细胞(P1代[正常] vs P3代[衰老])的差异lncRNA;采用qRT-PCR验证组织及细胞中AC006064.4–201的表达,RNA荧光原位杂交(FISH)检测亚细胞定位;用博来霉素、阿霉素诱导软骨细胞衰老,检测AC006064.4–201的浓度依赖性表达。
结果:AC006064.4–201在P3代软骨细胞、老年组及内侧退变软骨中显著低表达(n=15,P<0.05);药物诱导衰老后,其表达随药物浓度升高而下降(博来霉素0→100μg/ml,表达降低约60%;n=9,P<0.001);亚细胞定位显示其主要定位于细胞质。
产品关联:文献未提及具体实验产品,领域常规使用RNA提取试剂盒(如Accurate Biotechnology的RNAEX)、qRT-PCR试剂盒(如Accurate Biotechnology的SYBR® Green Premix)、FISH试剂盒(如RiboBio)等。

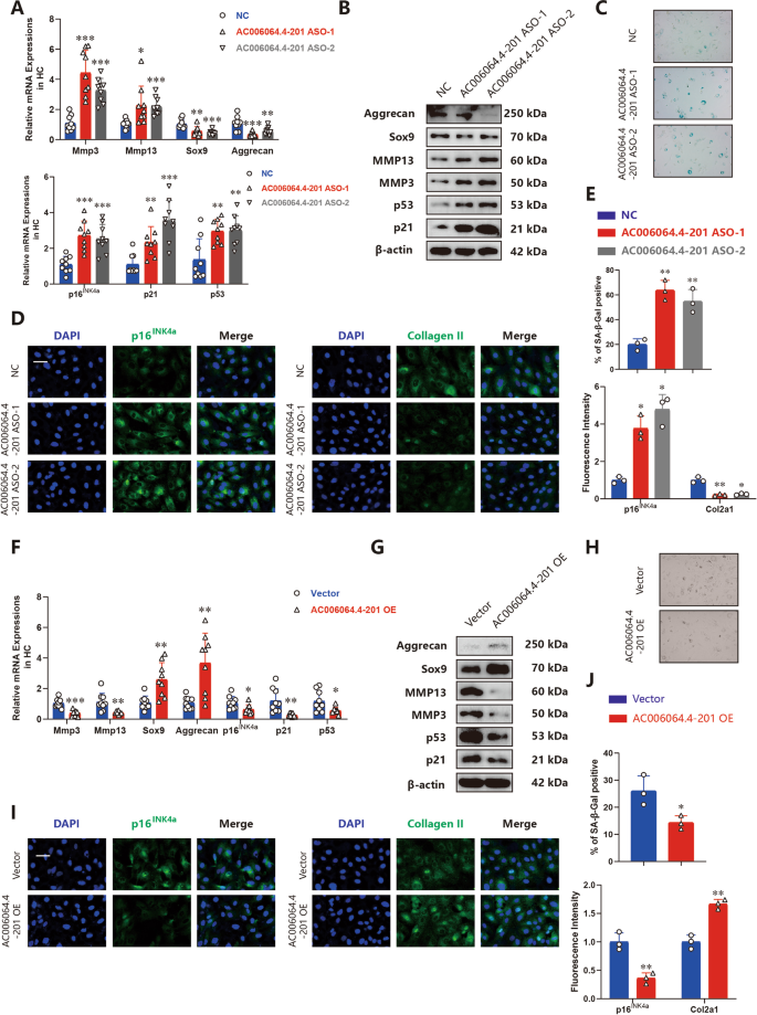
3.2 AC006064.4–201对软骨细胞衰老与ECM代谢的调控
实验目的:验证AC006064.4–201对软骨细胞衰老及ECM代谢的功能影响。
方法:设计反义寡核苷酸(ASOs)敲低或过表达质粒上调AC006064.4–201,通过qRT-PCR、蛋白质印迹法(Western blot)检测衰老标志物(p16INK4a、p21、p53)、ECM降解酶(Mmp3、Mmp13)及合成基因(Sox9、Aggrecan、Col2a1)的表达;用β-半乳糖苷酶染色统计衰老细胞比例,免疫荧光(IF)验证Col2a1(ECM合成)和p16INK4a(衰老)的蛋白定位。
结果:敲低AC006064.4–201后,衰老标志物(p16INK4a mRNA升高2.1倍,p21蛋白升高1.8倍)及降解酶(Mmp3 mRNA升高1.9倍)表达显著增加,ECM合成基因(Sox9 mRNA降低50%,Col2a1蛋白降低40%)表达降低(n=9,P<0.05),衰老细胞比例从12%升至45%(P<0.01);过表达后则相反,衰老细胞比例降至8%(P<0.01),ECM合成基因表达升高。
产品关联:ASOs由RiboBio设计合成,转染试剂使用Lipofectamine RNAiMAX(Thermo Fisher),Western blot抗体信息见补充表S5。

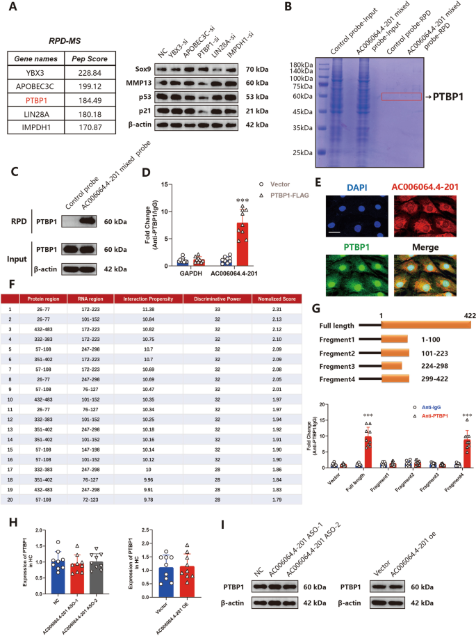
3.3 AC006064.4–201相互作用蛋白的筛选与验证
实验目的:筛选并验证与AC006064.4–201结合的功能蛋白。
方法:合成生物素化AC006064.4–201探针,通过RPD-MS(RNA-蛋白共沉淀-质谱)筛选相互作用蛋白;选择5个高pep-score蛋白(包括PTBP1),通过敲低实验验证其对软骨细胞功能的影响;用RNA pull-down(验证RNA结合蛋白)、RNA免疫沉淀(RIP,验证蛋白结合RNA)及RNA-蛋白共定位(FISH+IF)确认AC006064.4–201与PTBP1的相互作用。
结果:RPD-MS鉴定到100个候选蛋白,仅敲低PTBP1可显著影响衰老标志物(p21、p53)和ECM基因(Mmp13、Sox9)的表达;RNA pull-down显示PTBP1可被AC006064.4–201探针富集,RIP实验证实PTBP1可结合AC006064.4–201(富集倍数为4.2倍,n=9,P<0.001);共定位实验显示两者在细胞质中重合。
产品关联:生物素化探针由RiboBio合成,RIP试剂盒使用Millipore的Magna RIP,PTBP1抗体购自Abcam。

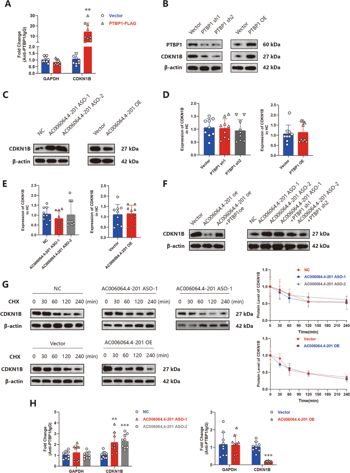
3.4 AC006064.4–201对PTBP1与CDKN1B mRNA结合的影响
实验目的:探究AC006064.4–201是否通过PTBP1调控CDKN1B的表达。
方法:用RIP验证PTBP1与CDKN1B mRNA的结合;通过Western blot检测PTBP1过表达或AC006064.4–201敲低/过表达后CDKN1B的蛋白水平,qRT-PCR检测其mRNA水平;用环己酰亚胺(CHX,阻断蛋白合成)处理细胞,观察CDKN1B的稳定性变化;最后用RIP检测AC006064.4–201对PTBP1与CDKN1B mRNA结合的影响。
结果:PTBP1可结合CDKN1B mRNA(富集倍数3.1倍,n=9,P<0.01);过表达PTBP1或敲低AC006064.4–201均使CDKN1B蛋白水平升高1.7-2.0倍,但mRNA水平无变化;CHX处理后,AC006064.4–201对CDKN1B的调控作用消失(提示影响翻译而非转录);敲低AC006064.4–201使PTBP1与CDKN1B mRNA的结合增加1.9倍(P<0.01),过表达则减少2.2倍(P<0.001)。
产品关联:CHX购自Sigma-Aldrich,RIP试剂盒使用Millipore产品。

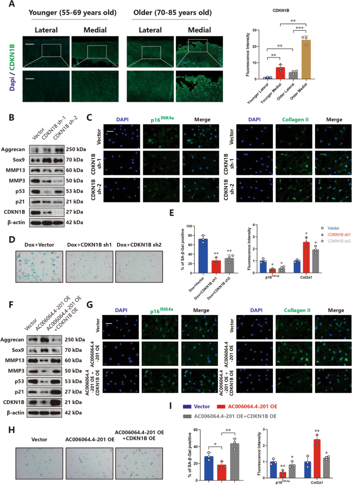
3.5 CDKN1B的功能验证及拮抗实验
实验目的:验证CDKN1B在软骨细胞衰老中的作用,及对AC006064.4–201功能的拮抗。
方法:设计CDKN1B shRNA(短发夹RNA)敲低其表达,通过qRT-PCR、Western blot检测衰老标志物及ECM基因的变化,β-半乳糖苷酶染色统计衰老细胞比例;同时过表达AC006064.4–201和CDKN1B,观察上述指标的逆转情况。
结果:敲低CDKN1B使衰老标志物(p16INK4a mRNA降低50%,p21蛋白降低45%)及降解酶(Mmp3 mRNA降低40%)表达减少,ECM合成基因(Sox9 mRNA升高1.8倍,Col2a1蛋白升高1.5倍)表达增加(n=9,P<0.05),衰老细胞比例从38%降至15%(P<0.01);过表达CDKN1B可完全逆转AC006064.4–201过表达对衰老的缓解作用(衰老细胞比例从8%回升至32%,P<0.01)。
产品关联:CDKN1B shRNA由TsingkeBio设计,转染试剂使用Lipofectamine 3000(Thermo Fisher)。

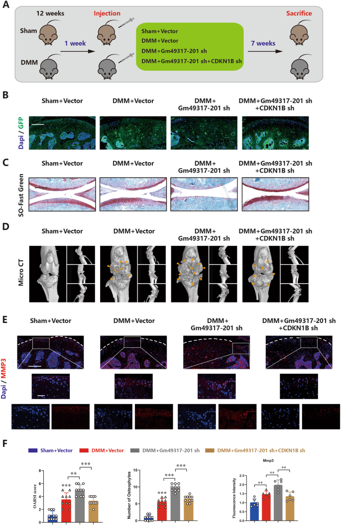
3.6 小鼠体内模型验证AC006064.4–201的功能
实验目的:在体内验证AC006064.4–201(小鼠同源物Gm49317-201)对OA的保护作用。
方法:构建两种小鼠模型:①创伤后OA模型(通过内侧半月板失稳术[DMM]诱导);②年龄相关性OA模型(4月龄小鼠自然衰老)。将小鼠分为“对照组、Gm49317-201 shRNA组、Gm49317-201 shRNA+CDKN1B shRNA组”,通过腺相关病毒(AAV)注射敲低目标基因。最后用Micro-CT分析骨赘形成,Safranin O/Fast green染色评估软骨退变(OARSI评分),免疫荧光检测CDKN1B、Mmp3、Col2a1的表达。
结果:创伤后模型中,Gm49317-201 shRNA组的软骨层厚度减少50%,骨赘数量增加2.3倍(n=10,P<0.01),CDKN1B和Mmp3表达升高1.8-2.1倍,Col2a1降低60%;联合敲低CDKN1B可完全rescue上述变化。年龄相关性模型中,Gm49317-201 shRNA组的OARSI评分升高2.5倍(P<0.001),p16INK4a表达升高1.9倍,Col2a1降低55%。
产品关联:AAV由HanBio包装,Micro-CT使用Shimadzu的InspeXio SMX-225 CT FPD HR。


4. Biomarker研究及发现成果解析
Biomarker定位与筛选逻辑
AC006064.4–201是新型lncRNA分子标志物,其筛选与验证逻辑为“RNA-seq筛选差异lncRNA→人组织/细胞模型验证表达→体内外功能验证→机制解析”:首先通过RNA-seq发现传代软骨细胞(P3 vs P1)中AC006064.4–201显著下调;随后在人老年软骨、退变软骨及药物诱导衰老细胞中验证其低表达;最后通过体内外实验证实其通过PTBP1/CDKN1B轴缓解软骨衰老。
研究过程详述
- 来源:人膝关节软骨组织(30例,按年龄和退变程度分组)、体外培养的人软骨细胞(传代或药物诱导衰老)、小鼠软骨组织(DMM模型和自然衰老模型)。
- 验证方法:①表达水平:qRT-PCR(定量)、FISH(亚细胞定位);②功能验证:Western blot(下游蛋白)、β-半乳糖苷酶染色(衰老细胞)、体内模型(软骨退变评分);③机制验证:RNA pull-down、RIP(相互作用)。
- 特异性与敏感性:AC006064.4–201在老年组(66-80岁)软骨中的表达较年轻组(50-65岁)降低60%(n=15,P<0.05),在退变内侧软骨中的表达较外侧降低55%(P<0.05);与衰老标志物p16INK4a、p21呈负相关(r=-0.68~-0.75,P<0.01)。
核心成果提炼
AC006064.4–201是OA的保护型分子标志物,其核心功能与创新性体现在:
1. 诊断价值:在衰老/退变软骨中低表达,可作为软骨细胞衰老的早期分子指标;
2. 功能价值:通过与PTBP1结合,抑制其对CDKN1B mRNA的稳定作用,降低CDKN1B蛋白水平,从而缓解软骨细胞衰老(敲低AC006064.4–201使衰老细胞增加3倍,过表达则减少70%);
3. 临床转化潜力:体内实验证实敲低其小鼠同源物Gm49317-201加重OA,而抑制CDKN1B可rescue该表型,提示AC006064.4–201/PTBP1/CDKN1B轴可作为OA的靶向治疗靶点。
综上,本文首次揭示了lncRNA AC006064.4–201在OA中的保护作用及分子机制,为OA的早期诊断和精准治疗提供了新的生物标志物和干预靶点。
