1. 领域背景与文献引入
文献英文标题:Increased PD-1+Tim-3+ exhausted T cells in bone marrow may influence the clinical outcome of patients with AML;发表期刊:Biomarker Research;影响因子:3.528(2020年);研究领域:急性髓系白血病(AML)肿瘤免疫微环境与免疫治疗生物标志物。
急性髓系白血病(AML)是成人最常见的急性白血病之一,源于造血干/祖细胞的恶性增殖,病情进展快、预后差。尽管近30年AML的病理机制研究取得显著进展,但以“柔红霉素+阿糖胞苷”为核心的标准化疗方案仍未突破,患者5年生存率仅约28%。近年,肿瘤免疫治疗(如嵌合抗原受体T细胞(CAR-T)、免疫检查点抑制剂)成为血液系统恶性肿瘤的研究热点,其中针对PD-1/PD-L1、CTLA-4等靶点的抑制剂在实体瘤和急性淋巴细胞白血病(ALL)中显示出确切疗效,但AML患者的免疫治疗响应率仅约10%-15%,显著低于其他瘤种。
现有研究表明,AML患者存在严重的T细胞免疫功能障碍,其核心机制与“免疫检查点过度激活”及“T细胞耗竭”相关:外周血中PD-1+T细胞比例显著升高,且PD-1的表达与T细胞增殖及细胞因子(如IFN-γ、TNF-α)分泌能力下降直接相关;T细胞免疫球蛋白黏蛋白-3(Tim-3)不仅在AML干细胞(LSC)表面高表达,其配体半乳糖凝集素-9(Gal-9)还通过自分泌环路促进LSC的自我更新,进一步抑制周围T细胞的活化。然而,这些研究多聚焦于外周血T细胞,骨髓作为AML细胞的“庇护所”,其微环境对T细胞耗竭(尤其是PD-1与Tim-3共表达的“双重耗竭”表型)的影响尚未阐明,且缺乏该表型与患者临床结局(如化疗缓解率)的关联分析。因此,本研究旨在对比AML患者骨髓与外周血中PD-1+Tim-3+耗竭性T细胞的分布差异,探讨其对临床结局的预测价值,为AML的免疫治疗提供新的生物标志物和理论依据。
2. 文献综述解析
作者对现有研究的评述逻辑围绕“T细胞免疫检查点与AML的关系”“T细胞耗竭的表型特征”“骨髓微环境的调控作用”三个维度展开。现有研究的关键结论包括:(1)AML患者外周血中PD-1+T细胞比例显著升高,且PD-1的表达与T细胞功能抑制呈正相关;(2)Tim-3作为LSC的特异性标志物,其与Gal-9的相互作用是LSC逃避免疫监视的关键机制;(3)动物实验证实,PD-1与Tim-3共表达的CD8+T细胞功能缺陷最显著,联合阻断PD-1与Tim-3可恢复T细胞的抗白血病活性。
现有研究的技术优势在于结合了流式细胞术、动物模型及临床样本,明确了PD-1、Tim-3的作用;但局限性同样明显:一是缺乏骨髓与外周血T细胞耗竭表型的系统对比,无法揭示骨髓微环境的独特作用;二是未将T细胞耗竭表型与临床结局关联,限制了其作为生物标志物的应用。
本研究的创新价值在于:(1)首次对比AML患者骨髓与外周血中PD-1+Tim-3+耗竭性T细胞的分布,明确骨髓微环境更易诱导“双重耗竭”表型;(2)首次发现该表型与化疗缓解率相关,为AML的临床结局预测提供了新的免疫生物标志物。
3. 研究思路总结与详细解析
本研究的整体目标是阐明AML患者骨髓中PD-1+Tim-3+耗竭性T细胞的分布特征及其与临床结局的关系;核心科学问题是“骨髓微环境是否通过诱导T细胞双重耗竭影响化疗缓解率”;技术路线遵循“样本收集→流式检测→差异分析→关联验证”的闭环逻辑。
3.1 样本收集与患者特征
实验目的是获取具有完整临床信息的AML患者样本,为后续分析提供基础。方法细节:收集15例初诊未治AML患者的骨髓(BM)与外周血(PB)样本,其中9例接受标准诱导化疗(“DA”方案),化疗后4周通过骨髓涂片及流式细胞术评估缓解状态(完全缓解(CR)6例,非完全缓解(NCR)3例);患者中位年龄47岁(范围23-81岁),按法国-美国-英国(FAB)分类涵盖M2、M4等亚型。结果解读:成功收集15例配对样本及9例结局数据,为后续分析提供了可靠基础。产品关联:文献未提及具体样本收集试剂,领域常规使用EDTA抗凝管(外周血)与肝素抗凝管(骨髓)。
3.2 流式细胞术检测T细胞亚群及免疫检查点表达
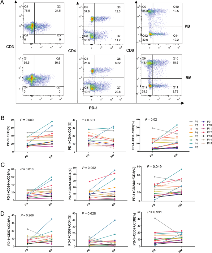
实验目的是定量检测骨髓与外周血中T细胞亚群及PD-1、Tim-3、CD244(耗竭标志物)、CD57(终末耗竭标志物)的表达。方法细节:采用多色流式细胞术,使用荧光标记抗体(CD3-APC、CD4-FITC、CD8-PE、PD-1-PE-Cy7、Tim-3-APC-Cy7、CD244-BV421、CD57-BV510)染色,通过BD FACSCanto II流式细胞仪获取数据,FlowJo软件分析阳性率。结果解读:成功检测到各标志物的表达(如图1A、2A、3A所示),骨髓中PD-1的荧光强度显著高于外周血。产品关联:实验所用关键产品为Biolegend与BD Biosciences的流式抗体(具体货号未提及)。

图1 AML患者外周血与骨髓中PD-1+T细胞的分布差异(A:流式检测结果;B-D:各亚群比例对比)

图2 AML患者外周血与骨髓中Tim-3+T细胞的分布差异(A:流式检测结果;B-D:各亚群比例对比)
3.3 骨髓与外周血T细胞亚群及耗竭表型的差异分析
实验目的是对比骨髓与外周血中T细胞亚群及耗竭表型的比例差异。方法细节:对15例患者的配对样本进行配对t检验,比较CD4+、CD8+T细胞占比及PD-1+、Tim-3+、PD-1+Tim-3+亚群的比例。结果解读:(1)T细胞亚群:骨髓中CD8+T细胞占比(中位数44.2%)略高于外周血(36.9%,P=0.057),CD4+占比(41.9%)略低于外周血(49.5%,P=0.065);(2)PD-1表达:骨髓中PD-1+CD3+(P<0.05)、PD-1+CD8+(P<0.05)T细胞比例显著高于外周血;(3)Tim-3表达:骨髓中Tim-3+CD4+(P<0.05)、Tim-3+CD244+CD4+(P<0.05)T细胞比例显著高于外周血;(4)双重耗竭:骨髓中PD-1+Tim-3+CD3+、CD4+、CD8+T细胞比例均显著高于外周血(P均<0.05,如图3B所示)。

图3 AML患者外周血与骨髓中PD-1+Tim-3+T细胞的分布差异(A:流式检测结果;B:各亚群比例对比)
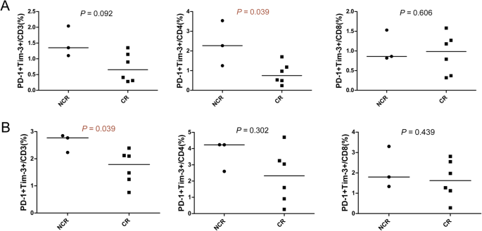
3.4 免疫检查点共表达T细胞与临床结局的关联分析
实验目的是探讨PD-1+Tim-3+T细胞比例与化疗缓解率的关系。方法细节:对9例化疗患者进行Mann-Whitney U检验,比较CR与NCR组骨髓与外周血中PD-1+Tim-3+亚群的比例。结果解读:(1)外周血:NCR组PD-1+Tim-3+CD4+T细胞比例(中位数1.5%)显著高于CR组(0.6%,P<0.05,如图4A所示);(2)骨髓:NCR组PD-1+Tim-3+CD3+T细胞比例(中位数2.1%)显著高于CR组(1.0%,P<0.05,如图4B所示)。

图4 化疗缓解组(CR)与非缓解组(NCR)患者PD-1+Tim-3+T细胞的分布差异(A:外周血;B:骨髓)
4. Biomarker 研究及发现成果解析
Biomarker定位
本研究涉及的生物标志物为“骨髓中PD-1+Tim-3+CD3+T细胞”与“外周血中PD-1+Tim-3+CD4+T细胞”,均属于细胞型生物标志物(耗竭性T细胞亚群)。其筛选与验证逻辑为:首先通过15例配对样本筛选出骨髓中显著升高的双重耗竭亚群,再通过9例化疗患者验证其与缓解率的关联。
研究过程详述
生物标志物的来源为初诊AML患者的骨髓与外周血样本,验证方法为多色流式细胞术。特异性与敏感性数据:骨髓中PD-1+Tim-3+CD3+T细胞区分CR与NCR的中位数差异显著(2.1% vs 1.0%,P<0.05);外周血中PD-1+Tim-3+CD4+T细胞的中位数差异同样显著(1.5% vs 0.6%,P<0.05)。样本量方面,差异分析采用15例配对样本,结局关联分析采用9例样本(CR 6例,NCR 3例)。
核心成果提炼
(1)功能关联:骨髓中PD-1+Tim-3+CD3+T细胞比例增加与AML患者化疗非完全缓解(NCR)显著相关(P<0.05);外周血中PD-1+Tim-3+CD4+T细胞比例增加同样与NCR相关(P<0.05)。(2)创新性:首次发现骨髓中PD-1+Tim-3+双重耗竭T细胞可作为AML化疗缓解率的预测生物标志物,弥补了现有研究仅关注外周血的不足;同时明确了骨髓微环境诱导T细胞双重耗竭是AML免疫逃逸的关键机制,为联合阻断PD-1与Tim-3的免疫治疗提供了临床依据。
本研究的局限性在于样本量较小(尤其是NCR组仅3例),未来需扩大样本量进一步验证生物标志物的特异性与敏感性;此外,未探讨该生物标志物与患者长期生存(如总生存期、无病生存期)的关系,需后续研究补充。
