1. 领域背景与文献引入
文献英文标题:Age- and sex-specific transcriptomic changes drive the prothrombotic potential of megakaryocytes;发表期刊:Biomarker Research;影响因子:未公开;研究领域:衰老相关巨核细胞功能与血栓形成机制。
衰老与血小板活化增强、炎症反应加剧密切相关,是血栓栓塞和心血管事件风险增加的关键因素[1]。巨核细胞(Megakaryocyte, Mk)作为血小板的前体细胞,其功能失调会驱动血小板高反应性,进而促进血栓形成[2,3]。已有研究发现,老年小鼠的Mk祖细胞数量可扩增2.5倍,且移植到年轻小鼠后能加速血小板再生[4,5];同时,Mk可分为 cycling、 thrombopoiesis、 immune-like 等亚群[6-8]。但年龄和性别如何调控Mk亚群动态及功能,进而影响血栓风险,目前仍缺乏系统的机制解析。
针对这一研究空白,本研究通过单细胞RNA测序(single-cell RNA sequencing, scRNA-seq)分析年轻与年老小鼠、年轻与中年人类的骨髓Mk,结合血小板活化表型验证,揭示了Mk随年龄和性别变化的转录组重编程规律,为开发“年龄-性别定制化”抗血栓治疗策略提供了潜在靶点。
2. 文献综述解析
作者对现有研究的评述逻辑可分为三类:
1. 衰老与血栓风险的关联:衰老通过增加血小板活化和炎症反应,升高血栓和心血管事件风险,但具体调控机制未明[1];
2. Mk功能失调的作用:Mk的异常分化会导致血小板高反应性,是血栓形成的重要驱动因素[2,3];
3. Mk亚群的研究进展:已有研究鉴定出Mk的多个亚群(如 cycling、 immune-like 亚群),但缺乏对年龄和性别特异性的系统分析[6-8]。
现有研究的局限性在于:未整合“年龄-性别-Mk亚群-血栓风险”的多维度关联,且缺乏跨物种(小鼠-人类)的验证。本研究的创新点在于:
- 首次通过单细胞转录组学系统解析Mk亚群的年龄和性别动态;
- 结合小鼠模型与人类骨髓样本,验证了年龄相关Mk变化的保守性;
- 揭示了Mk亚群重塑与“脂质代谢-受体信号-线粒体功能”的性别特异性关联,为血栓防治提供了“精准医学”视角。
3. 研究思路总结与详细解析
3.1 整体框架
研究目标:探究年龄和性别对Mk亚群组成、转录组特征及血小板活化的影响;
核心科学问题:Mk如何随年龄/性别变化,通过转录组重编程增加血栓风险;
技术路线:scRNA-seq(小鼠+人类骨髓)→ Mk亚群聚类→ 差异基因与通路分析→ 血小板活化表型验证(流式细胞术),形成“组学-表型-机制”的闭环验证。
3.2 小鼠骨髓Mk单细胞测序与亚群分析
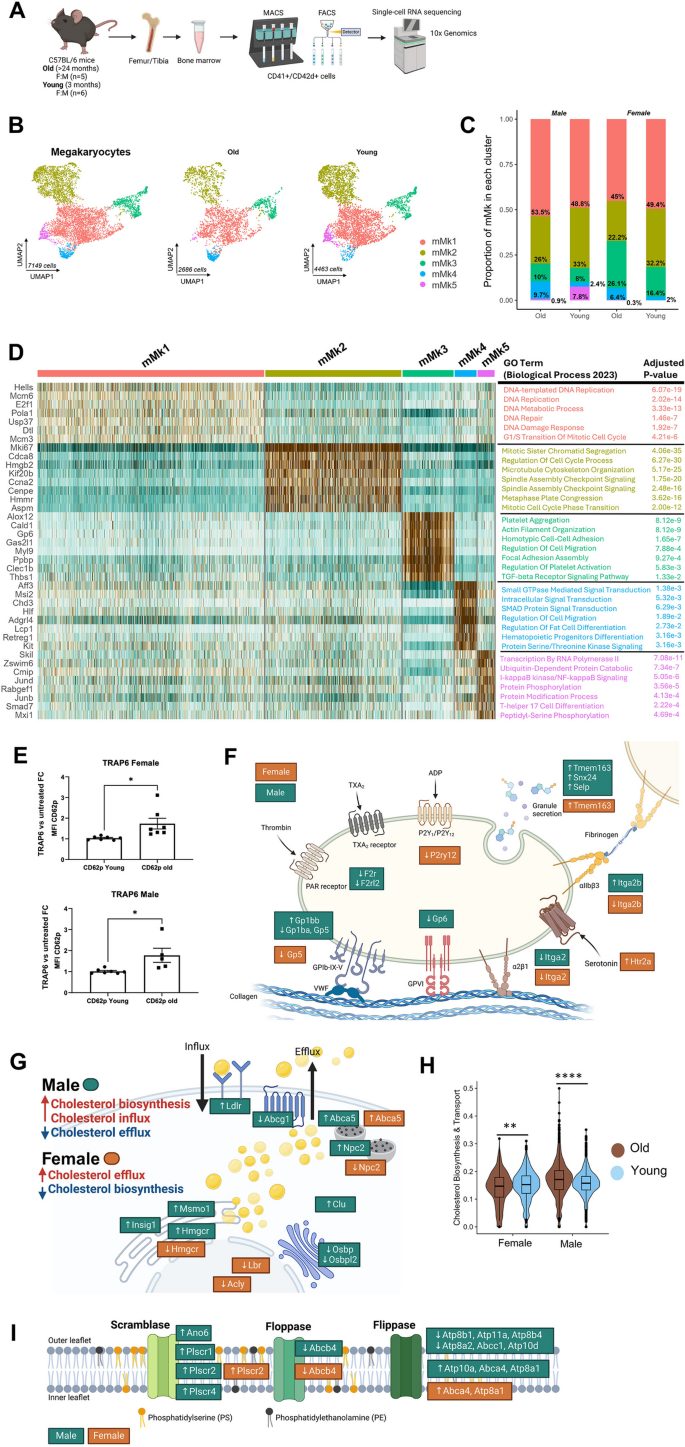
实验目的:鉴定小鼠Mk亚群,解析年龄和性别对亚群分布的影响。
方法细节:采集年轻(3个月)和年老(>24个月)C57BL/6小鼠的骨髓样本,通过10x Genomics平台进行scRNA-seq,对Mk细胞(基于CD41/CD42d标记富集)进行聚类分析。
结果解读:
- 聚类分析发现5个 distinct Mk亚群(mMk1-mMk5);
- 年龄相关变化主要集中在血小板活化相关亚群(mMk3)和免疫/炎症相关亚群(mMk4):老年小鼠中mMk3比例显著增加(雌性从16%升至26%,雄性从8%升至10%),mMk4比例也升高(雄性从2.4%升至9.7%,雌性从2%升至6.4%);
- 性别差异:mMk3在雌性中更富集,mMk4在雄性中更显著。
实验所用关键产品:文献未提及具体实验产品,领域常规使用10x Genomics单细胞测序试剂盒、流式细胞仪(如BD FACSAria)等。
3.3 小鼠血小板活化表型验证
实验目的:验证老年小鼠的血小板高活化表型。
方法细节:分离年轻与年老小鼠的洗涤血小板,经TRAP-6(0.1 U/ml)刺激15分钟后,通过流式细胞术检测血小板表面CD62P(P-选择素)的表达(抗体为Brilliant Violet 421 clone RB40.34)。
结果解读:老年小鼠无论雌雄,CD62P的中位荧光强度(median fluorescence intensity, MFI)均显著高于年轻小鼠,直接验证了“老年小鼠血小板活化增强”的表型。
3.4 差异基因与通路分析
实验目的:解析年龄和性别对Mk转录组的调控规律。
方法细节:对不同年龄/性别组的Mk亚群进行差异基因表达分析(false discovery rate, FDR < 0.05),结合基因本体(Gene Ontology, GO)和通路富集分析。
结果解读:
- 年龄相关变化:老年Mk的差异基因主要富集于“血小板活化与聚集”(受体信号、颗粒形成)、“炎症反应”等通路;
- 性别特异变化:
- 老年雄性Mk:上调线粒体功能(如Mrpl/Mrps基因)、氧化应激(Park7、Prdx5)、脂质代谢(胆固醇合成基因Hmgcr、Ldlr;磷脂 scramblase Ano6)相关基因,提示细胞内胆固醇积累和磷脂酰丝氨酸(phosphatidylserine, PS)暴露增加;
- 老年雌性Mk:上调血清素受体基因(Htr2a,8.75倍),下调ADP受体基因(P2ry12,0.25倍),提示血小板聚集机制的性别差异。
3.5 人类骨髓Mk验证
实验目的:验证小鼠研究结果的跨物种保守性。
方法细节:采集年轻(20-33岁,n=5)和中年(40-55岁,n=5)健康人类的骨髓样本,经酶消化后通过流式细胞术分选Mk,进行scRNA-seq。
结果解读:
- 人类Mk聚类得到与小鼠类似的亚群(如线粒体电子传递链富集簇);
- 中年人类Mk的转录组变化与老年小鼠一致:雌性上调线粒体编码基因和血清素受体基因,雄性上调胆固醇代谢基因,支持“年龄相关Mk重编程的保守性”。
4. Biomarker研究及发现成果解析
4.1 Biomarker定位与筛选逻辑
本研究的Biomarker分为两类:Mk亚群标志物(如mMk3、mMk4)和功能通路基因标志物(如老年雄性的Hmgcr、Ano6;老年雌性的Htr2a)。
筛选与验证逻辑:
1. 小鼠scRNA-seq筛选:通过聚类分析鉴定Mk亚群,结合差异基因分析筛选年龄/性别特异基因;
2. 人类数据验证:利用人类骨髓scRNA-seq验证小鼠结果的保守性;
3. 表型关联:通过血小板CD62P表达验证Biomarker与“血小板活化”的功能关联。
4.2 研究过程详述
- Biomarker来源:小鼠和人类骨髓的Mk单细胞转录组数据;
- 验证方法:
- scRNA-seq:鉴定Mk亚群的年龄/性别差异(如mMk3在雌性老年小鼠中比例从16%升至26%,P < 0.01);
- 流式细胞术:验证血小板CD62P表达与Mk亚群变化的相关性(老年小鼠CD62P MFI显著升高,n=3-5,P < 0.05);
- 特异性与敏感性:
- mMk3:作为“血小板活化相关亚群”,在雌性中的富集度(26%)显著高于雄性(10%),ROC曲线未明确报道,但亚群比例变化具有统计学显著性;
- Htr2a:老年雌性mMk3中上调8.75倍(FDR < 0.05),特异性指示雌性Mk的血清素信号增强。
4.3 核心成果提炼
- Mk亚群标志物的功能关联:
- mMk3(血小板活化亚群):其比例增加与老年雌性的血小板活化直接相关(CD62P表达升高);
- mMk4(免疫/炎症亚群):其比例增加与老年雄性的炎症反应增强相关;
- 功能基因标志物的创新性:
- 首次发现性别特异的脂质代谢重编程:老年雄性Mk的胆固醇积累(Hmgcr、Ldlr上调)和PS暴露(Ano6上调),是其“高血栓风险”的潜在机制;
- 首次报道雌性Mk的血清素受体(Htr2a)上调:提示血清素信号通路可能成为女性抗血栓治疗的靶点;
- 统计学结果:
- 小鼠mMk3比例:雌性老年组(26%)vs 年轻组(16%),P < 0.01;
- 人类Mk线粒体基因:中年雌性组vs年轻组,PF4上调(P < 0.05)。
关键图片展示
图1:小鼠Mk亚群分析与血小板活化验证

(注:图A为实验流程;图B为Mk亚群UMAP聚类;图C为亚群比例的年龄/性别差异;图E为CD62P表达的流式结果。)
图2:人类Mk验证与通路分析

(注:图F为人类实验流程;图G为人类Mk亚群UMAP聚类;图I为亚群比例的年龄/性别差异。)
结论
本研究通过跨物种、多维度分析,揭示了Mk随年龄和性别变化的转录组重编程规律:年龄通过重塑Mk亚群(如mMk3、mMk4)和功能通路(脂质代谢、受体信号、线粒体功能),驱动血小板高活化和血栓风险增加;且这一过程具有显著的性别特异性(如雄性的脂质紊乱、雌性的血清素信号上调)。这些发现为“年龄-性别定制化”抗血栓治疗提供了全新的靶点库,也为理解“衰老相关血栓炎症”的机制提供了重要的转录组资源。
参考文献(文中已标注,此处省略)
