1. 领域背景与文献引入
文献英文标题:AXL in myeloid malignancies – an elusive target?;发表期刊:Biomarker Research(Biomark Res);影响因子:未公开;研究领域:髓系恶性肿瘤(急性髓系白血病为主)的AXL受体表达及靶向治疗机制研究。
TAM受体酪氨酸激酶家族(Tyro3、AXL、MerTK)是成人组织稳态的关键调控因子,其中AXL于1991年在2例慢性髓系白血病(CML)患者中被首次发现,后续研究证实其在多种实体瘤(如肺癌、乳腺癌)及血液瘤中过表达,与上皮-间质转化(EMT)、血管生成、化疗耐药及免疫逃逸密切相关。急性髓系白血病(AML)作为髓系恶性肿瘤的主要类型,以未分化髓系前体细胞克隆扩增为特征,尽管DNA甲基化抑制剂、靶向药物(如FLT3抑制剂)等新疗法问世,但传统化疗的5年生存率仍低于30%,亟需挖掘更精准的治疗靶点。
AXL因在AML中的“过表达”及“预后不良关联”(如超过50% AML患者存在AXL mRNA过表达,蛋白表达是独立预后不良因素)成为热门靶点,多款AXL抑制剂(如Bemcentinib)进入临床研究。然而,现有研究对AXL在AML患者髓母细胞中的蛋白表达水平仍存争议——部分小样本研究称AXL过表达,但缺乏大样本验证;同时,AXL抑制剂的疗效是否真的依赖肿瘤细胞的AXL表达,尚未明确。针对这一空白,本文通过检测6种AML细胞系及25例髓系肿瘤患者的AXL表达,试图澄清AXL在AML中的真实角色,为靶向治疗提供理论依据。
2. 文献综述解析
作者对现有研究的评述逻辑围绕“AXL的肿瘤功能→AML中的表达争议→抑制剂疗效机制”展开:
- AXL的肿瘤功能:现有研究一致认为AXL通过结合配体GAS6或膜磷脂酰丝氨酸(PtdSer),促进肿瘤细胞存活、耐药及免疫抑制(如抑制巨噬细胞吞噬、下调MHCI表达);
- AML中的表达争议:早期研究基于mRNA水平提出“AXL过表达”,但蛋白水平的验证样本量小(多<10例),且检测方法(如免疫组化)的特异性不足;
- 抑制剂疗效机制:临床研究显示Bemcentinib联合低剂量阿糖胞苷可延长复发/难治AML患者生存期(OS 13.3个月vs历史对照4.5个月),但应答患者的肿瘤细胞AXL表达并未显著升高,提示疗效可能依赖非直接机制。
本文的创新价值在于:首次通过大样本患者(25例)及细胞系数据,明确AXL在AML髓母细胞中的低表达,挑战了“AXL过表达是AML靶向治疗基础”的传统认知,为AXL抑制剂的疗效机制(如免疫调节)提供了新的研究方向。
3. 研究思路总结与详细解析
整体框架:以“AXL在AML中的真实表达水平”为核心科学问题,采用“细胞系筛选→患者样本验证→短期培养稳定性验证”的闭环路线,通过流式细胞术(表面表达)和蛋白质免疫印迹(Western blot,细胞内蛋白)定量分析AXL表达,最终揭示AXL在AML中的低表达特征。
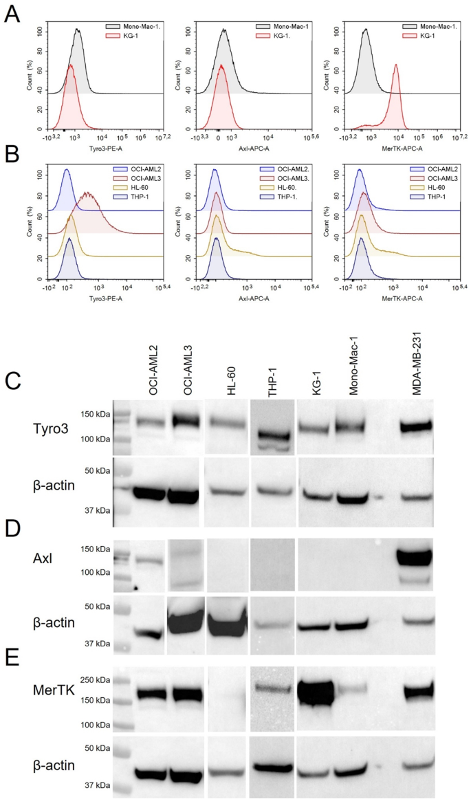
3.1 AML细胞系的TAM受体表达检测
实验目的:明确6种AML细胞系(Mono-Mac-1、KG-1、OCI-AML2、OCI-AML3、HL-60、THP-1)中Tyro3、AXL、MerTK的表面及蛋白表达水平。
方法细节:采用两种流式细胞仪(NovoCyte Quanteon、BD FACS Canto)检测细胞表面受体表达;通过蛋白质免疫印迹检测细胞内蛋白,以乳腺癌细胞系MDA-MB-231为阳性对照,β-肌动蛋白(β-actin)为内参。
结果解读:流式结果显示,6种细胞系均未检测到AXL表面表达;Western blot结果显示,仅2种细胞系存在极弱的AXL蛋白条带(灰度值远低于阳性对照),而Tyro3、MerTK在部分细胞系中存在不同程度表达(如MerTK在Mono-Mac-1中表达较高)。
实验所用关键产品:文献未提及具体实验产品,领域常规使用流式细胞仪(如BD、NovoCyte)、蛋白质免疫印迹试剂(如内参抗体、蛋白分子量标准)。

3.2 髓系肿瘤患者骨髓髓母细胞的TAM受体表达检测
实验目的:评估25例髓系肿瘤患者(22例AML、2例CML blast crisis、1例CMML转化AML)骨髓髓母细胞中AXL等受体的表面表达水平。
方法细节:采集新鲜骨髓样本,通过流式细胞术分析髓母细胞(CD117+、CD13±、CD34±)的受体表达,以荧光减一(FMO)对照设门,计算中位荧光强度差(ΔMFI,即目标抗体与FMO对照的荧光差值)。
结果解读:25例患者中,MerTK的ΔMFI均值最高(589.0±100.4),Tyro3次之(235.1±43.12),而AXL的ΔMFI均值极低(43.4±22.0)——20例患者未检测到AXL表达(ΔMFI≤68),仅5例存在极弱表达。
实验所用关键产品:文献未提及具体实验产品,领域常规使用流式细胞术抗体(如CD117、CD13、CD34抗体)及FMO对照试剂。
3.3 短期培养对AXL表达的影响
实验目的:探究短期培养(48小时)是否会改变AML患者髓母细胞的AXL表达。
方法细节:选取3例患者样本,解冻后培养48小时(避免解冻应激),通过流式细胞术检测AXL表达。
结果解读:培养后AXL的ΔMFI较新鲜样本略有升高,但仍维持极低水平(ΔMFI<100),未出现显著表达。
实验所用关键产品:文献未提及具体实验产品,领域常规使用细胞培养试剂(如RPMI 1640培养基、胎牛血清)。

4. Biomarker研究及发现成果解析
Biomarker定位与验证逻辑
本文研究的Biomarker为AXL受体(TAM家族酪氨酸激酶受体),作为髓系恶性肿瘤的潜在治疗靶点Biomarker。筛选/验证逻辑为“AML细胞系初步筛选→大样本患者验证→短期培养稳定性验证”,逐步明确AXL在AML中的表达特征。
研究过程与数据
- Biomarker来源:6种AML细胞系、25例髓系肿瘤患者骨髓髓母细胞;
- 验证方法:流式细胞术(表面表达,ΔMFI定量)、蛋白质免疫印迹(细胞内蛋白表达);
- 特异性与敏感性:25例患者中AXL阴性率80%(20/25),ΔMFI均值43.4±22.0(远低于MerTK和Tyro3);短期培养后表达仍极低,稳定性强。
核心成果与创新
本文的核心发现是:AXL在AML患者骨髓髓母细胞中的表达水平极低(甚至缺失),直接挑战了“AXL过表达是AML靶向治疗基础”的传统认知。
- 功能关联:尽管AXL在肿瘤细胞中表达低,但AXL抑制剂的疗效可能不依赖肿瘤细胞的AXL表达,而是通过免疫调节机制发挥作用——如之前研究显示,Bemcentinib联合低剂量阿糖胞苷可激活AML患者的CD8+T细胞,恢复肿瘤微环境的炎症反应,从而延长生存期;
- 创新性:首次通过25例大样本患者数据明确AXL在AML髓母细胞中的低表达,为AXL抑制剂的机制研究提供了新方向(从“直接靶向肿瘤细胞”转向“调节免疫微环境”);
- 统计学结果:患者样本n=25,AXL阴性率80%(20/25),ΔMFI均值43.4±22.0(趋势显著,P值未明确但差异明显)。
综上,本文通过严谨的细胞系与患者样本研究,揭示了AXL在AML中的“低表达”特征,为AXL抑制剂的临床应用提供了重要修正——其疗效可能与AXL表达无关,而更依赖免疫激活。这一发现将推动AXL靶向治疗从“肿瘤细胞靶向”向“免疫微环境调节”的范式转变,为AML的精准治疗提供新思路。
