1. 领域背景与文献引入
文献英文标题:Circulating long non-coding RNAs detection after heart transplantation and its accuracy in the diagnosis of acute cardiac rejection;发表期刊:Biomarker Research;影响因子:未公开;研究领域:心脏移植后急性细胞排斥反应的非侵入性生物标志物研究。
心脏移植是终末期心力衰竭或先天性心脏病患者的终极治疗手段,可显著改善患者生存期及生活质量。然而,急性细胞排斥反应(ACR)是心脏移植后最常见的并发症之一,若未及时诊断和治疗,可能导致移植物功能障碍甚至失败。目前,ACR诊断的“金标准”是心内膜心肌活检(EMB),但该方法为有创操作,存在出血、心包填塞、心律失常等风险,且频繁活检会增加患者的生理及心理负担。因此,开发非侵入性、高准确性的生物标志物,成为心脏移植术后管理的关键需求。
现有非侵入性诊断方法主要包括基因表达谱检测(如AlloMap)和供体来源游离DNA(%ddcfDNA)检测。AlloMap通过分析外周血中11个基因的表达谱来评估排斥风险,但依赖特定参考实验室,且结果解读需专业人员;%ddcfDNA通过定量血浆中供体来源的游离DNA比例反映移植物损伤,但其检测成本较高,且在轻度排斥中的敏感性有限。此外,这两种方法在部分发展中国家及地区的可及性较差,无法满足广泛的临床需求。
长链非编码RNA(lncRNA)是一类长度超过200nt的非编码RNA,通过调控基因表达、参与信号通路等方式,在炎症反应、免疫细胞活化等生物学过程中发挥重要作用。近年来,lncRNA在心血管疾病(如心力衰竭、心肌梗死)中表现出作为生物标志物的潜力,但其在心脏移植患者中的表达特征及诊断价值尚未见系统报道。此前仅有动物研究发现,lncRNA PVT1通过靶向miR-146a调控调节性T细胞(Treg)自噬,从而抑制心脏移植排斥反应,但该结论未在临床样本中验证。这一研究缺口提示,探索心脏移植患者的循环lncRNA表达谱,有望为ACR的非侵入性诊断提供新的生物标志物候选。
2. 文献综述解析
作者对现有研究的评述逻辑围绕“ACR非侵入性诊断的局限性”与“lncRNA的研究潜力”展开:一方面,现有非侵入性方法(如AlloMap、%ddcfDNA)虽能部分替代EMB,但受限于技术依赖、成本及可及性,无法广泛应用于临床;另一方面,lncRNA作为新型调控分子,已在炎症相关疾病中展现出独特的表达特征,但心脏移植后的lncRNA研究仍处于空白阶段,仅有动物实验提供了初步的功能线索。
基于上述背景,作者明确本研究的创新点:首次在心脏移植患者血清中系统鉴定循环lncRNA,并评估其作为ACR非侵入性生物标志物的诊断性能。通过填补临床层面lncRNA与心脏移植排斥反应的研究空白,为ACR的早期诊断提供新的思路与候选标志物。
3. 研究思路总结与详细解析
本研究的核心目标是“鉴定心脏移植患者血清中的循环lncRNA,评估其作为ACR非侵入性生物标志物的诊断能力”,核心科学问题是“循环lncRNA能否作为ACR的高准确性非侵入性生物标志物”。技术路线遵循“样本收集→lncRNA测序→差异筛选→诊断性能评估→功能预测”的闭环逻辑,涵盖从临床样本到机制探索的全链条研究。
3.1 研究队列建立与样本收集
研究纳入40例心脏移植患者,所有患者均接受常规EMB检查,并根据国际心脏与肺移植协会(ISHLT)的分级标准,将患者分为无排斥组(0R,n=12)、轻度排斥组(1R,n=16)和中重度排斥组(≥2R,n=12)。研究收集患者的血清样本,所有样本均与EMB检查同步获取,确保血清lncRNA表达与排斥状态的匹配性。实验所用关键产品:文献未提及具体样本处理试剂,领域常规使用EDTA抗凝管收集静脉血,经3000g离心10分钟分离血清,-80℃冻存备用。
3.2 血清lncRNA的ncRNA-seq检测
采用ncRNA-seq技术对血清样本中的lncRNA进行高通量测序。实验步骤包括:(1)总RNA提取:使用试剂盒提取血清中的总RNA(保留小RNA及lncRNA);(2)文库构建:通过接头连接、反转录等步骤构建ncRNA测序文库;(3)测序与分析:利用Illumina测序平台进行测序,通过生物信息学工具(如Cufflinks、DESeq2)注释和定量lncRNA。结果显示,共鉴定出11062个循环lncRNA,覆盖心脏移植患者血清中的主要lncRNA表达谱。
3.3 差异lncRNA筛选与表达分析
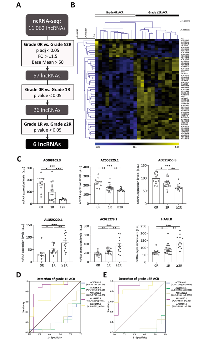
通过设定筛选标准( Fold change≥1.5、调整后p值<0.05),从11062个lncRNA中筛选出57个候选lncRNA。进一步的分层分析发现,其中6个lncRNA(AC008105.3、AC006525.1、AC011455.8、AL359220.1、AC025279.1、HAGLR)在不同ACR等级间呈现统计学差异表达(p<0.05)。例如,AL359220.1在≥2R组的表达量较0R组显著上调( Fold change=2.1,p<0.01),且其表达水平随排斥严重程度(0R→1R→≥2R)呈梯度升高趋势。

3.4 诊断性能评估
采用受试者工作特征(ROC)曲线分析候选lncRNA的诊断能力,以AUC(曲线下面积)作为主要评估指标。结果显示,5个lncRNA(AC008105.3、AC006525.1、AC011455.8、AL359220.1、AC025279.1)对中重度排斥(≥2R)的诊断AUC为0.850至1.000,对轻度排斥(1R)的AUC为0.750至0.854。其中,AL359220.1表现最优:对≥2R的AUC达0.939(95%置信区间0.848-1.000,p<0.0001),特异性为83%,阳性预测值为85%;对1R的AUC为0.854(95%置信区间0.721-0.987,p<0.01),显示出良好的诊断准确性。
3.5 独立预测因素分析
为明确lncRNA是否为ACR的独立预测因素,作者采用二元逻辑回归模型,调整年龄、性别及N末端脑钠肽前体(NT-proBNP)水平(NT-proBNP是反映心脏功能的常用指标,与排斥反应相关)。结果显示,AL359220.1(OR=31.132,95%置信区间2.340-414.2,p<0.01)和AC025279.1(OR=18.693,95%置信区间1.511-231.2,p<0.05)是中重度ACR的独立预测因素,提示其诊断价值不受其他临床因素的干扰。
3.6 lncRNA-miRNA相互作用与功能预测
鉴于lncRNA常通过“海绵作用”(ceRNA机制)结合miRNA,调控下游靶基因表达,作者进一步探索候选lncRNA的潜在功能。利用ncRNA-seq获取的miRNA与lncRNA表达数据,分析二者的热力学相互作用(基于Gibbs自由能)。结果显示,AC006525.1和AC011455.8与多个miRNA存在强相关性(相关系数>0.6)及有利相互作用(Gibbs自由能<-18 kcal/mol),提示这些lncRNA可能通过结合miRNA参与ACR的调控。例如,AC006525.1与miR-155(已知参与免疫细胞活化)的Gibbs自由能为-22 kcal/mol,推测其可能通过抑制miR-155活性,促进炎症因子表达,从而加重排斥反应。后续的miRNA靶基因预测(仅纳入实验验证的靶基因)显示,相关miRNA主要参与NF-κB、Toll样受体等炎症信号通路,进一步支持lncRNA在ACR中的免疫调控作用(文献未明确提供靶基因功能的实验验证,需后续研究确认)。
4. Biomarker研究及发现成果解析
本研究中的Biomarker类型为“循环长链非编码RNA(lncRNA)”,具体包括AC008105.3、AC006525.1、AC011455.8、AL359220.1、AC025279.1共5个候选分子。其筛选与验证逻辑遵循“临床样本测序→差异表达筛选→诊断性能评估→独立预测性验证”的完整链条,确保Biomarker的可靠性与临床相关性。
Biomarker的来源为“心脏移植患者的血清样本”,与传统EMB活检相比,血清样本具有非侵入性、易获取的优势。验证方法包括:(1)ncRNA-seq检测lncRNA表达水平,确保差异表达的准确性;(2)ROC曲线分析诊断性能,评估其区分不同排斥等级的能力;(3)二元逻辑回归调整临床因素,验证其作为独立预测因素的价值。特异性与敏感性数据显示:候选lncRNA对中重度排斥(≥2R)的特异性≥83%,阳性预测值≥83%;对轻度排斥(1R)的AUC≥0.750,显示出良好的诊断效能(部分lncRNA的具体敏感性数据文献未明确提供)。
核心成果提炼:(1)首次在心脏移植患者血清中系统鉴定出11062个循环lncRNA,其中6个在不同ACR等级间差异显著,表达量随排斥严重程度梯度变化;(2)AL359220.1和AC025279.1是中重度ACR的独立预测因素,其诊断中重度ACR的AUC分别为0.939和0.902(p<0.0001和p<0.001),表现出优秀的准确性;(3)提出lncRNA可能通过“海绵作用”调控miRNA功能,参与ACR的免疫炎症过程,为后续机制研究提供了方向。
本研究的创新性在于:①首次将循环lncRNA应用于心脏移植后ACR的非侵入性诊断,填补了临床研究空白;②鉴定的候选lncRNA具有高特异性与独立预测性,有望成为现有方法的补充或替代;③初步揭示了lncRNA在ACR中的免疫调控作用,为理解排斥反应的分子机制提供了新视角。尽管本研究为单中心小样本试点研究,但其结果为后续多中心、大样本验证及临床转化奠定了基础。
