1. 领域背景与文献引入
文献英文标题:The RNA-binding ubiquitin ligase MKRN1 functions in ribosome-associated quality control of poly(A) translation;发表期刊:Genome Biology;影响因子:10.806(2019年);研究领域:核糖体相关质量控制(RQC)与RNA结合蛋白功能。
核糖体相关质量控制(RQC)是维持细胞蛋白质稳态的核心通路,负责识别翻译过程中因提前多聚腺苷酸化(premature polyadenylation)等产生的异常mRNA,通过核糖体停滞、亚基拆分及截断多肽降解,避免错误蛋白累积。已知E3泛素连接酶ZNF598可通过泛素化核糖体蛋白(如RPS10)启动RQC,但RNA结合E3连接酶MKRN1在RQC中的功能尚未明确。MKRN1含有CCCH锌指(RNA结合)和RING(泛素连接酶)结构域,前期研究显示其与细胞质多聚腺苷酸结合蛋白PABPC1及核糖体相互作用,但具体机制未知。本文聚焦MKRN1在poly(A)翻译的RQC中的角色,旨在填补“RNA结合E3连接酶如何调控核糖体对poly(A)序列的识别”这一研究空白。
2. 文献综述解析
文献综述以“RQC通路的核心机制→已知调控因子→MKRN1的研究空白”为逻辑线展开:
- 现有研究关键结论:RQC通过泛素化修饰调控核糖体停滞与截断多肽降解;MKRN1可结合RNA、PABPC1及核糖体,但RNA相关功能未明确。
- 现有研究局限性:缺乏MKRN1在RQC中的具体机制研究,其与PABPC1的相互作用如何关联到核糖体调控尚不清楚。
- 本文创新价值:首次揭示MKRN1作为RQC新因子,通过与PABPC1互作定位于poly(A)序列上游,促进核糖体停滞,并直接泛素化RPS10(核糖体小亚基蛋白)和PABPC1,为poly(A)翻译的质量控制提供新机制。
3. 研究思路总结与详细解析
3.1 整体框架
研究目标:解析MKRN1在poly(A)翻译RQC中的功能及分子机制;核心科学问题:MKRN1如何识别poly(A)序列并调控核糖体停滞;技术路线:蛋白质互作组分析→RNA结合位点鉴定→多聚核糖体关联验证→突变体功能实验→双荧光报告基因检测→泛素化底物鉴定,形成“假设-验证-结论”闭环。
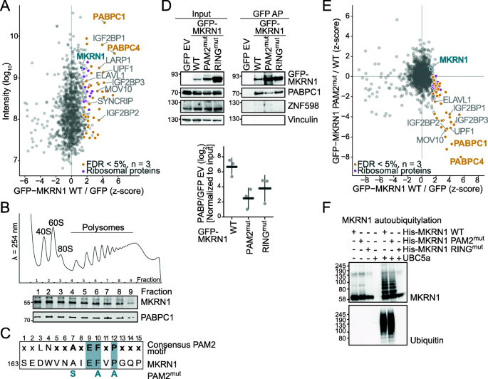
3.2 蛋白质互作组分析(AP-MS)
实验目的:鉴定MKRN1的相互作用蛋白。
方法细节:用GFP标签的MKRN1野生型(wt)、PAM2 motif突变体(PAM2mut,破坏PABPC1结合)、RING结构域突变体(RINGmut,丧失泛素连接酶活性)转染HEK293T细胞,结合SILAC稳定同位素标记和亲和纯化(AP),通过定量质谱(MS)分析互作蛋白。
结果解读:MKRN1 wt与PABPC1、PABPC4(多聚腺苷酸结合蛋白)、RPS10(核糖体蛋白)等显著互作;PAM2mut几乎完全丧失与PABPC1的结合,且互作组明显改变;RINGmut仍保留与PABPC1的互作(Fig.1)。
实验所用关键产品:GFP-trap琼脂糖珠(Chromotek)、SILAC培养基(Cambridge Isotope Laboratories)。

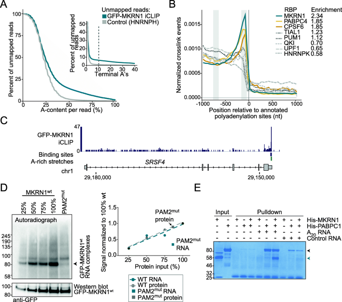
3.3 MKRN1的RNA结合位点鉴定(iCLIP)
实验目的:确定MKRN1在转录组中的结合位置及序列偏好。
方法细节:用GFP-MKRN1 wt转染HEK293T细胞,4-thiouridine(4SU)标记RNA后UV交联,通过iCLIP(单核苷酸分辨率交联免疫沉淀)测序分析结合位点。
结果解读:MKRN1主要结合蛋白质编码mRNA的3" UTR,且前20%的高置信结合位点下游显著富集AAAA四聚体(poly(A)序列特征);PAM2mut导致MKRN1的RNA结合能力下降约70%(Fig.2),表明其RNA结合依赖PABPC1。
实验所用关键产品:4-thiouridine(Sigma)、Illumina MiSeq测序平台。

3.4 多聚核糖体关联验证
实验目的:验证MKRN1与翻译中核糖体的结合。
方法细节:HEK293T细胞用cycloheximide(环己酰亚胺)处理以停滞核糖体,提取裂解液进行10-50%蔗糖梯度离心,Western blot检测各梯度组分中的MKRN1和PABPC1。
结果解读:MKRN1与PABPC1共同存在于多聚核糖体(polysome)组分中(对应254nm UV吸收峰),表明其与翻译活跃的核糖体结合(Fig.3)。
实验所用关键产品:cycloheximide(Sigma)、SW40 Ti离心转子(Beckman Coulter)。

3.5 双荧光报告基因检测核糖体停滞
实验目的:探究MKRN1对核糖体在poly(A)序列处停滞的影响。
方法细节:构建双荧光报告质粒(GFP-P2A-(KAAA)₂₀-P2A-RFP),其中(KAAA)₂₀编码20个赖氨酸(对应poly(A)序列);转染MKRN1敲低(siRNA1/2)或敲除(CRISPR/Cas9)的HEK293T细胞,通过流式细胞术检测RFP/GFP比值(比值越低表示核糖体停滞越严重)。
结果解读:MKRN1敲低/敲除后,RFP/GFP比值较对照组升高约2倍(n=6,P<0.01),表明核糖体停滞减少;回补MKRN1 wt可恢复停滞,而PAM2mut或RINGmut无此效果(Fig.4)。
实验所用关键产品:双荧光报告质粒(Ramanujan S. Hegde实验室馈赠)、LSRFortessa SORP流式细胞仪(BD Biosciences)。

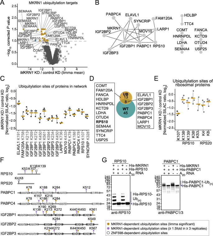
3.6 泛素化底物鉴定
实验目的:确定MKRN1的直接泛素化底物。
方法细节:1. 泛素remnant profiling:MKRN1敲低细胞中富集di-Gly修饰(泛素化残留)的肽段,通过定量质谱分析差异修饰位点;2. 体外泛素化实验:重组His-MKRN1与His-RPS10/His-PABPC1共孵育,Western blot检测泛素化条带。
结果解读:MKRN1敲低导致RPS10的K107位和PABPC1的多个赖氨酸位泛素化水平下降(FDR<10%);体外实验显示,MKRN1可直接泛素化RPS10和PABPC1(出现多泛素化条带)(Fig.5)。
实验所用关键产品:di-Gly抗体树脂(Cell Signaling Technology)、重组蛋白(IMB Protein Production Core Facility)。

4. Biomarker研究及发现成果解析
4.1 Biomarker定位
本文中MKRN1在poly(A)上游的结合位点可视为RQC的“识别 Biomarker”,其筛选/验证逻辑为:iCLIP鉴定结合位点→PAM2mut验证依赖PABPC1→双荧光报告基因验证功能。
4.2 研究过程详述
- Biomarker来源:HEK293T细胞的iCLIP数据,对应mRNA 3" UTR的poly(A)上游序列。
- 验证方法:1. iCLIP显示结合位点下游富集AAAA四聚体;2. PAM2mut导致结合位点丢失(RNA结合减少70%);3. 双荧光报告基因显示结合位点功能缺失会降低核糖体停滞。
- 特异性与敏感性:MKRN1结合位点的信号强度(signal-over-background,SOB)随连续A碱基长度增加而升高(连续A≥8时,SOB较无A序列高2.5倍,n=1412,P<0.001),表明其对poly(A)序列的识别具有长度依赖性。
4.3 核心成果
- 功能关联:MKRN1的poly(A)结合位点是核糖体停滞的关键启动信号,其缺失会导致poly(A)翻译的异常蛋白累积。
- 创新性:首次发现RNA结合E3连接酶通过识别poly(A)序列调控RQC,且MKRN1的PAM2 motif是连接PABPC1与核糖体调控的关键模块。
结论
本文揭示MKRN1作为RQC新因子,通过“PABPC1介导的poly(A)识别→核糖体结合→泛素化RPS10/PABPC1→核糖体停滞”的通路,维持poly(A)翻译的蛋白质稳态。这一发现为RNA结合蛋白与泛素系统协同调控翻译质量提供新视角,也为理解提前多聚腺苷酸化相关疾病(如神经退行性疾病)的机制提供新靶点。
