1. 领域背景与文献引入
文献英文标题:Regulatory and disruptive variants in the CLCN2 gene are associated with modified skin color pattern phenotypes in the corn snake;发表期刊:Genome Biology;影响因子:未公开;研究领域:爬行动物皮肤颜色模式形成的遗传机制。
蛇类的适应性颜色模式由黑素细胞、黄色素细胞和虹彩细胞的空间排列决定,但其分子调控机制尚未完全阐明。玉米蛇(Pantherophis guttatus)因人工选育产生了多个可遗传的颜色突变体(如motley、stripe),且基因组和转录组资源丰富,成为研究爬行动物颜色模式遗传机制的理想模型。此前的研究已鉴定到OCA2(LTR逆转座子插入导致白化)、LYST(调控色素细胞囊泡成熟)、PMEL(参与色素细胞祖细胞聚集)等基因的作用,但离子通道(尤其是阴离子通道)在爬行动物皮肤模式形成中的作用尚未报道。
文献聚焦于玉米蛇中两个隐性等位基因(motley和stripe)导致的模式异常——motley表现为融合的背部斑块和无腹侧黑斑,stripe表现为连续条纹和无腹侧黑斑,旨在解析其遗传机制,填补阴离子通道调控爬行动物皮肤模式的研究空白。
2. 文献综述解析
作者围绕“模式形成的细胞间通讯机制”和“玉米蛇已知突变基因的功能”两个维度梳理现有研究,明确本研究的创新方向。
现有研究的关键结论包括:(1)斑马鱼中,钾离子通道(如Kir7.1)、缝隙连接蛋白(如Connexin41.8)通过调控色素细胞间信号传递,参与条纹和斑块形成;(2)玉米蛇中,LTR逆转座子插入OCA2导致白化,LYST突变影响色素细胞囊泡(统一为溶酶体相关细胞器),PMEL下调导致祖细胞无法聚集形成条纹。现有研究的局限性在于:未探究阴离子通道在爬行动物模式形成中的作用,CLCN2(氯离子通道)与皮肤模式的关联未知。
本研究的创新价值在于:首次将CLCN2与爬行动物皮肤模式形成关联,鉴定到stripe的LTR插入突变,通过CRISPR验证CLCN2功能,拓展了离子通道在模式形成中的作用范围。
3. 研究思路总结与详细解析
本研究以“定位突变位点→鉴定差异基因→解析突变类型→功能验证→组织表达分析”为闭环,结合多组学和基因编辑技术系统解析机制。
3.1 Motley突变位点的基因组定位
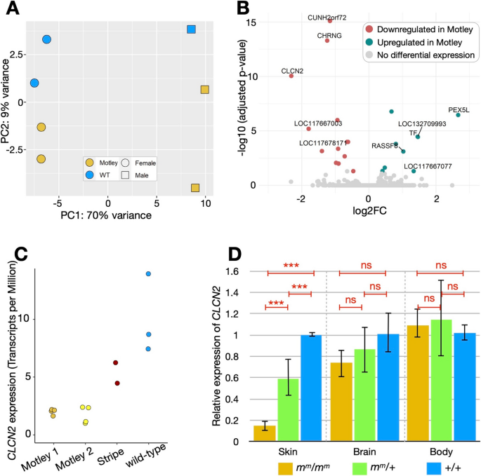
实验目的是定位motley突变的基因组区间。方法:选取两个家系(杂合雄蛇、纯合雌蛇、子代池),提取基因组DNA(QIAGEN DNeasy试剂盒),构建文库后用Illumina HiSeqX/HiSeq2000测序,结合Sanger测序验证重组事件。结果:定位到Scaffold 6的3.4Mb区间,包含CLCN2基因。

3.2 胚胎皮肤的差异基因表达分析
实验目的是筛选motley皮肤中差异表达的基因。方法:收集发育阶段7的motley和野生型胚胎皮肤,提取RNA(Zymo Direct-zol试剂盒),构建文库后Illumina测序,DESeq2分析差异基因,qPCR验证。结果:CLCN2是定位区间内唯一显著下调的基因(log₂ fold-change=-2.31,adjusted p=8.88×10⁻¹¹),qPCR确认皮肤中CLCN2表达为野生型的1/3(p<0.001,n=4 motley vs 2野生型)。

3.3 Stripe等位基因的突变鉴定
实验目的是解析stripe的分子突变。方法:Sanger测序stripe的CLCN2基因(cDNA和基因组)。结果:stripe的CLCN2内含子5插入5832bp LTR逆转座子,导致cDNA插入397bp,提前终止密码子(第205位氨基酸,野生型880aa),蛋白截断(缺失氯离子通道核心域和CBS调控域)。

3.4 CRISPR-Cas9基因敲除验证CLCN2功能
实验目的是验证CLCN2的功能。方法:设计靶向CLCN2插入位点的gRNA,与Cas9共注射到野生型雌蛇卵泡,交配后鉴定突变个体,观察表型。结果:6只敲除个体表现为stripe样表型——背部前半部分条纹、后半部分融合斑块,腹侧无黑斑,随年龄增长红色色素加深,斑块不明显。

3.5 CLCN2的组织表达与组织学分析
实验目的是确定CLCN2的表达位置及突变的非皮肤影响。方法:(1)单细胞RNA-seq分析野生型胚胎皮肤,鉴定CLCN2的细胞类型;(2)单核RNA-seq分析stripe成体脑;(3)WISH检测胚胎皮肤CLCN2表达;(4)HE染色和免疫组化分析脑、眼。结果:(1)CLCN2仅在胚胎色素细胞祖细胞中表达;(2)CLCN2在脑胶质细胞中表达;(3)stripe幼体脑有空泡化(成体恢复),眼睛视网膜外核层CLCN2表达正常,无退化。


4. Biomarker研究及发现成果解析
本研究的Biomarker为CLCN2基因的两种变异——motley的调控性变异(皮肤特异性下调)和stripe的破坏性变异(LTR插入),通过“定位→验证→功能”链明确其与表型的关联。
Biomarker定位与筛选逻辑
(1)通过mapping-by-sequencing定位motley位点至CLCN2区间;(2)通过bulk RNA-seq和qPCR验证motley皮肤中CLCN2下调;(3)通过Sanger测序鉴定stripe的LTR插入突变;(4)通过CRISPR敲除验证CLCN2功能缺失导致stripe样表型。
研究过程与成果
- motley的调控性变异:motley胚胎皮肤中CLCN2表达较野生型低2.31倍(log₂ fold-change=-2.31,adjusted p=8.88×10⁻¹¹,n=4 motley vs 3野生型),导致融合斑块和无腹侧黑斑。
- stripe的破坏性变异:LTR插入导致CLCN2蛋白截断(205aa vs 880aa),功能缺失直接导致连续条纹表型。
- 功能验证:CRISPR敲除个体的表型与stripe一致,确认CLCN2是模式形成的关键基因。
核心成果
(1)首次证明氯离子通道(CLCN2)参与爬行动物皮肤模式形成,拓展了离子通道的作用范围;(2)鉴定到活性LTR逆转座子(与OCA2白化突变的逆转座子高度相似)是stripe表型的成因,提示其为玉米蛇性状多样化的关键驱动因素;(3)CLCN2在胚胎色素细胞祖细胞和成年脑胶质细胞中表达,但motley和stripe个体无明显神经症状,表明爬行动物对CLCN2缺失的耐受性更高。
