1. 领域背景与文献引入
文献英文标题:Harman and norharman, metabolites of the entomopathogenic fungus Conidiobolus coronatus (Entomophthorales), affect the serotonin levels and phagocytic activity of hemocytes, insect immunocompetent cells, in Galleria mellonella (Lepidoptera);发表期刊:Cell & Bioscience;影响因子:未公开;研究领域:昆虫免疫学、昆虫病理学、虫生真菌代谢产物功能研究。
虫生真菌(Entomopathogenic fungi)作为环境友好型生物杀虫剂,因能替代化学农药被广泛关注,但真菌代谢产物对昆虫免疫的调控机制仍待阐明。β-咔啉生物碱(如Harman、norharman)是植物与真菌的次生代谢产物,已知为可逆性单胺氧化酶(MAO)抑制剂,可通过抑制MAO活性升高生物体内血清素水平——这一机制在哺乳动物中已被深入研究,但在昆虫免疫中的作用未被探索。昆虫血清素(5-HT)既是神经递质,也是免疫调节分子,能调控血细胞的吞噬、结节形成及细胞亚群组成,但其与真菌代谢产物的关联尚未明确。
现有研究仅证实Harman、norharman是虫生真菌C. coronatus的代谢产物,能延迟大蜡螟(Galleria mellonella)化蛹和羽化,影响幼虫头部血清素水平,但未探讨其对血细胞免疫功能的直接作用。本研究针对“虫生真菌代谢产物是否通过调控血清素影响昆虫血细胞吞噬活性”这一空白展开,旨在揭示真菌-昆虫互作中的免疫调控机制,为生物防治策略优化提供理论基础。
2. 文献综述解析
文献综述以“β-咔啉生物碱的来源与功能→昆虫血清素的免疫调节作用→现有研究空白”为核心逻辑,按“植物/真菌代谢产物→哺乳动物作用→昆虫已知作用→免疫调控未知”的维度分类评述。
作者首先总结β-咔啉生物碱的来源:不仅存在于植物(如骆驼蓬)中,也由虫生真菌(如C. coronatus)产生;其对哺乳动物的核心作用是抑制MAO活性、升高血清素水平,进而影响神经功能。其次,作者梳理β-咔啉生物碱对昆虫的已知作用:前期研究发现Harman、norharman能延迟大蜡螟化蛹和羽化,降低幼虫头部MAO活性并升高血清素水平,但对血细胞的影响未被研究。再者,作者阐述昆虫血清素的免疫功能:作为免疫调节分子,血清素能调控血细胞的吞噬、结节形成及细胞亚群组成,且昆虫血细胞表达血清素受体(如5-HT1B、5-HT2B、5-HT7),提示其可能介导血清素的免疫调控作用。
现有研究的关键结论包括:C. coronatus能产生Harman、norharman,且两者对大蜡螟发育有抑制作用;血清素是昆虫免疫的重要调节因子,但与真菌代谢产物的关联未被探讨。现有研究的局限性在于:未明确Harman、norharman对昆虫血细胞的直接作用,未阐明血清素在其中的介导机制。本研究的创新点在于首次将真菌代谢产物、血清素调控与昆虫血细胞免疫功能相结合,探讨Harman、norharman对大蜡螟血细胞血清素水平及吞噬活性的影响,填补了真菌-昆虫免疫互作研究的空白。
3. 研究思路总结与详细解析
本研究以“Harman、norharman对大蜡螟血细胞血清素水平及吞噬活性的影响”为目标,围绕“两者是否通过调控血清素影响吞噬活性”的核心问题,采用“体内(局部涂抹、食物添加)+体外(血细胞培养)处理→血清素检测→吞噬活性检测→细胞骨架观察”的技术路线,形成“处理-检测-机制探讨”的闭环。
3.1 实验处理与样本收集
实验目的是通过不同方式给予Harman、norharman,获取处理后的大蜡螟幼虫及血细胞样本。方法细节:选取3日龄末龄大蜡螟幼虫,设置局部涂抹(5μl含750/1000/1250 ppm Harman或norharman的丙酮溶液)、食物添加(将Harman或norharman溶于5%甲醇水,添加至食物中,终浓度750/1000/1250 ppm)两种体内处理方式,以及体外血细胞培养(将Harman或norharman直接添加至血细胞培养液,终浓度同上);分别在处理后1h、24h收集幼虫hemolymph(用于血清素检测)和血细胞(用于免疫荧光、吞噬活性检测);对照组给予溶剂处理。结果:成功获取不同处理方式、不同时间点的样本,为后续实验提供可靠材料。
3.2 血清素水平检测
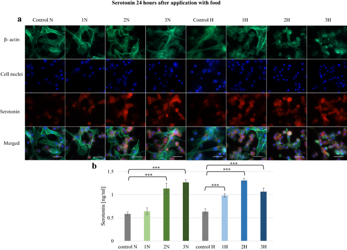
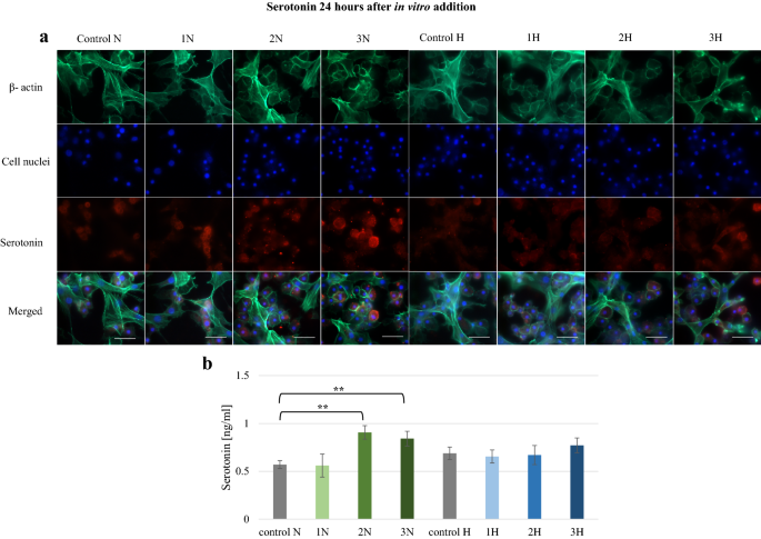
实验目的是明确Harman、norharman对大蜡螟血细胞血清素水平的影响。方法细节:采用免疫荧光定位(检测血清素在血细胞中的分布)和ELISA定量(检测血清素浓度)结合的方式。免疫荧光步骤:血细胞固定后,用Mouse Serotonin Monoclonal Antibody(5HT-H209,Invitrogen)孵育过夜,再用Goat anti-Mouse IgG (H+L) Secondary Antibody, Alexa Fluor 594(Invitrogen)孵育,同时用ActinGreen™ 555 ReadyProbes Reagent(Invitrogen)标记actin纤维,Hoechst(Enzo Life Sciences)染核;ELISA步骤:收集hemolymph或血细胞上清,采用Labor Diagnostika Nord(LDN)的血清素ELISA试剂盒检测浓度。实验所用关键产品:Mouse Serotonin Monoclonal Antibody(货号5HT-H209,Invitrogen)、Goat anti-Mouse IgG (H+L) Secondary Antibody, Alexa Fluor 594(Invitrogen)、ActinGreen™ 555 ReadyProbes Reagent(Invitrogen)、血清素ELISA试剂盒(LDN)。
结果解读:体内局部涂抹1h后,所有处理组血清素水平显著高于对照组(p≤0.01),其中3H组(1250 ppm Harman)为1.33 ng/ml(n=20);24h后仅norharman组仍显著升高(p≤0.01)。食物添加24h后,所有处理组血清素水平均显著升高(p≤0.001),其中2H组(1000 ppm Harman)为1.30 ng/ml(n=20)。体外培养1h后,所有处理组血清素显著升高(p≤0.001);24h后,norharman组(2N、3N)仍显著升高(2N组0.91 ng/ml,p≤0.01)。免疫荧光显示,处理组血细胞的血清素荧光信号(红色)显著强于对照组,信号分布更广泛。





3.3 吞噬活性检测
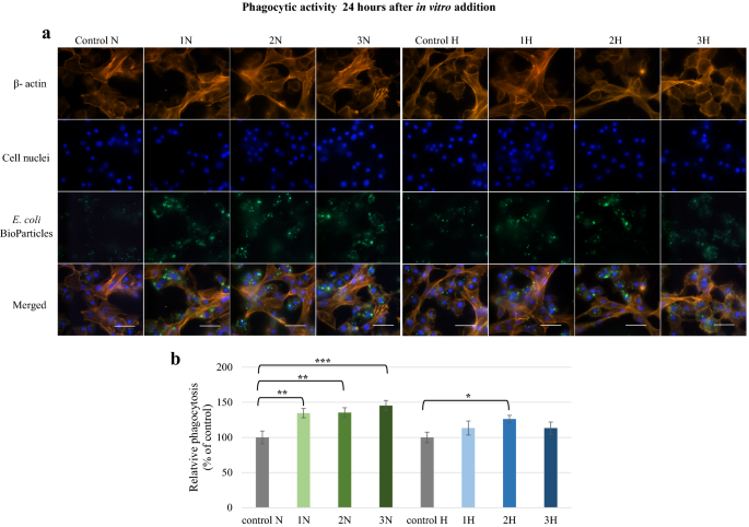
实验目的是探讨Harman、norharman对大蜡螟血细胞吞噬活性的影响。方法细节:采用E. coli K-12荧光生物颗粒(Invitrogen)检测吞噬活性,结合免疫荧光观察(ActinRed™ 555 ReadyProbes Reagent标记actin纤维,Hoechst染核)和荧光定量(通过微孔板 reader 检测荧光强度,以对照组为100%计算相对吞噬活性)。实验所用关键产品:E. coli (K-12 strain) BioParticles fluorescein conjugate(Invitrogen)、ActinRed™ 555 ReadyProbes Reagent(Invitrogen)。
结果解读:体内局部涂抹1h后,所有处理组相对吞噬活性显著高于对照组(p≤0.001),其中3H组为183.3%(n=20);24h后无显著变化。食物添加24h后,所有处理组吞噬活性均显著升高(p≤0.05),3H组达150%以上(n=20)。体外培养1h后,所有处理组吞噬活性显著升高(p≤0.001),3N组(1250 ppm norharman)为187.7%(n=20);24h后,norharman组仍显著升高(p≤0.001),Harman仅1000 ppm组显著升高(p≤0.05)。免疫荧光显示,处理组血细胞内的E. coli生物颗粒(绿色荧光)数量显著多于对照组,粒细胞的吞噬活性强于浆细胞。





3.4 血细胞骨架观察
实验目的是观察Harman、norharman对血细胞骨架(actin纤维)的影响。方法细节:通过免疫荧光染色观察actin纤维的分布和细胞形态,采用ActinGreen或ActinRed标记actin纤维,Hoechst染核。
结果解读:对照组血细胞(浆细胞和粒细胞)形成完整的细胞网络,浆细胞呈长梭形,有大量伪足;粒细胞形态规则,分布于浆细胞网络中。处理组(如1250 ppm Harman、norharman)的血细胞出现明显骨架异常:浆细胞网络形成受阻,细胞形态异常(圆形、无伪足),可见裸核、细胞聚集、细胞膜连续性中断及actin纤维浓缩等现象。免疫荧光显示,处理组的actin荧光信号分布不均,纤维结构破坏。

4. Biomarker 研究及发现成果解析
Biomarker 定位
本研究的核心Biomarker是血清素(5-HT),属于“免疫调节分子类 Biomarker”。其筛选逻辑为:基于Harman、norharman作为MAO抑制剂能升高血清素水平的已知功能,结合血清素在昆虫免疫中的调节作用,推测血清素可能是Harman、norharman调控吞噬活性的介导分子;通过体内外实验验证血清素水平与吞噬活性的相关性,明确其作为“Harman、norharman作用靶点”的Biomarker功能。
研究过程详述
血清素的来源为大蜡螟末龄幼虫的hemolymph和血细胞;验证方法包括免疫荧光定位(检测血清素在血细胞中的分布)和ELISA定量(检测血清素浓度);特异性与敏感性:通过不同处理方式(局部涂抹、食物添加、体外培养)和时间点(1h、24h)的检测,显示血清素水平与吞噬活性呈显著正相关(如局部涂抹1h后,两者均显著升高;24h后均下降),说明血清素作为Biomarker能特异性反映Harman、norharman的作用效果,且敏感性较高(低浓度750 ppm即可引起显著变化)。
核心成果提炼
- 功能关联:Harman、norharman通过升高大蜡螟血细胞血清素水平,进而刺激吞噬活性;血清素水平与吞噬活性呈显著正相关(如局部涂抹3H组血清素1.33 ng/ml,吞噬活性183.3%,n=20,p≤0.01)。
- 创新性:首次发现虫生真菌C. coronatus的代谢产物Harman、norharman能调控昆虫血细胞的血清素水平及吞噬活性,揭示了真菌-昆虫互作中的免疫调控机制。
- 统计学结果:局部涂抹3H组血清素1.33 ng/ml(n=20,p≤0.01),吞噬活性183.3%(n=20,p≤0.001);食物添加2H组血清素1.30 ng/ml(n=20,p≤0.001),吞噬活性显著升高(p≤0.05)。
本研究通过系统的体内外实验,明确了虫生真菌代谢产物对昆虫血细胞免疫功能的调控机制,为生物防治策略的优化提供了重要理论依据。血清素作为关键Biomarker,为后续研究真菌-昆虫互作中的免疫调控网络奠定了基础。
