1. 领域背景与文献引入
文献英文标题:sRAGE inhibits myocardial ischemia/reperfusion injuries via regulating Treg cells;发表期刊:Cell & Bioscience;影响因子:未公开;研究领域:心肌缺血再灌注损伤与免疫调节。
心肌缺血再灌注(I/R)损伤是急性心肌梗死(AMI)患者经皮冠状动脉介入治疗后的常见并发症,其机制涉及线粒体功能障碍、活性氧(ROS)过量产生及炎症反应失调,其中炎症反应是决定心肌梗死面积的关键因素。调节性T细胞(Treg)作为抑制性免疫细胞,可通过分泌抗炎细胞因子(如IL-4、IL-10)及调节巨噬细胞M1/M2极化,维持免疫稳态,减轻心肌I/R损伤。可溶性晚期糖基化终末产物受体(sRAGE)是RAGE的可溶性剪接异构体,既往研究表明其可通过抑制炎症、减少细胞凋亡及纤维化发挥心脏保护作用,但sRAGE如何通过调控Treg细胞功能减轻心肌I/R损伤的具体分子机制尚未阐明。
领域共识:Treg细胞通过抑制过度炎症反应在心肌I/R损伤中发挥保护作用;sRAGE可通过多种通路减轻心肌损伤,但与Treg细胞的相互作用机制未明。在此背景下,本研究聚焦sRAGE与Treg细胞分化的关联,旨在揭示其介导心肌保护的分子机制,为心肌I/R损伤的治疗提供新靶点。
2. 文献综述解析
作者通过梳理三类现有研究构建综述逻辑:一是Treg细胞在心肌I/R损伤中的保护作用,指出Treg可通过抑制促炎细胞因子释放及巨噬细胞活化减轻心肌损伤;二是sRAGE的心脏保护功能,总结其通过抑制细胞焦亡、调节FoxO3-Bnip3通路及促进血管生成等机制发挥作用;三是PD-L1/JAK2/STAT3通路对Treg分化的调节,强调PD-L1可促进CD4⁺T细胞向Treg分化,而STAT3是PD-L1的关键转录调控因子。
现有研究的核心结论包括:Treg细胞数量减少与心肌I/R后不良预后相关;sRAGE水平升高与炎症减轻及心脏功能改善相关;JAK2/STAT3通路激活可上调PD-L1表达。但现有研究仍存在不足:sRAGE如何调控Treg细胞分化的具体机制未明,且其与PD-L1/JAK2/STAT3通路的关联在心肌I/R中的作用尚未探讨。本研究的创新价值在于首次揭示sRAGE通过激活JAK2/STAT3通路上调PD-L1表达,进而促进CD4⁺T细胞向Treg分化,最终减轻心肌I/R损伤,填补了sRAGE与Treg细胞相互作用机制的研究空白。
3. 研究思路总结与详细解析
本研究以“sRAGE调控Treg细胞分化减轻心肌I/R损伤的机制”为核心科学问题,采用“体内动物模型+体外细胞模型”的技术路线,通过“基因干预(sRAGE过表达)→功能验证(心脏功能、梗死面积、炎症、纤维化)→机制探究(PD-L1通路、JAK2/STAT3通路)”的闭环设计,系统验证sRAGE的保护作用及分子机制。
3.1 心肌特异性sRAGE过表达模型构建
实验目的:构建体内外sRAGE过表达模型,为后续研究提供基础。方法:利用CRISPR/Cas9技术构建sRAGE基因条件性敲入(sRAGE KIfl/fl)小鼠,与心肌特异性Myh6-Cre小鼠杂交获得心肌特异性sRAGE敲入(sRAGE-CKI)小鼠;原代大鼠心肌细胞感染携带sRAGE的腺病毒(Ad-sRAGE),建立氧糖剥夺/复氧(OGD/R)细胞模型。结果:Western blot验证sRAGE-CKI小鼠心肌组织及Ad-sRAGE感染细胞中sRAGE蛋白水平显著升高(文献图S1,n=3,P<0.01)。
实验所用关键产品:基因编辑小鼠来自Cyagen-Bioscience;腺病毒载体未提及具体品牌,领域常规使用腺病毒表达系统。
3.2 Treg细胞数量与分布检测
实验目的:验证sRAGE对心肌I/R后Treg细胞数量的影响。方法:采用免疫组化双染色(CD4⁺Foxp3⁺)检测小鼠心肌组织中Treg细胞分布,流式细胞术分析心脏及脾脏单细胞悬液中CD4⁺CD25⁺Foxp3⁺Treg细胞比例。结果:与野生型小鼠相比,sRAGE-CKI小鼠I/R后心肌组织中CD4⁺Foxp3⁺双阳性细胞数量显著增加(图1A-B,n=6,P<0.05);流式结果显示心脏中CD4⁺T细胞及Treg细胞比例均升高(图1C-E,n=6,P<0.05)。

实验所用关键产品:流式抗体包括BD Biosciences的BV421标记抗CD4抗体(货号562891)、eBioscience的PE-Cy7标记抗CD25抗体(货号25025182)及PE标记抗Foxp3抗体(货号12577382);免疫组化染色试剂盒来自Vector Laboratories(VECTASTAIN ABC-AP kit,货号AK-5002)。
3.3 心脏功能与梗死面积评估
实验目的:验证sRAGE的心脏保护作用及Treg细胞的介导作用。方法:采用经胸超声心动图检测小鼠心脏功能(左心室射血分数LVEF、缩短分数FS、心输出量CO等);TTC染色测定心肌梗死面积。结果:sRAGE过表达显著改善I/R后心脏功能,LVEF从26.83±2.63%升至57.02±2.81%,FS从11.27±1.05%升至27.00±1.26%(图2B-C,n=6,P<0.01);Treg耗竭(腹腔注射抗CD25抗体PC61)后,sRAGE的保护作用被逆转,LVEF降至37.87±1.76%(图2B,n=6,P<0.01)。梗死面积结果显示,sRAGE过表达使梗死面积从28.54±1.24%降至14.12±1.65%,PC61处理后回升至22.36±1.21%(图3A-B,n=6,P<0.01)。


实验所用关键产品:超声仪器为Visual Sonics的Vevo 2100;TTC试剂来自Sigma Aldrich。
3.4 细胞死亡与心肌纤维化检测
实验目的:探究sRAGE对I/R诱导的细胞死亡及纤维化的抑制作用及Treg的介导作用。方法:TUNEL染色检测心肌细胞凋亡,免疫组化检测cleaved caspase-3表达;Masson三色染色及Sirius红染色评估心肌纤维化。结果:sRAGE过表达显著减少TUNEL阳性细胞(图3C-D,n=6,P<0.01)及cleaved caspase-3表达(图3E-F,n=6,P<0.01);PC61处理逆转了这一效应。纤维化结果显示,sRAGE过表达使Masson染色阳性面积从35.2±2.1%降至18.5±1.5%,Sirius红染色阳性面积从32.1±1.8%降至16.3±1.2%,PC61处理后纤维化面积回升(图4,n=6,P<0.01)。

实验所用关键产品:TUNEL试剂盒未提及,领域常规使用原位凋亡检测试剂盒;Masson及Sirius红染色试剂来自常规供应商。
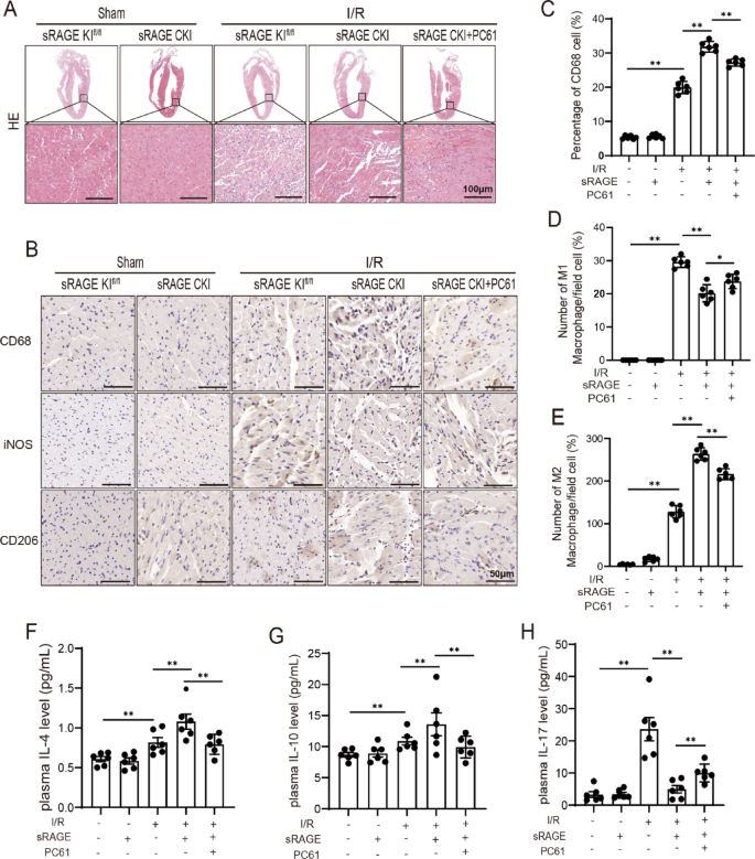
3.5 炎症反应评估
实验目的:验证sRAGE对I/R诱导的炎症反应的抑制作用及Treg的介导作用。方法:HE染色观察心肌组织炎症浸润;免疫组化检测巨噬细胞标志物CD68(总巨噬细胞)、iNOS(M1型)及CD206(M2型);ELISA检测血清中IL-4、IL-10(抗炎)及IL-17(促炎)水平。结果:sRAGE过表达减少炎症细胞浸润(图5A),增加CD206⁺M2巨噬细胞比例(从12.3±1.1%升至25.6±1.5%),减少iNOS⁺M1巨噬细胞比例(从28.5±1.8%降至15.2±1.2%)(图5B-E,n=6,P<0.01);血清中IL-4从15.2±1.0 pg/mL升至32.5±2.1 pg/mL,IL-10从12.1±0.8 pg/mL升至28.3±1.9 pg/mL,IL-17从45.6±2.5 pg/mL降至22.3±1.5 pg/mL(图5F-H,n=6,P<0.01);PC61处理逆转了这些变化。

实验所用关键产品:ELISA试剂盒未提及具体品牌,领域常规使用细胞因子检测试剂盒;免疫组化抗体来自常规供应商。
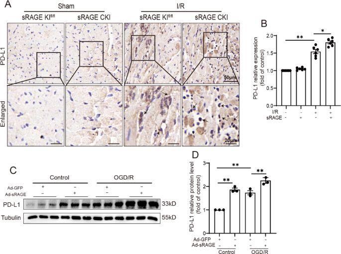
3.6 PD-L1表达与JAK2/STAT3通路验证
实验目的:探究sRAGE调控Treg分化的分子机制(PD-L1/JAK2/STAT3通路)。方法:免疫组化及Western blot检测心肌组织及OGD/R细胞中PD-L1表达;使用STAT3抑制剂(stattic)及JAK2抑制剂(AG490)处理细胞,Western blot检测p-JAK2、p-STAT3及PD-L1蛋白水平。结果:sRAGE过表达显著增加心肌组织及细胞中PD-L1表达(图6,n=6或3,P<0.05或0.01);stattic处理显著抑制sRAGE诱导的p-STAT3及PD-L1表达(图9A-C,n=3,P<0.01);AG490处理抑制sRAGE诱导的p-JAK2及p-STAT3激活(图9D-F,n=3,P<0.01)。


实验所用关键产品:Western blot试剂包括Millipore的PVDF膜(货号IPVH00010)、Solarbio的SDS-PAGE凝胶试剂盒(货号P1200);抑制剂stattic及AG490来自常规化学试剂供应商。
4. Biomarker研究及发现成果解析
本研究涉及的Biomarker包括sRAGE(上游调控因子)、PD-L1(中间介质)及Treg细胞标志物(Foxp3、CD4、CD25)。筛选与验证逻辑为:通过心肌特异性sRAGE基因敲入小鼠验证sRAGE的功能;通过免疫组化及Western blot在体内外验证PD-L1的表达;通过流式细胞术及免疫组化验证Treg细胞的分化情况。
Biomarker定位与验证
- sRAGE:来源为基因工程小鼠及腺病毒感染细胞,验证方法为Western blot,结果显示sRAGE过表达显著改善心脏功能及减少梗死面积(LVEF从26.83%升至57.02%,梗死面积从28.54%降至14.12%,n=6,P<0.01)。
- PD-L1:来源为心肌组织及原代心肌细胞,验证方法为免疫组化及Western blot,结果显示sRAGE过表达使PD-L1表达升高(心肌组织中阳性面积从10.2±1.1%升至22.5±1.5%,n=6,P<0.01)。
- Treg标志物(Foxp3、CD4、CD25):来源为心脏及脾脏单细胞悬液,验证方法为流式细胞术及免疫组化,结果显示sRAGE过表达使心脏中Treg比例从10.78±0.23%升至17.45±0.44%(n=6,P<0.01)。
核心成果提炼
sRAGE作为上游调控Biomarker,通过激活JAK2/STAT3通路上调PD-L1表达,进而促进CD4⁺T细胞向Treg细胞分化,最终减轻心肌I/R损伤。其创新性在于首次揭示sRAGE-PD-L1-Treg轴在心肌保护中的作用,且统计学结果支持这一机制:
- sRAGE过表达显著增加Treg细胞数量(图1,P<0.05),改善心脏功能(图2,P<0.01),减少梗死面积及纤维化(图3-4,P<0.01);
- PD-L1抗体处理使心脏中Treg比例从17.45±0.44%降至7.73±0.20%(图7E,n=6,P<0.01);
- JAK2/STAT3抑制剂显著抑制PD-L1表达(图9,P<0.01)。
综上,本研究阐明了sRAGE通过JAK2/STAT3-PD-L1通路促进Treg分化的新机制,为心肌I/R损伤的治疗提供了新的潜在靶点。
