1. 领域背景与文献引入
文献英文标题:Gasdermin E benefits CD8+T cell mediated anti-immunity through mitochondrial damage to activate cGAS-STING-interferonβ axis in colorectal cancer;发表期刊:Biomarker Research;影响因子:未公开;研究领域:结直肠癌肿瘤免疫治疗
结直肠癌是全球发病率和死亡率最高的恶性肿瘤之一,严重威胁人类健康,现有治疗手段下患者总体生存预后仍不理想。免疫检查点抑制剂(ICIs)为结直肠癌治疗带来新方向,但约80%的微卫星稳定(MSS)/错配修复正常(pMMR)患者对ICIs响应不佳,缺乏有效的联合治疗靶点和疗效预测标志物。领域共识:焦亡是一种程序性细胞死亡方式,Gasdermin家族蛋白是焦亡的关键执行者,其中Gasdermin E(GSDME)已被证实具有抗肿瘤免疫活性,但具体调控肿瘤微环境中CD8+T细胞浸润的机制尚未明确,尤其是线粒体损伤与cGAS-STING通路的关联,以及GSDME在不同MSI亚型结直肠癌中与ICIs的协同作用仍属研究空白。因此,本研究旨在阐明GSDME介导结直肠癌抗肿瘤免疫的分子机制,验证其与ICIs的协同疗效,为MSS结直肠癌患者的免疫治疗提供新策略。
2. 文献综述解析
作者在综述中从结直肠癌治疗困境、焦亡与GSDME研究进展、cGAS-STING通路在肿瘤免疫中的作用三个维度展开评述,系统梳理了领域内现有研究的局限性,明确了本研究的创新方向。
现有研究的关键结论包括:GSDME可通过caspase-3或颗粒酶B(GZMB)切割产生N端片段(N-GSDME),诱导肿瘤细胞焦亡;ICIs对微卫星不稳定(MSI)/错配修复缺陷(dMMR)结直肠癌患者疗效显著,但MSS/pMMR患者响应率极低;cGAS-STING通路可通过识别细胞质DNA激活I型干扰素应答,调控CD8+T细胞浸润。技术方法优势方面,现有研究多采用细胞系和动物模型验证GSDME的直接焦亡诱导作用,部分研究结合临床样本分析GSDME与预后的关联;但局限性也较为明显,多数研究聚焦于GSDME对肿瘤细胞的直接杀伤,缺乏对其调控肿瘤微环境免疫细胞浸润的机制研究,尤其是线粒体损伤作为上游事件激活cGAS-STING通路的机制尚未被揭示,同时也未明确GSDME与ICIs的协同作用在不同MSI亚型结直肠癌中的差异。本研究的创新价值在于,首次将GSDME的线粒体损伤效应与cGAS-STING-IFNβ通路关联,阐明了其招募CD8+T细胞的具体机制,并在MSS和MSI两种结直肠癌模型中验证了GSDME与ICIs的协同疗效,填补了领域内对GSDME调控肿瘤免疫微环境机制的研究空白,为MSS结直肠癌患者的ICIs联合治疗提供了新的靶点和生物标志物。
3. 研究思路总结与详细解析
本研究的整体研究目标是阐明GSDME在结直肠癌抗肿瘤免疫中的分子机制,验证其与免疫检查点抑制剂(ICIs)的协同治疗疗效;核心科学问题包括GSDME如何调控肿瘤微环境中CD8+T细胞的浸润与功能,以及其与ICIs协同作用的分子基础;技术路线遵循“临床样本关联分析→细胞与动物模型构建→分子机制解析→功能验证→临床亚型关联”的闭环逻辑,通过多层面实验验证GSDME的抗肿瘤免疫作用及机制。
3.1 临床样本分析与细胞模型构建
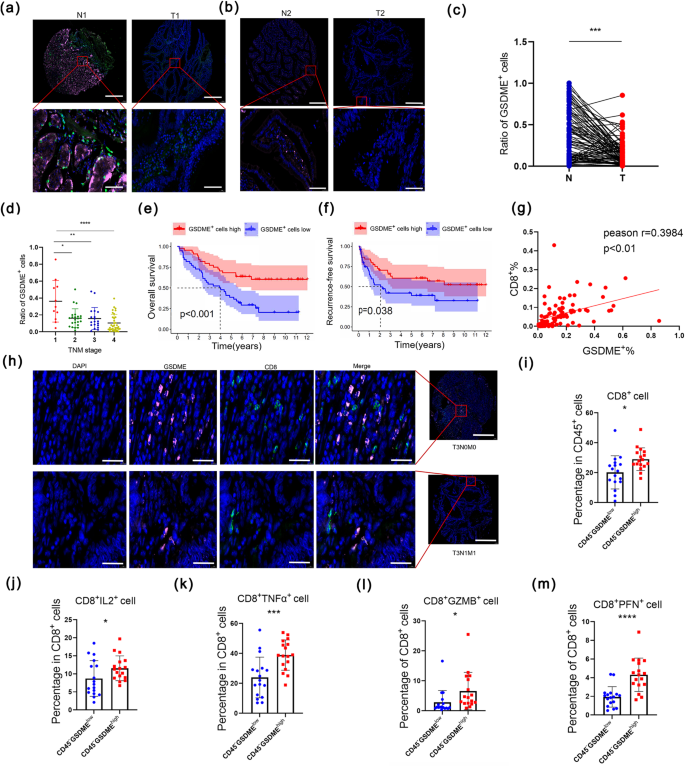
实验目的:明确GSDME在结直肠癌患者中的表达特征、与预后及CD8+T细胞浸润的关联,构建稳定过表达GSDME的结直肠癌细胞系。方法细节:收集90例结直肠癌组织芯片和34例配对肿瘤及癌旁正常组织,采用免疫荧光染色、实时荧光定量PCR(qRT-PCR)、流式细胞术分析GSDME表达与临床病理特征、CD8+T细胞浸润的关联;通过慢病毒转染构建CT26、MC38细胞系的GSDME稳定过表达株,采用qRT-PCR和蛋白免疫印迹(WB)验证mRNA和蛋白表达水平,重点检测N-GSDME的表达。结果解读:免疫荧光染色显示GSDME在结直肠癌组织中的表达显著低于癌旁正常组织(n=88,P<0.001),且表达水平随肿瘤分期升高而降低;高GSDME表达患者的总生存期(OS)和无复发生存期(RFS)显著长于低表达患者(n=44/组);GSDME表达与CD8+T细胞浸润呈正相关,高GSDME组患者肿瘤组织中CD8+T细胞比例更高(n=17/组,P<0.05),且CD8+T细胞分泌白细胞介素2(IL2)、肿瘤坏死因子α(TNFα)、GZMB、穿孔素(PFN)等功能分子的能力显著增强(P<0.05至P<0.0001);成功构建GSDME稳定过表达的CT26、MC38细胞系,N-GSDME蛋白水平显著上调。实验所用关键产品:Gibco的胎牛血清(货号#10,100,147)、Sigma-Aldrich的相关试剂、Invitrogen的qRT-PCR试剂等。

3.2 体内动物模型验证GSDME的抗肿瘤免疫作用
实验目的:验证GSDME在体内对结直肠癌生长的影响,以及对肿瘤微环境中CD8+T细胞浸润与功能的调控作用。方法细节:构建CT26(MSS亚型)和MC38(MSI亚型)荷瘤小鼠模型,分为对照组、GSDME过表达组、αPD1治疗组、GSDME过表达联合αPD1治疗组,每3天监测肿瘤体积,第16天处死小鼠并称重肿瘤组织;采用免疫组化(IHC)染色和流式细胞术分析肿瘤组织中CD8+T细胞的浸润比例及功能分子分泌情况。结果解读:CT26荷瘤模型中,单独GSDME过表达或αPD1治疗均未显著抑制肿瘤生长,但联合治疗组肿瘤体积和重量显著降低(P<0.05);MC38荷瘤模型中,GSDME过表达或αPD1单独治疗均能显著抑制肿瘤生长,联合治疗组的抗肿瘤效果最显著(P<0.0001);两种模型中GSDME过表达均能显著增加CD8+T细胞的浸润比例(P<0.05),联合治疗组CD8+T细胞分泌TNFα、PFN等功能分子的能力最强(P<0.05)。文献未提及具体实验产品,领域常规使用小鼠荷瘤模型构建试剂、免疫组化抗体、流式细胞术抗体类试剂。

3.3 转录组测序与cGAS-STING通路激活验证
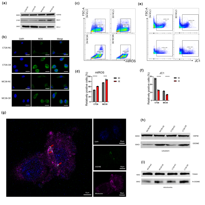
实验目的:通过转录组测序解析GSDME调控的分子通路,验证其对cGAS-STING-IFNβ通路的激活作用。方法细节:对GSDME过表达及对照组CT26、MC38细胞进行转录组测序,采用KEGG和GO富集分析差异表达基因;通过qRT-PCR、ELISA、蛋白免疫印迹检测IFNβ的表达及cGAS-STING通路关键分子的磷酸化水平;采用DNA提取与qPCR检测细胞质中双链DNA(dsDNA)和线粒体DNA(mtDNA)的含量。结果解读:转录组测序显示,GSDME过表达后I型干扰素应答相关基因显著富集,IFNβ的mRNA和蛋白水平在两种细胞系中均显著上调(P<0.01);细胞质中dsDNA和mtDNA含量显著升高(P<0.001),蛋白免疫印迹显示cGAS、STING、TANK结合激酶1(TBK1)、干扰素调节因子3(IRF3)的磷酸化水平显著上调;使用溴化乙锭(EtBr)去除mtDNA后,IFNβ的表达被显著抑制,证明mtDNA是激活cGAS-STING通路的关键分子。实验所用关键产品:Invitrogen的Trizol试剂(货号#15,596,018)、Takara的qPCR试剂盒、Thermo的蛋白免疫印迹检测系统等。

3.4 线粒体损伤机制与IFNβ介导CD8+T细胞迁移验证
实验目的:明确GSDME导致线粒体损伤的具体机制,验证IFNβ在GSDME招募CD8+T细胞过程中的关键作用。方法细节:采用荧光探针检测细胞内活性氧(ROS)、线粒体活性氧(mtROS)水平及线粒体膜电位(MMP);通过免疫荧光染色观察N-GSDME与线粒体的共定位,采用蛋白免疫印迹检测线粒体组分中N-GSDME的表达;采用Transwell迁移实验检测GSDME过表达细胞培养上清对CD8+T细胞迁移的影响,加入IFNβ抑制剂验证IFNβ的作用。结果解读:GSDME过表达后,细胞内ROS、mtROS水平显著升高(P<0.0001),MMP显著降低(P<0.0001),提示线粒体发生损伤;免疫荧光染色显示N-GSDME与线粒体共定位,线粒体组分中N-GSDME的蛋白水平显著上调;Transwell实验显示,GSDME过表达细胞的培养上清能显著促进CD8+T细胞迁移,加入IFNβ抑制剂后迁移能力被显著逆转(P<0.01),且分泌IL2、TNFα等功能分子的CD8+T细胞的迁移也依赖于IFNβ的作用。文献未提及具体实验产品,领域常规使用ROS检测试剂盒、线粒体染色试剂、Transwell小室类产品。


3.5 GSDME与MSI亚型的关联分析
实验目的:明确GSDME表达与结直肠癌患者MSI亚型的关联,为其作为ICIs疗效预测标志物提供依据。方法细节:收集MSS和MSI结直肠癌患者的肿瘤组织样本,采用多重免疫组化染色检测GSDME、dsDNA、IFNβ的表达水平,统计阳性细胞比例。结果解读:MSI患者肿瘤组织中GSDME+细胞的比例显著高于MSS患者(n=3/4,P<0.05),同时dsDNA+、IFNβ+及三者共阳性细胞的比例也显著升高,提示GSDME表达与MSI亚型呈正相关,可作为MSI亚型的潜在标志物。文献未提及具体实验产品,领域常规使用多重免疫组化检测试剂盒。

4. Biomarker研究及发现成果解析
本研究中涉及的Biomarker为Gasdermin E(GSDME),属于蛋白类肿瘤免疫标志物,其筛选与验证逻辑遵循“临床样本预后关联→细胞与动物模型机制验证→临床亚型关联→疗效预测验证”的完整链条。
Biomarker定位:GSDME作为结直肠癌的预后标志物和ICIs疗效预测标志物,筛选过程首先通过90例组织芯片和34例配对临床样本分析其与患者预后、CD8+T细胞浸润的关联,随后通过细胞系和动物模型验证其调控cGAS-STING-IFNβ通路招募CD8+T细胞的机制,最后通过临床样本验证其与MSI亚型的关联及对ICIs疗效的增强作用。研究过程详述:GSDME的来源为结直肠癌患者的肿瘤组织样本,验证方法包括免疫荧光染色、qRT-PCR、流式细胞术、免疫组化、蛋白免疫印迹等;特异性方面,GSDME在结直肠癌组织中的表达显著低于癌旁正常组织,且与肿瘤分期负相关,高表达GSDME患者预后更好;敏感性方面,GSDME表达与CD8+T细胞浸润正相关,可有效区分不同免疫状态的肿瘤组织;ROC曲线AUC值未提及(文献未明确提供该数据,基于图表趋势推测)。核心成果提炼:GSDME可作为结直肠癌的独立预后标志物,高表达患者总生存期和无复发生存期更长(n=44/组);同时GSDME可作为ICIs疗效预测标志物,在MSS和MSI结直肠癌模型中均能增强ICIs的抗肿瘤疗效,尤其是在MSS模型中单独ICIs治疗无效的情况下,联合GSDME过表达可显著提升疗效;创新性在于首次揭示GSDME通过N端片段损伤线粒体,释放mtDNA激活cGAS-STING-IFNβ通路招募CD8+T细胞的分子机制,明确了其与MSI亚型的关联,为MSS结直肠癌患者的ICIs联合治疗提供了新的靶点和生物标志物。风险比HR值未提及(文献未明确提供该数据,基于图表趋势推测)。

