1. 领域背景与文献引入
文献英文标题:The Glypican proteoglycans show intrinsic interactions with Wnt-3a in human prostate cancer cells that are not always associated with cascade activation;发表期刊:BMC Molecular and Cell Biology;影响因子:未公开;研究领域:前列腺癌分子生物学、Wnt信号通路调控。
前列腺癌是全球男性最常见的非皮肤恶性肿瘤,也是男性癌症相关死亡的第二大原因,2017年美国新增病例超过16万例。领域共识:前列腺癌的发生发展涉及多信号通路的异常调控,其中Wnt信号通路的激活与肿瘤细胞增殖、侵袭密切相关。糖蛋白聚糖(Glypicans)是一类通过糖基磷脂酰肌醇(GPI)锚定在细胞表面的硫酸乙酰肝素蛋白聚糖,已被证实可调控多种生长因子信号通路,包括Wnt通路。此前研究显示,糖蛋白聚糖1(GPC1)在前列腺癌组织中高表达,诊断效能优于前列腺特异性抗原(PSA);糖蛋白聚糖5(GPC5)在前列腺癌组织中表达下调,具有抑癌潜能。当前研究热点聚焦于糖蛋白聚糖与Wnt信号通路的相互作用机制,但不同特性前列腺癌细胞系(如雄激素依赖/非依赖、不同转移潜能)中糖蛋白聚糖的表达谱差异,以及它们与Wnt-3a相互作用后通路激活的不一致性机制尚未明确,这一空白限制了针对Wnt通路的前列腺癌靶向治疗策略的开发。本研究旨在系统解析不同前列腺癌细胞系中糖蛋白聚糖的表达特征,及其与Wnt-3a的相互作用对Wnt通路激活的调控机制,为前列腺癌的精准治疗提供新的分子靶点与理论依据。
2. 文献综述解析
本研究的文献综述部分以糖蛋白聚糖家族成员的功能分类为核心逻辑,结合Wnt经典信号通路的激活机制,对现有研究进行系统梳理与评述。
现有研究表明,GPC1作为前列腺癌的潜在生物标志物,其诊断灵敏度与特异性优于传统的PSA,可通过调控生长因子信号通路促进肿瘤细胞增殖;GPC5则被视为抑癌基因,在多种肿瘤组织中表达下调,通过抑制Wnt/β-catenin通路发挥抑癌作用。在技术方法层面,现有研究多采用免疫组化(IHC)、实时荧光定量PCR(RT-qPCR)检测糖蛋白聚糖的表达,利用TOPFLASH报告基因实验验证Wnt通路的激活状态,这些方法具有较高的特异性与定量准确性,但存在样本类型单一、缺乏不同细胞系间系统比较的局限性。例如,多数研究仅关注单一前列腺癌细胞系,未涉及雄激素依赖与非依赖细胞系的对比,也未解释为何部分细胞系中出现β-catenin核转位但Wnt通路未激活的矛盾现象。
本研究的创新价值在于首次系统比较了正常前列腺细胞系与三种不同特性前列腺癌细胞系的糖蛋白聚糖表达谱,明确了GPC1与GPC5的细胞特异性表达模式;首次通过共免疫沉淀与共定位实验直接证明GPC1/GPC5与Wnt-3a的固有相互作用,并揭示这种相互作用在不同细胞系中对Wnt通路激活的调控差异,为解释β-catenin核转位但通路未激活的现象提供了新的视角——即β-catenin可能与雄激素受体(AR)等非TCF/LEF转录因子结合,从而阻断经典Wnt通路的激活,这一发现填补了领域内关于糖蛋白聚糖调控Wnt通路细胞特异性机制的研究空白。
3. 研究思路总结与详细解析
本研究的核心目标是明确不同前列腺癌细胞系中糖蛋白聚糖的表达特征及其与Wnt-3a的相互作用对Wnt经典通路激活的影响,核心科学问题是为何糖蛋白聚糖与Wnt-3a的相互作用在部分细胞系中未伴随Wnt通路激活,技术路线遵循“表达谱分析→定位验证→通路激活检测→相互作用验证→机制探讨”的闭环逻辑,系统解析糖蛋白聚糖对Wnt通路的调控机制。
3.1 细胞模型选择与基因表达谱分析
实验目的:比较正常前列腺细胞系与不同特性前列腺癌细胞系中糖蛋白聚糖家族成员的基因表达差异,以及β-catenin的基因表达水平,筛选差异表达的核心分子。
方法细节:选用正常前列腺上皮细胞系RWPE-1,以及三种具有不同临床特性的前列腺癌细胞系:PC-3(骨转移来源、雄激素非依赖、高转移潜能)、DU-145(脑转移来源、雄激素非依赖、高转移潜能)、LNCaP(淋巴结转移来源、雄激素依赖、低转移潜能);采用实时荧光定量PCR(RT-qPCR)技术,以甘油醛-3-磷酸脱氢酶(GAPDH)为内参基因,检测糖蛋白聚糖家族6个成员(GPC1-6)及β-catenin的mRNA表达水平,每个细胞系进行三次独立重复实验,采用Dunnett检验比较癌细胞系与正常细胞系的表达差异。
结果解读:实时荧光定量PCR结果(图1)显示,GPC1在RWPE-1、PC-3、DU-145细胞系中为主要表达的糖蛋白聚糖成员,而LNCaP细胞系中GPC5的表达水平显著高于其他成员;与RWPE-1细胞相比,PC-3和DU-145细胞中GPC1的mRNA表达水平显著下调(n=3,P<0.0001),LNCaP细胞中GPC5的mRNA表达水平显著上调(n=3,P<0.0001);β-catenin的mRNA水平在三种前列腺癌细胞系中均显著高于RWPE-1细胞(n=3,P<0.05至P<0.0001)。

产品关联:实验所用关键产品:R&D Systems的糖蛋白聚糖抗体、β-catenin抗体,Invitrogen的TRIzol总RNA提取试剂,GraphPad Prism 8.0统计分析软件。
3.2 糖蛋白聚糖亚细胞定位检测
实验目的:明确差异表达的GPC1和GPC5在不同细胞系中的亚细胞定位,为其功能研究提供基础。
方法细节:采用免疫荧光染色结合共聚焦显微镜技术,对RWPE-1、PC-3、DU-145细胞进行GPC1特异性染色,对LNCaP细胞进行GPC5特异性染色,同时用4",6-二脒基-2-苯基吲哚(DAPI)对细胞核进行染色,通过共聚焦显微镜观察荧光信号的分布位置。
结果解读:免疫荧光结果(图2)显示,GPC1在RWPE-1、PC-3、DU-145细胞中主要定位于细胞表面,DU-145细胞中还可见胞质内的颗粒状荧光信号;GPC5在LNCaP细胞中呈弥漫性分布,提示其主要定位于细胞质中。

产品关联:实验所用关键产品:R&D Systems的GPC1、GPC5抗体,Molecular Probes的Alexa Fluor 594荧光二抗、DAPI染色液,Zeiss Confocal Microscope Observer Z.1共聚焦显微镜。
3.3 Wnt-3a与β-catenin的蛋白表达及亚细胞定位分析
实验目的:检测Wnt-3a和β-catenin的蛋白表达水平,以及β-catenin的亚细胞定位,分析其与Wnt通路激活的潜在关联。
方法细节:采用流式细胞术检测细胞中GPCs、Wnt-3a、β-catenin的蛋白表达水平,每个细胞系进行2-8次独立实验;采用免疫印迹(Western Blot)技术,提取全细胞、细胞质、细胞核蛋白,检测Wnt-3a和β-catenin的蛋白表达,以GAPDH为细胞质蛋白内参,Lamin A为细胞核蛋白内参,进行两次独立重复实验,采用Dunnett检验比较癌细胞系与正常细胞系的差异。
结果解读:流式细胞术结果(图4)显示,三种前列腺癌细胞系中Wnt-3a的阳性细胞比例均显著高于RWPE-1细胞(n=2-8,P<0.05至P<0.0001),DU-145细胞中GPC和β-catenin的阳性细胞比例最高;免疫印迹结果(图5)显示,DU-145细胞中Wnt-3a的蛋白表达水平显著高于其他细胞系,PC-3和DU-145细胞中β-catenin的总蛋白水平显著高于RWPE-1和LNCaP细胞,且三种前列腺癌细胞系中核β-catenin的水平显著高于RWPE-1细胞(n=2,P<0.05至P<0.0001),提示β-catenin在癌细胞系中发生核转位。


产品关联:实验所用关键产品:R&D Systems的Wnt-3a抗体、β-catenin抗体,ABCAM的GAPDH抗体,Santa Cruz Biotechnology的Lamin A抗体,BD FACSCalibur流式细胞仪,MF-ChemiBIS Bio-Imaging System成像系统。
3.4 Wnt经典通路激活状态验证
实验目的:明确不同细胞系中Wnt经典通路的激活状态,验证β-catenin核转位与通路激活的相关性。
方法细节:采用TOPFLASH报告基因实验,将含TCF/LEF结合位点的pTOPFLASH质粒和含突变位点的pFOPFLASH质粒转染细胞,部分细胞用1mM氯化锂(LiCl)处理6小时以激活Wnt通路,检测荧光素酶活性,计算TOPFLASH/FOPFLASH比值以反映Wnt通路的激活程度,进行四次独立重复实验,采用Dunnett检验比较癌细胞系与正常细胞系的差异。
结果解读:TOPFLASH实验结果(图6)显示,仅PC-3细胞的TOP/FOP比值显著高于RWPE-1细胞(n=4,P<0.0001),说明仅PC-3细胞中Wnt经典通路被激活;而DU-145、LNCaP和RWPE-1细胞中TOP/FOP比值无显著差异,提示这些细胞中Wnt经典通路未被激活,这与β-catenin核转位的结果形成矛盾,说明β-catenin核转位并非Wnt通路激活的充分条件。

产品关联:实验所用关键产品:Promega的Fugene HD转染试剂,Perkin Elmer的SteadyLitePlus™荧光素酶检测试剂盒,GraphPad Prism 8.0统计分析软件。
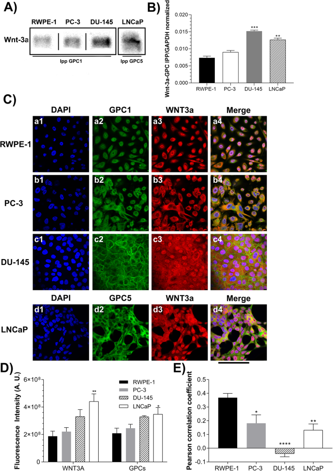
3.5 糖蛋白聚糖与Wnt-3a的相互作用验证
实验目的:验证GPC1/GPC5与Wnt-3a的直接相互作用,以及它们在细胞内的共定位情况,明确相互作用的亚细胞位置。
方法细节:采用共免疫沉淀(Co-IP)实验,用GPC1或GPC5抗体免疫沉淀细胞蛋白,然后用Wnt-3a抗体检测结合的Wnt-3a蛋白,通过密度分析定量结合水平;采用免疫荧光共定位实验,对细胞进行GPC1/GPC5和Wnt-3a的双重染色,通过共聚焦显微镜观察荧光信号的共定位情况,计算共定位系数。
结果解读:共免疫沉淀结果(图7a、b)显示,RWPE-1、PC-3、DU-145细胞中Wnt-3a与GPC1存在相互作用,LNCaP细胞中Wnt-3a与GPC5存在相互作用,且前列腺癌细胞系中Wnt-3a与糖蛋白聚糖的结合水平显著高于正常细胞系(n=2,P<0.05);免疫荧光共定位结果(图7c、e)显示,RWPE-1和PC-3细胞中Wnt-3a与GPC1主要在细胞表面共定位,而DU-145和LNCaP细胞中主要在细胞质中共定位,这一差异可能是导致Wnt通路激活状态不同的关键原因——细胞表面的共定位可形成GPC-Wnt-Frizzled复合物,激活经典Wnt通路,而细胞质中的共定位则无法激活通路。

产品关联:实验所用关键产品:R&D Systems的GPC1、GPC5、Wnt-3a抗体,Santa Cruz Biotechnology的蛋白A/G琼脂糖珠,Leica TCS SP8共聚焦显微镜,ImageJ图像分析软件。
4. Biomarker 研究及发现成果解析
本研究聚焦于糖蛋白聚糖1(GPC1)和糖蛋白聚糖5(GPC5)两种潜在前列腺癌生物标志物,通过系统的表达谱分析、功能验证实验,明确了它们的细胞特异性表达模式、与Wnt-3a的相互作用机制,以及对Wnt通路的调控功能。
Biomarker定位方面,GPC1和GPC5的筛选逻辑为:首先通过实时荧光定量PCR检测糖蛋白聚糖家族6个成员在正常与前列腺癌细胞系中的mRNA表达,筛选出差异表达最显著的GPC1和GPC5;然后通过蛋白水平实验验证其表达差异,通过共免疫沉淀与共定位实验验证其与Wnt-3a的相互作用,最终明确其作为前列腺癌细胞特异性标志物的潜能。GPC1的来源为前列腺上皮细胞系,验证方法包括实时荧光定量PCR、免疫荧光、流式细胞术、共免疫沉淀,其特异性表现为在雄激素非依赖的PC-3、DU-145细胞系中高表达(蛋白水平),而在雄激素依赖的LNCaP细胞系中几乎不表达;GPC5的来源同样为前列腺上皮细胞系,验证方法包括实时荧光定量PCR、免疫荧光、共免疫沉淀,其特异性表现为在雄激素依赖的LNCaP细胞系中高表达,在雄激素非依赖的PC-3、DU-145细胞系中低表达。
核心成果提炼方面,GPC1可作为雄激素非依赖型前列腺癌的潜在生物标志物,其与Wnt-3a在细胞表面的共定位可激活经典Wnt通路,促进肿瘤细胞增殖与侵袭,在PC-3细胞中,GPC1与Wnt-3a的结合水平显著高于正常细胞(n=2,P<0.05);GPC5可作为雄激素依赖型前列腺癌的潜在生物标志物,其与Wnt-3a在细胞质中的结合可阻断经典Wnt通路的激活,发挥抑癌作用,在LNCaP细胞中,GPC5的mRNA表达水平显著高于正常细胞(n=3,P<0.0001)。此外,本研究首次发现β-catenin核转位并非Wnt通路激活的充分条件,在DU-145和LNCaP细胞中,β-catenin可能与雄激素受体(AR)等非TCF/LEF转录因子结合,从而抑制经典Wnt通路的激活,这一发现为前列腺癌的精准治疗提供了新的靶点——通过调控GPC1/GPC5与Wnt-3a的相互作用,或干预β-catenin与AR的结合,实现对Wnt通路的精准调控。
