1. 领域背景与文献引入
文献英文标题:Genetic and environmental modulation of transposition shapes the evolutionary potential of Arabidopsis thaliana;发表期刊:Genome Biology;影响因子:17.906(2021年);研究领域:植物基因组学、进化生物学、表观遗传学。
转座子(Transposable Elements, TEs)是广泛存在于真核生物基因组中的可移动遗传元件,自20世纪40年代被Barbara McClintock发现以来,其在基因组进化中的作用逐渐受到关注。领域发展关键节点包括:1980年代后,随着分子生物学技术发展,明确转座子的两类基本类型(DNA转座子和反转录转座子);2000年代,发现表观遗传调控(如RNA介导的DNA甲基化,RNA-directed DNA methylation, RdDM)是抑制转座子转座的核心机制;2010年代以来,研究聚焦于转座子在环境胁迫下的激活及适应性突变产生。当前研究热点为转座子在快速气候变化下的适应性进化贡献,未解决的核心问题包括:自然群体中转座子转座的遗传与环境调控机制尚不明确,遗传与环境的交互作用对转座子活性的调控缺乏系统解析,转座子在气候危机中对物种生存的进化潜力仍需评估。
结合领域现状,当前研究空白在于缺乏大规模自然群体中转座子多态性的系统分析,以及转座子在真实环境适应中的具体功能验证。本文的研究初衷是利用拟南芥1001基因组计划的1047份自然群体多组学数据,解析遗传和环境因子对转座子转座的调控机制,通过数学模型预测未来气候下转座子的活性变化,揭示转座子在拟南芥气候适应中的进化潜力,为理解物种应对气候危机的分子机制提供新视角。
2. 文献综述解析
本文综述部分围绕转座子的生物学特性、表观调控机制、进化贡献及环境响应四个维度展开,系统梳理了领域内现有研究的进展与不足,明确了本文的研究切入点。
现有研究的关键结论包括:转座子是基因组中重要的突变来源,其转座可通过插入基因、调控元件等方式改变基因表达或产生新的基因结构;表观遗传修饰(如DNA甲基化、组蛋白修饰)是抑制转座子转座的主要机制,其中RdDM通路在植物中发挥核心作用;转座子插入通常具有有害效应,会被自然选择快速清除,但在特定环境下可产生适应性突变,促进物种的局部适应;实验室条件下,环境胁迫(如热激、干旱)可诱导转座子激活,但自然环境中转座子的响应机制仍不清晰。
技术方法优势方面,早期研究多利用实验室突变体材料,解析了转座子的基本调控通路,如RdDM通路对转座子的抑制作用;部分研究利用小样本自然群体,分析了转座子的多态性分布。但现有研究存在明显局限性:缺乏大规模自然群体中转座子多态性的全基因组分析,难以揭示遗传与环境的交互作用;实验室胁迫实验与自然环境存在差异,无法准确反映自然条件下转座子的响应机制;转座子在自然环境适应中的具体贡献缺乏直接的群体遗传学证据。
本文的创新价值在于:首次整合1047份拟南芥自然群体的基因组、转录组、表观组及气候数据,系统解析了遗传因子(NRPE1等位基因)与环境因子(气候变量)对转座子转座的调控及交互作用;通过实验室实验验证了遗传与环境交互作用对转座子的调控机制;利用数学模型预测了未来气候下转座子的转座活性变化,首次明确了转座子在气候适应中的进化潜力,弥补了领域内自然群体转座子研究的空白。
3. 研究思路总结与详细解析
本文的研究目标是明确拟南芥自然群体中转座子转座的遗传与环境调控机制,评估转座子在环境适应中的进化潜力;核心科学问题包括遗传因子如何调控转座子转座、环境因子及遗传-环境交互作用对转座子活性的影响、转座子突变如何促进局部环境适应;技术路线遵循“群体多态性分析→调控因子鉴定→功能与适应性验证→未来趋势预测”的闭环逻辑,整合了生物信息学分析、实验室实验、数学建模等多种研究方法。
3.1 自然群体转座子插入多态性鉴定与进化特征分析
实验目的:系统鉴定拟南芥自然群体中的转座子插入多态性(Transposable Element Insertion Polymorphisms, TIPs),评估转座子的突变率、选择压力及进化特征。
方法细节:利用1047份拟南芥全基因组短读长测序数据,结合SPLITREADER和TEPID生物信息学流程检测TIPs,经过严格过滤(包括覆盖度、基因型缺失率等)得到23331个高置信度TIPs;通过位点频率谱(Site Frequency Spectrum, SFS)分析TIPs的群体分布特征;利用适合度效应分布(Distribution of Fitness Effects, DFE)评估转座子插入的选择压力;通过近缘材料(差异<500个SNPs)估算转座子的突变率。
结果解读:转座子插入的突变率约为0.076±0.0012每基因组每世代,接近碱基替换率的1/3;超过99%的基因附近(250bp内)转座子插入具有有害效应(Nₑs>1),显著高于错义突变(48%)和无义突变(83%);低频率TIPs(<1.5%)中约一半为5000年以内的近期转座事件,反映自然选择对有害转座子插入的快速清除。
产品关联:文献未提及具体实验产品,领域常规使用生物信息学软件(如SPLITREADER、TEPID、PLINK2、DFE-alpha)进行基因组数据分析。

3.2 转座子转座的遗传调控因子鉴定与验证
实验目的:鉴定调控拟南芥自然群体转座子转座的关键遗传因子,并验证其功能。
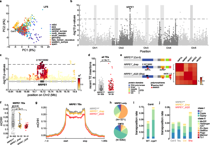
方法细节:基于低频率TIPs(MAF<5%)进行主成分分析(Principal Component Analysis, PCA),分析不同遗传群体的转座子活性差异;通过全基因组关联分析(Genome-Wide Association Study, GWAS)鉴定与转座子活性关联的遗传位点;对候选基因NRPE1进行测序分析,鉴定自然等位变异;通过实验室突变体(nrpd1,RdDM通路关键基因)和自然材料(携带NRPE1"等位基因的Sha、Cvi)的TE序列捕获实验,验证NRPE1对转座子转座的调控作用。
结果解读:GWAS分析鉴定到NRPE1为调控转座子转座的关键基因,其非参考等位基因NRPE1"(存在截短突变ΔQS和Δrep)与转座子活性显著关联,携带NRPE1"的材料转座子活性比参考等位基因材料提高240%(P<0.001);实验室nrpd1突变体的转座子插入数量比野生型增加80%,自然材料Sha的转座率最高,主要由GYPSY和MuDR家族贡献,验证了NRPE1对RdDM靶向转座子的调控作用。
产品关联:文献未提及具体实验产品,领域常规使用GWAS软件(如EMMAX)、拟南芥突变体材料、TE序列捕获技术及数据分析软件。

3.3 转座子转座的环境调控及遗传-环境交互作用解析
实验目的:解析环境因子对转座子转座的调控作用,以及与NRPE1等位基因的交互效应。
方法细节:利用WorldClim数据库的19个气候变量(1970-2000年),通过广义线性模型(Generalized Linear Model, GLM)分析环境因子对转座子活性的影响,以及与NRPE1的交互作用;通过Mantel分析鉴定与环境因子关联的TE家族;通过实验室胁迫处理(热激、鞭毛蛋白处理),结合TE序列捕获实验,验证RdDM与环境胁迫的交互作用对转座子的调控;利用DNA亲和纯化测序(DNA Affinity Purification Sequencing, DAP-seq)数据,分析转录因子与转座子的结合机制。
结果解读:GLM分析显示,降水季节性(BIO15)和昼夜温差(BIO02)解释了9%的转座子活性变异,NRPE1与温度季节性(BIO04)、最冷季降水(BIO19)存在显著交互作用(P<0.01);Mantel分析发现57个TE家族与至少一个气候变量关联,其中ATCOPIA78等COPIA家族与温度变量显著关联;实验室热激处理下,nrpd1突变体的转座子活性显著高于野生型,涉及GYPSY和MuDR家族;DAP-seq分析显示,温度响应TE家族的LTR区域存在热响应元件,热激因子(HSFs)可结合这些区域,且DNA甲基化抑制其结合。
产品关联:文献未提及具体实验产品,领域常规使用气候数据库(WorldClim)、植物胁迫处理实验体系、DAP-seq技术及数据分析软件。

3.4 转座子插入的功能效应与局部适应性分析
实验目的:解析转座子插入对基因表达的影响,以及其在拟南芥局部环境适应中的作用。
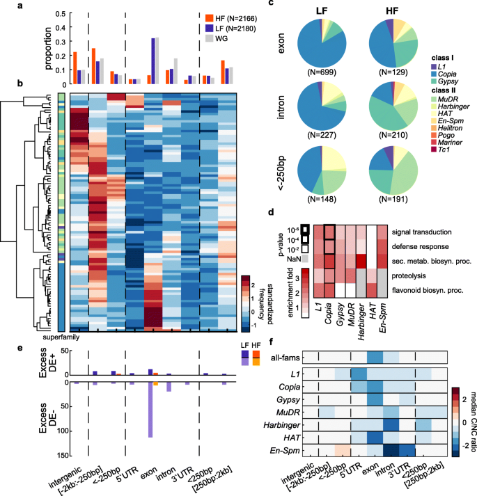
方法细节:分析低频率转座子插入的基因组分布特征,结合604份拟南芥的转录组数据,评估转座子插入对基因表达的影响;通过基因本体(Gene Ontology, GO)富集分析,鉴定转座子插入靶向的基因功能类别;通过气候包络(Climatic Envelopes, CEs)分析,评估转座子插入与环境的关联;通过iHH12分析,检测NRPE1等位基因在极端环境中的选择信号。
结果解读:超过50%的低频率转座子插入位于基因内,其中外显子插入主要由COPIA家族贡献,约75%的外显子插入关联基因表达显著下调(n=604,P<0.05);GO富集分析显示,转座子插入靶向的基因显著富集于防御响应、环境刺激响应等功能类别;137个基因的转座子插入与气候包络显著关联(FDR校正P<0.05),其中FLC基因的16个转座子插入与开花时间提前关联,在温和冬季地区频率更高(Wilcoxon检验P<0.001);iHH12分析显示,NRPE1"等位基因在极端CE2环境(炎热干燥夏季)中存在软选择清除信号,其iHH12值高于基因组99%阈值。
产品关联:文献未提及具体实验产品,领域常规使用转录组数据分析软件(如STAR、DESeq2)、GO富集分析工具、群体遗传学分析软件(如selscan)。


3.5 未来气候下转座子转座活性预测
实验目的:基于当前的遗传和环境调控机制,预测未来气候(SSP5-8.5情景)下拟南芥转座子的转座活性变化。
方法细节:利用CMIP6的4个全球气候模型(GCMs)的未来气候预测数据(2081-2100年),结合之前建立的包含遗传、环境及交互作用的GLM模型,预测不同遗传背景(NRPE1和NRPE1")下转座子的转座活性变化;分析转座子活性变化的空间分布特征。
结果解读:模型预测显示,未来地中海地区的转座子转座活性将显著增加;携带NRPE1参考等位基因的材料在大部分地区转座活性升高,而携带NRPE1"等位基因的材料在意大利南部、巴尔干半岛等地区转座活性降低,在瑞典等高纬度地区转座活性升高,表明遗传与环境的交互作用将显著影响未来转座子的活性分布。
产品关联:文献未提及具体实验产品,领域常规使用气候预测模型(CMIP6)、数学建模软件(如MATLAB)。

4. Biomarker研究及发现成果解析
本文涉及的生物标志物包括调控转座子转座的遗传生物标志物NRPE1等位基因,以及作为环境适应性标志物的转座子插入多态性(TIPs),两类标志物分别揭示了转座子调控的遗传基础和环境适应功能。
Biomarker定位:NRPE1的功能等位基因(NRPE1")是调控拟南芥转座子转座的核心遗传生物标志物,其筛选逻辑为:通过GWAS关联分析从1047份自然群体中鉴定到NRPE1与转座子活性的显著关联,经实验室突变体(nrpd1)和自然材料(Sha、Cvi)的功能验证,明确其调控转座子转座的分子机制;转座子插入多态性(TIPs)是拟南芥局部环境适应的功能生物标志物,筛选逻辑为:基于自然群体的TIPs数据,通过与气候变量的关联分析,鉴定出与气候包络显著关联的TIPs,结合转录组数据验证其对基因表达和表型的影响。
研究过程详述:NRPE1等位基因来自拟南芥1047份自然群体的基因组测序数据,通过GWAS分析发现NRPE1位点的SNP与转座子活性显著关联(Bonferroni校正P<0.05),进一步测序发现NRPE1"等位基因存在3个QS结构域缺失(ΔQS1-3)和1个17aa重复结构域缺失(Δrep);实验室实验中,nrpd1突变体的转座子插入数量比野生型增加80%(n=1000,P<0.001),自然材料中携带NRPE1"的Sha转座率最高,验证了该等位基因的功能。转座子插入多态性来自1047份拟南芥的全基因组测序数据,通过与19个气候变量的关联分析,鉴定出137个基因的TIPs与气候包络显著关联(FDR校正P<0.05),其中FLC基因的16个转座子插入与开花时间提前关联,在温和冬季地区的频率显著高于寒冷地区(Wilcoxon检验P<0.001),其特异性表现为仅在特定气候条件下富集,敏感性表现为可有效区分不同环境适应性的拟南芥群体。
核心成果提炼:NRPE1"作为调控转座子转座的关键遗传标志物,其存在使拟南芥转座子活性提高240%(n=1047,P<0.001),在极端炎热干燥环境中被正向选择(iHH12值高于基因组99%阈值),首次揭示了自然群体中调控转座子转座的遗传变异;转座子插入多态性作为适应性标志物,部分插入(如FLC的插入)可作为拟南芥开花时间和冬季温度适应性的分子标记,首次系统证明了转座子插入在自然群体中对局部环境适应的贡献;两类标志物的结合为理解物种应对气候危机的分子机制提供了新的工具,也为作物的气候适应性改良提供了潜在靶点。
