1. 领域背景与文献
文献英文标题:Identification of a miRNAs signature as potential biomarker of mesenchymal phenotype in neuroblastoma patients;发表期刊:Biomarker Research;影响因子:未公开;研究领域:儿童神经母细胞瘤生物标志物研究。
领域共识:神经母细胞瘤是儿童最常见的颅外实体瘤,2009年国际神经母细胞瘤风险组发布分期系统,将患者分为低危、中危、高危三类,高危患者占比约50%,5年总生存率不足50%,治疗耐药是高危患者不良预后的核心原因。近年研究发现神经母细胞瘤的异质性不仅来自遗传变异,非遗传的细胞可塑性也是导致治疗耐药的关键因素,目前已证实神经母细胞瘤存在两种可相互转换的细胞表型:肾上腺素能表型和间质表型,其中间质表型与肿瘤侵袭性、化疗耐药密切相关。微小RNA(miRNA)作为基因表达调控分子,可参与肿瘤耐药、表型可塑性调控,且细胞外囊泡(EV)携带的微小RNA可作为无创液体活检标志物,但领域内目前缺乏可特异性识别神经母细胞瘤间质表型的微小RNA标志物,也缺乏对微小RNA调控间质表型机制的系统研究。本研究针对上述研究空白,筛选间质表型相关的微小RNA标志物并完成多维度验证,可为神经母细胞瘤风险分层、耐药监测提供新的无创检测工具,也为靶向表型转换的治疗策略提供潜在靶点。
2. 文献综述解析
作者按照“临床困境→表型特征研究→调控分子研究”的逻辑梳理领域现有进展。现有研究的核心支持结论包括:神经母细胞瘤高危患者的治疗耐药不仅与MYCN原癌基因(MYCN)扩增、染色体畸变等遗传特征相关,还与细胞可塑性等非遗传特征密切相关;2017年两项独立研究通过转录组分析首次证实神经母细胞瘤存在肾上腺素能和间质两种表型,后续研究进一步明确两种表型具有不同的转录调控网络和免疫原性特征,间质表型与更高的侵袭性和化疗耐药显著相关;微小RNA既可游离存在也可被细胞外囊泡包裹,已被证实可调控神经母细胞瘤的药物反应,且细胞外囊泡携带的微小RNA作为无创标志物的可行性已在多种肿瘤中得到验证。现有研究的技术优势在于明确了细胞表型与神经母细胞瘤预后的关联,为表型相关标志物研究奠定了分子基础,细胞外囊泡的分离鉴定技术也已形成统一的国际规范。现有研究的核心局限性在于,尚无研究系统分析微小RNA在神经母细胞瘤表型可塑性中的调控作用,也缺乏可在临床样本中无创检测的间质表型相关微小RNA标志物,无法满足临床对高危患者动态监测的需求。本研究的创新价值在于首次系统分析了神经母细胞瘤两种表型细胞及分泌的细胞外囊泡中的微小RNA表达谱,筛选得到特异性的间质表型相关微小RNA标志物,且完成了细胞系、公共数据集、临床血浆样本的多维度验证,填补了领域内间质表型无创标志物的研究空白。
3. 研究思路总结与详细解析
本研究的核心目标是筛选可作为神经母细胞瘤间质表型生物标志物的微小RNA,核心科学问题是哪些微小RNA特异性调控神经母细胞瘤间质表型,以及这些微小RNA是否可通过液体活检检测用于患者风险分层。研究整体遵循“细胞系表达谱筛选→功能机制分析→公共数据集验证→临床样本验证”的闭环技术路线,基于“间质表型特异性表达的微小RNA可用于风险分层,且细胞外囊泡携带的该类分子可实现无创检测”的核心假设开展实验。
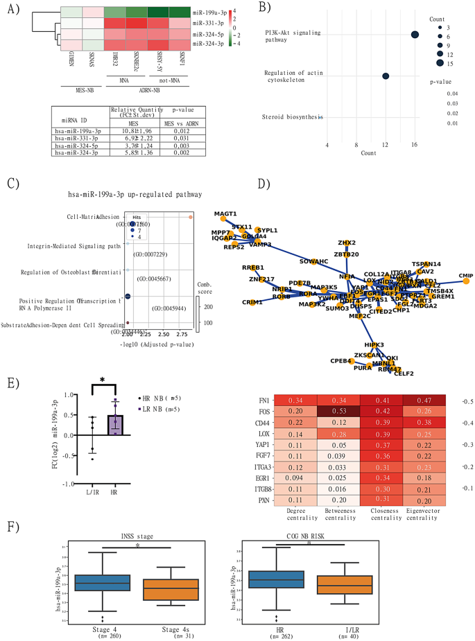
3.1 神经母细胞瘤细胞系表型鉴定与微小RNA表达谱筛选
本环节的核心目标是明确不同神经母细胞瘤细胞系的表型特征,筛选间质表型特异性差异表达的微小RNA。实验采用已发表的基因表达特征为依据,将细胞系分为间质表型(SKNAS、GIMEN)和肾上腺素能表型(IMR32、SHSY5Y、SKNBe2C、SKNF1,其中肾上腺素能表型进一步分为MYCN原癌基因扩增和非扩增亚组),采用实时荧光定量聚合酶链式反应(qRT-PCR)检测两组细胞的微小RNA表达谱,筛选差异表达倍数≥2且P<0.05的分子。结果显示共有9个微小RNA存在表达差异,其中4个在所有肾上腺素能细胞系中表达趋势一致,miR-199a-3p在间质表型细胞中显著上调,miR-324-5p、miR-324-3p、miR-331-3p在间质表型细胞中显著下调,对应结果见热图(图1A)。

实验所用关键产品:文献未提及具体实验产品,领域常规使用微小RNA提取试剂盒、实时荧光定量聚合酶链式反应扩增试剂盒、PCR仪进行相关检测。
3.2 miR-199a-3p的功能富集与调控网络分析
本环节的核心目标是明确miR-199a-3p的靶基因及参与的信号通路,解析其调控间质表型的潜在机制。实验通过生物信息学方法预测miR-199a-3p的靶基因,结合TARGET神经母细胞瘤数据集的高危患者样本数据,对靶基因进行京都基因与基因组百科全书(KEGG)通路富集分析、基因本体(GO)功能富集分析,同时采用STRING数据库进行蛋白-蛋白相互作用网络分析,筛选核心调控基因。结果显示京都基因与基因组百科全书通路富集结果显示miR-199a-3p的靶基因主要富集于细胞黏附、整合素信号、转录调控等间质表型相关通路(图1B、1C);蛋白-蛋白相互作用网络分析显示FN1、CD44、YAP1是核心调控枢纽基因,三者均已被证实与间质表型和不良预后密切相关(图1D)。实验所用关键产品:文献未提及具体实验产品,领域常规使用R语言生物信息学分析包、STRING在线数据库进行相关分析。
3.3 miR-199a-3p的临床样本验证与功能验证
本环节的核心目标是验证miR-199a-3p的表达与患者风险分层的关联,明确其对神经母细胞瘤细胞恶性表型的调控作用。实验首先收集5例高危和5例低危神经母细胞瘤患者来源的原代细胞系,采用实时荧光定量聚合酶链式反应检测miR-199a-3p的表达;同时结合TARGET数据集的262例高危、42例中低危患者组织样本数据,分析miR-199a-3p表达与风险分层的关联;后续通过在间质表型细胞中抑制miR-199a-3p、在肾上腺素能表型细胞中过表达miR-199a-3p,采用细胞增殖实验、Transwell迁移实验检测其对细胞恶性表型的影响。结果显示高危患者来源的原代细胞中miR-199a-3p表达水平显著高于低危患者来源细胞(n=5/组,P=0.025)(图1E);TARGET数据集验证结果显示,按照国际神经母细胞瘤分期系统(INSS)和儿童肿瘤学组(COG)风险分层标准,高危患者组织中miR-199a-3p表达均显著高于中低危患者(图1F);功能实验结果显示,抑制间质细胞中miR-199a-3p可显著降低细胞增殖和迁移能力,过表达肾上腺素能细胞中miR-199a-3p可显著增强细胞增殖和迁移能力(文献未明确提供具体增殖率、迁移率数值,基于图表趋势推测)。实验所用关键产品:文献未提及具体实验产品,领域常规使用细胞转染试剂、细胞增殖检测试剂盒、Transwell小室进行相关功能实验。
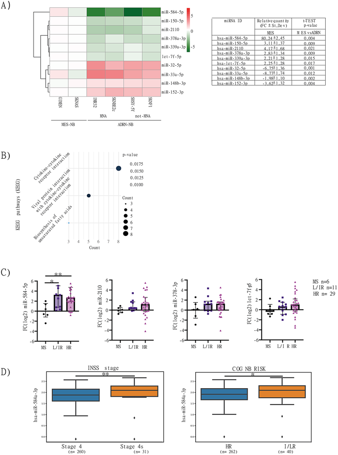
3.4 细胞外囊泡微小RNA表达谱筛选与临床验证
本环节的核心目标是筛选间质表型细胞分泌的细胞外囊泡中特异性表达的微小RNA,验证其作为无创液体活检标志物的可行性。实验首先按照细胞外囊泡研究的MISEV2023指南分离鉴定间质和肾上腺素能表型细胞分泌的细胞外囊泡,采用实时荧光定量聚合酶链式反应检测囊泡中的微小RNA表达谱,筛选差异表达的分子;后续收集47例神经母细胞瘤患者的血浆样本,包括6例自发消退亚型、11例中低危、29例高危患者,分离血浆来源的细胞外囊泡,检测候选微小RNA的表达,同时结合TARGET数据集验证其表达与风险分层的关联。结果显示细胞系来源的细胞外囊泡检测结果显示,共有10个微小RNA存在差异表达,其中miR-584a-5p、miR-2110、miR-150-5p、let-7f-5p在间质来源的细胞外囊泡中显著富集(图2A);京都基因与基因组百科全书通路富集结果显示这些囊泡微小RNA的靶基因主要富集于细胞因子-细胞因子受体相互作用、不饱和脂肪酸生物合成等通路(图2B);临床血浆样本验证结果显示,miR-584a-5p在中低危(n=11,P=0.036)和高危(n=29,P=0.005)患者的血浆细胞外囊泡中表达显著高于自发消退亚型患者(图2C);TARGET数据集验证结果显示,miR-584a-3p在中低危患者肿瘤组织中表达显著上调(国际神经母细胞瘤分期系统分层P=0.007,儿童肿瘤学组分层P=0.037)(图2D),符合其潜在的抑癌功能特征。

实验所用关键产品:文献未提及具体实验产品,领域常规使用细胞外囊泡分离试剂盒、纳米颗粒跟踪分析设备、透射电镜进行囊泡鉴定。
4. Biomarker研究及发现成果
本研究共鉴定得到2种与神经母细胞瘤间质表型相关的生物标志物,分别为细胞内的miR-199a-3p和细胞外囊泡携带的miR-584a-5p,筛选验证遵循“细胞系表达谱筛选→生物信息学分析→原代细胞/公共数据集验证→临床血浆样本验证”的完整逻辑链条,研究结果具有较高的可靠性。
miR-199a-3p属于细胞内微小RNA类生物标志物,来源为神经母细胞瘤肿瘤细胞或患者来源的原代肿瘤细胞。其筛选过程为首先在间质表型细胞系中筛选得到显著上调的表达特征,随后在10例原代细胞(5例高危、5例低危)中通过实时荧光定量聚合酶链式反应验证其表达与风险分层的关联,进一步在TARGET数据集的304例患者组织样本中验证其表达与高危分型的相关性。验证数据显示,高危患者原代细胞中miR-199a-3p表达较低危患者显著升高(n=5/组,P=0.025),TARGET数据集验证显示其在高危患者组织中表达显著高于中低危患者,文献未提供该标志物的受试者工作特征曲线、敏感性及特异性相关数据。核心成果:miR-199a-3p是神经母细胞瘤间质表型的特异性标志物,可通过调控FN1、CD44、YAP1等核心基因参与细胞黏附、迁移等间质表型相关通路,促进肿瘤细胞增殖和迁移,与患者不良预后相关,兼具诊断标志物和治疗靶点的潜力,创新性在于首次明确了miR-199a-3p与神经母细胞瘤间质表型的特异性关联。
miR-584a-5p属于细胞外囊泡携带的循环微小RNA类生物标志物,来源为患者血浆中的细胞外囊泡。其筛选过程为首先在间质表型细胞分泌的细胞外囊泡中筛选得到显著富集的特征,随后在47例患者血浆样本(6例自发消退亚型、11例中低危、29例高危)中通过实时荧光定量聚合酶链式反应验证其表达与风险分层的关联,同时结合TARGET数据集分析其在组织中的表达特征。验证数据显示,血浆细胞外囊泡中的miR-584a-5p在中低危患者中表达较自发消退亚型患者显著升高(n=11,P=0.036),在高危患者中表达较自发消退亚型患者显著升高(n=29,P=0.005),文献未提供该标志物的受试者工作特征曲线、敏感性及特异性相关数据。核心成果:miR-584a-5p是可无创检测的神经母细胞瘤间质表型相关标志物,其在血浆细胞外囊泡中高表达、在肿瘤组织中低表达的特征符合其抑癌基因的功能定位,创新性在于首次发现该微小RNA可作为液体活检标志物区分神经母细胞瘤的风险分层,为无创监测患者表型转换提供了潜在工具。
