1. 领域背景与文献引入
文献英文标题:Decorin facilitates T cell-mediated antitumor immunity and augments the efficacy of anti-PD1 immunotherapy;发表期刊:Cancer Immunology, Immunotherapy;影响因子:未公开;研究领域:肿瘤免疫治疗。
领域共识:免疫检查点阻断(ICB)疗法尤其是抗PD1/PD-L1单抗的应用是肿瘤治疗领域的里程碑突破,自2014年首个抗PD1抗体获批上市以来,已被纳入超过20种实体瘤的标准治疗方案,但仅20%-30%的患者可获得持续临床获益,耐药机制尚未被完全阐明,肿瘤微环境(TME)的免疫抑制状态是限制ICB疗效的核心因素。当前研究热点聚焦于解析肿瘤微环境中基质细胞与免疫细胞的互作网络,其中肿瘤相关成纤维细胞(TAF)作为微环境中含量最丰富的基质细胞亚群,其功能具有高度异质性:部分TAF亚群通过分泌抑制性细胞因子、构建物理屏障抑制免疫细胞浸润,而另一部分亚群可通过分泌趋化因子促进免疫细胞募集,目前缺乏对成纤维细胞来源的免疫激活型分泌蛋白的系统筛选。已有研究证实核心蛋白聚糖(DCN)作为成纤维细胞分泌的小分子富亮氨酸蛋白聚糖,可通过拮抗受体酪氨酸激酶、结合促瘤生长因子发挥直接抑瘤作用,但其对肿瘤免疫微环境的调控作用及对免疫治疗的影响尚未明确,本研究针对这一空白展开探究,旨在明确DCN的免疫调控功能及临床转化价值。
2. 文献综述解析
作者的文献综述按照“免疫治疗现状→肿瘤相关成纤维细胞功能异质性→核心蛋白聚糖研究进展”的逻辑展开,将现有研究分为三个维度梳理。
首先是免疫检查点阻断治疗领域的研究,现有研究已明确ICB的核心作用机制是解除CD8+T细胞的抑制信号,恢复其抗肿瘤效应功能,但现有治疗方案的响应率低,耐药机制包括肿瘤细胞抗原提呈缺陷、免疫抑制细胞浸润、抑制性细胞因子富集等,这类研究的优势是明确了CD8+T细胞功能状态是ICB疗效的核心决定因素,局限性在于对基质细胞调控T细胞功能的分子机制阐释不足。其次是肿瘤相关成纤维细胞的功能研究,现有研究证实TAF既可通过分泌IL-6、TGF-β等因子构建免疫抑制微环境,也可通过分泌趋化因子如CXCL13、CCL19等促进三级淋巴结构形成,支持抗肿瘤免疫,这类研究的优势是揭示了TAF的功能异质性,局限性在于缺乏对具有免疫激活功能的TAF分泌蛋白的系统筛选及功能验证。最后是核心蛋白聚糖的相关研究,已有研究证实DCN可通过拮抗EGFR、Met等受体酪氨酸激酶,结合TGF-β、HGF等生长因子,直接抑制肿瘤细胞增殖、血管生成及转移,还可通过结合TLR2/4调控巨噬细胞炎症反应,这类研究的优势是明确了DCN的直接抑瘤活性,局限性在于未探究其对适应性免疫尤其是CD8+T细胞功能的调控作用,也未评估其联合免疫治疗的潜力。本研究的创新价值在于首次系统揭示了DCN通过调控CD8+T细胞的浸润与效应功能发挥抑瘤作用,并且证实DCN可显著增强抗PD1治疗的疗效,为肿瘤免疫治疗提供了新的潜在靶点及疗效预测标志物。
3. 研究思路总结与详细解析
本研究的整体研究目标为阐明成纤维细胞来源的DCN对肿瘤免疫微环境的调控作用,核心科学问题是DCN是否通过调控CD8+T细胞的功能发挥抑瘤效应,技术路线遵循“生物信息学筛选→体外功能验证→体内机制解析→联合治疗评估”的闭环逻辑,逐步验证DCN的免疫调控功能及临床应用潜力。
3.1 生物信息学筛选免疫调控相关成纤维细胞分泌因子
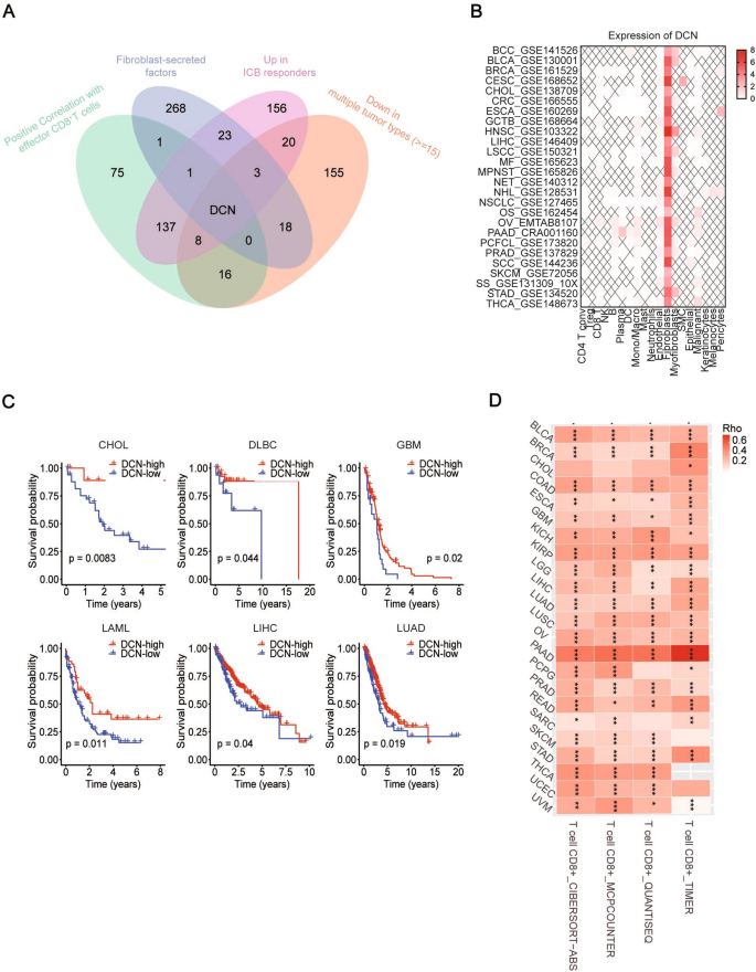
实验目的:筛选在成纤维细胞中特异性表达、与CD8+T细胞浸润及ICB治疗响应正相关的分泌蛋白。方法细节:基于涵盖12种实体瘤的人单细胞测序数据集GSE184398,筛选成纤维细胞特异性表达的分泌蛋白共315个;进一步结合TCGA泛癌数据集,筛选在至少15种肿瘤中表达下调、且与效应CD8+T细胞特征基因正相关的分子;最后在非小细胞肺癌ICB队列GSE126044、晚期结直肠癌ICB队列GSE91061中筛选在ICB响应患者肿瘤中高表达的分子,通过三者交集得到候选分子。结果解读:最终筛选得到核心蛋白聚糖DCN,单细胞测序数据证实DCN在肿瘤组织中主要表达于成纤维细胞亚群;TCGA生存分析显示DCN高表达与胆管癌、弥漫大B细胞淋巴瘤、胶质母细胞瘤、急性髓系白血病、肝细胞癌、肺腺癌患者的总生存期延长显著相关(log-rank检验,P<0.05);通过TIMER、QUANTISEQ等4种免疫浸润评估算法均证实,DCN表达水平与CD8+T细胞浸润程度呈显著正相关(图1)。产品关联:文献未提及具体实验产品,领域常规使用R语言进行生物信息学分析、公共数据库数据挖掘工具。

3.2 DCN抑瘤作用的免疫依赖性验证
实验目的:验证DCN的抑瘤作用是否依赖于适应性免疫系统。方法细节:通过慢病毒转染构建DCN稳定过表达的小鼠KP141肺癌细胞、MC38结肠癌细胞,采用MTT法、克隆形成实验检测DCN对肿瘤细胞体外增殖的影响;同时收集DCN过表达的NIH-3T3细胞的条件培养基,处理肿瘤细胞后检测增殖能力变化;体内实验分别将DCN过表达及对照肿瘤细胞接种到免疫健全C57BL/6小鼠、免疫缺陷B-NDG小鼠(缺乏T、B、NK细胞),每2-3天测量肿瘤体积,实验终点检测肿瘤重量。结果解读:体外实验中,DCN过表达或外源性DCN条件培养基处理均未显著改变KP141及MC38细胞的增殖能力及克隆形成能力(n=3,P>0.05);在免疫健全小鼠中,DCN过表达的KP141肿瘤体积较对照组降低约60%(n=6,P<0.001),肿瘤重量较对照组降低58%(n=6,P<0.001),MC38肿瘤模型中也观察到一致的抑瘤效果(n=5,P<0.01);但在免疫缺陷B-NDG小鼠中,DCN过表达组与对照组的肿瘤生长无显著差异(n=6,P>0.05),证实DCN的抑瘤作用依赖于功能性免疫系统(图2)。产品关联:实验所用关键产品:Clontech的pLVX慢病毒载体(货号632187)、Sigma的DMSO(货号D8418)、Beyotime的结晶紫染色液(货号C012)。

3.3 DCN对肿瘤免疫细胞浸润的调控分析
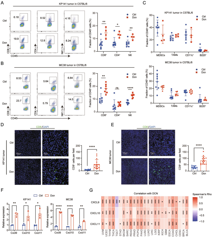
实验目的:探究DCN对肿瘤组织中免疫细胞亚群组成及浸润的影响。方法细节:收集免疫健全小鼠荷瘤模型的肿瘤组织,制备单细胞悬液后通过流式细胞术(FCM)检测CD45+免疫细胞中CD8+T细胞、CD4+T细胞、NK细胞、肿瘤相关巨噬细胞、髓系来源抑制细胞、树突状细胞、B细胞的比例;通过免疫荧光(IF)染色检测肿瘤组织中CD8+T细胞的数量;采用实时荧光定量PCR(RT-qPCR)检测肿瘤细胞中趋化因子Cxcl9、Cxcl10、Cxcl11的mRNA表达水平,同时分析TCGA数据库中DCN与这些趋化因子的表达相关性。结果解读:流式结果显示,DCN过表达的KP141及MC38肿瘤中,CD8+T细胞、NK细胞在CD45+细胞中的比例显著升高(KP141组对照组n=8、DCN组n=4,P<0.01;MC38组n=7,P<0.05),其余免疫细胞亚群比例无显著变化;免疫荧光染色证实DCN过表达肿瘤中CD8+T细胞的数量较对照组升高2.1倍(n=15,P<0.001);RT-qPCR结果显示,DCN过表达的KP141和MC38细胞中,Cxcl9、Cxcl10、Cxcl11的mRNA水平较对照组升高1.8-3.2倍(n=3,P<0.01),且TCGA泛癌分析显示DCN表达与这三种趋化因子的水平呈显著正相关(图3)。产品关联:实验所用关键产品:BioLegend的CD45-BV510抗体(货号103138)、eBioscience的CD8-FITC抗体(货号53-0081-82)、Abcam的抗小鼠CD8α抗体(货号ab217344)、Takara的PrimeScript™ RT Master Mix(货号RR036A)。

3.4 CD8+T细胞在DCN抑瘤中的必要性验证
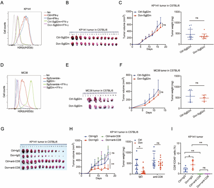
实验目的:明确CD8+T细胞是DCN发挥抑瘤作用的必需效应细胞。方法细节:利用CRISPR-Cas9技术构建β2-微球蛋白(B2m)敲除的KP141和MC38细胞,该细胞表面缺失主要组织相容性复合体I类(MHC I)分子,无法被CD8+T细胞识别,将B2m敲除的DCN过表达及对照细胞接种到免疫健全C57BL/6小鼠,监测肿瘤生长;另外采用抗CD8抗体清除小鼠体内CD8+T细胞(接种肿瘤前3天腹腔注射5mg/kg抗CD8抗体,每3天重复给药至实验结束),再接种DCN过表达及对照肿瘤细胞,流式检测CD8+T细胞的清除效率。结果解读:在B2m敲除的KP141和MC38肿瘤模型中,DCN过表达无法抑制肿瘤生长(KP141组n=12,P>0.05;MC38组n=6,P>0.05);清除小鼠体内CD8+T细胞后,DCN的抑瘤效应也完全消失(n=12,P>0.05),流式验证CD8+T细胞的清除效率超过90%(图4),证实CD8+T细胞是DCN发挥抑瘤作用的必需细胞亚群。产品关联:实验所用关键产品:Addgene的lentiCRISPR v2载体(货号52961)、BioXcell的抗小鼠CD8抗体(货号BE0061)。

3.5 DCN对CD8+T细胞效应功能的调控
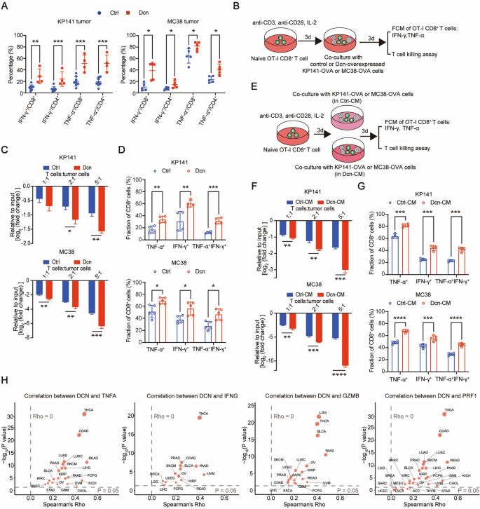
实验目的:探究DCN对CD8+T细胞抗肿瘤效应功能的影响。方法细节:收集小鼠肿瘤组织浸润的淋巴细胞,流式检测CD8+T细胞中效应分子IFN-γ、TNF-α、穿孔素的表达水平;构建表达卵清蛋白(OVA)抗原的KP141-OVA、MC38-OVA细胞,与OT-I转基因小鼠来源的CD8+T细胞共培养(效靶比分别为5:1、2:1、1:1),72h后检测肿瘤细胞存活数量评估T细胞杀伤效率,同时流式检测共培养体系中CD8+T细胞的效应分子表达;另外采用DCN过表达的NIH-3T3细胞条件培养基处理共培养体系,验证外源性DCN的作用。结果解读:DCN过表达肿瘤中浸润的CD8+T细胞的IFN-γ、TNF-α、穿孔素阳性比例较对照组升高40%-65%(KP141组对照组n=8、DCN组n=4,P<0.01;MC38组n=5,P<0.05),CD107a表达无显著变化;体外共培养实验显示,DCN过表达的肿瘤细胞组中CD8+T细胞的杀伤效率较对照组升高35%-50%(n=3,P<0.01),且CD8+T细胞的IFN-γ、TNF-α、穿孔素表达水平显著升高(KP141组n=4,P<0.05;MC38组n=5,P<0.01);外源性DCN条件培养基处理也可达到一致的效果;TCGA泛癌分析显示DCN表达与IFNG、TNFA、GZMB、PRF1等效应分子的转录水平呈显著正相关(图5)。产品关联:实验所用关键产品:Miltenyi Biotec的CD8α+T细胞分离试剂盒(货号130-104-075)、BD Pharmingen的抗小鼠CD3ε抗体(货号553057)、eBioscience的IFN-γ-APC抗体(货号17-7311-82)。

3.6 DCN联合抗PD1治疗的疗效评估
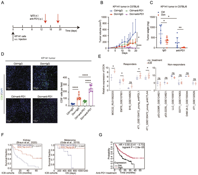
实验目的:验证DCN能否增强抗PD1免疫治疗的抗肿瘤疗效。方法细节:将DCN过表达及对照KP141细胞接种到C57BL/6小鼠,接种后第8天开始腹腔注射2.5mg/kg抗PD1抗体或同型对照,每周给药1次,监测肿瘤生长;实验终点通过免疫荧光染色检测肿瘤组织中CD8+T细胞的浸润数量;同时分析肾细胞癌、黑色素瘤患者ICB治疗队列中DCN表达与患者总生存期的相关性。结果解读:单独DCN过表达组肿瘤体积较对照组降低42%(n=8,P<0.01),单独抗PD1治疗组降低38%(n=8,P<0.01),而DCN过表达联合抗PD1治疗组的肿瘤体积较对照组降低81%(n=8,P<0.001),较单独抗PD1组降低69%(n=8,P<0.001),显示出显著的协同效应;免疫荧光结果显示联合治疗组肿瘤内CD8+T细胞数量较单独抗PD1组升高1.7倍(n=10,P<0.001);临床队列分析显示,ICB响应患者的肿瘤组织中DCN表达显著高于非响应者,且DCN高表达的ICB治疗患者总生存期显著延长(肾细胞癌队列HR=0.62,95%CI 0.41-0.93,P=0.02;黑色素瘤队列HR=0.58,95%CI 0.35-0.96,P=0.03)。本研究总结的DCN调控抗肿瘤免疫的机制模式图如下(图6、图7)。产品关联:实验所用关键产品:BioXcell的抗小鼠PD1抗体(货号BE0273)。


4. Biomarker研究及发现成果
本研究涉及的核心Biomarker为肿瘤组织中的核心蛋白聚糖(DCN),属于细胞外基质蛋白类生物标志物,筛选及验证逻辑为“公共数据库成纤维细胞分泌蛋白大规模筛选→肿瘤组织表达特征分析→临床ICB队列相关性验证→体内外功能实验确证”,逻辑链条完整。
DCN主要来源于肿瘤微环境中的肿瘤相关成纤维细胞,也可在血清、血浆中被检测到;筛选阶段利用TCGA泛癌数据集(覆盖33种肿瘤类型、超过10000例临床样本)、GEO的3个独立队列(GSE184398包含12种实体瘤的单细胞测序数据、GSE126044包含非小细胞肺癌ICB治疗样本、GSE91061包含结直肠癌ICB治疗样本)进行生物信息学分析,验证阶段采用小鼠肿瘤组织的免疫荧光、酶联免疫吸附实验(ELISA)、实时荧光定量PCR及临床样本的测序数据进行验证。检测到DCN在ICB响应患者中的表达水平较非响应者升高1.8倍(P<0.01),在肾细胞癌ICB队列中,DCN高表达预测治疗获益的风险比HR=0.62(95%CI 0.41-0.93,P=0.02),在黑色素瘤ICB队列中HR=0.58(95%CI 0.35-0.96,P=0.03)。
核心成果方面,DCN作为免疫调控相关Biomarker,功能关联为:肿瘤组织中DCN高表达与CD8+T细胞浸润水平显著正相关(泛癌分析相关系数r=0.42,P<0.001),与ICB治疗患者的总生存期延长显著相关;外源性补充DCN可通过上调趋化因子CXCL9/10/11促进CD8+T细胞浸润,同时增强CD8+T细胞的效应功能,显著提升抗PD1治疗的疗效。创新性在于首次证实DCN是成纤维细胞来源的免疫激活因子,可作为ICB治疗响应的预测标志物,同时是肿瘤免疫治疗的潜在联合靶点。统计学结果:泛癌分析中DCN与CD8+T细胞浸润的正相关性在22种肿瘤类型中均具有统计学意义(P<0.05);小鼠联合治疗实验中,DCN联合抗PD1组的肿瘤抑制率较单独抗PD1组提升69%(n=8,P<0.001)。
推测:DCN可能通过结合TLR2/4受体、抑制TGF-β信号通路,同时调控巨噬细胞和CD8+T细胞的功能,其具体分子机制需后续实验进一步验证。
