1. 领域背景与文献引入
文献英文标题:The lncRNA TEX41 is upregulated in pediatric B-Cells Acute Lymphoblastic Leukemia and it is necessary for leukemic cell growth;发表期刊:Biomarker Research;影响因子:未公开;研究领域:儿童B细胞急性淋巴细胞白血病(B-ALL)的长链非编码RNA(lncRNA)生物标志物研究。
儿童急性淋巴细胞白血病(ALL)是儿童最常见的血液系统恶性肿瘤,约占儿童白血病的75%,其中B细胞急性淋巴细胞白血病(B-ALL)为主要亚型(占70%-80%)。尽管联合化疗显著提高了生存率,但仍有15%-20%的患者面临耐药、复发甚至死亡,亟需寻找新的生物标志物用于早期诊断、疗效监测及靶点开发。长链非编码RNA(lncRNA)是一类长度超过200核苷酸的非编码RNA,通过表观遗传调控、转录后修饰等机制参与细胞增殖、分化等生理过程,其异常表达与白血病的发生发展密切相关。近年来,lncRNA因在体液中稳定性高、组织特异性强,成为肿瘤生物标志物的重要候选,但B-ALL中lncRNA的功能及临床价值仍存在较多未知——尤其是TEX41这一lncRNA,仅在头颈部鳞癌、宫颈癌等实体瘤中有少量研究,其在儿童B-ALL中的表达特征、功能及作为生物标志物的可能性尚未被探索。针对这一空白,本研究围绕TEX41在儿童B-ALL中的表达模式、临床意义及功能展开系统研究,旨在为B-ALL的生物标志物开发和机制研究提供新线索。
2. 文献综述解析
本研究综述部分以“lncRNA在白血病中的角色→B-ALL中lncRNA的研究现状→TEX41的研究空白”为核心逻辑,系统梳理领域背景与未解决问题。现有研究表明,lncRNA在白血病中可作为癌基因或抑癌基因发挥作用,例如部分lncRNA通过调控p53通路、细胞周期蛋白影响白血病细胞增殖;同时,lncRNA因易检测、稳定性高,有望成为非侵入性诊断工具。在B-ALL领域,已有研究报道TCL6、MEG3等lncRNA与疾病亚型、预后相关,但TEX41的研究极少——仅有的实体瘤研究显示其通过调控miR-340/COMMD6通路促进肿瘤生长,但其在B-ALL中的角色完全未知。现有研究的局限性在于,对TEX41在B-ALL中的表达特征、临床意义及功能机制缺乏系统分析。本研究的创新价值在于,首次将TEX41与儿童B-ALL关联,通过“数据库-临床样本-细胞系”的多层验证,填补了TEX41在儿童白血病中的研究空白,为B-ALL的生物标志物开发提供了新候选。
3. 研究思路总结与详细解析
本研究以“明确TEX41在儿童B-ALL中的表达特征→验证其临床意义→探索其功能机制”为核心逻辑,采用“数据库挖掘-临床样本-细胞系-功能实验”的闭环路线,逐步揭示TEX41的角色。
3.1 数据库挖掘与白血病亚型表达差异分析
实验目的是通过公共数据库明确TEX41在不同白血病亚型中的表达特征。方法细节为利用St. Jude Children’s Research Hospital数据库的RNA-seq数据,分析79例儿童B-ALL、25例T-ALL及38例急性髓系白血病(AML)患者的TEX41表达水平。结果显示,TEX41在B-ALL中的表达显著高于T-ALL(p<0.0001)和AML(p<0.05),其中位表达量在B-ALL中为29,远高于T-ALL的5和AML的14;进一步分析B-ALL患者的染色体重排情况,发现MEF2D重排的患者TEX41表达显著更高(p<0.05),提示其可能与MEF2D相关的表观遗传调控有关(图1)。产品关联:文献未提及具体数据库分析工具,领域常规使用St. Jude Cloud等公共数据库平台。

3.2 临床样本TEX41表达与化疗响应分析
实验目的是验证TEX41在B-ALL患者中的临床意义。方法细节为收集10例B-ALL患者诊断时、化疗33天后的骨髓样本,及10例健康人的外周血单个核细胞(PBMC),通过qRT-PCR检测TEX41的相对表达量(以RPS18为内参)。结果显示,B-ALL患者诊断时TEX41的中位表达量(3.373×10^-5)显著高于健康人(1.033×10^-6,p<0.0001);化疗33天后,患者骨髓中TEX41的表达显著下降至1.257×10^-5(p<0.001),提示其表达与疾病活性密切相关(图2)。产品关联:qRT-PCR使用Bio-Rad的iQ SYBR Green Supermix(货号1708882),TEX41及内参基因的引物由作者自行设计。

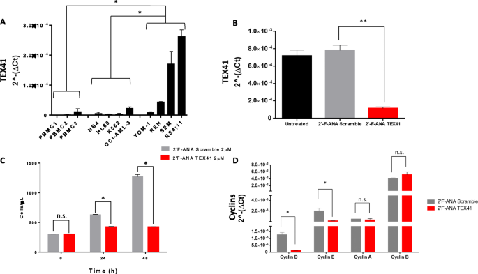
3.3 细胞系TEX41表达分析与沉默模型构建
实验目的是筛选高表达TEX41的B-ALL细胞系,为功能实验提供模型。方法细节为检测4种AML细胞系(NB4、HL-60、K562、OCI-AML-3)、4种B-ALL细胞系(TOM-1、REH、SEM、RS4;11)及3例健康人PBMC的TEX41表达;选择表达最高的RS4;11细胞,用2′-脱氧-2′-氟阿拉伯核酸(2′F-ANA)寡核苷酸沉默TEX41(浓度2μM,处理24、48、72小时)。结果显示,B-ALL细胞系的TEX41表达显著高于AML细胞系和健康PBMC(p<0.05),其中RS4;11细胞的表达量最高;2′F-ANA处理48小时后,RS4;11细胞中TEX41的表达显著下调(p<0.01)(图3)。产品关联:2′F-ANA寡核苷酸购自AUM Biotech,细胞培养使用Thermo Fisher Scientific的Iscove改良Dulbecco培养基(IMDM)。

3.4 TEX41沉默对白血病细胞增殖与周期的影响
实验目的是探索TEX41对B-ALL细胞生长的调控机制。方法细节为对RS4;11细胞进行TEX41沉默(72小时),通过流式细胞术检测细胞周期分布,免疫印迹检测细胞周期相关蛋白(CDK4、CDK6、p27、p21、p53)的表达。结果显示,TEX41沉默后,RS4;11细胞的增殖能力显著下降(p<0.01);细胞周期分析显示G1期细胞比例减少,G2-M期比例增加(p<0.05);免疫印迹结果显示,沉默组p21和p53的表达显著上调(p<0.05),CDK4、CDK6和p27的表达则下调(图4)。这些结果表明,TEX41通过调控p53-p21通路和细胞周期蛋白,促进白血病细胞增殖。产品关联:流式细胞术使用Beckman Coulter的Cytoflex仪及Kaluza分析软件;免疫印迹使用Cell Signaling的CDK4抗体(货号12790)、Santa Cruz的p53抗体(货号sc-126)、Sigma-Aldrich的α-微管蛋白抗体(货号T8203)。

4. Biomarker研究及发现成果解析
Biomarker定位:TEX41是儿童B-ALL的潜在诊断和疗效监测生物标志物,其筛选与验证逻辑为“数据库挖掘(不同白血病亚型对比)→临床样本验证(诊断vs健康vs化疗后)→细胞系功能验证”,形成完整证据链。
研究过程与成果
Biomarker来源为B-ALL患者的骨髓样本(诊断时及化疗后)和健康人的外周血单个核细胞;验证方法包括qRT-PCR(表达水平)、流式细胞术(细胞周期)及免疫印迹(功能机制)。特异性方面,TEX41在B-ALL中的表达显著高于T-ALL、AML及健康人(p<0.05或p<0.0001),显示B-ALL特异性;敏感性方面,化疗后TEX41表达显著下降(p<0.001),可反映治疗响应。
核心成果:① 表达特征:TEX41是儿童B-ALL的特异性lncRNA,在B-ALL中的表达显著高于其他白血病亚型及健康人(诊断时中位表达量3.373×10^-5,n=10,p<0.0001 vs健康人);② 临床意义:诊断时高表达、化疗后下降,可作为B-ALL的诊断标志物和疗效监测指标(化疗后中位表达量1.257×10^-5,n=10,p<0.001);③ 功能机制:TEX41通过调控p53-p21通路和细胞周期蛋白(CDK4/6、p27)促进增殖,沉默后诱导G2-M期阻滞(p<0.05);④ 创新性:首次报道TEX41在儿童B-ALL中的表达特征和功能,为B-ALL的生物标志物开发提供新候选。
本研究通过多层验证揭示了TEX41在儿童B-ALL中的角色,为B-ALL的早期诊断和靶向治疗提供了新的分子线索,也为lncRNA生物标志物的开发提供了实践参考。
