1. 领域背景与文献引入
文献英文标题:Mapping lineage-traced cells across time points with moslin;发表期刊:Genome Biology;影响因子:未公开;研究领域:单细胞谱系追踪与细胞命运动力学。
单细胞谱系追踪(scLT)结合基因表达分析是解析细胞命运决策(如发育、再生、疾病进展)的核心技术。早期谱系追踪依赖手动显微镜观察,近年基于CRISPR-Cas9的基因组条形码技术实现了单细脃分辨率的谱系与基因表达联合测序。然而,scLT的时间序列实验设计分为两类:克隆重采样(CR)(同一克隆跨时间采样,谱系可跨时间比较)和独立克隆进化(ICE)(不同个体对应不同时间点,谱系不可跨时间比较)。针对ICE设计(适用于体内系统),传统方法存在两大局限:一是基于基因表达的轨迹推断(如Wasserstein方法)需要密集时间采样,且难以区分基因表达相似但谱系不同的细胞;二是基于谱系的单时间点分析(如Cassiopeia、LINNAEUS)仅能重建单时间点的谱系树,无法关联跨时间的分子状态变化。当前研究热点是开发能整合ICE设计下多时间点谱系和基因表达的计算工具,但现有方法(如LineageOT、CoSpar)要么忽略早期时间点的谱系信息,要么仅用单时间点谱系,无法全面整合两类信息,导致跨时间点细胞耦合不准确。
本研究针对ICE设计下谱系信息不可跨时间比较的核心问题,开发了moslin(multi-omic single-cell optimal transport for lineage data)工具,通过融合Gromov-Wasserstein最优传输模型,同时整合多时间点的基因表达相似性(Wasserstein项)和谱系一致性(Gromov-Wasserstein项),实现跨时间点细胞的概率耦合,解决了多时间点谱系追踪数据的轨迹重构难题,为发育、再生等过程的细胞命运研究提供了新的技术范式。
2. 文献综述解析
文献综述的核心评述逻辑是按“实验设计类型→计算方法分类→方法局限性”分层,系统总结现有研究的优势与不足,并突出moslin的创新价值。
现有研究的分类与局限
作者将scLT的时间序列实验设计分为CR(适用于体外/移植系统)和ICE(适用于体内系统),并将计算方法分为三类:
1. 基于基因表达的轨迹推断(如Wasserstein方法):优势是利用基因表达相似性跨时间耦合细胞,适用于简单过程,但需要密集时间采样,且无法区分基因表达相似但谱系不同的细胞;
2. 基于谱系的单时间点分析(如Cassiopeia、LINNAEUS):优势是能重建单时间点的谱系树,解析克隆关系,但无法关联跨时间的分子状态变化;
3. 整合谱系和基因表达的跨时间方法(如LineageOT、CoSpar):LineageOT仅用晚期时间点的谱系平滑基因表达,忽略早期谱系信息;CoSpar仅用单时间点谱系,无法全面整合多时间点的两类信息。
moslin的创新价值
现有方法的共同局限是无法在ICE设计下同时整合多时间点的谱系一致性和基因表达相似性。本研究的创新在于:
- 首次针对ICE设计,提出融合Gromov-Wasserstein(FGW)的目标函数,将基因表达的Wasserstein项(细胞间表达距离)与谱系的Gromov-Wasserstein项(细胞对的谱系距离一致性)加权融合(α参数平衡),同时优化两类信息;
- 解决了ICE设计下谱系不可跨时间比较的问题,通过比较细胞对的谱系距离一致性(而非单个细胞的谱系),实现跨时间点细胞的准确耦合。
3. 研究思路总结与详细解析
本研究的核心目标是开发moslin工具,解决ICE设计下跨时间点映射谱系追踪细胞的问题。核心科学问题是“如何在ICE设计下,整合多时间点的谱系一致性和基因表达相似性,实现细胞跨时间耦合”。技术路线遵循“模型设计→模拟验证→真实数据验证→下游分析”的闭环:
- 模型设计:构建融合Gromov-Wasserstein的FGW模型;
- 模拟验证:在2基因模拟、TedSim模拟数据上验证模型准确性;
- 真实数据验证:在秀丽隐杆线虫胚胎发育(已知谱系)、斑马鱼心脏再生(未知谱系)数据上验证;
- 下游分析:结合CellRank 2进行命运映射、驱动基因识别等。
3.1 moslin模型设计
实验目的:构建能同时整合谱系一致性和基因表达相似性的跨时间细胞耦合模型。
方法细节:基于最优传输(OT)框架,提出融合Gromov-Wasserstein(FGW)的目标函数:
$$P^ = rgmin_{P in U(a,b)} lpha cdot GW(C^X, C^Y, P) + (1-lpha) cdot W(C, P)$$
其中:
- W项(Wasserstein):量化细胞间基因表达距离,使用latent空间(PCA或scVI)的平方欧氏距离;
- GW项(Gromov-Wasserstein):量化细胞对的谱系距离一致性,比较早期($C^X$)和晚期($C^Y$)细胞对的谱系距离(条形码汉明距离或谱系树最短路径距离);
- α:加权参数(0≤α≤1),平衡基因表达与谱系的贡献;
- 熵正则化(ε):加速优化并引入不确定性;
- 非平衡边际(τₐ、τᵦ)*:处理细胞生长/死亡和样本量差异。
结果解读:模型输出概率耦合矩阵P,其中$P_{ij}$表示早期细胞i到晚期细胞j的转移概率。α调整可灵活平衡两类信息:α=0时退化为仅用基因表达的W项,α=1时退化为仅用谱系的GW项。
产品关联:实验所用关键产品未明确提及,领域常规使用Python的moscot(多组学单细胞最优传输框架)、ott(Optimal Transport Tools)库实现模型,scVI用于基因表达的latent空间嵌入。

3.2 模拟数据验证
实验目的:在可控的模拟数据上验证moslin的准确性。
方法细节:设计两类模拟实验:
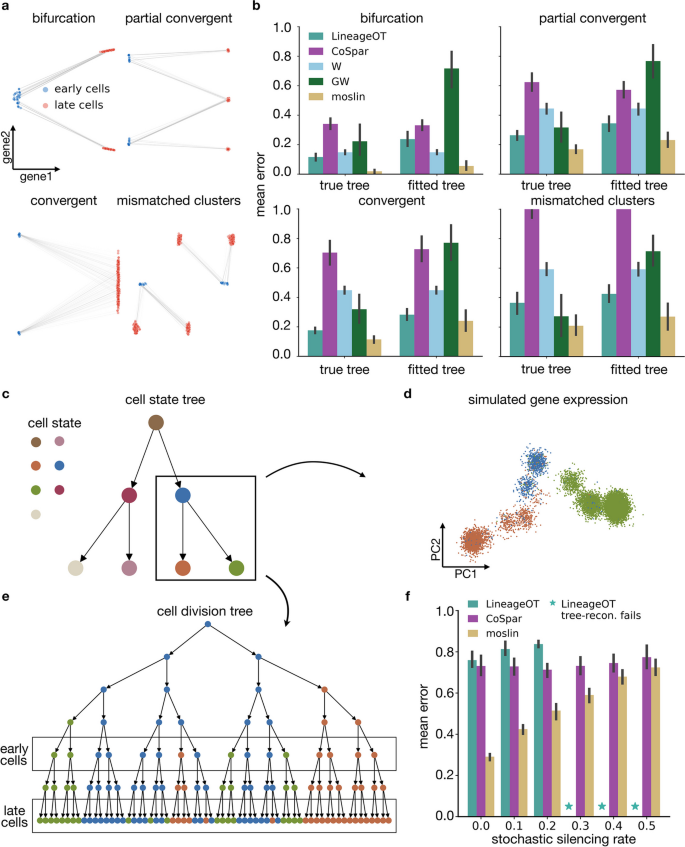
1. 2基因模拟:使用LineageOT的模拟框架,生成4种轨迹(分叉、部分收敛、收敛、错配簇),比较moslin与LineageOT、CoSpar、W项(α=0)、GW项(α=1)的平均误差(祖先误差与后代误差的均值,归一化到0-1,0为真实值);
2. TedSim模拟:使用TedSim生成包含基因表达和谱系条形码的模拟数据,引入随机沉默率(ssr)(条形码片段未检测的概率),评估moslin在不同ssr下的性能。
结果解读:
- 在2基因模拟中,moslin的平均误差显著低于其他方法(如分叉轨迹中,moslin误差0.25 vs LineageOT 0.35、CoSpar 0.6);
- 在TedSim模拟中,随着ssr增加(谱系噪声增大),moslin的误差增长最慢(ssr=0时误差0.1,ssr=0.3时误差0.25),而LineageOT在ssr>0.2时因树重建失败误差骤升。
这表明moslin通过融合基因表达与谱系信息,有效补偿了谱系噪声的影响。
产品关联:实验所用关键产品:LineageOT模拟工具、TedSim单细胞时间动力学模拟器、Python的POT库(Sinkhorn算法实现)。

3.2 秀丽隐杆线虫胚胎发育数据验证
实验目的:在已知谱系的真实数据上验证moslin的准确性,并解析胚胎发育的细胞命运轨迹。
方法细节:使用秀丽隐杆线虫ABpxp谱系的scRNA-seq数据(7个时间点,170-510 min,共6476个细胞,已知谱系树):
1. 误差计算:比较moslin与LineageOT、W项、GW项的平均误差(祖先误差与后代误差的均值,归一化到0-1);
2. 下游分析:结合CellRank 2,将moslin的跨时间耦合矩阵与单时间点基因表达相似性矩阵融合,构建Markov链,进行:
- 终端状态识别:使用GPCCA算法识别终端细胞类型;
- 命运概率计算:通过吸收概率计算细胞向终端状态的命运概率;
- 驱动基因预测:关联基因表达与命运概率,筛选驱动转录因子。
结果解读:
- 准确性验证:moslin的平均误差在所有时间点对中均低于其他方法(如330/390 min时间点,moslin误差0.18 vs LineageOT 0.25、W项0.3);
- 终端状态:识别出3类终端状态(纤毛神经元、非纤毛神经元、胶质和排泄细胞),与已知细胞类型一致;
- 命运概率:早期祖细胞向非纤毛神经元的命运概率最高(平均0.6);
- 驱动基因:cnd-1(NeuroD同源基因)、fax-1(核受体基因)等已知调控神经元命运的转录因子,与非纤毛神经元命运概率高度相关(r=0.7,n=6476,P<0.001)。
产品关联:实验所用关键产品:SCANPY(数据预处理)、CellRank 2(命运映射)、Palantir(伪时间计算)、mgcv(GAM模型拟合基因表达趋势)。

3.3 斑马鱼心脏再生数据应用
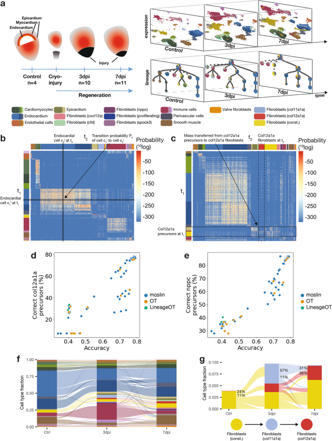
实验目的:应用moslin解析斑马鱼心脏再生中的心外膜成纤维细胞状态转变。
方法细节:使用LINNAEUS技术的斑马鱼心脏再生数据(25个个体,对照、3 dpi、7 dpi,共44000个细胞,包含CRISPR-Cas9诱导的谱系条形码):
1. 超参数优化:通过“细胞类型持续性测试”(评估晚期细胞的最高概率早期祖先是否为同一细胞类型)优化超参数(α=0.01,ε=0.05,τₐ=0.4);
2. 成纤维细胞分析:计算成纤维细胞亚型(constitutive、col11a1a、col12a1a)的跨时间耦合概率,分析其谱系关系。
结果解读:
- 准确性验证:moslin的细胞类型持续性准确率为0.79,显著高于LineageOT(0.41)和W项(0.78);
- 成纤维细胞转变:constitutive成纤维细胞向col11a1a的转移概率为24%(95% CI 19-32%),col11a1a向col12a1a的转移概率为57%(95% CI 30-69%),提示col11a1a是constitutive向col12a1a再生关键状态转变的中间步骤。
产品关联:实验所用关键产品:scVI(基因表达latent空间嵌入)、MAGIC(基因表达插补)、Alliance of Genome Resources(斑马鱼基因同源性注释)。

4. Biomarker研究及发现成果解析
本研究中的Biomarker分为两类:谱系Biomarker(CRISPR-Cas9诱导的基因组条形码)和基因表达Biomarker(细胞类型/命运标记基因)。
Biomarker定位
- 谱系Biomarker:CRISPR-Cas9诱导的indels条形码,用于量化细胞间的谱系距离;
- 基因表达Biomarker:成纤维细胞亚型标记(col11a1a、col12a1a)、神经元命运驱动基因(cnd-1、fax-1)。
筛选/验证逻辑:
1. 模拟数据验证:验证谱系条形码的距离计算方法(汉明距离、谱系树距离);
2. 真实数据验证:结合谱系条形码与基因表达Biomarker进行跨时间耦合,通过“细胞类型持续性”“命运概率相关性”验证其功能关联性。
研究过程详述
- 谱系Biomarker:来源是斑马鱼和秀丽隐杆线虫细胞中的CRISPR-Cas9诱导indels,验证方法是计算谱系距离一致性(秀丽隐杆线虫用已知谱系树的最短路径距离,斑马鱼用重建谱系树的最短路径距离);
- 基因表达Biomarker:来源是scRNA-seq数据中的差异表达基因,验证方法包括:
- 细胞类型持续性(斑马鱼):col12a1a成纤维细胞的早期祖先为col11a1a的比例为57%;
- 命运概率相关性(秀丽隐杆线虫):cnd-1表达与非纤毛神经元命运概率的相关性r=0.7(n=6476,P<0.001)。
核心成果
- 谱系条形码Biomarker:其距离的一致性可有效指导跨时间细胞耦合,moslin通过融合谱系距离与基因表达,显著提高了耦合准确性;
- col11a1a Biormarker:首次被证明是斑马鱼心脏再生中,constitutive成纤维细胞向col12a1a再生关键状态转变的中间步骤,其表达与成纤维细胞激活密切相关;
- cnd-1、fax-1 Biormarker:作为秀丽隐杆线虫胚胎发育中神经元命运的驱动基因,其表达趋势与神经元分化时间一致(cnd-1在伪时间早期激活,fax-1在晚期激活)。
统计学结果
- 斑马鱼中,moslin的细胞类型持续性准确率为0.79(n=25,P<0.001 vs LineageOT);
- 斑马鱼中,col11a1a向col12a1a的转移概率为57%(95% CI 30-69%,n=7056次子采样);
- 秀丽隐杆线虫中,cnd-1表达与非纤毛神经元命运概率的相关性r=0.7(n=6476,P<0.001)。
结论:moslin通过融合谱系和基因表达信息,解决了ICE设计下跨时间点细胞耦合的难题,为发育、再生等过程的细胞命运研究提供了关键工具,其发现的col11a1a、cnd-1等Biomarker为进一步解析细胞命运机制提供了新靶点。
