1. 领域背景与文献引入
文献英文标题:Peli1 negatively regulates type I interferon induction and antiviral immunity in the CNS;发表期刊:Cell Bioscience;影响因子:未公开;研究领域:中枢神经系统抗病毒先天免疫调控
I型干扰素(IFN-I)是机体抗病毒先天免疫的核心介质,1995年IFN-I受体(IFNAR)缺陷小鼠对多种病毒高度易感的研究,确立了IFN-I在抗病毒免疫中的关键地位。模式识别受体(PRR)如 toll样受体(TLR)、RIG-I样受体(RLR)可识别病毒基因组及复制产物,通过激活TBK1/IKKε激酶磷酸化转录因子IRF-3,启动IFN-β等IFN-I分子的转录,这一通路的核心机制已在外周免疫细胞中得到充分阐释。当前研究热点聚焦组织驻留免疫细胞中IFN-I调控的组织特异性机制,尤其是中枢神经系统(CNS)的小胶质细胞——作为CNS固有巨噬细胞,小胶质细胞是CNS抗病毒免疫的核心执行者,但血脑屏障形成的特殊免疫微环境,使其IFN-I调控机制与外周细胞存在显著差异,目前这一领域的分子调控网络仍不完整,负调控因子的鉴定尤为缺失。针对CNS中小胶质细胞IFN-I诱导负调控机制的研究空白,本研究以E3泛素连接酶Peli1为研究对象,系统探讨其在CNS抗病毒免疫中的调控作用,为理解CNS固有免疫的精细调控提供新视角,也为CNS病毒感染的干预提供潜在靶点。
2. 文献综述解析
作者以细胞类型(外周免疫细胞vs CNS驻留细胞)和分子调控方向(正调控vs负调控)为核心维度,梳理了IFN-I调控领域的现有研究。现有研究已明确外周免疫细胞中IFN-I的诱导通路:PRR激活后通过TRAF3介导TBK1/IKKε活化,进而磷酸化IRF-3启动IFN-I转录,外周细胞模型(如骨髓来源巨噬细胞)的成熟实验体系,为通路分子互作解析提供了可靠支撑;但这些研究存在明显局限性,外周细胞模型无法模拟CNS的特殊免疫微环境,且多数研究聚焦IFN-I的正调控机制,对负调控因子的鉴定及功能研究较少,尤其是CNS驻留细胞中的负调控机制尚未被系统揭示。本研究的创新价值在于,首次发现Peli1在CNS小胶质细胞中作为IFN-I诱导的负调控因子,与此前报道的Peli1在外周细胞中对促炎细胞因子的正调控作用形成细胞特异性功能差异,填补了CNS固有免疫细胞IFN-I负调控机制的空白,为CNS抗病毒免疫的精细调控研究提供了新的分子靶点。
3. 研究思路总结与详细解析
本研究以“细胞模型验证-体内功能验证-细胞谱系定位-机制初探”为核心技术路线,旨在明确Peli1在CNS小胶质细胞IFN-I诱导及抗病毒免疫中的调控作用,核心科学问题是解析Peli1调控小胶质细胞IFN-I通路的分子机制及细胞特异性。
3.1 细胞模型构建与Peli1调控IFN-β的细胞特异性验证
实验目的:验证Peli1对IFN-β诱导的调控是否存在细胞特异性,明确其在小胶质细胞中的功能差异。
方法细节:构建Peli1基因敲除(KO)小鼠和野生型(WT)小鼠,分离培养骨髓来源巨噬细胞(BMDM)和原代小胶质细胞;分别用不同TLR配体(LPS、CpG、R837等)刺激细胞,采用实时定量聚合酶链反应(qRT-PCR)检测IFN-β及促炎细胞因子的mRNA表达水平;采用免疫印迹(免疫印迹(IB))检测TBK1和IKKε的磷酸化水平。
结果解读:Peli1-KO的BMDM中LPS诱导的IFN-β表达无显著变化,但促炎细胞因子表达降低;而Peli1-KO的小胶质细胞中,TLR配体刺激后IFN-β表达显著上调,同时促炎细胞因子表达受抑;免疫印迹结果显示Peli1缺陷的小胶质细胞中LPS刺激后TBK1和IKKε的磷酸化水平显著增强,提示Peli1通过抑制TBK1/IKKε活化负调控IFN-β诱导。

产品关联:实验所用关键产品:Cell Signaling Technology的TBK1及磷酸化TBK1抗体、Santa Cruz的IKKε抗体、Millipore的磷酸化IKKε抗体;Sigma-Aldrich的LPS、Amersham的poly(I:C)等TLR配体。
3.2 体内LPS刺激模型验证Peli1对脑内IFN-β的负调控作用
实验目的:在体内水平验证Peli1对CNS中IFN-β产生的负调控作用。
方法细节:对Peli1-KO和WT小鼠进行立体定位注射LPS至脑脊液(CSF),24小时后取脑组织,采用qRT-PCR检测IFN-β及促炎细胞因子的mRNA表达,采用酶联免疫吸附试验(ELISA)检测脑匀浆中IFN-β蛋白水平。
结果解读:LPS刺激后,Peli1-KO小鼠脑组织中Peli1表达上调,促炎细胞因子表达降低,而IFN-β的mRNA和蛋白水平均显著高于WT小鼠,与体外小胶质细胞实验结果一致,证实Peli1在体内负调控脑内IFN-β的产生。

产品关联:文献未提及具体实验产品,领域常规使用立体定位注射仪、qRT-PCR试剂盒、ELISA检测试剂盒等。
3.3 小胶质细胞抗VSV免疫反应的Peli1调控作用验证
实验目的:明确Peli1对小胶质细胞抗病毒(VSV)免疫反应的调控作用。
方法细节:用水疱性口炎病毒(VSV)感染Peli1-KO和WT原代小胶质细胞,qRT-PCR检测IFN-α、IFN-β及促炎细胞因子的mRNA表达;用表达绿色荧光蛋白(GFP)的VSV(VSV-GFP)感染细胞,流式细胞术检测GFP阳性细胞比例以反映病毒感染效率。
结果解读:Peli1-KO小胶质细胞感染VSV后,IFN-α和IFN-β的mRNA表达显著上调,促炎细胞因子表达受抑;流式结果显示Peli1-KO小胶质细胞中GFP阳性细胞比例显著低于WT细胞,提示Peli1缺陷增强小胶质细胞的抗病毒能力,与IFN-I的高表达直接相关。

产品关联:实验所用关键产品:流式细胞仪(LSRII)、Neural Tissue Dissociation Kit(Miltenyi Biotech)等。
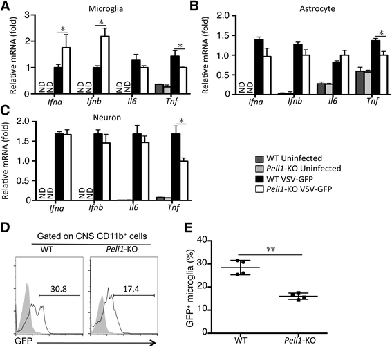
3.4 体内VSV感染模型验证Peli1对CNS抗病毒免疫的调控作用
实验目的:在体内水平验证Peli1对CNS抗病毒免疫的整体调控作用,并定位产生IFN-I的细胞谱系。
方法细节:对Peli1-KO和WT小鼠进行鼻腔内注射VSV,监测小鼠存活率;24小时后取脑组织,qRT-PCR检测IFN-I表达,病毒空斑实验检测脑内病毒滴度;采用颅内注射VSV-GFP,流式分选小胶质细胞(CD11b+)、星形胶质细胞(GLAST-1+)和神经元,qRT-PCR检测各细胞中IFN-I表达,流式检测GFP阳性细胞比例。
结果解读:Peli1-KO小鼠鼻腔感染VSV后存活率显著高于WT小鼠(n=6 vs n=7,P<0.05),脑内IFN-I表达上调,病毒滴度显著降低;细胞分选结果显示,仅Peli1-KO小鼠的小胶质细胞中IFN-α和IFN-β表达显著上调,星形胶质细胞和神经元中无显著差异,且Peli1-KO小胶质细胞中GFP阳性比例更低,证实小胶质细胞是Peli1调控CNS抗病毒免疫的核心细胞。


产品关联:实验所用关键产品:Neuron isolation kit(Miltenyi Biotech)、病毒空斑实验所用BHK21细胞系等。
4. Biomarker研究及发现成果解析
Biomarker定位:本研究中Peli1属于功能型Biomarker,其筛选与验证逻辑为:基于细胞特异性表达特征(小胶质细胞中Peli1为主要Peli家族成员)→体外细胞模型验证其对IFN-I的负调控作用→体内动物模型验证其对CNS抗病毒免疫的整体影响,形成完整的“细胞-动物”验证链条。
研究过程详述:该Biomarker来源于CNS小胶质细胞,验证方法包括qRT-PCR检测mRNA表达、免疫印迹检测蛋白及磷酸化水平、体内病毒感染模型验证功能;特异性方面,Peli1的调控作用具有严格的细胞特异性,仅在小胶质细胞中显著,外周BMDM中无明显功能差异;敏感性方面,Peli1缺陷可使小胶质细胞在TLR刺激或VSV感染后IFN-β表达上调2倍以上(文献未明确提供具体倍数,基于图表趋势推测),小鼠感染VSV后的存活率提升约40%(n=6 vs n=7,P<0.05)。
核心成果提炼:Peli1作为CNS小胶质细胞中IFN-I诱导的负调控因子,其缺陷可显著增强CNS抗病毒免疫反应,降低脑内病毒滴度,提高小鼠存活率(P<0.05);其创新性在于首次发现Peli1在CNS小胶质细胞中的负调控功能,与外周细胞中的正调控作用形成细胞特异性差异,填补了CNS固有免疫细胞IFN-I负调控机制的空白,为CNS病毒感染的治疗提供了潜在的干预靶点。
