1. 领域背景与文献引入
文献英文标题:Spatial and temporal evolution of distal 10q deletion, a prognostically unfavorable event in diffuse low-grade gliomas;发表期刊:Genome Biology;影响因子:未公开;研究领域:弥漫性低级别胶质瘤分子遗传学与预后生物标志物研究
弥漫性低级别胶质瘤(LGG)是一类生长相对缓慢的恶性脑肿瘤,患者生存期差异极大,部分患者可生存长达30年,而另一部分患者生存期仅为2年,因此个性化术后治疗时机的选择对改善患者预后至关重要。领域共识:目前临床常规应用的LGG预后标志物包括1p/19q染色体臂共缺失(提示预后良好)、IDH基因突变、MGMT启动子甲基化等,但仍有部分患者的预后无法通过现有标志物准确预测,存在未被满足的临床需求。既往小样本研究曾报道10q染色体缺失可能与LGG不良预后相关,但这些研究多聚焦于整条10q染色体或完整10q臂的缺失,样本量有限且缺乏多队列验证,同时未充分考虑肿瘤内异质性对检测结果的影响,导致部分亚克隆水平的10q缺失事件被遗漏,无法明确其在LGG进展中的具体作用。针对这一研究空白,本研究采用全基因组浅层测序技术分析大样本福尔马林固定石蜡包埋(FFPE)标本,聚焦10q远端缺失的时空演化规律,通过三个独立队列验证其预后价值,旨在补充现有LGG预后评估体系。
2. 文献综述解析
作者对现有LGG预后标志物研究的分类维度主要包括分子标志物类型(染色体拷贝数变异、基因突变、表观遗传修饰)及研究证据等级(临床常规应用、小样本初步探索)。现有研究中,1p/19q共缺失已被证实为LGG患者预后良好的标志物,且已纳入临床常规检测;IDH基因突变也被广泛报道与LGG患者较长生存期相关,MGMT启动子甲基化则与化疗敏感性相关。然而,对于10q染色体缺失的研究,多集中在整条染色体或完整10q臂的缺失分析,且样本量较小,仅针对特定组织学亚型,缺乏多中心独立队列的验证,同时未充分考虑肿瘤内异质性对检测结果的干扰,导致部分仅存在于亚克隆中的10q缺失事件被忽略,无法明确其具体缺失区域、时空演化规律及对患者生存期的影响。本研究的创新价值在于首次采用全基因组浅层测序技术分析大样本FFPE标本,明确了10q远端(10q25.2-qter)缺失而非整条10q臂缺失是LGG的不良预后标志物,通过三个独立队列验证了其预后价值,并系统分析了该缺失的时空演化规律,弥补了现有研究在样本量、验证队列和肿瘤内异质性分析上的不足。
3. 研究思路总结与详细解析
本研究的整体目标是鉴定与LGG侵袭性行为相关的拷贝数变异(CNA),补充1p/19q共缺失的预后评估体系;核心科学问题是明确10q远端缺失的时空演化规律及其与LGG患者总生存期的关联;技术路线遵循“大样本CNA筛选→多队列验证→时空异质性分析→临床价值总结”的闭环逻辑,通过全基因组浅层测序技术实现对FFPE样本的高灵敏度CNA检测,结合多区域和复发配对样本揭示CNA的演化特征。
3.1 队列构建与样本收集
实验目的是建立包含空间异质性样本和复发配对样本的临床特征明确的LGG队列,为后续CNA分析提供可靠的研究材料。方法细节:发现队列纳入98例LGG患者的173例FFPE样本,包括同一手术获取的多空间区域样本和复发肿瘤配对样本,纳入标准为患者已去世或超过LGG中位生存期(6年);同时纳入法国验证队列(126例LGG患者)和美国癌症基因组图谱(TCGA)确认队列(184例LGG患者),收集所有队列的临床病理资料,包括患者年龄、诊断时肿瘤分级、总生存期、术后治疗方式及组织学亚型等。结果解读:发现队列中患者年龄、总生存期和术后治疗方式差异较大,但五家参与医院的病例数相近;术后立即治疗与延迟治疗患者的总生存期无统计学差异;三个队列的临床特征存在一定差异,符合回顾性多中心研究的特点。文献未提及具体实验产品,领域常规使用FFPE样本DNA提取试剂盒、病理图像分析系统等。

3.2 浅层全基因组测序与CNA检测
实验目的是验证浅层全基因组测序(shallow WGS)用于FFPE样本CNA检测的可行性,并绘制LGG的全基因组CNA图谱。方法细节:首先对样本LGG284分别进行100bp双端测序、100bp单端测序和50bp单端测序,比较不同测序策略的CNA图谱噪声水平和检测准确性,同时采用阵列比较基因组杂交(array CGH)进行技术验证;随后对所有发现队列样本采用50bp单端shallow WGS检测,使用QDNAseq软件进行序列比对和拷贝数计算,采用CGHcall软件进行CNA调用,并对CNA图谱进行无监督聚类分析。结果解读:不同测序策略的CNA图谱噪声水平相似,50bp单端测序与array CGH检测结果完全一致,且更具成本效益,适合降解程度较高的FFPE样本;发现队列中最常见的CNA包括1p/19q共缺失、9p/10q/12p/13/14号染色体缺失、7q/8q/10p/11q号染色体获得,与既往LGG基因组研究结果一致。实验所用关键产品:Illumina TruSeq DNA试剂盒、HiSeq 2000测序平台、Covaris™ S2超声破碎仪。

3.3 CNA预后价值的多队列验证
实验目的是筛选与LGG患者总生存期相关的CNA,并在独立队列中验证其预后价值。方法细节:在发现队列中采用log rank检验分析CNA与总生存期的关联,筛选出具有统计学意义的CNA区域;在验证队列和确认队列中重复上述分析,验证其预后价值;同时分析10q远端缺失与IDH突变、1p/19q共缺失的关联,计算风险比(HR)及95%置信区间(CI)。结果解读:发现队列中除1p/19q共缺失(预后良好)外,9p、远端10q、11p、13q、22q缺失与不良预后相关;仅远端10q缺失在三个队列中均显示与不良预后显著相关,发现队列中存在远端10q缺失的患者中位总生存期为6.6年,无缺失者为16.7年(n=98,P=0.009),确认队列中该缺失与总生存期显著相关(n=184,P=0.0018);远端10q缺失在IDH野生型患者中占比更高;1p/19q共缺失无远端10q缺失的患者HR为0.30(95%CI 0.15-0.58),远端10q缺失无1p/19q共缺失的患者HR为2.91(95%CI 1.53-5.55),两者对生存期的影响具有抵消作用。

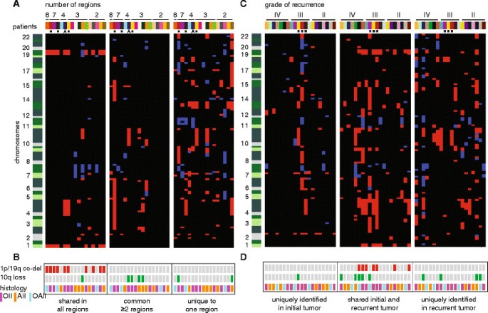
3.4 CNA的肿瘤内空间异质性分析
实验目的是明确LGG中CNA的空间异质性,尤其是10q远端缺失的分布特征。方法细节:对17例LGG患者的同一手术多空间区域样本进行shallow WGS检测,分析CNA在不同区域的分布情况,采用array CGH验证部分样本的异质性结果;以1p/19q共缺失作为克隆性事件参照,评估10q缺失的克隆性比例。结果解读:1p/19q共缺失是唯一在所有空间区域均稳定存在的克隆性CNA,其他CNA(如9p、10q、13、15、18号染色体缺失,11号染色体获得)仅在部分区域存在,显示出广泛的肿瘤内异质性;8例存在(远端)10q缺失的患者中,7例的缺失为异质性分布,仅存在于部分肿瘤细胞亚克隆中,如样本LGG240中10q缺失仅存在于30%-35%的肿瘤细胞中;组织学亚型的变异性与CNA异质性程度无明显关联。

3.5 CNA的时间演化分析
实验目的是明确LGG复发过程中CNA的演化规律,尤其是10q远端缺失的出现时间与肿瘤进展的关联。方法细节:对20例患者的初始肿瘤与复发配对样本进行shallow WGS检测,分析CNA在初始与复发肿瘤中的共享和特异性事件,统计10q缺失在复发肿瘤中的新发情况,同时分析复发肿瘤的恶性程度变化。结果解读:初始与复发肿瘤中约50%的CNA共享,37%的CNA仅在复发肿瘤中出现;1p/19q共缺失在初始和复发肿瘤中均稳定存在,无新发情况;4例患者的复发肿瘤中出现新发10q缺失(包括远端10q缺失),其中2例复发肿瘤的恶性程度升高(WHO III或IV级);部分初始肿瘤中存在亚克隆的10q缺失,在复发肿瘤中成为主导克隆,提示该缺失参与了肿瘤的进展过程。


4. Biomarker研究及发现成果解析
Biomarker定位
本研究鉴定的Biomarker为10q25.2-qter远端缺失,属于染色体拷贝数变异类型;其筛选与验证逻辑为:基于发现队列的全基因组CNA筛选与总生存期相关的区域→在验证队列和确认队列中验证其预后价值→通过多区域样本和复发配对样本分析其时空演化规律,形成完整的证据链。
研究过程详述
该Biomarker来源于LGG患者的FFPE肿瘤样本,采用全基因组浅层测序技术检测拷贝数变异,通过三个独立队列(发现队列n=98、验证队列n=126、确认队列n=184)验证其特异性和敏感性;在发现队列中,存在10q远端缺失的患者中位总生存期较无缺失者缩短10.1年(n=98,P=0.009),ROC曲线相关数据文献未明确提供;在确认队列中,10q远端缺失与总生存期显著相关(n=184,P=0.0018);该缺失主要存在于IDH野生型LGG患者中,与1p/19q共缺失呈互斥分布。
核心成果提炼
10q25.2-qter远端缺失是LGG患者总生存期缩短的独立预后标志物,风险比HR=2.91(95%CI 1.53-5.55,n=98,P<0.001);该缺失是晚期发生的亚克隆事件,在复发肿瘤中发生率更高,且与肿瘤恶性程度升高相关;首次在三个独立队列中明确10q远端缺失而非整条10q臂缺失是LGG的不良预后标志物,弥补了现有研究的不足,为LGG的个性化治疗时机选择提供了新的依据:存在10q远端缺失且无1p/19q共缺失的患者需尽早接受术后治疗,而存在1p/19q共缺失且无10q远端缺失的患者可考虑采用“等待-观察”策略。
