1. 领域背景与文献引入
文献英文标题:Knockdown of LncRNA MAPT-AS1 inhibites proliferation and migration and sensitizes cancer cells to paclitaxel by regulating MAPT expression in ER-negative breast cancers;发表期刊:Cell & Bioscience;影响因子:未公开;研究领域:ER阴性乳腺癌、长链非编码RNA功能调控、化疗耐药机制
乳腺癌是全球女性发病率最高的恶性肿瘤之一,2012年中国新增病例约27.27万例,死亡约6.15万例。尽管手术联合辅助化疗等治疗手段不断进步,但乳腺癌分子亚型异质性强,ER阴性乳腺癌因缺乏内分泌治疗靶点,预后显著差于ER阳性亚型,紫杉醇作为一线化疗药物,耐药性是制约其临床疗效的核心瓶颈。长链非编码RNA(lncRNA)是长度超过200nt的非编码RNA,最初被认为是转录“噪音”,近年来研究证实其可通过调控基因表达、细胞信号通路等参与肿瘤增殖、迁移及耐药等多种表型,已成为肿瘤研究的热点靶点。已有研究发现HOXA-AS2等lncRNA在乳腺癌中发挥癌基因功能,但针对ER阴性乳腺癌中特异性lncRNA的研究仍存在大量空白,尤其是参与紫杉醇耐药调控的lncRNA靶点尚未被充分挖掘。本研究通过前期转录组测序发现新型lncRNA MAPT-AS1,针对其在ER阴性乳腺癌中的功能及调控机制展开系统研究,旨在为ER阴性乳腺癌的治疗提供新的潜在靶点。
2. 文献综述解析
作者首先系统梳理了乳腺癌的流行病学特征与分子亚型差异,指出ER阴性乳腺癌的治疗困境;随后综述了lncRNA的定义、分类及在肿瘤中的调控功能,重点总结了lncRNA在乳腺癌增殖、迁移及化疗耐药中的研究进展,明确了lncRNA作为肿瘤治疗靶点的巨大潜力;最后针对现有研究的局限性,提出当前缺乏对MAPT-AS1这类新型lncRNA的功能报道,且lncRNA通过反义调控MAPT参与紫杉醇耐药的机制尚未明确,为本文的研究必要性奠定了基础。
作者将现有相关研究分为两类:一类是lncRNA在乳腺癌中的致癌功能研究,已有研究证实HOXA-AS2等lncRNA通过表观沉默抑癌基因、调控细胞周期等途径促进乳腺癌细胞增殖与转移,这些研究明确了lncRNA在乳腺癌中的核心调控作用,但存在研究靶点相对集中、部分调控机制不清晰的局限性;另一类是lncRNA参与化疗耐药的机制研究,已有报道lncRNA可通过调控药物转运蛋白、细胞凋亡通路等影响紫杉醇敏感性,但针对ER阴性乳腺癌中lncRNA与MAPT家族的调控关系研究完全空白。本研究的创新点在于首次报道了新型lncRNA MAPT-AS1的功能,揭示其通过反义调控MAPT表达,影响ER阴性乳腺癌细胞的增殖、迁移及紫杉醇耐药性,填补了该领域的研究空白,为ER阴性乳腺癌的治疗提供了新的潜在靶点。
3. 研究思路总结与详细解析
本研究的核心目标是明确MAPT-AS1在ER阴性乳腺癌中的功能及调控机制,核心科学问题是MAPT-AS1如何通过调控MAPT影响乳腺癌细胞的生物学行为及紫杉醇敏感性,技术路线遵循“分子特征分析→细胞功能验证→体内模型验证→机制解析→分子机制验证”的闭环逻辑,确保研究结论的严谨性与可靠性。
3.1 MAPT-AS1的分子特征与临床相关性分析
实验目的:明确MAPT-AS1的分子特征及与ER阴性乳腺癌临床病理特征的相关性。
方法细节:采用编码潜能计算器2(CPC 2.0)预测MAPT-AS1的蛋白编码潜能;通过实时荧光定量聚合酶链反应(qRT-PCR)检测5种乳腺癌细胞系及正常乳腺上皮细胞系MCF-10A中MAPT-AS1的表达水平;分析TCGA数据库中ER阴性乳腺癌患者的临床信息(年龄、肿瘤大小、淋巴结转移、临床分期)与MAPT-AS1表达的相关性。
结果解读:CPC 2.0结果显示MAPT-AS1的蛋白编码潜能极低,符合lncRNA的分子特征;实时荧光定量聚合酶链反应结果显示,MAPT-AS1在5种乳腺癌细胞系中的表达显著高于正常乳腺上皮细胞系(n=5,P<0.01);TCGA数据库分析显示,ER阴性乳腺癌患者中年龄<60岁、肿瘤直径≥2cm、存在淋巴结转移、临床分期为III-IV期的患者MAPT-AS1表达显著升高(P<0.05),而ER阳性患者中无此相关性。
产品关联:实验所用关键产品:Life Technologies的TRIzol试剂、Takara的PrimeScript RT Master Mix反转录试剂盒和SYBR Premix Ex Taq II实时荧光定量聚合酶链反应试剂盒。

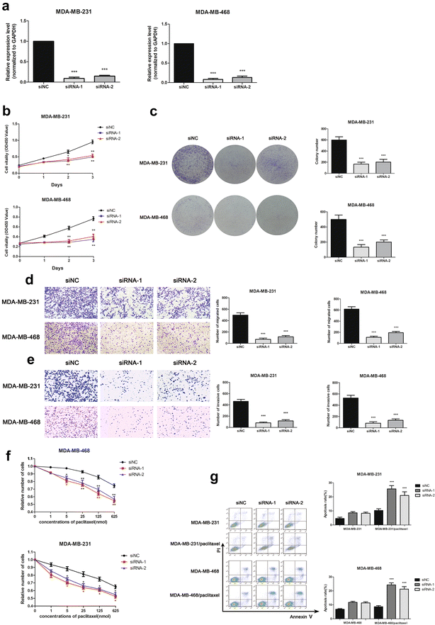
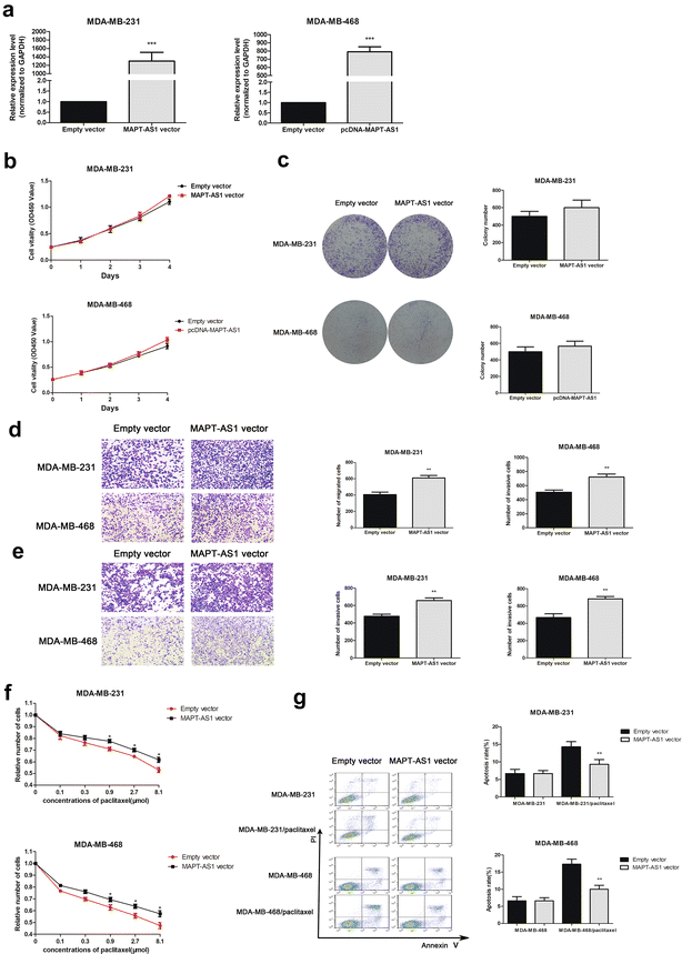
3.2 MAPT-AS1对乳腺癌细胞增殖、迁移侵袭的调控作用验证
实验目的:验证MAPT-AS1对ER阴性乳腺癌细胞增殖、迁移及侵袭能力的调控作用。
方法细节:在MDA-MB-231和MDA-MB-468两种ER阴性乳腺癌细胞系中,采用GenePharma合成的靶向MAPT-AS1的siRNA敲低其表达,同时采用过表达质粒上调其表达;通过CCK-8实验、克隆形成实验检测细胞增殖能力,Transwell穿膜实验检测细胞迁移及侵袭能力。
结果解读:敲低MAPT-AS1后,两种乳腺癌细胞的增殖活性显著降低(n=3,P<0.01),克隆形成数减少(n=3,P<0.01),迁移及侵袭的细胞数显著减少(n=3,P<0.01);过表达MAPT-AS1则显著促进细胞增殖、迁移及侵袭能力(n=3,P<0.01)。
产品关联:实验所用关键产品:GenePharma的靶向MAPT-AS1的siRNA及过表达质粒、Invitrogen的RNAiMAX和Lipofectamine 3000转染试剂、CCK-8细胞增殖检测试剂盒、Corning的Transwell细胞培养小室。


3.3 MAPT-AS1对紫杉醇敏感性的影响
实验目的:探究MAPT-AS1对ER阴性乳腺癌细胞紫杉醇敏感性的调控作用。
方法细节:在敲低或过表达MAPT-AS1的MDA-MB-231和MDA-MB-468细胞中,加入不同浓度的紫杉醇处理24小时;通过CCK-8实验检测细胞存活率,采用Annexin V-FITC/PI双染色结合流式细胞术检测细胞凋亡率。
结果解读:敲低MAPT-AS1后,细胞对紫杉醇的敏感性显著升高,相同浓度紫杉醇处理下的细胞存活率更低,凋亡率显著增加(n=3,P<0.01);过表达MAPT-AS1则降低细胞对紫杉醇的敏感性,凋亡率显著降低(n=3,P<0.01)。
产品关联:实验所用关键产品:紫杉醇试剂、BD的Annexin V-FITC/PI凋亡检测试剂盒、BD的FACScan流式细胞仪及CellQuest软件。


3.4 体内裸鼠模型验证MAPT-AS1的肿瘤调控作用
实验目的:在体内验证MAPT-AS1对乳腺癌肿瘤生长的调控作用。
方法细节:将MDA-MB-231细胞接种于5周龄雌性裸鼠皮下,待肿瘤生长至可测量大小(接种后14天),将裸鼠随机分为两组,瘤内注射siRNA-Invivofectamine 2.0复合物以敲低MAPT-AS1表达,分别在接种后8、11、14、17、20、23天测量肿瘤体积,23天后处死裸鼠,称量肿瘤重量并记录小鼠体重变化。
结果解读:敲低MAPT-AS1后,裸鼠肿瘤体积和重量显著降低(n=6,P<0.01),而小鼠体重无显著变化(n=6,P>0.05),表明MAPT-AS1敲低特异性抑制肿瘤生长,无明显全身毒性。
产品关联:实验所用关键产品:Invitrogen的Invivofectamine 2.0体内转染试剂。

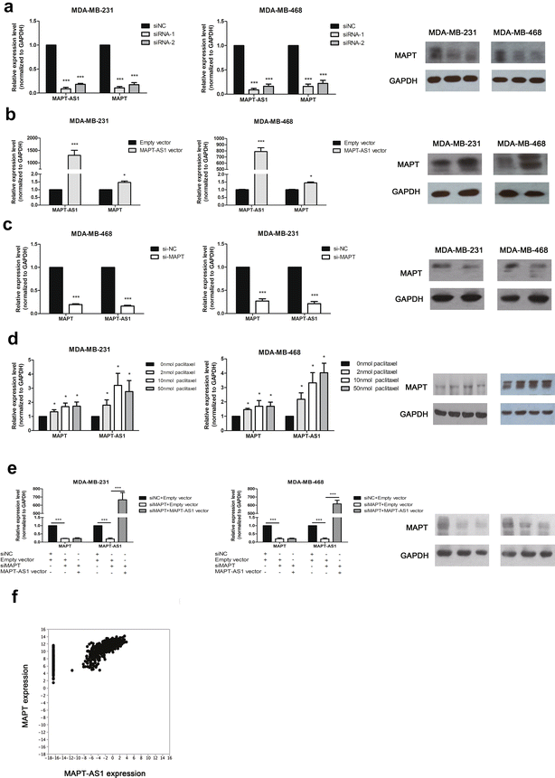
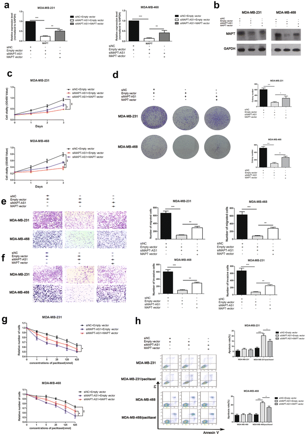
3.5 MAPT-AS1与MAPT的调控机制研究
实验目的:明确MAPT-AS1与MAPT的相互调控关系及MAPT在MAPT-AS1调控通路中的介导作用。
方法细节:采用实时荧光定量聚合酶链反应和蛋白质免疫印迹(Western Blot)检测敲低或过表达MAPT-AS1后MAPT的mRNA和蛋白表达水平;检测敲低MAPT后MAPT-AS1的表达水平;通过回复实验,在敲低MAPT-AS1的细胞中过表达MAPT,验证其对细胞增殖、迁移及紫杉醇敏感性的影响。
结果解读:敲低MAPT-AS1显著降低MAPT的mRNA和蛋白表达(n=3,P<0.01),过表达MAPT-AS1则升高MAPT表达(n=3,P<0.01);敲低MAPT也会降低MAPT-AS1的表达(n=3,P<0.01),表明两者存在协同调控关系;回复实验显示,过表达MAPT可逆转敲低MAPT-AS1引起的增殖抑制和紫杉醇增敏作用(n=3,P<0.01),证实MAPT是MAPT-AS1调控通路的关键下游分子。
产品关联:实验所用关键产品:MAPT抗体、Pierce的SuperSignal蛋白检测试剂盒、RIPA蛋白裂解液。


3.6 MAPT-AS1与MAPT的RNA双链结构验证
实验目的:验证MAPT-AS1与MAPT是否通过形成RNA-RNA双链结构调控MAPT mRNA稳定性。
方法细节:采用α-amanitin处理细胞抑制转录,检测不同时间点(6、12、24小时)MAPT mRNA的表达水平以评估其稳定性;采用Freiburg RNA Tools预测MAPT-AS1与MAPT的互补区域。
结果解读:敲低MAPT-AS1后,MAPT mRNA的稳定性显著降低(n=3,P<0.01),过表达MAPT-AS1则提高MAPT mRNA稳定性(n=3,P<0.01);生物信息学预测显示,MAPT-AS1与MAPT的15号外显子区域存在互补序列,可能形成RNA-RNA双链结构以保护MAPT mRNA不被降解。
产品关联:文献未提及具体实验产品,领域常规使用α-amanitin试剂、RNA结构预测在线工具。

4. Biomarker研究及发现成果
本研究中鉴定的Biomarker为长链非编码RNA MAPT-AS1,其作为ER阴性乳腺癌的潜在治疗靶点,通过反义调控MAPT表达参与肿瘤进展及紫杉醇耐药,为ER阴性乳腺癌的精准治疗提供了新方向。
Biomarker定位:MAPT-AS1属于lncRNA类型,筛选逻辑为前期转录组测序发现其在乳腺癌肿瘤样本中差异表达,随后通过TCGA数据库分析临床相关性,结合细胞系及体内模型验证其功能与调控机制。
研究过程详述:MAPT-AS1来源于临床乳腺癌肿瘤样本,验证方法包括实时荧光定量聚合酶链反应检测表达水平、蛋白质免疫印迹验证下游蛋白MAPT的表达;特异性表现为在ER阴性乳腺癌中与不良临床特征(年龄<60岁、肿瘤直径≥2cm、淋巴结转移、临床分期III-IV期)显著相关,无敏感性相关ROC曲线数据;未提供样本量对应的敏感性、特异性数值。
核心成果提炼:MAPT-AS1可作为ER阴性乳腺癌的潜在治疗靶点,其通过与MAPT的15号外显子形成RNA双链结构稳定MAPT mRNA,进而调控细胞增殖、迁移及紫杉醇耐药性;本研究首次在ER阴性乳腺癌中报道MAPT-AS1的功能及调控机制,统计学结果显示MAPT-AS1表达与不良临床特征的相关性P<0.05,细胞功能实验结果P<0.01,无风险比(HR)等预后相关数据。
