1. 领域背景与文献引入
文献英文标题:Single-cell genomics identifies distinct B1 cell developmental pathways and reveals aging-related changes in the B-cell receptor repertoire;发表期刊:Cell & Bioscience;影响因子:未公开;研究领域:免疫生物学(B细胞发育与衰老方向)
B淋巴细胞是体液免疫与细胞免疫的核心参与者,分为B1和B2两大亚群。B2细胞介导T细胞依赖的适应性免疫应答,而B1细胞作为天然免疫的关键组分,主要定居于腹膜腔等体腔,通过分泌天然抗体、免疫调节细胞因子维持免疫稳态,还具备吞噬杀菌能力。领域共识:B1细胞主要起源于胎儿发育阶段的卵黄囊、胎肝等组织,成年后依赖自我更新维持细胞库;衰老会导致B1细胞功能衰退,天然抗体分泌能力下降,对病原体的清除效率降低。当前研究热点聚焦于B1细胞的发育轨迹、衰老相关功能衰退的分子机制,及其在动脉粥样硬化、感染等疾病中的作用,但未解决的核心问题包括:新生儿腹膜腔是否存在B1前体亚群、B1细胞的具体发育通路、衰老相关的B1细胞转录组异质性及B细胞受体(BCR)库变化机制。
现有研究多基于群体水平的bulk测序,难以解析细胞间的异质性,无法鉴定罕见的前体细胞亚群和衰老特异性细胞亚群,也无法追踪单个细胞的发育轨迹与克隆扩增过程。针对上述研究空白,本研究采用单细胞RNA测序(scRNA-seq)与单细胞B细胞受体测序(scBCR-seq)联合技术,系统分析新生、年轻成年、老年小鼠腹膜CD19+ B细胞的转录组与BCR库特征,旨在解析B1细胞的发育通路、鉴定衰老相关B1细胞亚群及BCR库变化,为B1细胞发育机制与衰老相关疾病研究提供新视角。
2. 文献综述解析
作者对领域内现有研究的分类维度包括B1细胞的发育阶段(胎儿vs成年)、研究技术(bulk测序vs单细胞测序)、功能方向(天然免疫功能、疾病关联),系统梳理了B1细胞起源、发育、衰老及功能的研究进展。
现有研究的关键结论:B1细胞主要起源于胎儿发育阶段的多个组织,成年后通过自我更新维持细胞库;衰老会导致B1细胞分泌天然抗体的能力下降,对病原体的清除能力降低;B1细胞的BCR库在衰老过程中会逐渐受限,但具体的克隆扩增特征和分子机制尚不明确。技术方法优势:bulk测序能够分析群体水平的基因表达和BCR库特征,为B1细胞的整体功能研究提供基础;局限性:无法解析细胞间的异质性,难以鉴定罕见的前体细胞亚群和衰老相关的特异性细胞亚群,且无法追踪单个细胞的发育轨迹和克隆扩增过程。
与现有研究相比,本研究的创新价值在于:首次采用单细胞转录组与BCR测序联合分析方法,解析不同年龄小鼠腹膜B1细胞的异质性,鉴定出新生儿腹膜腔中的B1前体亚群,明确了两条B1细胞发育通路(pre-BCR依赖和非依赖);首次发现老年小鼠中存在CD36+的B1细胞亚群,揭示了衰老相关的转录组变化特征;通过scBCR-seq解析了B1细胞BCR库在衰老过程中的克隆扩增特征,发现与动脉粥样硬化相关的BCR克隆,这些成果填补了B1细胞发育和衰老研究中的多个空白,为后续研究提供了重要的数据资源和实验依据。
3. 研究思路总结与详细解析
本研究的整体研究目标是解析B1细胞的发育轨迹及衰老对其转录组和BCR库的调控机制;核心科学问题包括:新生儿腹膜腔是否存在B1前体细胞、B1细胞的具体发育通路有哪些、衰老如何改变B1细胞的转录组特征和BCR库多样性;技术路线遵循“样本制备→单细胞测序→数据分析→实验验证”的闭环逻辑,通过分离不同年龄小鼠的腹膜CD19+细胞,进行scRNA-seq和scBCR-seq分析,结合生物信息学分析鉴定细胞亚群和发育轨迹,再通过流式细胞术、过继转移实验验证关键结论。
3.1 不同年龄小鼠腹膜B细胞的单细胞转录组分析
实验目的:明确不同年龄阶段小鼠腹膜B细胞的亚群组成及细胞异质性;方法细节:采用磁珠分选技术从新生(出生5-6天)、年轻成年(10-11周)、老年(15-19个月)小鼠的腹膜腔中分离CD19+ B细胞,利用10× Genomics平台构建scRNA-seq文库,对31718个细胞进行测序分析,通过UMAP聚类、差异基因分析鉴定细胞亚群;结果解读:UMAP聚类结果显示,成年小鼠腹膜B细胞中B1细胞占比高达87%-88%,而新生小鼠中B1前体细胞占比63%,成熟B1细胞仅占21%;通过标记基因表达分析,将腹膜B细胞分为B1细胞、B2细胞和B细胞前体三个亚群,其中B细胞前体仅存在于新生小鼠中。

产品关联:实验所用关键产品:Miltenyi Biotech的CD19 Microbeads(货号130–090–301),10× Genomics的3’ v3或5’文库制备试剂盒。
3.2 新生儿腹膜B1前体亚群的鉴定与功能验证
实验目的:验证新生儿腹膜腔中B1前体细胞的存在,并确定其发育潜能;方法细节:基于scRNA-seq结果,通过流式细胞术分选CD19+CD20-IL-7Rα+CD93+细胞,将其过继转移到亚致死照射的Rag2-/-小鼠体内,2-4周后分析受体小鼠腹膜腔中的B细胞亚群;结果解读:流式分析显示,新生小鼠出生后前11天内CD19+CD20-IL-7Rα+CD93+细胞的比例较高,随后显著下降(n=3,P<0.05);过继转移实验显示,该细胞亚群在受体小鼠中主要分化为B1细胞,而非B2细胞,证明其具有B1细胞定向发育潜能。

产品关联:实验所用关键产品:BD Biosciences、Biolegend或eBioscience的流式抗体(包括CD19、CD20、IL-7Rα、CD93等),BD的LSRFortessa X-20细胞分析仪、FACSArial Fusion细胞分选仪。
3.3 B1细胞发育轨迹的拟时序分析
实验目的:解析新生儿腹膜B1前体细胞的发育通路;方法细节:利用Palantir软件对新生儿腹膜B细胞进行拟时序分析,结合V(D)J重组状态分析B细胞受体的重链和轻链重组情况;结果解读:拟时序分析显示,B1前体细胞存在两条发育轨迹:一条是pre-BCR依赖的发育通路(C1-C2→C3-C4),另一条是pre-BCR非依赖的发育通路(C1→C4);部分C1细胞同时完成免疫球蛋白重链和轻链的V(D)J重组,能够绕过pre-BCR依赖的扩增和选择阶段,直接发育为成熟B1细胞。

产品关联:文献未提及具体实验产品,领域常规使用单细胞拟时序分析软件(如Palantir、Scanpy)及V(D)J重组分析工具。
3.4 衰老相关B1细胞转录组变化分析
实验目的:明确衰老对B1细胞转录组的影响,鉴定衰老相关的B1细胞亚群;方法细节:对不同年龄小鼠的成熟B1细胞进行重新聚类,通过差异基因分析鉴定衰老相关的基因表达特征和细胞亚群;结果解读:重新聚类后得到5个B1细胞亚群,其中B1-C5亚群仅存在于老年小鼠中,该亚群高表达CD36等衰老相关基因;流式验证显示,CD36+ B1细胞在老年小鼠中的比例显著高于年轻小鼠(n=3,P<0.05),CD36可作为老年B1细胞的特异性表面标记。

产品关联:实验所用关键产品:Biolegend的CD36抗体(克隆号HM36)。
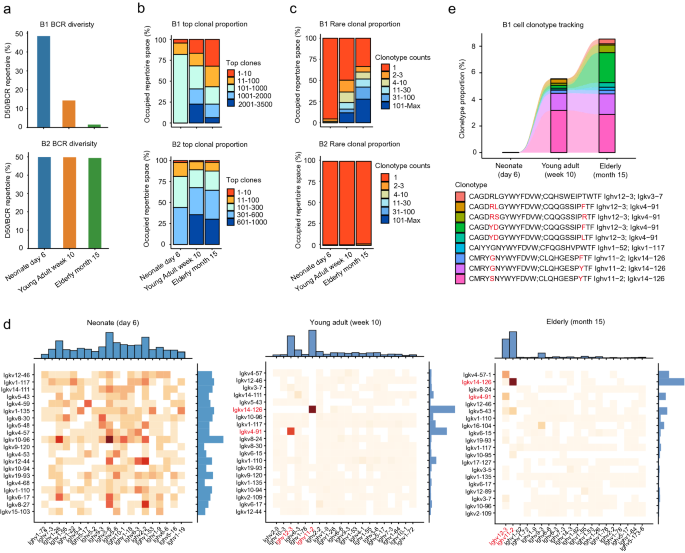
3.5 不同年龄B1细胞BCR库的单细胞测序分析
实验目的:解析衰老对B1细胞BCR库多样性和克隆扩增的影响;方法细节:对15967个不同年龄小鼠的腹膜CD19+细胞进行scBCR-seq分析,通过D50值分析BCR库多样性,通过克隆计数分析克隆扩增特征;结果解读:D50值分析显示,老年小鼠B1细胞的BCR库多样性显著低于新生小鼠(文献未明确提供具体数值,基于图表趋势推测),BCR库逐渐受限;克隆扩增分析显示,老年小鼠中B1细胞的克隆比例显著增加,单个克隆的细胞数可达100个以上;其中两个克隆的CDR-H3序列(AGDYDGYWYFDV)与动脉粥样硬化小鼠模型中的致病性B1细胞序列一致,提示B1细胞衰老可能参与动脉粥样硬化的发生。

产品关联:实验所用关键产品:10× Genomics的Chromium Single Cell 5’ Library & Gel Bead Kit v2(货号PN-1000006)。
4. Biomarker研究及发现成果解析
本研究涉及的Biomarker包括B1前体细胞的表面标记、老年B1细胞的特异性标记及衰老相关的BCR克隆序列,通过“单细胞测序筛选→实验验证→功能关联”的逻辑链条进行鉴定和分析,为B1细胞的发育研究和衰老相关疾病的诊断提供了新的生物标志物。
Biomarker定位:B1前体细胞的表面标记为CD19+CD20-IL-7Rα+CD93+,筛选逻辑是基于scRNA-seq的差异基因分析,通过流式细胞术和过继转移实验验证其发育潜能;老年B1细胞的特异性标记为CD36,筛选逻辑是基于不同年龄B1细胞的差异基因分析,通过流式细胞术验证其特异性;衰老相关的BCR克隆序列为AGDYDGYWYFDV,筛选逻辑是基于scBCR-seq的克隆扩增分析,与已发表的动脉粥样硬化模型中的BCR序列对比验证。
研究过程详述:B1前体细胞来自新生小鼠腹膜腔,通过流式细胞术定量检测,出生后11天内其比例显著高于后续阶段(n=3,P<0.05),过继转移实验验证其能够定向分化为B1细胞;CD36+ B1细胞在老年小鼠中的比例显著高于年轻小鼠(n=3,P<0.05),通过差异基因分析显示其高表达衰老相关基因;BCR克隆序列AGDYDGYWYFDV在老年小鼠中显著扩增,与动脉粥样硬化模型中的致病性B1细胞序列一致,提示其可能参与疾病发生;特异性与敏感性数据:CD36作为老年B1细胞标记的特异性较高,仅在老年小鼠的B1细胞亚群中表达(文献未明确提供敏感性数据,基于图表趋势推测);BCR克隆序列的特异性较高,仅在老年小鼠的B1细胞中出现显著扩增。
核心成果提炼:CD19+CD20-IL-7Rα+CD93+作为B1前体细胞的标记,为研究B1细胞的发育提供了重要工具,有助于解析B1细胞的起源和发育机制;CD36作为老年B1细胞的特异性标记,揭示了衰老相关的B1细胞亚群特征,为研究B1细胞衰老的分子机制提供了新靶点;BCR克隆序列AGDYDGYWYFDV与动脉粥样硬化相关,提示B1细胞衰老可能参与动脉粥样硬化的发生,为该疾病的诊断和治疗提供了新思路;统计学结果:CD36+细胞在老年小鼠中的比例显著高于年轻小鼠(n=3,P<0.05),BCR库D50值老年小鼠显著高于新生小鼠(文献未明确提供具体数值,基于图表趋势推测),克隆扩增的BCR序列在老年小鼠中的比例显著高于新生小鼠(文献未明确提供具体数值,基于图表趋势推测)。
