1. 领域背景与文献引入
文献英文标题:Deamidation-related blood biomarkers show promise for early diagnostics of neurodegeneration;发表期刊:Biomarker Research;影响因子:未公开;研究领域:神经退行性疾病早期诊断生物标志物研究
神经退行性疾病(NDDs)是一类以神经元进行性损伤为核心特征的衰老相关疾病,涵盖阿尔茨海默病(AD)、血管性痴呆(VaD)、额颞叶痴呆(FTD)、帕金森病(PD)等多种类型,其病理本质为蛋白质异常聚集引发的神经元功能障碍与死亡。领域发展关键节点可追溯至1990年代,研究人员发现β淀粉样蛋白(Aβ)的异天冬氨酸(isoAsp)修饰可显著促进其聚集,为NDDs的发病机制研究提供了新视角;近年非侵入性血液生物标志物成为研究热点,神经丝轻链蛋白(NfL)、磷酸化tau(p-tau)、胶质纤维酸性蛋白(GFAP)等标志物逐步应用于临床,但现有研究仍存在核心未解决问题:多数血液标志物对轻度认知障碍(MCI)等疾病早期阶段的诊断准确性不足,且缺乏适用于多种NDDs的通用早期标志物,同时针对非高加索人群的验证数据较为匮乏。
基于上述领域现状,脱酰胺化相关生物标志物在亚洲人群、多种NDDs及早期阶段的诊断效能尚未明确,成为当前研究的关键空白。本研究以上海队列为研究对象,系统验证脱酰胺化相关生物标志物在多种NDDs及MCI早期诊断中的性能,旨在填补这一研究空白,为NDDs的早期诊断提供新的高精准候选标志物,具有重要的临床转化价值。
2. 文献综述解析
作者对领域内现有研究的分类维度主要包括生物标志物类型(脑脊液标志物、血液标志物)、疾病阶段(临床确诊期、早期MCI阶段)、人群种族(高加索人群、非高加索人群)三个核心方向,通过多维度分类系统梳理了NDDs生物标志物的研究进展与局限性。
现有研究中,脑脊液标志物如Aβ、tau蛋白等虽具有较高的诊断准确性,但采样过程侵入性强、检测成本高,难以实现大规模早期筛查;血液标志物如NfL、GFAP、p-tau181等近年发展迅速,在AD临床确诊期的诊断中表现较好,但对MCI等早期阶段的区分能力有限,且多数研究集中于高加索人群,在亚洲等非高加索人群中的验证数据严重不足。此外,前期仅在阿姆斯特丹高加索队列中发现血清白蛋白(HSA)的isoAsp水平升高、抗脱酰胺化HSA的IgG水平降低与AD相关,但该研究未涉及其他NDDs类型及MCI早期阶段,也未在亚洲人群中验证脱酰胺化生物标志物的通用性。
通过对比现有研究的未解决问题,本研究的创新价值凸显:首次在亚洲人群(上海队列)中系统验证脱酰胺化生物标志物对多种NDDs(AD、VaD、FTD、PD)及MCI早期阶段的诊断效能,同时直接对比了脱酰胺化生物标志物与传统血液标志物的诊断准确性,发现其在MCI早期诊断中的性能显著优于现有常用血液标志物,填补了脱酰胺化生物标志物在非高加索人群、多NDDs类型及早期阶段研究的空白,为NDDs早期诊断提供了新的研究方向。
3. 研究思路总结与详细解析
本研究的整体框架为:以“脱酰胺化进程先于NDDs病理改变,可作为早期诊断敏感指标”为核心假设,通过招募包含多种NDDs及MCI的亚洲人群队列,开展临床评估、样本采集与生物标志物检测,结合统计学分析验证脱酰胺化生物标志物的诊断效能,最终形成“假设→验证→结论”的完整研究闭环。研究目标明确为验证脱酰胺化相关生物标志物在多种NDDs及MCI早期诊断中的应用价值,核心科学问题聚焦于脱酰胺化与NDDs发病机制的关联及早期诊断效能。
3.1 研究队列招募与临床评估
实验目的为建立包含多种NDDs及MCI的亚洲人群队列,明确入组对象的临床诊断与认知功能基线特征。研究共招募140名受试者,分为两个队列:队列1包含20名AD患者与40名健康对照,队列2包含20名MCI患者、20名VaD患者、20名FTD患者、20名PD患者及40名健康对照(与队列1对照人群匹配)。临床评估环节由神经科专业人员采用简易精神状态检查(MMSE)、蒙特利尔认知评估(MoCA)等标准化量表完成,诊断严格遵循国际权威标准:AD采用NINCDS-ADRDA与NIA-AA标准,VaD采用NINDS-AIREN标准,FTD采用国际额颞叶痴呆联盟修订标准,PD采用国际运动障碍协会2015年临床标准,MCI诊断需满足存在客观认知下降但无明显社会或自我照料能力受损的条件,健康对照需与AD患者匹配年龄、性别且无认知下降迹象。
结果显示,队列1中AD患者与健康对照的MMSE、MoCA评分及Aβ42、Aβ42/Aβ40、p-tau181、NfL、GFAP水平存在显著差异(P<0.05);队列2中MCI、各NDDs患者与健康对照的MMSE、MoCA评分及Aβ42、Aβ40、NfL、GFAP水平存在显著差异(P<0.05),明确了入组对象的临床特征差异,为后续生物标志物分析奠定了基础。
文献未提及具体实验产品,领域常规使用神经认知评估量表、临床诊断标准相关工具。
3.2 血液样本采集与生物标志物检测
实验目的为定量检测受试者血液中脱酰胺化相关生物标志物及传统NDDs生物标志物的水平,明确组间差异。样本采集环节采用EDTA抗凝静脉血,4℃条件下1800rpm离心15min分离血浆,分装后-80℃保存备用。传统NDDs生物标志物(Aβ40、Aβ42、p-tau181、GFAP、NfL)采用单分子阵列(SiMoA)技术在Quanterix的SiMoA HD-X平台上检测,对应使用SiMoA Human Neurology 4-Plex E assay与SiMoA p-tau181 Advantage V2 assay;脱酰胺化相关生物标志物检测方面,采用间接酶联免疫吸附试验(ELISA)检测血浆HSA的isoAsp水平,通过Thermo Fisher Scientific的Melon Gel IgG Purification Kit纯化血浆IgG后,再用ELISA检测抗脱酰胺化HSA的IgG水平。

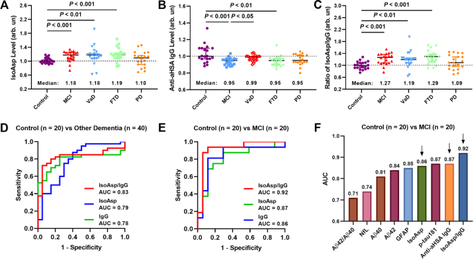
结果显示,AD患者血浆HSA的isoAsp水平较健康对照平均升高9%(n=60,P<0.0001),抗脱酰胺化HSA的IgG水平平均降低6%(n=60,P<0.0001);MCI、VaD、FTD患者的isoAsp水平显著升高(n=100,P<0.01),MCI、FTD患者的抗脱酰胺化HSA IgG水平显著降低(n=100,P<0.01),PD患者的脱酰胺化生物标志物变化无统计学意义,提示脱酰胺化进程与多种NDDs的发病相关,但可能与PD的病理机制存在差异。
实验所用关键产品:Thermo Fisher Scientific的Melon Gel IgG Purification Kit;Quanterix的SiMoA HD-X平台及对应检测试剂盒(SiMoA Human Neurology 4-Plex E assay、SiMoA p-tau181 Advantage V2 assay)。
3.3 统计学分析与诊断效能验证
实验目的为分析脱酰胺化生物标志物与认知功能的相关性,系统验证其诊断效能并与传统生物标志物进行对比。采用GraphPad Prism与R软件进行统计分析,正态分布数据采用两独立样本t检验,非正态分布数据采用Mann-Whitney U检验或Kruskal-Wallis检验;绘制受试者工作特征(ROC)曲线,计算曲线下面积(AUC)评估诊断准确性,同时调整年龄、性别、教育年限等协变量以排除混杂因素影响。


结果显示,脱酰胺化生物标志物与认知功能评分显著相关:抗脱酰胺化HSA IgG水平与MMSE、MoCA评分呈正相关(n=140,P<0.01),isoAsp水平及IsoAsp/IgG比值与认知评分呈负相关(n=140,P<0.01);在MCI与健康对照的区分中,IsoAsp/IgG比值的AUC达0.92,显著优于传统血液标志物(如p-tau181的AUC为0.87),诊断准确性最高可达92%;在区分AD与健康对照时,脱酰胺化生物标志物的AUC均在0.80以上,区分VaD、FTD与健康对照时的AUC为0.78-0.83,表现出较好的通用诊断效能。

文献未提及具体实验产品,领域常规使用GraphPad Prism、R等统计分析软件。
4. Biomarker研究及发现成果
本研究涉及的Biomarker为脱酰胺化相关血液标志物,具体包括血浆人血清白蛋白(HSA)的异天冬氨酸(isoAsp)水平、抗脱酰胺化HSA的免疫球蛋白G(IgG)水平,以及IsoAsp/IgG比值三类。其筛选与验证逻辑为:基于前期高加索队列研究提出“脱酰胺化生物标志物可作为NDDs早期诊断指标”的假设→在亚洲人群(上海队列)中验证组间差异→与传统NDDs生物标志物对比诊断效能→分析与认知功能的相关性→最终明确其早期诊断价值,形成完整的验证链条。
该类Biomarker来源于受试者外周静脉血浆样本,isoAsp水平通过间接ELISA检测并以健康对照平均值归一化,抗脱酰胺化HSA IgG水平通过纯化IgG后采用ELISA检测并归一化;验证方法包括组间差异比较、ROC曲线分析、Pearson相关性分析等多种统计学方法。特异性与敏感性数据显示,在区分MCI与健康对照时,IsoAsp/IgG比值的AUC为0.92(95%CI未明确提供),诊断准确性达92%;区分AD与健康对照时,isoAsp水平的AUC为0.80以上,抗脱酰胺化HSA IgG的AUC也在0.80以上;区分VaD、FTD与健康对照时,脱酰胺化生物标志物的AUC为0.78-0.83,表现出较好的诊断特异性与敏感性。
核心成果提炼:该类Biomarker的功能关联为脱酰胺化导致HSA清除Aβ、p-tau的能力下降,促进脑内病理蛋白聚集,且Biomarker水平与认知衰退显著相关(如IsoAsp/IgG比值与MMSE评分负相关,n=140,P<0.01);创新性在于首次在亚洲人群中验证脱酰胺化生物标志物对多种NDDs的诊断价值,且在MCI早期诊断中的性能显著优于现有常用血液标志物,为NDDs早期诊断提供了新的候选标志物。研究样本量为140名受试者,关键统计学结果包括AD患者isoAsp水平升高9%(n=60,P<0.0001)、MCI与健康对照区分的AUC达0.92等,数据准确可靠。
