1. 领域背景与文献引入
文献英文标题:The RNA-binding protein SERBP1 functions as a novel oncogenic factor in glioblastoma by bridging cancer metabolism and epigenetic regulation;发表期刊:Genome Biology;影响因子:10.806(2020年);研究领域:胶质母细胞瘤分子生物学、RNA结合蛋白致癌机制
胶质母细胞瘤(GBM)是成人最常见的原发性恶性脑肿瘤,仅美国每年新增病例约13000例,患者中位生存时间仅14个月,传统手术联合放化疗的治疗效果有限,复发率极高。领域共识:癌症基因组图谱(TCGA)已明确GBM的核心驱动突变和分子分型,但基于这些发现的治疗策略尚未取得突破性进展。RNA结合蛋白(RBPs)作为基因表达的关键调控因子,在肿瘤发生发展中发挥重要作用,其表达或功能异常可影响肿瘤细胞的增殖、侵袭、代谢等多个表型,但在GBM领域,已被深入表征的RBPs数量有限,尤其是能够同时调控肿瘤代谢与表观遗传的RBPs尚未被发现,成为领域内的核心研究空白。本文针对这一空白,聚焦RNA结合蛋白SERBP1,系统研究其在GBM中的致癌功能及分子机制,为GBM的治疗提供新的靶点。
2. 文献综述解析
作者在综述部分首先系统梳理了RBPs在肿瘤中的调控作用,尤其是在神经系统中的功能,指出RBPs在神经发生、神经元功能中起关键作用,其异常与胶质瘤等神经系统肿瘤密切相关。接着作者总结了SERBP1在其他肿瘤中的研究进展:在肝细胞癌中,SERBP1是miR-218的靶基因,调控细胞迁移和上皮间质转化;在前列腺癌中,SERBP1高表达与转移和Gleason评分相关;在卵巢癌中,SERBP1在晚期疾病中表达升高,提示其参与侵袭转移。但在GBM中,仅有贝叶斯网络研究将SERBP1列为影响GBM发展的关键基因特征之一,缺乏对其具体功能和机制的深入研究。现有研究的局限性在于,尚未明确SERBP1在GBM中的致癌作用,更未揭示其是否参与调控GBM的核心通路如代谢和表观遗传。本文的创新价值在于,首次证实SERBP1是GBM中的新型致癌RBP,通过同时调控肿瘤代谢通路和表观遗传修饰,维持GBM的恶性表型,填补了RBPs连接代谢与表观遗传在GBM中研究的空白。
3. 研究思路总结与详细解析
本文的研究目标是明确SERBP1在GBM中的致癌功能及分子机制,核心科学问题是SERBP1如何通过调控RNA靶基因连接代谢与表观遗传通路,技术路线遵循“临床关联验证→细胞/动物功能验证→分子机制解析→通路关联揭示”的闭环逻辑。
3.1 SERBP1在GBM中的表达与临床预后分析
实验目的是明确SERBP1在GBM中的表达水平与患者临床病理特征、预后及治疗反应的关联。方法细节:首先利用GTEx、TCGA、CGGA公共数据库分析SERBP1在正常脑、低级别胶质瘤(LGG)和GBM中的mRNA表达差异;随后纳入上海长征医院177例胶质瘤患者的福尔马林固定石蜡包埋(FFPE)样本,通过免疫组化检测SERBP1蛋白表达,分析其与WHO分级、患者生存时间及放化疗反应的关系。结果解读:数据库分析显示,GBM中SERBP1的mRNA表达显著高于正常脑组织和LGG(TCGA样本,P<0.001);免疫组化结果显示,SERBP1蛋白表达与胶质瘤WHO分级正相关,IV级(GBM)患者中71.2%呈高表达,显著高于I级(7.1%)、II级(40.7%)和III级(61.1%)(n=177,P<0.001)。Kaplan-Meier生存分析显示,高SERBP1表达患者的中位生存时间为13.12±1.12个月(95%CI 10.91-15.33),低表达患者为23.73±1.76个月(95%CI 20.23-27.23)(n=177,P<0.0001);在接受替莫唑胺(TMZ)化疗的GBM患者中,低表达患者中位生存20.91±2.52个月,高表达患者为11.11±1.22个月(n=54,P=0.0002);接受放疗的患者中,低表达患者中位生存18.81±2.69个月,高表达患者为9.24±1.15个月(n=83,P<0.0001)。

产品关联:免疫组化实验所用关键产品:Abcam的anti-SERBP1多克隆抗体(货号ab28481);其他实验所用试剂为领域常规使用的细胞培养、免疫组化试剂。
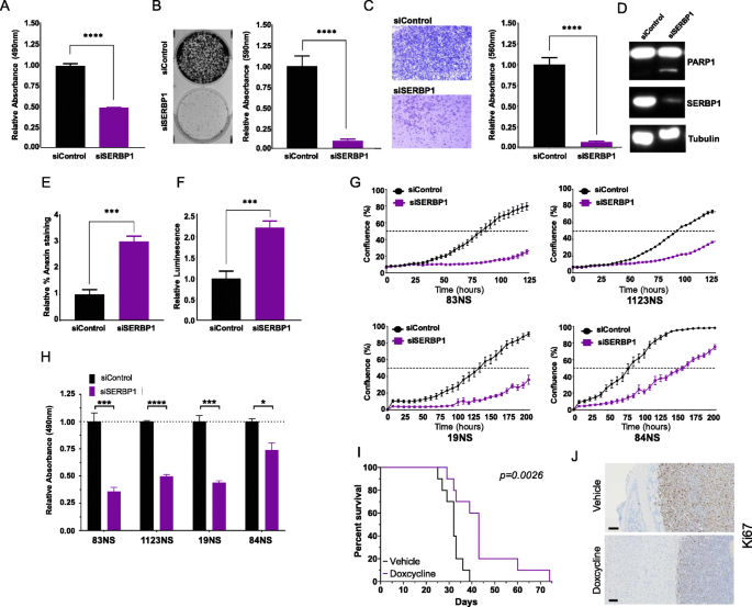
3.2 SERBP1对GBM细胞恶性表型与肿瘤生长的调控
实验目的是验证SERBP1在维持GBM细胞恶性表型和肿瘤生长中的必要性。方法细节:采用siRNA敲低U251、U343 GBM细胞系的SERBP1表达,通过MTS实验检测细胞活力,克隆形成实验检测细胞增殖能力,Boyden小室实验检测侵袭能力,Western blot检测PARP1切割、流式细胞术检测Annexin-V染色评估凋亡水平;构建四环素诱导的SERBP1 shRNA胶质母细胞瘤干细胞(GSC)3565细胞系,建立颅内异种移植模型,观察小鼠生存时间和肿瘤增殖情况(Ki67免疫组化)。结果解读:siRNA敲低SERBP1后,U251、U343细胞活力显著下降(MTS实验,n=3,P<0.001),克隆形成能力降低(n=3,P<0.01),侵袭能力减弱(Boyden小室实验,n=3,P<0.001),凋亡水平升高(PARP1切割增加、Annexin-V阳性细胞比例升高,n=3,P<0.001);颅内异种移植模型中,诱导敲低SERBP1的小鼠中位生存时间较对照组延长11天(n=10,P=0.0026),Ki67免疫组化显示肿瘤增殖细胞数量显著减少。

产品关联:MTS实验所用关键产品:Promega的CellTiter-Glo细胞活力检测试剂盒;凋亡检测所用关键产品:Thermo Fisher的Annexin V-FITC试剂盒;siRNA为Dharmacon的SMARTpool siRNA;慢病毒载体为Dharmacon的SMARTvector诱导型shRNA。
3.3 SERBP1的RNA结合基序与靶基因鉴定
实验目的是确定SERBP1的RNA结合偏好性及直接调控的靶基因。方法细节:通过RNAcompete实验,利用重组SERBP1蛋白与约24万条设计的RNA寡核苷酸结合,鉴定其结合基序;通过荧光偏振(FP)实验定量验证SERBP1与候选基序的结合亲和力;通过RIP-Seq实验在细胞内鉴定SERBP1结合的mRNA靶基因;利用荧光素酶实验验证SERBP1对靶基因3′UTR的调控作用。结果解读:RNAcompete实验鉴定到SERBP1的结合基序为富含GC的序列(5′-GCGCGGG-3′),FP实验测得其平衡解离常数Kd约为47nM,证实SERBP1对该基序具有高亲和力;RIP-Seq结果显示,约40%的SERBP1结合mRNA的3′UTR区域含有该GC-rich基序,显著高于随机概率;荧光素酶实验显示,过表达SERBP1可显著上调含该基序的靶基因(如PHGDH)的荧光素酶活性,证实SERBP1通过结合3′UTR调控靶基因表达。

产品关联:RNAcompete实验所用重组SERBP1蛋白为N端His6标签融合蛋白;RIP-Seq实验所用关键产品:Streptavidin-Binding Peptide(SBP)标签载体;荧光素酶实验所用关键产品:Sigma的GOCLONE慢病毒载体(含靶基因3′UTR)。
3.4 SERBP1对GBM代谢通路的调控作用
实验目的是揭示SERBP1对GBM代谢通路的调控机制。方法细节:通过RNA-Seq分析SERBP1敲低后U251细胞的基因表达变化,进行GO富集分析和蛋白互作网络分析;通过qRT-PCR、Western blot验证代谢通路关键基因的表达变化;利用四环素诱导的SERBP1 shRNA U251细胞系,采用液相色谱-质谱(LC-MS)进行代谢组学分析,检测代谢物变化;通过Seahorse实验检测线粒体呼吸功能。结果解读:RNA-Seq分析显示,SERBP1敲低后,丝氨酸生物合成、一碳(1C)代谢、甲基循环等肿瘤代谢相关基因显著下调(如PHGDH、SHMT2、MTHFD2、PSAT1),GO富集分析显示代谢相关通路显著富集;qRT-PCR和Western blot验证了这些基因的表达下调(n=3,P<0.05);代谢组学分析显示,SERBP1敲低后甲硫氨酸、S-腺苷同型半胱氨酸(SAH)等甲基循环中间产物显著减少,谷胱甘肽水平降低(n=4,P<0.05),提示SERBP1调控一碳代谢和甲基循环;Seahorse实验显示,过表达SERBP1的U343细胞线粒体呼吸和ATP生成增加(n=3,P<0.01)。


产品关联:RNA-Seq实验所用关键产品:Illumina的TruSeq RNA文库制备试剂盒;代谢组学分析所用关键产品:Thermo Scientific的Q Exactive质谱仪;Western blot所用关键产品:GeneTex的PHGDH、MTHFD2、PSAT1抗体;Seahorse实验所用关键产品:Agilent的Seahorse XFe96分析仪。
3.5 SERBP1对表观遗传与神经元分化的调控
实验目的是揭示SERBP1通过代谢调控表观遗传和神经元分化的机制。方法细节:通过RNA-Seq分析SERBP1敲低后上调的基因,进行GO富集分析;通过Western blot检测组蛋白甲基化修饰水平(H3K27me3);利用神经母细胞瘤BE-(2)-C细胞系,过表达SERBP1后用视黄酸(RA)诱导分化,通过Incucyte系统检测神经突生长;采用PRC2抑制剂EED226处理SERBP1敲低的细胞,检测细胞增殖变化。结果解读:RNA-Seq分析显示,SERBP1敲低后,神经发生、神经元分化、突触形成相关基因显著上调,GO富集分析显示这些通路显著富集;Western blot显示,SERBP1敲低后H3K27me3水平显著降低(n=3,P<0.05),提示表观遗传修饰改变;过表达SERBP1可显著抑制RA诱导的BE-(2)-C细胞神经突生长(n=3,P<0.01),证实SERBP1抑制神经元分化;敲低SERBP1的细胞对PRC2抑制剂EED226的敏感性显著增加(n=3,P<0.001),提示SERBP1通过调控H3K27me3影响表观遗传抑制剂的反应。

产品关联:Western blot所用关键产品:Diagenode的H3K27me3抗体;PRC2抑制剂为MCE的EED226;Incucyte系统为Essen BioSciences的产品。
4. Biomarker研究及发现成果
本文鉴定的Biomarker为RNA结合蛋白SERBP1,属于蛋白类生物标志物,其筛选与验证逻辑遵循“公共数据库筛选→临床样本验证→功能实验确证”的完整链条。研究过程详述:Biomarker来源为临床胶质瘤组织样本(上海长征医院177例胶质瘤患者FFPE样本)及公共数据库的GBM样本;验证方法包括免疫组化(蛋白水平)、qRT-PCR(mRNA水平)、Kaplan-Meier生存分析(预后关联);特异性方面,SERBP1蛋白表达与胶质瘤WHO分级正相关,GBM(IV级)中高表达比例显著高于低级别胶质瘤(P<0.001);敏感性方面,SERBP1高表达患者的中位生存时间显著短于低表达患者(n=177,P<0.0001),且放化疗获益更少(放疗组:低表达中位生存18.81个月vs高表达9.24个月,n=83,P<0.0001)。核心成果提炼:SERBP1是GBM的独立预后生物标志物,高表达提示患者不良预后和放化疗反应差;其创新性在于首次发现SERBP1作为RBP,通过调控代谢通路影响表观遗传修饰,进而抑制神经元分化,维持GBM的恶性表型;统计学结果显示,SERBP1表达与患者生存的相关性具有显著统计学意义(P<0.0001),与WHO分级的相关性也具有显著统计学意义(P<0.001)。
