1. 领域背景与文献引入
文献英文标题:Synonymous point mutation of gtfB gene caused by therapeutic X-rays exposure reduced the biofilm formation and cariogenic abilities of Streptococcus mutans;发表期刊:Cell Bioscience;影响因子:未公开;研究领域:口腔微生物学-龋病致病机制与头颈部放疗口腔并发症。
头颈部放疗是头颈部恶性肿瘤的核心治疗手段,可显著改善患者预后,但由于头颈部解剖结构复杂,放疗会不可避免损伤唾液腺、口腔黏膜等正常组织,引发唾液分泌减少、放射性龋、口腔黏膜炎等并发症。其中放射性龋具有进展快、破坏严重的特点,可导致牙齿快速丧失、咀嚼功能下降甚至颌骨坏死,严重影响患者生存质量。现有研究表明,放射性龋的发生与口腔菌群失调密切相关,变形链球菌作为主要致龋菌,其丰度在放疗后显著升高,但目前研究多聚焦于放疗后菌群组成的变化,对放疗直接作用于致龋菌基因组并调控其致病性的机制尚不明确。同时,传统观点认为同义突变不改变氨基酸序列,对基因功能无影响,但近年研究发现同义突变可通过密码子偏好性调控基因表达,不过这一机制在口腔致龋菌中的作用尚未被揭示。本文针对上述研究空白,首次探讨了治疗剂量X射线对变形链球菌基因组及致病性的直接影响,为放射性龋的防治提供了新的理论依据。
2. 文献综述解析
作者从三个维度梳理了领域内现有研究:一是头颈部放疗口腔并发症的临床研究,明确了放射性龋的危害及现有防治局限;二是X射线的微生物诱变作用,已有研究证实X射线可诱导酵母、大肠杆菌等微生物发生基因组突变,但针对口腔致龋菌的研究较少;三是变形链球菌致龋的分子机制,阐明了gtfs家族基因编码的葡糖基转移酶(Gtfs)是合成胞外多糖、促进生物膜形成的核心因子,其中gtfB基因是关键调控节点,但同义突变对其功能的影响未被关注。
现有研究的优势在于明确了放射性龋与口腔菌群失调的关联,揭示了X射线的广谱诱变作用,以及变形链球菌致龋的核心通路;局限性则体现在未关注放疗对致龋菌的直接诱变效应,忽略了同义突变在细菌致病性调控中的潜在作用,无法解释放疗后部分致龋菌致病性变化的分子机制。本文的创新价值在于首次发现治疗剂量X射线可直接诱导变形链球菌gtfB基因发生同义突变,通过密码子偏好性调控gtfs家族基因的转录与蛋白分泌,进而降低其致龋能力,填补了放疗对口腔致龋菌直接作用机制的空白,同时拓展了同义突变在微生物致病性调控中的研究范畴。
3. 研究思路总结与详细解析
本研究的核心目标是明确治疗剂量X射线对变形链球菌基因组及致病性的直接调控作用,核心科学问题为X射线诱导的同义突变如何通过分子机制影响变形链球菌的致龋能力,技术路线遵循“诱变处理→表型筛选→突变鉴定→功能验证→机制解析”的闭环逻辑,系统验证了同义突变对变形链球菌致病性的调控效应。
3.1 X射线对变形链球菌存活及生物膜形成的影响
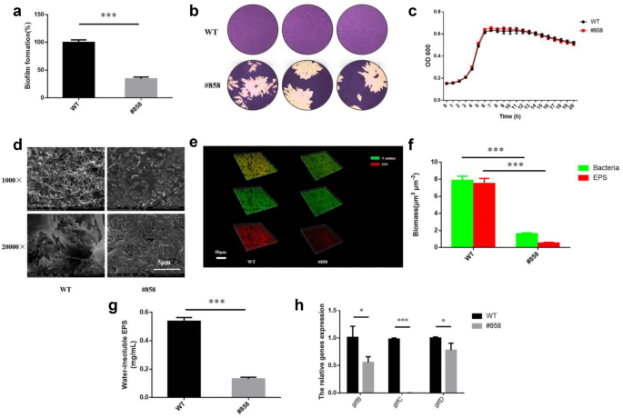
实验目的是明确治疗剂量X射线对变形链球菌存活状态及生物膜形成能力的影响。方法细节为采用平板计数法检测不同剂量X射线(0、20、40、80、300Gy)处理后变形链球菌的存活率,通过结晶紫染色法检测群体生物膜形成能力,并从80Gy处理组分离单克隆菌株进行生物膜形成能力筛选。结果解读显示,X射线剂量与变形链球菌存活率呈负相关,80Gy处理时存活率约为50%(n=3),300Gy处理时仅为11.7%(n=3);照射后的菌株群体生物膜形成能力较对照组显著升高(n=6,P<0.05),但从147株分离的单克隆菌株中,有31株生物膜形成能力显著降低,其中#858株的降低幅度最为显著(n=3,P<0.001)。产品关联:文献未提及具体实验产品,领域常规使用平板计数培养基、结晶紫染色试剂、酶标仪等。

3.2 #858突变株的表型特征与基因表达分析
实验目的是解析#858株生物膜形成缺陷的表型特征及分子基础。方法细节包括采用结晶紫染色、扫描电镜、激光共聚焦显微镜观察生物膜结构,蒽酮比色法检测胞外多糖(EPS)含量,实时荧光定量PCR(qRT-PCR)检测gtfs家族基因的表达水平。结果解读显示,#858株的生物膜形成能力较野生型显著降低(n=6,P<0.05),但生长速率与野生型无显著差异(n=6);扫描电镜观察发现#858株的生物膜结构稀疏,无明显胞外基质;激光共聚焦显微镜显示其EPS/细菌比例较野生型显著降低(n=3,P<0.05);蒽酮比色法检测显示水不溶性EPS含量显著降低(n=6,P<0.05);qRT-PCR结果显示gtfB、gtfC、gtfD基因的表达水平分别下调50%、几乎完全沉默、70%(n=3,P<0.05)。产品关联:文献未提及具体实验产品,领域常规使用扫描电镜、激光共聚焦显微镜、qRT-PCR试剂盒等。

3.3 全基因组测序与突变位点鉴定
实验目的是鉴定#858株基因组中的突变位点,明确表型变化的分子基础。方法细节为提取#858株与野生型菌株的基因组DNA,进行全基因组重测序,通过序列比对分析突变位点。结果解读显示,#858株仅在gtfB基因存在3个同义突变,分别为c.2043T>C、c.2100C>T、c.2109A>G;结合密码子使用频率数据库分析发现,c.2043T>C突变对应的密码子使用频率从53.4‰降至15.9‰,推测该突变是导致#858株表型变化的关键位点。产品关联:文献未提及具体实验产品,领域常规使用基因组DNA提取试剂盒、高通量测序平台等。
3.4 同义点突变株的构建与功能验证
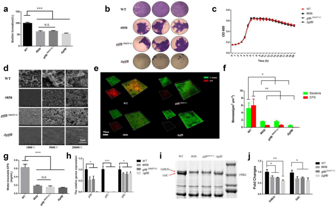
实验目的是验证c.2043T>C同义突变对变形链球菌致病性的调控作用。方法细节为通过同源重组技术构建gtfB^2043T>C点突变株及gtfB基因敲除株(ΔgtfB),采用结晶紫染色、扫描电镜、激光共聚焦显微镜、蒽酮比色法、qRT-PCR、SDS-PAGE等方法检测生物膜形成、EPS合成、基因表达及蛋白分泌情况。结果解读显示,gtfB^2043T>C株的生物膜形成能力较野生型降低35%(n=6,P<0.05),ΔgtfB株降低46%(n=6,P<0.05);三者的EPS/细菌比例、水不溶性EPS含量均较野生型显著降低(n=3,P<0.05);gtfs家族基因的表达水平均显著下调,GtfB/D及GtfC蛋白的分泌量显著减少(n=3,P<0.05)。产品关联:文献未提及具体实验产品,领域常规使用同源重组试剂盒、SDS-PAGE相关试剂等。

3.5 体外脱矿与体内致龋实验验证
实验目的是验证突变株的致龋能力变化。方法细节为采用横断显微放射摄影(TMR)检测不同菌株处理后牙釉质的脱矿程度,建立大鼠龋病模型,检测菌株口腔定植率及龋病评分。结果解读显示,体外实验中,#858、gtfB^2043T>C、ΔgtfB株处理后的牙釉质矿质丢失量较野生型显著降低(n=4,P<0.05),病损深度更浅;体内实验中,突变株在大鼠口腔的定植率显著降低(n=4,P<0.05),Keyes龋病评分显著低于野生型组(n=4,P<0.05)。产品关联:文献未提及具体实验产品,领域常规使用TMR设备、大鼠龋病模型构建相关试剂等。


4. Biomarker研究及发现成果解析
Biomarker定位
本文涉及的Biomarker为变形链球菌gtfB基因的c.2043T>C同义突变位点,筛选与验证逻辑为:X射线处理变形链球菌→筛选生物膜形成缺陷株→全基因组测序鉴定突变位点→构建点突变株验证功能→体外及体内实验验证致龋性变化,形成了完整的“诱变-筛选-鉴定-验证”链条。
研究过程详述
该突变位点来源于80Gy X射线处理后的变形链球菌单克隆菌株,通过全基因组重测序鉴定获得;验证方法包括同源重组构建点突变株、qRT-PCR检测基因表达、SDS-PAGE检测蛋白分泌、结晶紫染色检测生物膜形成、TMR检测牙釉质脱矿、大鼠龋病模型验证致龋性;特异性与敏感性数据显示,该突变可使gtfB基因表达下调50%(n=3,P<0.05),生物膜形成能力降低35%(n=6,P<0.05),体内致龋性显著降低(n=4,P<0.05)。
核心成果提炼
该同义突变通过密码子偏好性调控gtfs家族基因的转录与蛋白分泌,进而降低变形链球菌的胞外多糖合成、生物膜形成及致龋能力,首次揭示了同义突变在口腔致龋菌致病性调控中的作用,为放射性龋的防治提供了新的潜在靶点;统计学结果显示,突变株的生物膜形成能力较野生型降低35%(n=6,P<0.05),大鼠龋病Keyes评分显著降低(n=4,P<0.05),具有明确的统计学显著性。
