1. 领域背景与文献引入
文献英文标题:The haplotype-resolved genome assembly of an ancient citrus variety provides insights into the domestication history and fruit trait formation of loose-skin mandarins;发表期刊:Genome Biology;影响因子:17.906(2024年);研究领域:园艺学/柑橘分子遗传学。
宽皮柑橘是中国栽培历史最悠久的园艺作物之一,2022年中国柑橘总产量超6000万吨,宽皮柑橘占比达71%,在农业经济中具有重要地位。领域共识:宽皮柑橘的驯化改良推动了糖酸平衡、果实大小等关键性状的显著变化,但长期以来其驯化起源、遗传背景演化及关键性状的遗传调控机制存在诸多争议。现有研究中,Wang等提出道县野生橘是现代栽培宽皮柑橘的直接祖先,经历两次独立驯化事件;而Wu等认为道县野生橘是莽山野橘与普通橘的杂交后代,驯化起源假说的分歧严重阻碍了柑橘遗传改良的进程。同时,宽皮柑橘果实甜度、大小等重要品质性状的选择信号及调控机制研究尚不深入,缺乏单倍型基因组层面的等位基因表达动态分析,这些空白限制了柑橘精准育种的发展。本文通过组装古老品种南丰蜜橘的染色体级单倍型基因组,整合191份柑橘种质的基因组数据,系统解析宽皮柑橘的驯化历史与果实性状形成的遗传基础,为柑橘遗传改良提供重要的理论依据和基因资源。
2. 文献综述解析
作者对现有研究的分类维度主要分为驯化起源假说和关键性状遗传机制两大方向。在驯化起源研究中,现有研究形成了两种核心结论:Wang等基于重测序数据提出,道县野生橘是现代栽培宽皮柑橘的直接祖先,约在5000年前经历两次独立驯化事件形成不同栽培类群;Wu等则认为道县野生橘是莽山野橘与普通橘的杂交后代,宽皮柑橘的遗传多样性来源于多个野生种的基因渐渗。技术方法上,现有研究主要采用全基因组重测序结合群体遗传学分析,在种质资源收集和群体结构解析方面取得了一定进展,但普遍缺乏单倍型解析的高质量基因组作为参考,导致驯化历史的时间线、类群分化的具体节点不够清晰。局限性方面,现有研究对宽皮柑橘关键品质性状(如甜度)的选择信号鉴定不够系统,调控机制的功能验证不足,且未关注果实发育过程中等位基因的表达动态差异。
本文的创新价值在于:首次完成古老柑橘品种南丰蜜橘的染色体级单倍型基因组组装,为宽皮柑橘的遗传研究提供了更精准的参考基因组;整合191份柑橘种质的基因组数据,将宽皮柑橘细分为12个类群,明确了驯化起源的时间线和两次独立驯化事件;系统鉴定了驯化和改良过程中果实甜度、大小性状的选择基因,并通过功能实验验证了其调控作用;构建了宽皮柑橘果实发育过程的等位基因表达图谱,解析了等位基因变异对表达的调控机制,弥补了现有研究在这些领域的空白。
3. 研究思路总结与详细解析
本研究的整体目标是解析宽皮柑橘的驯化历史及果实品质性状形成的遗传基础,核心科学问题包括宽皮柑橘的驯化起源与类群分化、关键品质性状的选择信号与调控机制、果实发育过程中等位基因的表达调控规律。技术路线遵循“基因组组装→群体遗传分析→选择信号鉴定→功能验证→表达图谱构建”的闭环逻辑,通过多组学数据整合与功能实验验证,系统回答上述科学问题。
3.1 南丰蜜橘单倍型基因组组装与注释
实验目的:获得高质量的染色体级单倍型参考基因组,为后续群体遗传分析和功能研究提供基础。
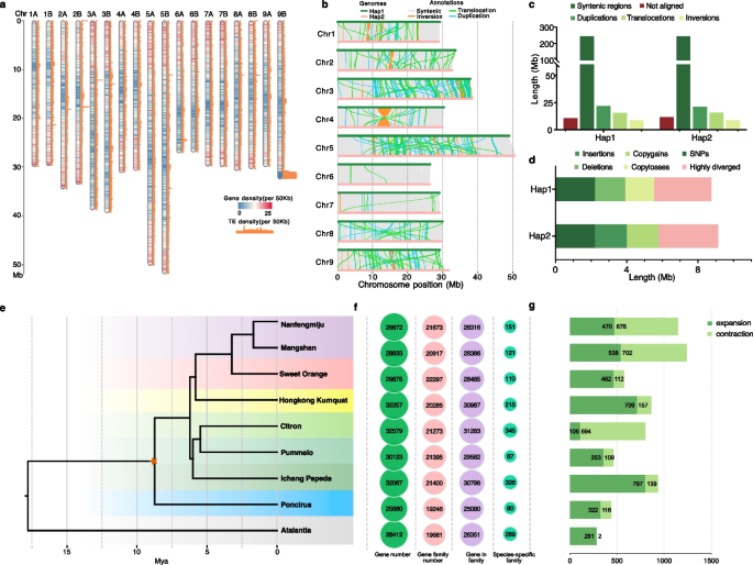
方法细节:选取树龄120年的南丰蜜橘材料,采用PacBio HiFi测序(~60×覆盖度)和Hi-C测序(~100×覆盖度)相结合的策略,利用Hifiasm软件组装得到单倍体基因组(Mono)及两个单倍型基因组(Hap1、Hap2),通过3D-DNA技术将contig挂载到9条假染色体;采用BUSCO和LTR组装指数(LAI)评估组装完整性,利用RepeatMasker、MAKER等软件完成重复序列注释和蛋白编码基因注释。
结果解读:组装得到的单倍型基因组contig N50长度均大于28.1 Mb,BUSCO完整度达98%以上,LAI指数超过20,表明基因组组装的连续性和完整性达到国际先进水平。Hap1和Hap2的转座元件(TE)组成存在显著差异,Hap2注释到8类共132976个LTR序列,而Hap1仅注释到6类共103904个LTR序列,这种差异可能导致等位基因的顺式调控元件和基因结构不同,进而影响转录调控水平。最终注释得到Hap1含29845个蛋白编码基因,Hap2含30482个蛋白编码基因。

产品关联:文献未提及具体实验产品,领域常规使用PacBio Sequel II测序平台、Illumina NovaSeq测序平台、Hifiasm、3D-DNA等生物信息学分析软件。
3.2 柑橘种质群体遗传分析
实验目的:明确宽皮柑橘的群体结构、驯化起源与类群分化关系。
方法细节:收集77份新测序的宽皮柑橘种质和114份已发表的柑橘种质,共191份样本,将重测序数据比对到南丰蜜橘单倍体基因组,通过GATK软件进行SNP calling;利用PCA、最大似然树、ADMIXTURE软件分析群体遗传结构,采用SMC++推断种群动态历史和分化时间,通过TreeMix和D-statistic分析类群间的基因流。
结果解读:将122份宽皮柑橘种质细分为12个类群,包括2个野生类群(WM-1莽山野橘、WM-2道县野生橘)和10个栽培类群。群体遗传分析表明,WM-2是现代栽培宽皮柑橘的直接祖先,约在500-1000千年前分化出红橘、建柑、年橘、南丰蜜橘等古老栽培类群,随后这些类群分别扩散到长江流域和珠江流域,形成两个独立的驯化群体(长江组和珠江组)。椪柑作为遗传桥梁连接了两个驯化群体,温州蜜柑则因柚的基因渐渗形成了更大的果实性状。


产品关联:文献未提及具体实验产品,领域常规使用BWA、GATK、Plink、ADMIXTURE、SMC++等生物信息学分析软件。
3.3 驯化与改良的选择信号鉴定及功能验证
实验目的:鉴定宽皮柑橘驯化(南丰蜜橘NF-2 vs 道县野生橘WM-2)和改良(温州蜜柑SM vs 南丰蜜橘NF-2)过程中的选择基因,并验证其对果实性状的调控作用。
方法细节:采用XP-CLR和Fst两种方法联合分析选择信号,取两者前10%的区域作为候选选择区域,对候选基因进行功能注释;结合转录组数据筛选差异表达基因,通过农杆菌介导的过表达实验、病毒诱导的基因沉默(VIGS)实验验证基因功能,利用气相色谱检测果实糖含量,测量果实纵横径评估大小变化。
结果解读:驯化选择区域鉴定到多个糖转运和代谢相关基因,其中CrkINVA(蔗糖转化酶基因)在NF-2中的表达量显著低于WM-2(n=3,P<0.001),过表达CrkINVA后,南丰蜜橘果实的蔗糖含量降低23.91%(n=3,P<0.01),表明其负调控果实甜度。改良选择区域鉴定到赤霉素信号通路的CrkGAI基因,SM中CrkGAI的表达量显著低于NF-2(n=3,P<0.01),沉默CrkGAI后,金橘果实的纵横径分别增加17%和15%(n=10,P<0.05),表明其负调控果实大小。

产品关联:实验所用关键产品:Agrobacterium tumefaciens GV3101菌株、pK7WG2D过表达载体、TRV病毒沉默载体、FastPure Universal Plant Total RNA Isolation Kit(Vazyme,货号RC411)、HiScriptIIQ RT SuperMix for qPCR(Vazyme)、QuantStudio 6 Flex实时PCR系统(Applied Biosystems)、Agilent 6890N气相色谱仪。
3.4 果实发育的等位基因表达图谱构建
实验目的:解析南丰蜜橘果实发育过程中等位基因的表达动态差异及调控机制。
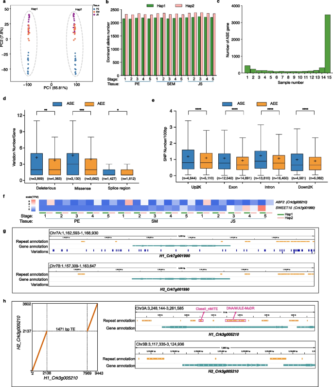
方法细节:选取南丰蜜橘“桂岳红”的果皮、囊衣、汁胞3个组织,分别在5个发育阶段取样,进行RNA-seq测序;将测序数据比对到单倍型基因组,利用DESeq2软件鉴定等位基因特异性表达(ASE)基因,分析ASE基因的功能富集和遗传变异特征。
结果解读:在果实发育过程中检测到5809个ASE基因(占总等位基因对的27.6%),这些基因显著富集在“转录调控”“mRNA剪接”“泛素化修饰”等生物学过程。与等位基因均等表达(AEE)基因相比,ASE基因的有害变异、错义变异和剪接区域变异数量显著更高(P<0.05),且基因上下游2kb区域、外显子、内含子的SNP密度也显著更高。例如,糖转运基因CrkSWEET15的两个等位基因在果实发育后期表达差异显著,其中一个等位基因因启动子区域的SNP变异导致表达量升高;转录因子基因CrkABF2的一个等位基因因内含子区域的转座子插入,表达量显著低于另一个等位基因。

产品关联:文献未提及具体实验产品,领域常规使用Illumina NovaSeq 6000测序平台、HISAT2、featureCounts、DESeq2等生物信息学分析软件。
4. Biomarker研究及发现成果解析
Biomarker定位
本研究中涉及的Biomarker属于功能型Biomarker,包括调控果实甜度的CrkINVA、CrkSWEET16基因,以及调控果实大小的CrkGAI基因。筛选与验证逻辑为:通过群体遗传选择信号分析(XP-CLR+Fst)鉴定候选基因→转录组数据验证表达差异→功能实验(过表达/沉默)验证性状调控作用→明确其作为驯化/改良性状Biomarker的价值。
研究过程详述
这些Biomarker基因均来源于南丰蜜橘单倍型基因组及191份柑橘种质的重测序数据。验证方法包括:qRT-PCR检测基因在不同类群、不同发育阶段的表达量;农杆菌介导的过表达实验和VIGS沉默实验验证基因对果实性状的调控作用;气相色谱定量检测果实糖含量,游标卡尺测量果实纵横径评估大小变化。特异性与敏感性数据显示:CrkINVA在NF-2中的表达量比WM-2低42%(n=3,P<0.001),过表达后果实蔗糖含量降低23.91%(n=3,P<0.01);CrkGAI在SM中的表达量比NF-2低37%(n=3,P<0.01),沉默后果实纵径增加17%(n=10,P<0.05),横径增加15%(n=10,P<0.05)。
核心成果提炼
CrkINVA作为果实甜度的负调控Biomarker,其在驯化过程中的低表达是宽皮柑橘果实甜度增加的关键因素,首次明确了蔗糖转化酶在柑橘驯化中的选择作用;CrkGAI作为果实大小的负调控Biomarker,其在改良过程中的低表达促进了果实的增大,揭示了赤霉素信号通路在柑橘果实大小改良中的调控机制。创新性方面,本研究首次在宽皮柑橘中鉴定到这些调控果实品质性状的关键Biomarker,并通过功能实验验证了其作用,为柑橘精准育种提供了直接的靶点基因。统计学结果显示,所有功能验证实验的差异均达到显著水平(P<0.05),样本量满足生物学重复要求,结果具有可靠性。

