1. 领域背景与文献引入
文献英文标题:Cladosporol A triggers apoptosis sensitivity by ROS-mediated autophagic flux in human breast cancer cells;发表期刊:BMC Cell Biology;影响因子:未公开;研究领域:肿瘤学(乳腺癌天然产物靶向治疗)
领域共识:天然产物及其衍生物是抗癌药物的重要来源,过去50年约47%的抗癌药物来自天然产物或其合成衍生物,内生真菌作为植物微生态系统的重要组成部分,已被证实能产生结构多样、活性显著的次生代谢产物,是抗癌先导化合物的重要挖掘库。乳腺癌是全球女性第二大恶性肿瘤,占女性新发癌症的25%、所有新发癌症的12%,其分子异质性高,临床治疗面临耐药性、副作用等问题。细胞凋亡与自噬是肿瘤细胞死亡的核心通路,活性氧(ROS)作为细胞内关键信号分子,在调控这两条通路的交互作用中发挥重要作用,但目前针对内生真菌来源天然产物通过ROS介导自噬-凋亡交互作用诱导乳腺癌细胞死亡的机制研究仍存在空白。
本文针对这一研究空白,从药用植物曼陀罗(Datura innoxia)的内生真菌中分离得到新型化合物Cladosporol A,系统探究其对乳腺癌细胞的抗癌活性及分子机制,为乳腺癌天然产物靶向治疗提供新的先导化合物与理论依据。
2. 文献综述解析
作者以“天然产物抗癌活性-乳腺癌治疗靶点-通路交互调控”为核心分类维度,对领域内现有研究进行梳理。现有研究显示,内生真菌来源的天然产物如紫杉醇、布雷菲德菌素A等已被证实具有显著抗癌活性,主要通过细胞周期阻滞、线粒体凋亡通路激活等途径发挥作用;在乳腺癌治疗领域,微管抑制剂、线粒体通路调节剂是常用的治疗靶点,但部分药物存在耐药性问题,且针对ROS介导的自噬与凋亡交互调控机制的研究多聚焦于单一通路,缺乏对天然产物诱导的多通路协同作用的系统解析。
现有研究的局限性在于,多数研究仅关注天然产物对单一细胞死亡通路的调控,未深入解析ROS在自噬与凋亡交互作用中的核心介导作用,同时缺乏针对Cladosporol A这类新型微管解聚剂的系统机制研究。本文的创新价值在于,首次从曼陀罗内生真菌Cladosporium cladosporioides中分离纯化得到Cladosporol A,通过多组学与细胞生物学实验,系统阐明其通过ROS介导的自噬流触发乳腺癌MCF-7细胞线粒体凋亡的分子机制,同时揭示其微管解聚与p21上调的协同抗癌作用,填补了天然产物诱导ROS介导自噬-凋亡交互调控机制研究的空白。
3. 研究思路总结与详细解析
本研究的整体框架为:以“内生真菌分离鉴定→活性化合物提取纯化→细胞毒性筛选→分子机制解析”为核心技术路线,研究目标是明确Cladosporol A对乳腺癌细胞的抗癌活性及分子机制,核心科学问题是Cladosporol A如何通过ROS介导自噬与凋亡的交互作用诱导乳腺癌细胞死亡,最终形成“化合物-靶点-通路-表型”的完整机制闭环。
3.1 内生真菌分离鉴定与Cladosporol A提取纯化
实验目的:获得具有抗癌活性的内生真菌菌株及其次生代谢产物。
方法细节:从曼陀罗健康植株中分离内生真菌,通过形态学观察、ITS1-5.8S-ITS2核糖体DNA序列比对构建邻接树进行分类鉴定;采用马铃薯葡萄糖液体培养基发酵菌株,二氯甲烷提取发酵产物,硅胶柱色谱分离纯化得到Cladosporol A,通过HPLC验证纯度,NMR分析确认化合物结构。
结果解读:形态学观察显示菌株菌落正面为暗橄榄绿色、背面为橄榄黑色,序列比对显示与Cladosporium cladosporioides同源性达99%,邻接树分析显示100% bootstrap支持该菌株为Cladosporium cladosporioides;Cladosporol A的NMR数据与文献报道一致,HPLC检测纯度>99%,符合实验要求。
产品关联:文献未提及具体实验产品,领域常规使用DNA提取试剂盒、PCR扩增试剂、HPLC色谱柱等。



3.2 细胞毒性与克隆形成能力检测
实验目的:筛选Cladosporol A敏感的癌细胞系,验证其抗增殖活性。
方法细节:采用MTT法检测Cladosporol A对NCI60人类癌细胞系面板的细胞毒性,计算半数抑制浓度(IC₅₀);克隆形成实验中,将MCF-7细胞以1×10³个/孔接种于6孔板,用5、10、20μM Cladosporol A处理7天,结晶紫染色后计数菌落数量。
结果解读:Cladosporol A对MCF-7乳腺癌细胞的IC₅₀最低,为8.7μM(n=3,P<0.001);克隆形成实验显示,20μM Cladosporol A处理组的菌落数量与大小均显著低于对照组,菌落形成抑制率达70%以上(n=3,P<0.001),表明其能有效抑制MCF-7细胞的增殖与克隆形成能力。
产品关联:实验所用关键产品:Sigma的MTT试剂、结晶紫染色液。

3.3 细胞周期与微管调控分析
实验目的:探究Cladosporol A抑制细胞增殖的细胞周期机制及对微管动力学的影响。
方法细节:将MCF-7细胞用5、10、20μM Cladosporol A处理24h,PI染色后通过流式细胞术分析细胞周期分布;采用免疫荧光法检测α-微管蛋白的表达与分布,观察微管形态;通过免疫荧光与蛋白免疫印迹法检测细胞周期蛋白依赖激酶抑制剂p21的表达水平。
结果解读:20μM Cladosporol A处理组G0/G1期细胞比例达45%(n=3,P<0.01),呈现明显的G0/G1期阻滞;免疫荧光结果显示,Cladosporol A以浓度依赖方式减少微管密度,诱导微管解聚;p21的表达水平随Cladosporol A浓度升高而显著上调(n=3,P<0.01),表明其通过调控细胞周期蛋白与微管动力学协同抑制细胞增殖。
产品关联:实验所用关键产品:Sigma的PI染色液、抗α-微管蛋白抗体;Santa Cruz的抗p21抗体;Cell Signaling Technology的二抗。

3.4 凋亡诱导与ROS介导机制验证
实验目的:明确Cladosporol A诱导MCF-7细胞凋亡的阶段及ROS的介导作用。
方法细节:采用DAPI染色观察细胞核形态变化;通过Annexin V-FITC/PI双染色激光共聚焦显微镜分析细胞凋亡阶段;利用DCFH-DA染色,通过流式细胞术与荧光显微镜检测细胞内ROS水平;采用ROS清除剂N-乙酰半胱氨酸(NAC)预处理细胞,检测ROS水平与细胞活力的变化。
结果解读:DAPI染色显示Cladosporol A以浓度依赖方式诱导染色质浓缩与碎裂;20μM处理组早期凋亡率为25%,晚期凋亡率为9%(n=3,P<0.01);20μM Cladosporol A处理24h后,细胞内ROS生成量达45%(n=3,P<0.001);NAC预处理后,ROS水平显著降低,细胞活力恢复至80%以上(n=3,P<0.01),表明Cladosporol A诱导的细胞凋亡依赖于ROS的介导。
产品关联:实验所用关键产品:Cell Signaling Technology的DAPI封片液;Sigma的Annexin V-FITC试剂盒、DCFH-DA探针、NAC。


3.5 线粒体功能与Bcl-2家族蛋白调控分析
实验目的:探究Cladosporol A诱导凋亡的线粒体通路机制。
方法细节:采用Rh123染色,通过激光共聚焦显微镜与流式细胞术检测线粒体膜电位(MMP)变化;利用免疫荧光法检测细胞色素c的亚细胞定位;通过免疫荧光与蛋白免疫印迹法检测凋亡相关蛋白Bax、Bcl-2的表达水平。
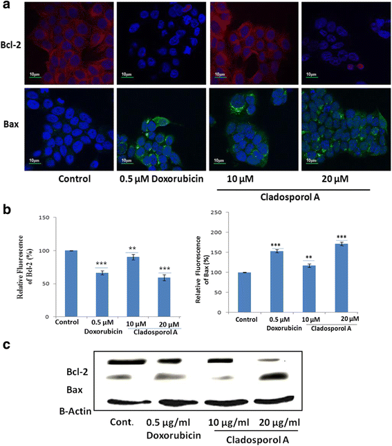
结果解读:20μM Cladosporol A处理组MMP损失达27%(n=3,P<0.01);免疫荧光结果显示,细胞色素c从线粒体释放至胞质;Bax表达水平随Cladosporol A浓度升高而上调,Bcl-2表达水平则下调,Bax/Bcl-2比值显著升高(n=3,P<0.001),表明Cladosporol A通过激活线粒体凋亡通路诱导细胞死亡。
产品关联:实验所用关键产品:Sigma的Rh123染料;Santa Cruz的抗细胞色素c、Bax、Bcl-2抗体;Cell Signaling Technology的二抗。



3.6 自噬诱导机制分析
实验目的:明确Cladosporol A对MCF-7细胞自噬的调控作用。
方法细节:采用单丹磺酰尸胺(MDC)染色,通过荧光显微镜观察自噬泡的形成;利用免疫荧光与蛋白免疫印迹法检测自噬标记物LC3-I向LC3-II的转换。
结果解读:Cladosporol A以浓度依赖方式增加MDC染色的自噬泡数量;20μM处理组LC3-I向LC3-II的转换显著增强(n=3,P<0.01),表明Cladosporol A能诱导MCF-7细胞发生自噬流。
产品关联:实验所用关键产品:Sigma的MDC染色液;Santa Cruz的抗LC3b抗体;Cell Signaling Technology的二抗。

4. Biomarker研究及发现成果解析
Biomarker定位与筛选验证逻辑
本文涉及的Biomarker包括细胞周期调控蛋白p21、凋亡相关蛋白Bax/Bcl-2、自噬标记物LC3-II、ROS及线粒体膜电位,筛选与验证逻辑为:首先通过NCI60细胞系筛选确定MCF-7为敏感细胞系,随后在MCF-7细胞中,通过细胞生物学与分子生物学实验,验证这些Biomarker的表达或活性变化与Cladosporol A处理的浓度依赖关系,最终形成“Biomarker变化-通路激活-细胞死亡”的完整逻辑链条。
研究过程详述
这些Biomarker均来源于MCF-7细胞系,验证方法包括免疫荧光法、蛋白免疫印迹法、流式细胞术等:p21通过免疫荧光与蛋白免疫印迹法验证,20μM Cladosporol A处理后表达上调3倍以上(n=3,P<0.01);Bax/Bcl-2通过免疫荧光与蛋白免疫印迹法验证,20μM处理组比值升高2.5倍(n=3,P<0.001);LC3-II通过免疫荧光与蛋白免疫印迹法验证,20μM处理组LC3-I向LC3-II的转换显著增强;ROS通过DCFH-DA染色检测,20μM处理组ROS生成量达45%(n=3,P<0.001);线粒体膜电位通过Rh123染色检测,20μM处理组MMP损失达27%(n=3,P<0.01)。
核心成果提炼
核心成果在于,首次揭示Cladosporol A通过调控p21、Bax/Bcl-2、LC3-II等Biomarker,介导ROS依赖的自噬流触发线粒体凋亡通路,诱导乳腺癌MCF-7细胞死亡。其中,p21上调介导细胞周期阻滞,Bax/Bcl-2比值升高激活线粒体凋亡通路,LC3-II转换增强表明自噬流激活,而ROS作为核心介导分子,连接自噬与凋亡通路的交互作用。该研究的创新性在于,首次发现Cladosporol A作为新型微管解聚剂,通过ROS介导的自噬-凋亡交互作用发挥抗癌活性,为乳腺癌天然产物靶向治疗提供了新的Biomarker与治疗靶点。

