1. 领域背景与文献引入
文献英文标题:Disruption of Drosophila larval muscle structure and function by UNC45 knockdown;发表期刊:BMC Molecular and Cell Biology;影响因子:未公开;研究领域:果蝇肌肉发育与分子伴侣功能。
肌肉功能依赖肌节的高度有序组装,其中分子伴侣对肌蛋白的正确折叠、组装及维持至关重要。UNC45是UCS(UNC45/CRO1/She4P)家族分子伴侣,通过与Hsp90协同作用,负责肌球蛋白的折叠及整合到粗肌丝中,是肌原纤维组装的关键因子。现有研究表明,UNC45在果蝇胚胎期肌肉发育中不可或缺——胚胎期缺失UNC45会导致肌球蛋白稳定性下降、肌肉发育异常,但幼虫阶段(肌肉发育完成后)UNC45对肌节维持、突触功能及运动能力的作用尚未明确。此前研究多集中于胚胎期或心脏肌肉,未探讨幼虫阶段肌肉成熟后的UNC45功能,本研究通过RNAi技术降低UNC45表达,使果蝇存活至蛹期,首次系统分析三龄幼虫的肌节结构、突触生理及运动功能,填补了该领域空白。
2. 文献综述解析
作者回顾了UNC45的进化保守性及功能研究:在秀丽隐杆线虫中,UNC45突变导致肌原纤维组装缺陷;在果蝇中,胚胎期UNC45缺失影响肌球蛋白稳定性及肌肉发育,但幼虫阶段的研究仍缺失。现有研究的局限性在于:1)多关注胚胎期肌肉发生,未涉及幼虫阶段肌肉维持;2)未综合分析肌节结构、突触功能及运动行为的关联。本研究的创新点在于:1)筛选到c57-Gal4驱动子,使UNC45 RNAi果蝇存活至三龄幼虫,突破了早期致死的限制;2)结合二次谐波成像(SHG)、免疫荧光、电子显微镜、电生理及行为学技术,全面解析UNC45对肌肉结构与功能的多维度影响。
3. 研究思路总结与详细解析
3.1 UNC45 RNAi载体构建与驱动子筛选
实验目的:获得可存活至幼虫阶段的UNC45 knockdown果蝇,用于后续表型分析。
方法细节:采用UAS-Gal4二元表达系统,将UAS-UNC45-RNAi(Vienna Drosophila Resource Centre,stock 33561)与三个肌肉特异性驱动子(mef2-Gal4、24B-Gal4、c57-Gal4)杂交,筛选可存活至三龄幼虫的组合。mef2-Gal4在胚胎中胚层表达,24B-Gal4和c57-Gal4在全生命周期肌肉表达。
结果解读:mef2-Gal4和24B-Gal4驱动的RNAi导致胚胎早期死亡,仅c57-Gal4驱动的果蝇存活至蛹期——三龄幼虫发育延迟(7天 vs 野生型5天),且无成虫羽化。Western blot验证显示,UNC45表达显著降低(引用前期研究结果)。
产品关联:UAS-UNC45-RNAi载体来自Vienna Drosophila Resource Centre;驱动子菌株为果蝇遗传学常用工具菌株。
3.2 二次谐波成像(SHG)分析肌肉结构
实验目的:无创检测肌节结构完整性,避免染色对样本的干扰。
方法细节:利用肌球蛋白的非中心对称结构产生二次谐波信号(SHG),采用自定义单光子计数多contrast非线性激光扫描显微镜(物镜:Zeiss 20×0.75 NA air objective),相同参数下成像野生型与knockdown幼虫的体壁肌肉。
结果解读:野生型幼虫肌肉呈现典型横纹pattern(图1A);UNC45 knockdown幼虫横纹紊乱(图1B)、SHG信号强度显著降低(野生型178±172 A.U.,严重紊乱组33±29 A.U.,n=10),且表型外显率不完全——50%肌肉严重影响,25%部分紊乱,25%接近正常(图1C)。

产品关联:显微镜为自定义搭建;SHG信号过滤采用510±10 nm带通滤光片及BG39彩色玻璃滤光片,探测器为Hamamatsu H7421–40 PMT。
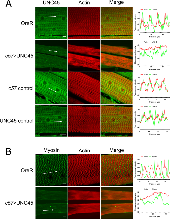
3.3 免疫荧光验证肌节蛋白定位
实验目的:检测UNC45、肌球蛋白及Z盘蛋白(α-actinin、kettin、Zasp)的定位变化,解析肌节紊乱的分子机制。
方法细节:三龄幼虫体壁肌肉固定后,采用双重免疫荧光染色:一抗包括兔抗UNC45(Sanford Bernstein馈赠,1:500)、小鼠抗α-actinin(DSHB,1:200)、小鼠抗肌球蛋白(DSHB,1:200)、小鼠抗kettin(DSHB,1:200)、小鼠抗Zasp(DSHB,1:200);二抗为Alexa Fluor 488标记的山羊抗小鼠或驴抗兔(1:400);鬼笔环肽(Invitrogen,1:1000)标记actin。样本用Zeiss LSM880共聚焦显微镜成像,ImageJ分析荧光强度。
结果解读:野生型中UNC45定位于I带(与actin共定位,图3A),肌球蛋白呈周期性横纹;knockdown幼虫UNC45信号显著降低,肌球蛋白分布紊乱(图3B);Z盘蛋白α-actinin、kettin定位不连续(图4A、B),Zasp信号在I带几乎消失(图4C)。肌肉6的长度(野生型504±18 μm vs knockdown 382±24 μm)和宽度(野生型128±33 μm vs knockdown 34±7 μm)显著减小(n=10,差异有统计学意义)。


产品关联:一抗来自DSHB及Sanford Bernstein实验室;二抗及鬼笔环肽来自Invitrogen;共聚焦显微镜为Zeiss LSM880。
3.4 电子显微镜观察超微结构
实验目的:解析肌节紊乱的超微结构特征,验证光镜结果。
方法细节:三龄幼虫体壁肌肉经2%多聚甲醛+2.5%戊二醛固定、1%锇酸后固定、梯度乙醇脱水、Quetol-Spurr树脂包埋,纵向切片后用铅citrate和醋酸铀染色,FEI Technai 20电子显微镜成像。
结果解读:野生型肌节有清晰的Z盘(红箭头)和M带(绿箭头,图5A、B);knockdown幼虫肌球蛋白丝减少,Z盘变薄、断裂(图5C),M带不清晰(图5D),肌节整体紊乱。

产品关联:电子显微镜为FEI Technai 20;样本固定与包埋由The Hospital for Sick Children的Ali Darbandi协助完成。
3.5 电生理记录突触功能
实验目的:检测神经肌肉接头(NMJ)的突触传递功能,分析肌肉结构异常对突触的影响。
方法细节:三龄幼虫腹节3或4的肌肉6,用填充3M KCl的电极记录静息膜电位、自发微型兴奋性突触后电位(mEJP)及神经刺激诱发的兴奋性突触后电位(EJP)。刺激电极置于节段神经,记录用AxoClamp 2B放大器,Clampfit 10.0分析数据。
结果解读:knockdown幼虫静息膜电位与野生型无差异(-62.90±2.37 mV vs -64.87±1.64 mV);但mEJP频率(1.38±0.05 Hz vs 2.33±0.11 Hz)和振幅(0.38±0.01 mV vs 0.79±0.06 mV)显著降低(n=样本量未明确,差异有统计学意义);EJP振幅减小(20.1±0.7 mV vs 32.2±0.7 mV,图6D、E)。量子含量计算显示knockdown幼虫释放量增加(55 quanta vs 43 quanta),提示突触存在homeostasis反应,但不足以恢复EJP振幅。

产品关联:电生理放大器为Molecular Devices AxoClamp 2B;数据分析软件为Clampfit 10.0。
3.6 行为学实验检测运动能力
实验目的:分析肌肉结构与突触功能异常对幼虫运动的影响。
方法细节:1)蛹化高度测定:收集4小时内的卵,25°C培养3-4天后转移至新鲜培养基,测量蛹后端到食物表面的距离(n=75);2)爬行速度测定:6日龄幼虫置于葡萄汁琼脂平板,iPhone XR相机记录3分钟运动,Noldus Ethovision XT追踪速度(n=15)。
结果解读:knockdown幼虫蛹化高度显著降低(0.76±0.5 cm vs 2.44±0.62 cm,图7A);爬行速度减慢(0.33±0.12 vs 0.64±0.17,图7B),提示运动能力受损。

产品关联:行为学分析软件为Noldus Ethovision XT;记录设备为iPhone XR相机。
4. Biomarker研究及发现成果解析
Biomarker定位
本研究中,UNC45自身可作为肌节结构完整性的分子标志物,其表达水平与肌节紊乱程度正相关;同时,肌球蛋白、α-actinin、kettin、Zasp的定位异常可作为肌肉结构损伤的标志。筛选逻辑:通过RNAi降低UNC45表达,结合免疫荧光验证其定位变化,再通过肌节蛋白的共定位分析,建立UNC45与肌节结构的关联。
研究过程详述
UNC45的来源为果蝇三龄幼虫体壁肌肉,验证方法为免疫荧光染色(一抗来自Sanford Bernstein及DSHB)——野生型中UNC45定位于I带,knockdown后信号降低且定位紊乱;肌球蛋白、Z盘蛋白的定位异常(如α-actinin不连续、Zasp消失)进一步验证了肌节损伤。未检测特异性与敏感性数据(无临床样本),但通过荧光强度量化(如UNC45信号降低)及表型关联(如肌肉大小减小、运动能力下降),确立了UNC45作为肌节维持标志的功能。
核心成果
- UNC45是维持果蝇幼虫肌节完整性的关键:其缺失导致I-Z-I复合物(肌动蛋白-Z盘-肌动蛋白)紊乱,不仅影响肌球蛋白定位,还破坏Z盘结构(α-actinin、kettin、Zasp异常)。
- UNC45降低引发突触传递异常:虽存在量子含量增加的homeostasis反应(补偿突触强度),但不足以恢复EJP振幅,提示UNC45可能间接调控突触 retrograde 信号通路。
- 首次揭示幼虫阶段UNC45的多维度功能:将UNC45的作用从胚胎期扩展至幼虫阶段,建立了“分子伴侣-肌节结构-突触功能-行为表型”的完整调控链,为肌肉发育后维持机制提供了新视角。
创新性在于突破了早期致死的限制,首次系统分析幼虫阶段UNC45的功能,将分子伴侣的作用从“肌原纤维组装”延伸至“肌节维持”,并关联了肌肉结构与突触、行为的协同调控。
