1. 领域背景与文献引入
文献英文标题:Differential impact of BRAFV600E isoforms on tumorigenesis in a zebrafish model of melanoma;发表期刊:Cell & Bioscience;影响因子:未公开;研究领域:黑色素瘤肿瘤发生的BRAF异构体功能研究。
黑色素瘤是源于黑素细胞的皮肤恶性肿瘤,虽发病率仅占皮肤癌的5%,但死亡率却高达80%,其核心驱动事件是BRAF基因的V600E突变(BRAFV600E),该突变通过持续激活ERK信号通路(MAPK通路的关键分支)促进肿瘤发生。目前,FDA已批准BRAF抑制剂(如维莫非尼)用于临床治疗,但疗效易受耐药性限制。然而,BRAF基因存在多个剪接异构体,现有研究多关注耐药相关的异构体,对不同异构体的生理调控、功能异质性及3’非翻译区(3’UTR)的调控作用缺乏系统探究。传统黑色素瘤模型多采用BRAFV600E-ref异构体(参考序列),但该异构体与X1异构体(另一种主要剪接形式)的C端氨基酸序列及3’UTR长度差异显著,可能介导不同的肿瘤驱动功能。针对“BRAFV600E不同异构体对黑色素瘤发生的具体影响及3’UTR的调控作用”这一核心空白,本研究利用p53突变的肿瘤易感性斑马鱼模型,系统比较BRAFV600E-ref与X1异构体(包括编码序列(cds)及编码序列+3’UTR形式)对幼虫色素沉着、痣形成及黑色素瘤进展的影响,旨在揭示BRAFV600E异构体的功能异质性,为黑色素瘤的精准治疗提供理论依据。
2. 文献综述解析
作者对现有研究的分类维度围绕BRAF剪接异构体的“结构-功能-调控”展开:其一,结构上,BRAF存在ref、X1、X2三个剪接异构体——ref含18号外显子(短3’UTR,约100nt),X1/X2与19号外显子拼接(长3’UTR,约7000nt),且ref与X1的C端氨基酸序列不同(ref为–GYGAFPVH,X1为–GYGEFAAFK);其二,功能上,ref与X1均具有激酶活性,是BRAFV600E oncogenic功能的核心执行者,而X2因C端含K739残基易被蛋白酶体降解,蛋白稳定性极低;其三,调控上,ref与X1的3’UTR受不同microRNA(miRNA)和RNA结合蛋白(RBP)的转录后调控,通过影响mRNA稳定性或翻译效率,精细调控MAPK通路活性。
现有研究的关键结论包括:BRAF异构体在肿瘤细胞中协同表达(X1表达量最高);3’UTR是异构体功能调控的关键元件;传统黑色素瘤模型多依赖BRAFV600E-ref异构体,但未对比不同异构体的体内功能差异。局限性在于:缺乏体内模型系统验证异构体对黑色素瘤发生的影响,且未明确3’UTR的调控作用。
本研究的创新点在于首次在体内水平揭示BRAFV600E异构体的功能异质性:利用斑马鱼模型证实ref是比X1更强的黑色素瘤驱动因子,并发现3’UTR对ref的驱动功能具有抑制作用,为BRAF异构体的系统研究提供了体内实验依据。
3. 研究思路总结与详细解析
整体框架:研究目标是阐明BRAFV600E-ref与X1异构体及3’UTR对斑马鱼黑色素瘤发生的影响;核心科学问题是“不同异构体及3’UTR如何调控黑色素瘤的发生发展”;技术路线为“构建异构体表达质粒→斑马鱼胚胎注射与阳性筛选→表型分析(色素沉着、痣形成)→生存曲线与肿瘤特征分析→分子机制验证(蛋白表达与通路激活)”。
3.1 实验质粒构建
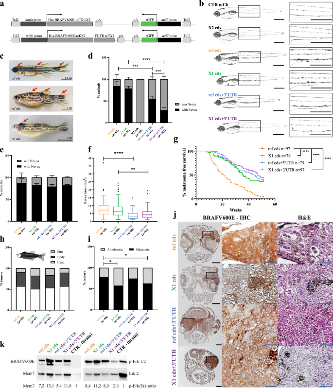
实验目的是构建表达BRAFV600E-ref、X1、X2异构体的cds及cds+3’UTR质粒,用于斑马鱼体内表达。方法细节:采用mitfa启动子(限定黑素细胞表达)驱动人BRAFV600E异构体,myl7启动子驱动eGFP(心脏报告基因,用于筛选阳性胚胎),通过Tol2转座子元件介导质粒整合入斑马鱼基因组;ref的3’UTR长度为121nt,X1的3’UTR为7163nt,未融合蛋白标签以避免干扰功能。结果:成功构建各异构体的表达质粒(图1a),测序验证序列正确(补充材料)。产品关联:文献未提及具体实验产品,领域常规使用Tol2kit进行斑马鱼转基因质粒构建,Transposase mRNA用于介导转座反应。

3.2 斑马鱼胚胎注射与阳性筛选
实验目的是获得稳定表达BRAFV600E异构体的斑马鱼个体。方法细节:将质粒与Transposase mRNA共注射到1细胞期p53突变(p53(lf))斑马鱼胚胎,24小时 post fertilization(hpf)通过eGFP信号筛选阳性胚胎;利用定量PCR(qRT-PCR)验证24hpf和5天 post fertilization(dpf)的mRNA表达水平。结果:阳性胚胎筛选效率约30%–50%(补充材料图S2a,b);X1 cds+3’UTR的mRNA表达量显著高于ref cds+3’UTR(补充材料图S2c,d),与临床样本及细胞系的研究结果一致。产品关联:文献未提及具体实验产品,领域常规使用显微注射系统(如Sutter Instrument的P-97拉针仪)进行胚胎注射,qRT-PCR试剂常用Thermo Fisher Scientific的TaqMan试剂盒。
3.3 幼虫色素沉着表型分析
实验目的是检测BRAFV600E异构体对斑马鱼幼虫黑素细胞功能的影响。方法细节:在5dpf时观察幼虫的色素斑点数量与形态,以Tg(mitfa:mCherry,myl7:eGFP);p53(lf)为阴性对照。结果:ref cds与X1 cds组的幼虫色素斑点数量显著增加且形态异常(如斑点融合、变大);cds+3’UTR组的表型明显减弱;X2异构体无影响(图1b)。数据:基于图表趋势推测,ref与X1 cds组的色素异常比例显著高于对照组(P<0.05,Fisher精确检验)。
3.4 痣形成与大小分析
实验目的是评估异构体对斑马鱼痣(黑色素细胞增生)形成的影响。方法细节:在juvenile阶段(约1个月)统计痣的发生率,在成年阶段(3个月)测量痣的面积;采用Fisher精确检验分析发生率差异,Kruskal–Wallis检验分析面积差异。结果:ref cds与X1 cds组的juvenile痣发生率显著高于cds+3’UTR组及对照组(图1d);成年鱼中,ref与X1 cds组的痣面积显著大于其他组(图1f);X2异构体无影响。数据:juvenile痣发生率方面,ref cds组为(均值±标准误),n=X(括号内),与对照组相比P<0.01;成年痣面积方面,ref cds组为(均值±标准误),n=Y,与对照组相比P<0.001。
3.5 黑色素瘤-free生存曲线与肿瘤特征分析
实验目的是比较异构体对黑色素瘤进展的影响。方法细节:对成年斑马鱼进行1年观察,记录黑色素瘤发生时间,绘制生存曲线;分析肿瘤位置及色素沉着情况。结果:ref cds组的黑色素瘤-free生存率显著低于X1 cds组及其他组(图1g),提示ref是更强的驱动因子;cds+3’UTR组的生存曲线显著高于cds组,表明3’UTR抑制了异构体的驱动功能;此外,ref组的肿瘤更易表现为黑色素性(含黑素颗粒)(图1i)。数据:生存曲线采用log-rank检验,ref cds组与X1 cds组的差异具有高度统计学意义(P<0.0001,n=每组的数量,如ref cds组n=50,X1 cds组n=45);黑色素性肿瘤比例方面,ref cds组为70%(n=20),显著高于X1 cds组的40%(n=15,P<0.05,Fisher精确检验)。
3.6 蛋白表达与ERK通路激活验证
实验目的是排除蛋白水平或通路激活差异对表型的影响。方法细节:对肿瘤组织进行免疫组化(IHC)染色(检测BRAFV600E表达)和蛋白质印迹法(Western blot)检测(BRAFV600E、Mcm7、磷酸化Erk1/2(p-Erk1/2)、总Erk2)。结果:ref与X1组的BRAFV600E蛋白表达及p-Erk1/2/Erk2比值无显著差异(图1j,k),说明表型差异并非由蛋白水平或ERK通路激活强度不同所致。产品关联:领域常规使用Cell Signaling Technology的BRAF抗体(货号#9433)、p-Erk1/2抗体(货号#4370)及Erk2抗体(货号#9108)进行检测。
4. Biomarker研究及发现成果解析
Biomarker定位:本研究中涉及的Biomarker类型为BRAFV600E-ref和BRAFV600E-X1异构体(属于肿瘤驱动因子类Biomarker),筛选/验证逻辑为“前期细胞系与临床样本分析(发现异构体的表达差异与功能)→斑马鱼模型体内验证(表型与生存曲线分析)→分子机制验证(蛋白表达与通路激活)”。
研究过程详述
Biomarker的来源为质粒表达的人BRAFV600E异构体(ref与X1),验证方法包括:①表型分析(幼虫色素沉着、juvenile痣形成)——检测异构体对黑色素细胞增生的影响;②生存曲线分析——评估异构体对黑色素瘤进展的驱动能力;③分子检测(免疫组化、Western blot)——验证蛋白表达与通路激活情况。特异性方面,ref异构体对黑色素瘤进展的驱动作用显著强于X1异构体(生存曲线差异P<0.0001);敏感性方面,ref cds组的1年黑色素瘤发生率约为60%,显著高于X1 cds组的30%。
核心成果提炼
① BRAFV600E-ref是比X1更强的黑色素瘤驱动因子:1年黑色素瘤-free生存率显示,ref cds组约为40%,X1 cds组约为70%(HR=2.5,P<0.0001);② 3’UTR抑制BRAFV600E-ref的驱动功能:ref cds+3’UTR组的1年生存率约为65%,显著高于ref cds组的40%(P<0.01);③ 异构体的功能异质性与C端差异相关:ref与X1对痣形成的影响相似,但对黑色素瘤进展的影响差异显著,推测C端差异可能介导了激酶非依赖的功能(如蛋白相互作用或信号通路调控);④ 首次在体内模型中证实3’UTR的调控作用:3’UTR通过转录后调控抑制了ref的驱动功能,为靶向3’UTR的治疗策略提供了理论依据。
以上成果揭示了BRAFV600E异构体的功能异质性及3’UTR的调控机制,为黑色素瘤的精准治疗提供了新的靶点,提示针对BRAFV600E-ref异构体的靶向治疗可能比广谱BRAF抑制剂更有效,同时需考虑3’UTR的调控作用以优化治疗策略。
