1. 领域背景与文献引入
文献英文标题:MicroRNA-29a-3p enhances dental implant osseointegration of hyperlipidemic rats via suppressing dishevelled 2 and frizzled 4;发表期刊:Cell & Bioscience;影响因子:未公开;研究领域:牙种植体骨结合与高脂血症的分子机制。
高脂血症是全球高发的代谢性疾病,其血清脂质(总胆固醇、甘油三酯等)异常升高会显著损害骨代谢——降低骨密度、骨体积及强度,增加骨质疏松与骨折风险(领域共识)。牙种植体的长期成功依赖于“种植体-骨界面的良好骨结合”,但高脂血症会通过抑制骨髓间充质干细胞(BMSCs)归巢、降低成骨标志物(碱性磷酸酶ALP、 runt相关转录因子2 Runx2)表达等途径,削弱骨再生能力,导致种植体骨结合不良、丢失率升高。当前研究热点聚焦于microRNA(miRNA)在骨代谢与种植体骨结合中的调控作用,例如miR-29家族成员(如miR-29b)可通过调控成骨分化参与骨再生,但miR-29a-3p在高脂血症环境下对种植体骨结合的具体作用及下游靶点机制仍未阐明。本研究针对这一空白,探讨miR-29a-3p在高脂血症大鼠种植体骨结合中的功能,并解析其通过Wnt/β-catenin通路靶标Dishevelled 2(Dvl2)和Frizzled 4(Fzd4)的调控机制,为高脂血症患者种植体骨结合的改善提供潜在治疗靶点。
2. 文献综述解析
文献综述围绕“高脂血症对骨结合的影响→成骨分化的核心调控→miRNA的作用→Wnt/β-catenin通路的机制”展开,系统整合现有研究的关键结论与局限性:
现有研究证实,高脂血症通过降低BMSCs归巢效率、抑制ALP/Runx2等成骨标志物表达,削弱骨再生能力;miRNA作为基因表达的关键调控分子,多个成员(如miR-17、miR-23a)在高脂血症模型中异常表达并影响成骨分化,其中miR-29a-3p已被报道促进正常环境下的成骨分化,但未涉及高脂血症下的种植体骨结合;Wnt/β-catenin通路是成骨分化的核心通路,激活该通路可增强成骨细胞功能,但高脂血症下miRNA如何通过该通路调控骨结合仍缺乏研究。
本研究的创新价值在于:首次将miR-29a-3p与高脂血症种植体骨结合关联,证实其通过抑制Dvl2和Fzd4激活Wnt/β-catenin通路,填补了miRNA在该领域的机制空白。
3. 研究思路总结与详细解析
本研究采用“体内动物实验+体外细胞实验+机制验证”的闭环设计,研究目标是明确miR-29a-3p对高脂血症大鼠种植体骨结合的影响及分子机制;核心科学问题是miR-29a-3p是否通过靶向Dvl2和Fzd4调控Wnt/β-catenin通路、增强骨结合;技术路线遵循“模型构建→功能验证→机制解析”的逻辑闭环。
3.1 高脂血症大鼠模型构建与骨结合评估
实验目的:建立高脂血症大鼠模型,评估其种植体周围骨结合情况及miR-29a-3p与成骨标志物的表达关联。
方法细节:将16只Wistar大鼠随机分为正常组(普通饲料)和高脂组(78.8%基础饲料+10%猪油+10%蛋黄粉+1%胆固醇+0.2%胆盐),喂养8周后检测血清总胆固醇(TC)、甘油三酯(TG)、低密度脂蛋白(LDL)和高密度脂蛋白(HDL)水平;随后在双侧股骨远端植入钛种植体(Shuangyang, China),术后5、10、15、20天各处死4只大鼠,取种植体周围1mm骨组织,通过HE染色观察骨形态,qRT-PCR检测miR-29a-3p、ALP和Runx2的mRNA表达。
结果解读:高脂组血清TC、TG、LDL水平较正常组显著升高(P<0.05),HE染色显示高脂组种植体周围骨量少、骨小梁稀疏,正常组则骨组织致密;qRT-PCR结果显示,正常组miR-29a-3p、ALP mRNA在术后10天达峰值,Runx2 mRNA在15天达峰值,高脂组各时间点的表达均显著低于正常组(如10天miR-29a-3p表达降低约66%,P<0.05)。
实验所用关键产品:钛种植体(Shuangyang, China)、血清脂质检测自动分析仪(Hitachi, Japan)、Trizol试剂(TaKaRa, China)、PrimeScript™ II 1st Strand cDNA Synthesis Kit(Takara, Dalian, China)。

3.2 体内miR-29a-3p功能获得与缺失实验
实验目的:验证miR-29a-3p对高脂血症大鼠种植体骨结合的调控作用。
方法细节:将8周高脂喂养的大鼠分为miR-29a-3p过表达组、抑制组及阴性对照组(每组8只),通过肌内注射慢病毒载体(RiboBio, Guangzhou, China)分别过表达/抑制miR-29a-3p;3天后植入种植体,术后10天处死大鼠,取骨组织进行HE染色和qRT-PCR检测。
结果解读:过表达组种植体周围新骨形成丰富、骨量增加,抑制组则骨组织稀少;qRT-PCR显示,过表达组miR-29a-3p较对照组高34倍,ALP mRNA高5.7倍,Runx2 mRNA高7.6倍(P<0.05);抑制组miR-29a-3p仅为对照组的0.36倍,ALP和Runx2 mRNA分别降低至0.43倍和0.62倍(P<0.05)。
实验所用关键产品:慢病毒表达载体(RiboBio, Guangzhou, China)。

3.3 体外BMSCs成骨分化及miR-29a-3p调控实验
实验目的:在细胞水平验证高脂环境下miR-29a-3p对BMSCs成骨分化的影响。
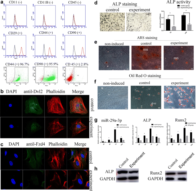
方法细节:分离3周龄Wistar大鼠的BMSCs,通过流式细胞术(CD44、CD90、CD29阳性,CD11、CD11b、CD45阴性)鉴定纯度;将BMSCs分为正常成骨组(含抗坏血酸、地塞米松、β-甘油磷酸钠的α-MEM培养基)和高脂成骨组(高脂成骨培养基,Xingzhi Technology, Guangzhou, China),诱导3、5、7、14天后,通过免疫荧光染色观察细胞骨架和ALP/Runx2定位,ALP染色及活性检测成骨能力,茜素红S染色检测矿化结节,油红O染色检测成脂分化,qRT-PCR和Western blotting检测miR-29a-3p、ALP、Runx2的表达。
结果解读:高脂组BMSCs的细胞骨架稀疏紊乱,ALP和Runx2的荧光强度显著低于正常组;ALP活性、矿化结节数量在高脂组显著减少(如7天ALP活性降低约50%,P<0.05),而脂滴数量增加;qRT-PCR显示,高脂组miR-29a-3p、ALP、Runx2的mRNA表达均低于正常组(如7天miR-29a-3p降低约80%,P<0.05),Western blotting结果一致。
实验所用关键产品:流式抗体(BioLegend, USA;eBioscience, USA)、ALP染色试剂盒(Beyotime, Shanghai, China)、茜素红S(Sigma, Germany)、油红O(Sigma, China)。

3.4 miR-29a-3p靶标Dvl2和Fzd4的机制验证
实验目的:确认miR-29a-3p是否直接靶向Dvl2和Fzd4并调控其表达。
方法细节:通过miRDB、TargetScan等数据库预测miR-29a-3p的靶标;体内实验检测正常组与高脂组骨组织中Dvl2和Fzd4的mRNA表达;体外实验将miR-29a-3p过表达/抑制载体转染BMSCs,qRT-PCR和Western blotting检测Dvl2、Fzd4的mRNA和蛋白水平;构建含Dvl2/Fzd4 3′-UTR野生型或突变型的荧光素酶报告载体,与miR-29a-3p过表达载体共转染293T细胞,检测荧光素酶活性。
结果解读:体内实验中,高脂组Dvl2 mRNA略低于正常组,Fzd4 mRNA在10-20天高于正常组;体外实验中,miR-29a-3p过表达组Dvl2和Fzd4的mRNA及蛋白表达显著降低,抑制组则升高(P<0.05);荧光素酶实验显示,miR-29a-3p过表达显著降低野生型载体的荧光素酶活性(P<0.05),但对突变型载体无影响,证实直接结合。
实验所用关键产品:荧光素酶报告载体(Sangon Biotech, Shanghai, China)、Lipofectamine 3000(Invitrogen)。

4. Biomarker研究及发现成果解析
本研究中的Biomarker为miR-29a-3p,属于组织/细胞来源的microRNA,其筛选与验证遵循“体内模型筛选→体外细胞验证→机制解析”的完整链条:先通过高脂大鼠模型发现种植体周围骨组织miR-29a-3p降低,再在体外高脂环境BMSCs中验证其表达下调,最后通过靶标验证明确分子机制。
Biomarker研究过程
miR-29a-3p的来源包括大鼠种植体周围骨组织和BMSCs;验证方法涵盖:
1. qRT-PCR:检测体内外模型中miR-29a-3p的表达水平;
2. Western blotting:关联靶标Dvl2和Fzd4的蛋白表达;
3. 双荧光素酶报告基因 assay:验证miR-29a-3p与靶标的直接结合。
特异性与敏感性数据:
- 体内实验:miR-29a-3p过表达组较对照组ALP mRNA高5.7倍、Runx2 mRNA高7.6倍(P<0.05);
- 体外实验:miR-29a-3p过表达组ALP活性、矿化结节显著增加(P<0.05),抑制组则显著降低(如miR-29a-3p为对照组的0.36倍,P<0.05)。
核心成果与创新性
- 功能关联:miR-29a-3p作为高脂血症下种植体骨结合的促进性Biomarker,通过抑制Dvl2和Fzd4激活Wnt/β-catenin通路,增强BMSCs成骨分化和种植体周围骨结合;
- 创新性:首次揭示miR-29a-3p靶向Dvl2和Fzd4在高脂血症种植体骨结合中的作用机制,为临床改善高脂血症患者种植体成功率提供了新的分子靶点。
本研究通过体内外实验结合机制解析,明确了miR-29a-3p在高脂血症种植体骨结合中的关键作用,为该领域的转化研究奠定了基础。
