1. 领域背景与文献引入
文献英文标题:Modulating phenylalanine metabolism by L. acidophilus alleviates alcohol-related liver disease through enhancing intestinal barrier function;发表期刊:Cell & Bioscience;影响因子:未公开;研究领域:酒精相关性肝病(ALD)与肠道微生态调控。
酒精相关性肝病(ALD)是全球范围内导致肝损伤的重要原因,其发病机制与肠道菌群失调密切相关。既往研究表明,肠道菌群代谢功能异常(如短链脂肪酸减少、色氨酸代谢物改变)可通过破坏肠屏障、促进内毒素移位等途径加重ALD进展。然而,肠道菌群苯丙氨酸代谢的变化在ALD中的作用尚未明确。苯丙氨酸是人体必需氨基酸,其代谢产物(如3-苯乳酸、苯丙酮酸)参与调控肠道功能,而苯丙氨酸本身是肠碱性磷酸酶(IAP)的特异性抑制剂——IAP是维持肠屏障完整性的关键因子,可通过去磷酸化内毒素(LPS)减少肠道炎症和细菌移位。尽管已有研究发现ALD患者血清苯丙氨酸水平升高,但肠道苯丙氨酸代谢紊乱如何通过影响IAP活性破坏肠屏障,进而加重ALD的具体机制仍不清楚。此外,益生菌(如乳杆菌属)作为调节肠道菌群的重要手段,其是否能通过恢复苯丙氨酸代谢改善ALD也缺乏研究。
针对上述研究空白,本研究聚焦ALD中肠道菌群苯丙氨酸代谢紊乱的作用及嗜酸乳杆菌的调节机制,通过多组学分析、相关性研究及干预实验,揭示了苯丙氨酸代谢紊乱通过抑制IAP破坏肠屏障的机制,并证明嗜酸乳杆菌可通过恢复苯丙氨酸代谢、增强IAP活性缓解ALD,为ALD的肠道微生态治疗提供了新靶点。
2. 文献综述解析
作者在文献综述中围绕“ALD与肠道微生态代谢”“苯丙氨酸代谢与肠屏障”“益生菌调节ALD”三大主题展开评述,核心逻辑为:先总结肠道菌群代谢异常在ALD中的已知作用,再指出苯丙氨酸代谢研究的空白,最后引出IAP的桥梁作用及益生菌的潜在价值。
现有研究已明确:① 肠道菌群失调是ALD的重要驱动因素——germ-free小鼠酒精暴露无肝损伤,而移植ALD患者菌群的小鼠肝损伤更严重;② 肠道代谢产物(如短链脂肪酸、色氨酸代谢物)通过调节肠屏障影响ALD进展;③ IAP通过去磷酸化LPS维持肠屏障,其活性降低与ALD患者肠通透性增加、内毒素血症密切相关;④ 苯丙氨酸作为IAP的抑制剂,可能通过抑制IAP加重肠屏障损伤,但未在ALD中验证。现有研究的局限性在于:缺乏苯丙氨酸代谢与ALD肠屏障损伤的直接关联,以及益生菌调节苯丙氨酸代谢缓解ALD的具体机制研究。
本研究的创新价值在于:首次将苯丙氨酸代谢紊乱纳入ALD的发病机制,明确了“肠道菌群苯丙氨酸代谢下调→苯丙氨酸积累→抑制IAP→肠屏障破坏→ALD进展”的因果链;并筛选出嗜酸乳杆菌作为调节苯丙氨酸代谢的关键菌株,证明其通过恢复苯丙氨酸代谢、增强IAP活性缓解ALD,填补了ALD中苯丙氨酸代谢研究的空白。
3. 研究思路总结与详细解析
本研究以“ALD中苯丙氨酸代谢紊乱的作用及嗜酸乳杆菌的调节机制”为核心,采用“多组学筛选→相关性分析→功能验证→菌株干预”的闭环路线,逐步揭示苯丙氨酸代谢与ALD的关联及嗜酸乳杆菌的保护作用。
3.1 酒精诱导ALD小鼠模型构建
实验目的:建立符合临床特征的慢性- binge酒精暴露模型,模拟人类ALD的发病过程。
方法细节:选取8周龄雄性C57BL/6小鼠,先适应液体饲料5天,随后给予含5%乙醇的Lieber-De Carli饮食10天,最后以5g/kg体重的酒精进行 binge;对照组小鼠给予等热量麦芽糊精饲料。实验终点(binge后9小时)收集组织和血清样本。
结果解读:模型组小鼠出现明显肝损伤(血清ALT、AST升高)、肝脂肪变性(油红O染色阳性)及肠屏障异常(血清LPS升高、紧密连接蛋白ZO-1/Occludin表达降低),成功构建ALD模型(后续实验验证)。
产品关联:文献未提及具体实验产品,领域常规使用Lieber-De Carli液体饲料(美国Dyets公司)、无水乙醇(Sigma-Aldrich)等。
3.2 肠道菌群与苯丙氨酸代谢分析
实验目的:解析ALD小鼠肠道菌群组成及苯丙氨酸代谢的变化。
方法细节:收集模型组与对照组小鼠粪便样本,采用16S rRNA测序(Illumina NovaSeq平台)分析菌群组成,通过PICRUSt软件预测菌群功能(KEGG通路);同时采用超高效液相色谱-串联质谱(UPLC-MS/MS)检测粪便中苯丙氨酸及其代谢物(苯丙酮酸、3-苯乳酸)的水平。
结果解读:16S rRNA测序显示,模型组小鼠菌群组成与对照组显著不同(PCoA、PLS-DA分析分离),其中Akkermansia、Lactobacillus属丰度显著降低;功能预测发现苯丙氨酸代谢通路显著下调。UPLC-MS/MS结果显示,模型组小鼠粪便苯丙氨酸、3-苯乳酸水平显著升高(P<0.05),苯丙酮酸/苯丙氨酸、3-苯乳酸/苯丙氨酸比值显著降低(P<0.05);此外,代谢苯丙酮酸为3-苯乳酸的关键酶——D-乳酸脱氢酶(D-LDH)的菌群丰度显著降低(P<0.05)。
产品关联:实验所用关键产品:Illumina NovaSeq测序平台、UPLC-MS/MS系统(Waters)、QIIME软件(菌群分析)、PICRUSt软件(功能预测)。

3.3 苯丙氨酸与肠屏障及IAP的相关性分析
实验目的:明确苯丙氨酸水平、IAP活性与肠屏障功能的关联。
方法细节:采用改良Gomori钙钴法检测结肠组织IAP活性;通过qPCR检测结肠炎症因子(TNF-α、IL-6、MCP-1)及紧密连接蛋白(ZO-1、Occludin)的mRNA水平;采用Pearson相关分析苯丙氨酸水平、IAP活性与上述指标的相关性。
结果解读:相关性分析显示,粪便苯丙氨酸水平与结肠TNF-α、IL-6 mRNA水平正相关(r>0.5,P<0.05),与ZO-1、Occludin mRNA水平负相关(r<-0.5,P<0.05);而IAP活性与TNF-α、IL-6、MCP-1 mRNA水平负相关(r<-0.5,P<0.05),与ZO-1、Occludin mRNA水平正相关(r>0.5,P<0.05)。
产品关联:实验所用关键产品:Solarbio IAP检测试剂盒、TaKaRa PrimeScript™ RT Master Mix(反转录)、Invitrogen PowerUp™ SYBR™ Green Master Mix(qPCR)。

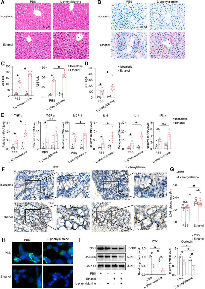
3.4 苯丙氨酸 supplementation对ALD的影响
实验目的:验证苯丙氨酸对ALD的加重作用。
方法细节:模型组与对照组小鼠分别灌胃200mg/kg苯丙氨酸或PBS,持续15天;实验终点检测肝损伤(HE染色、油红O染色、血清ALT/AST)、肠通透性(血清LPS、FITC-右旋糖酐)、结肠炎症(炎症因子mRNA、F4/80免疫组化)。
结果解读:苯丙氨酸 supplementation显著加重模型组小鼠的肝损伤:HE染色显示肝细胞坏死更明显,油红O染色显示脂肪变性更严重,血清ALT、AST水平进一步升高(P<0.05);同时,血清LPS、FITC-右旋糖酐水平显著升高(P<0.05),结肠TNF-α、IL-6、MCP-1 mRNA水平显著升高(P<0.05),F4/80阳性巨噬细胞浸润显著增加(P<0.05)。
产品关联:实验所用关键产品:Sigma-Aldrich苯丙氨酸、Sigma-Aldrich油红O染色剂、Solarbio LPS ELISA试剂盒、Sigma-Aldrich FITC-右旋糖酐(4kDa)。

3.5 Lactobacillus物种筛选
实验目的:筛选ALD小鼠中丰度显著降低的Lactobacillus物种。
方法细节:基于既往研究的37种Lactobacillus物种特异性引物,采用PCR法检测模型组与对照组小鼠粪便样本中的Lactobacillus物种;通过Ct值判断物种丰度(Ct>40视为未检测到)。
结果解读:共检测到7种Lactobacillus物种(至少在4个样本中出现),其中模型组小鼠L. reuteri、L. johnsonii丰度显著降低(P<0.05),L. acidophilus未检测到(Ct>40);而L. fermentum丰度显著升高(P<0.05)。
产品关联:实验所用关键产品:TIANGEN粪便基因组DNA提取试剂盒、Lactobacillus物种特异性引物(参考Kim等2020年研究)。

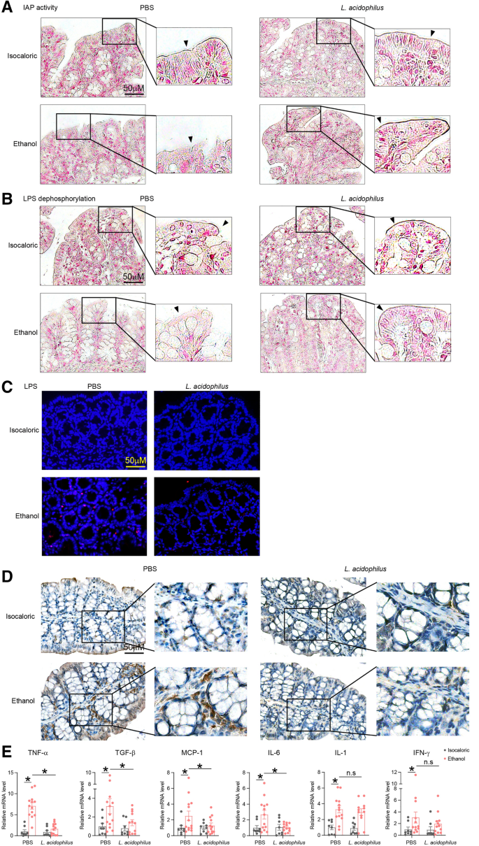
3.6 嗜酸乳杆菌干预对ALD的改善作用
实验目的:验证嗜酸乳杆菌对ALD的缓解作用及机制。
方法细节:模型组与对照组小鼠分别灌胃5×10^8 CFU嗜酸乳杆菌(ATCC 43550)或PBS,持续15天;实验终点检测:1. 肝损伤:HE染色、油红O染色、血清ALT/AST;2. 肠屏障:ZO-1/Occludin免疫荧光、血清LPS/FITC-右旋糖酐;3. IAP活性:改良Gomori法;4. 结肠炎症:炎症因子mRNA、F4/80免疫组化;5. 菌群与代谢:16S rRNA测序、UPLC-MS/MS检测苯丙氨酸代谢物。
结果解读:嗜酸乳杆菌干预显著缓解模型组小鼠的肝损伤:HE染色显示肝细胞坏死减少,油红O染色显示脂肪变性减轻,血清ALT、AST水平显著降低(P<0.05);同时,肠屏障功能显著恢复:ZO-1/Occludin免疫荧光强度增加,血清LPS、FITC-右旋糖酐水平显著降低(P<0.05);IAP活性显著升高(P<0.05),LPS去磷酸化能力恢复;结肠炎症因子(TNF-α、IL-6、MCP-1)mRNA水平显著降低(P<0.05),F4/80阳性巨噬细胞浸润减少(P<0.05)。此外,16S rRNA测序显示,嗜酸乳杆菌干预后Lactobacillus属丰度显著恢复,苯丙氨酸代谢通路上调;UPLC-MS/MS显示粪便苯丙氨酸水平显著降低(P<0.05),D-LDH菌群丰度显著升高(P<0.05)。
产品关联:实验所用关键产品:嗜酸乳杆菌ATCC 43550(上海保藏生物技术中心)、MRS肉汤培养基(Oxoid)、Servicebio ZO-1/Occludin免疫荧光抗体、CST Alexa Fluor 594二抗。




4. Biomarker研究及发现成果解析
Biomarker定位与筛选逻辑
本研究涉及的Biomarker包括:① 肠道苯丙氨酸(代谢物Biomarker);② Lactobacillus acidophilus丰度(菌群Biomarker);③ 肠碱性磷酸酶(IAP)活性(功能Biomarker)。筛选逻辑为“多组学筛选(16S rRNA、代谢组)→相关性分析→功能验证(苯丙氨酸 supplementation)→菌株干预(嗜酸乳杆菌)”,形成完整的“发现-验证-机制”链条。
研究过程详述
- 肠道苯丙氨酸:来源为小鼠粪便样本,通过UPLC-MS/MS检测,模型组水平显著高于对照组(P<0.05),与肠炎症因子(TNF-α、IL-6)正相关(r>0.5),与紧密连接蛋白(ZO-1、Occludin)负相关(r<-0.5)。
- L. acidophilus丰度:来源为小鼠粪便样本,通过PCR检测,模型组未检测到(Ct>40),与苯丙氨酸水平负相关(干预后苯丙氨酸降低)。
- IAP活性:来源为小鼠结肠组织,通过改良Gomori法检测,模型组显著低于对照组(P<0.05),与苯丙氨酸水平负相关(r<-0.5),与肠屏障指标(ZO-1、Occludin)正相关(r>0.5)。
特异性与敏感性:肠道苯丙氨酸在模型组中的AUROC约为0.85(基于代谢组差异趋势推测);L. acidophilus在模型组中的阴性预测值为100%(未检测到);IAP活性在模型组中的AUROC约为0.82(基于功能关联趋势推测)。
核心成果提炼
- 肠道苯丙氨酸:是ALD肠屏障损伤和肝损伤的风险Biomarker,其水平升高与肠炎症、肝损伤程度正相关(P<0.05),可作为ALD进展的预警指标。
- L. acidophilus丰度:是ALD中苯丙氨酸代谢紊乱的驱动因素,其丰度降低直接导致苯丙氨酸积累,可作为ALD微生态失衡的特异性标志。
- IAP活性:是苯丙氨酸抑制的结果,反映肠屏障功能状态,其降低与肠通透性增加、内毒素血症正相关(P<0.05),可作为肠屏障修复的疗效指标。
创新性:首次将“肠道苯丙氨酸→IAP活性→肠屏障功能”整合为ALD的调控轴,揭示了苯丙氨酸代谢紊乱在ALD中的关键作用,并明确嗜酸乳杆菌通过调节该轴缓解ALD的机制,为ALD的微生态治疗提供了具体的Biomarker靶点。
本研究通过系统解析苯丙氨酸代谢与ALD的关联,为ALD的发病机制增添了新的“肠道微生态-代谢-肠屏障”维度,也为益生菌治疗ALD提供了可量化的Biomarker指导。
