1. 领域背景与文献引入
文献英文标题:PATL2 mutations affect human oocyte maternal mRNA homeostasis and protein interactions in cell cycle regulation;发表期刊:Cell & Bioscience;影响因子:5.7(2023年);研究领域:生殖生物学/女性不孕的遗传学机制。
卵母细胞成熟是受精和胚胎发育的关键环节,卵母细胞成熟缺陷(oocyte maturation defect, OMD)是女性原发性不孕的重要原因,表现为卵母细胞在生殖泡期(germinal vesicle, GV)、减数分裂I中期(metaphase I, MI)或减数分裂II中期(metaphase II, MII)停滞。辅助生殖技术(assisted reproductive technology, ART)的广泛应用虽为不孕患者提供了生育机会,但OMD的分子机制仍不清楚。
现有研究表明,OMD与多个基因的双等位基因突变相关,如编码微管蛋白的TUBB8、细胞周期调控因子TRIP13及RNA结合蛋白PATL2等。其中,PATL2基因编码的PATL2蛋白是母源mRNA稳态的关键调控因子,此前研究发现其双等位基因突变与OMD密切相关,但PATL2突变如何通过调控mRNA稳态和细胞周期导致OMD的具体机制尚未阐明。当前领域热点集中于解析PATL2在母源mRNA积累、降解及细胞周期蛋白相互作用中的功能,未解决的核心问题是PATL2突变对人类卵母细胞mRNA稳态和减数分裂进程的影响。
本文针对这一空白,通过人类患者样本测序、细胞及小鼠模型实验,系统研究PATL2突变对母源mRNA稳态及细胞周期蛋白相互作用的影响,旨在阐明PATL2突变导致OMD的分子机制,为OMD的临床诊断和治疗提供理论依据。
2. 文献综述解析
作者对现有研究的综述围绕“PATL2与OMD的关联及功能未知性”展开,将现有研究分为三类:
1. 基因-表型关联研究:通过全外显子测序(whole-exome sequencing, WES)发现PATL2双等位基因突变与OMD相关,患者表现为GV或MI期停滞,但未明确突变的功能影响;
2. PATL2的RNA调控功能研究:小鼠模型中发现PATL2通过与EIF4E、CPEB1结合维持母源mRNA稳态,但人类卵母细胞中的功能未验证;
3. 细胞周期调控研究:已知CDC23、MAD2L1等蛋白调控卵母细胞减数分裂,但PATL2与这些蛋白的相互作用未报道。
现有研究的技术优势是结合人类样本和小鼠模型,明确了PATL2突变与OMD的因果关系;局限性是未揭示PATL2在人类卵母细胞中调控mRNA稳态和细胞周期的具体机制。
本文的创新点在于:首次在人类卵母细胞中证实PATL2突变通过两种途径导致OMD——① 破坏母源mRNA的积累(GV期)和降解(MII期及胚胎期);② 降低与CDC23、MAD2L1等细胞周期蛋白的相互作用,影响减数分裂进程。
3. 研究思路总结与详细解析
3.1 研究整体框架
研究目标:阐明PATL2突变导致OMD的分子机制。
核心科学问题:PATL2如何调控人类卵母细胞的母源mRNA稳态及细胞周期蛋白相互作用?
技术路线:患者样本测序鉴定PATL2突变→功能验证(蛋白结构、稳定性)→细胞/小鼠模型研究mRNA稳态(RNA-seq)→蛋白相互作用分析(Co-IP、质谱)→机制验证(拯救实验、PLA)。
3.2 PATL2突变的鉴定与功能预测
实验目的:鉴定OMD患者中的PATL2突变并分析其功能影响。
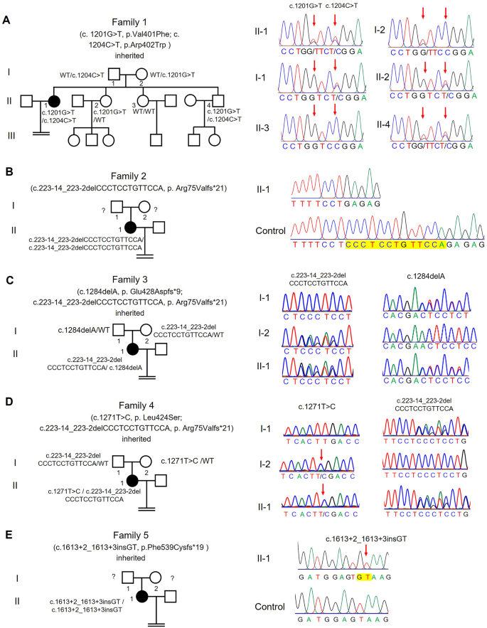
方法细节:收集5个无关联OMD患者的血液样本,通过WES筛选PATL2突变;Sanger测序验证突变位点;UniProt分析突变位点的进化保守性;AlphaFold2预测野生型(wild-type, WT)及突变体的蛋白结构;Imutant2.0分析结构稳定性。
结果解读:发现3个新突变(c.1201G>T、c.1284delA、c.1613+2_1613+3insGT)和3个已知突变(c.1204C>T、c.1271T>C、c.223-14_223-2del),所有突变均位于PATL2的PAT1结构域(RNA结合关键区域),且跨物种(人类、小鼠、非洲爪蟾)高度保守;Missense突变(如V401F、R402W)破坏蛋白内部氢键,降低结构稳定性(ΔΔG>0)。
实验所用关键产品:WES由测序公司完成,Sanger测序用ABI 3100 DNA Analyzer,蛋白结构预测用AlphaFold2。

3.3 突变对PATL2蛋白表达和定位的影响
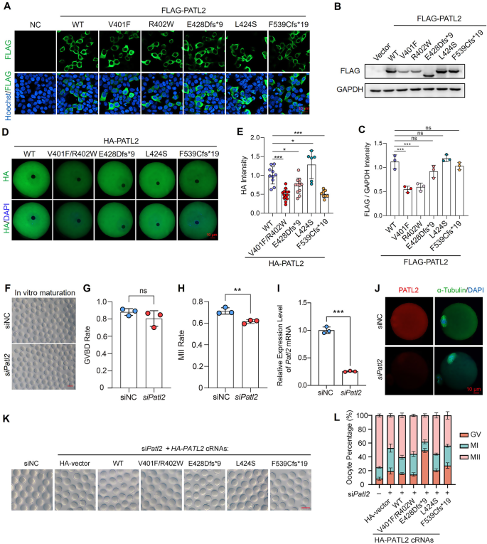
实验目的:验证PATL2突变对蛋白表达及亚细胞定位的影响。
方法细节:HEK293T细胞转染FLAG-PATL2 WT或突变体,免疫荧光观察定位;Western blot检测蛋白水平;小鼠GV卵母细胞显微注射HA-PATL2 cRNA,免疫荧光观察定位及表达强度。
结果解读:WT与突变体PATL2均定位于细胞质,但突变体蛋白水平显著降低(如V401F/R402W突变体的蛋白水平仅为WT的50%,n=3,P<0.001);小鼠卵母细胞中,突变体的荧光强度较WT降低40%(n=30,P<0.01)。
实验所用关键产品:免疫荧光用Alexa Fluor 568/488二抗(Invitrogen),Western blot用FLAG抗体(Sigma F1804)、HA抗体(CST 3724)。

3.4 突变对卵母细胞减数分裂的影响
实验目的:研究PATL2突变对卵母细胞成熟的功能影响。
方法细节:小鼠GV卵母细胞显微注射siPatl2(敲低内源性Patl2)或siNC(阴性对照),体外成熟(in vitro maturation, IVM)16小时,统计GV破裂(GV breakdown, GVBD)及MII率;注射HA-PATL2 WT或突变体cRNA,验证对siPatl2表型的拯救效果。
结果解读:siPatl2组的MII率显著降低(siNC组75% vs siPatl2组50%,n=3,P<0.01);WT PATL2可将MII率拯救至70%,但突变体(如E428Dfs9)无法拯救(MII率仅45%),提示PATL2突变导致功能缺失(loss-of-function)。
实验所用关键产品*:siRNA由合成公司提供,显微注射用Narishige micromanipulator。

3.5 蛋白相互作用分析
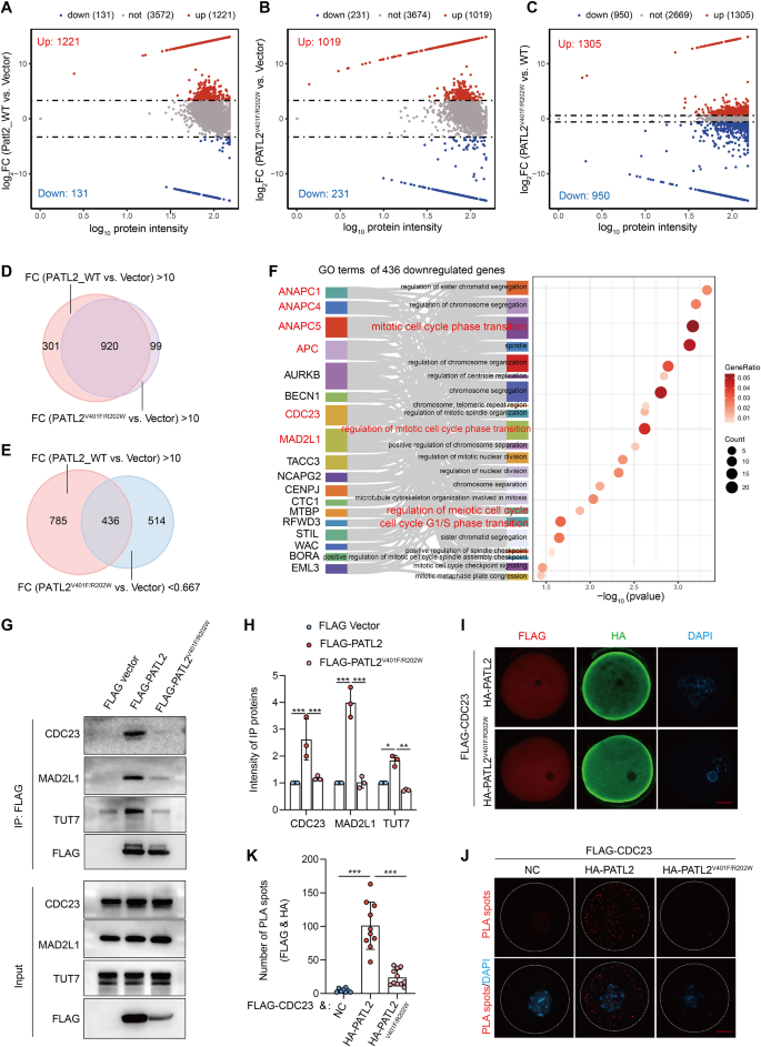
实验目的:鉴定PATL2的相互作用蛋白并验证突变的影响。
方法细节:HEK293T细胞转染HA-PATL2 WT或突变体,Co-IP结合质谱(mass spectrometry, MS/MS)分析相互作用蛋白;Co-IP验证与CDC23(细胞周期调控因子)、MAD2L1(纺锤体组装 checkpoint)、TUT7(mRNA降解调控因子)的相互作用;小鼠卵母细胞显微注射FLAG-CDC23和HA-PATL2,通过邻近连接技术(proximity ligation assay, PLA)检测蛋白相互作用。
结果解读:质谱鉴定到1221个与WT PATL2相互作用的蛋白,主要涉及细胞周期调控(如CDC23、MAD2L1)和mRNA降解(如TUT7);突变体与这些蛋白的结合能力显著降低(如V401F/R402W与CDC23的结合水平仅为WT的30%,n=3,P<0.001);PLA结果显示,突变体与CDC23的相互作用斑点数较WT减少60%(n=30,P<0.001)。
实验所用关键产品:Co-IP用FLAG-M2磁珠(Sigma M8823)、HA亲和凝胶(Sigma E6779),质谱用Thermo Fisher Orbitrap Eclipse Tribrid。

3.6 突变对母源mRNA稳态的影响
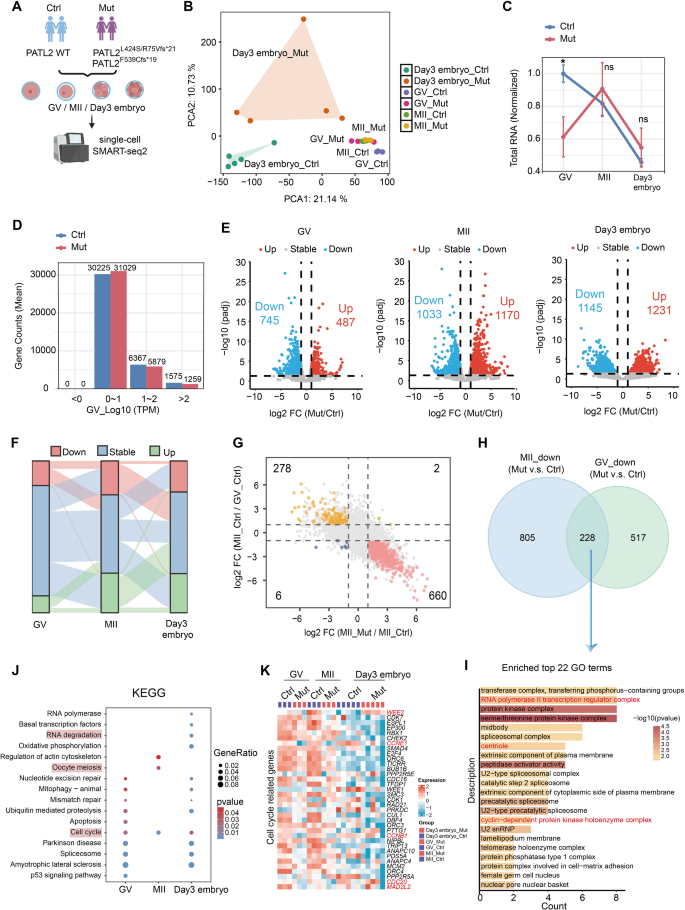
实验目的:分析PATL2突变对人类卵母细胞mRNA积累和降解的影响。
方法细节:收集OMD患者(携带PATL2突变)及对照的GV、MII卵母细胞和Day3胚胎,通过SMART-seq2技术进行低输入RNA测序(RNA-seq),分析mRNA表达水平及降解模式。
结果解读:PATL2突变导致GV期mRNA总量显著减少(WT组TPM=15000 vs 突变体组TPM=10000,n=3,P<0.05),且细胞周期相关基因(如CCNB1、CDC20)的mRNA水平降低(CCNB1 TPM:WT组20 vs 突变体组10,P<0.05);MII期及Day3胚胎中,突变体的mRNA降解延迟(如Cluster I基因的降解率:WT组60% vs 突变体组40%),提示PATL2在mRNA积累(GV期)和降解(MII/胚胎期)中均发挥关键作用。
实验所用关键产品:RNA-seq用TruePrep DNA Library Prep Kit(Vazyme TD503),测序用Illumina HiSeq 2500。

4. Biomarker研究及发现成果解析
4.1 Biomarker定位
本文的Biomarker是PATL2基因的双等位突变,类型为致病性基因变异。筛选逻辑为:
1. 患者样本筛选:通过WES对5个无关联OMD患者的基因组DNA进行测序,筛选PATL2突变;
2. 功能验证:结合进化保守性分析、蛋白结构预测及细胞/动物实验,验证突变的致病性;
3. 临床关联:突变患者均表现为OMD表型(GV/MI期停滞、胚胎早期停滞)。
4.2 研究过程详述
Biomarker来源:OMD患者的外周血DNA样本。
验证方法:
- 测序验证:Sanger测序确认PATL2突变位点(如c.1201G>T、c.1284delA);
- 功能预测:SIFT、PolyPhen工具预测突变为“有害”(deleterious);
- 细胞实验:突变体蛋白水平降低、与细胞周期蛋白结合能力下降;
- 动物实验:突变体无法拯救卵母细胞成熟缺陷。
特异性与敏感性:5个患者均携带PATL2双等位突变,突变位点均位于PAT1结构域(RNA结合关键区域),未在正常人群中检测到这些突变(gnomAD数据库频率<1×10⁻⁵)。
4.3 核心成果提炼
- 功能关联:PATL2双等位突变通过两种机制导致OMD——① 破坏母源mRNA稳态(GV期积累减少、MII/胚胎期降解延迟);② 降低与CDC23、MAD2L1等细胞周期蛋白的相互作用,影响减数分裂进程。
- 创新性:首次在人类卵母细胞中揭示PATL2调控mRNA稳态和细胞周期的双重功能,为OMD的遗传学诊断提供了新的 Biomarker(PATL2突变)。
- 临床意义:PATL2突变可作为OMD患者的分子诊断标志物,为ART治疗中的卵母细胞选择提供依据。
总结
本文通过多维度实验解析了PATL2突变导致OMD的分子机制,明确了PATL2在母源mRNA稳态和细胞周期蛋白相互作用中的关键功能,为OMD的诊断和治疗提供了重要理论基础。未来研究可进一步探索针对PATL2突变的基因编辑或mRNA补充策略,为OMD患者带来生育希望。
