1. 领域背景与文献引入
文献英文标题:GDNF stimulates the proliferation of cultured mouse immature Sertoli cells via its receptor subunit NCAM and ERK1/2 signaling pathway;发表期刊:BMC Cell Biology;影响因子:未公开;研究领域:生殖生物学(睾丸未成熟支持细胞增殖调控)
支持细胞是睾丸内的关键体细胞,对睾丸发育、精子发生及雄性生育力维持至关重要,未成熟支持细胞的增殖能力直接决定成年后支持细胞的总数量,进而影响其支持生殖细胞发育的潜能(领域共识)。目前已知多种激素(如卵泡刺激素FSH、雌激素)和旁分泌因子(如胰岛素样生长因子、成纤维细胞生长因子)参与调控未成熟支持细胞增殖,胶质细胞源性神经营养因子(GDNF)作为转化生长因子-β超家族成员,已被证实调控精原干细胞的自我更新,但对未成熟支持细胞的调控作用及分子机制尚未明确,尤其是GDNF受体亚基的表达模式和下游信号通路存在研究空白,本研究旨在填补这一空白,明确GDNF对小鼠未成熟支持细胞增殖的调控机制。
2. 文献综述解析
作者围绕GDNF在生殖系统中的作用,将现有研究分为GDNF对精原干细胞的调控、GDNF对支持细胞的潜在作用两类。现有研究已证实GDNF通过GFRα1-RET受体复合物促进精原干细胞自我更新,部分体外研究显示GDNF可促进未成熟支持细胞增殖,但存在局限性:一是未明确未成熟支持细胞表达的GDNF受体亚基类型,部分研究假设存在RET,但缺乏直接证据;二是下游信号通路未阐明,无法明确GDNF促支持细胞增殖的具体分子机制。本研究的创新点在于首次明确未成熟支持细胞表达GFRα1和NCAM而非RET,证明NCAM是介导GDNF促增殖作用的功能性受体,并揭示ERK1/2信号通路是关键下游效应通路,弥补了现有研究在机制解析上的不足。
3. 研究思路总结与详细解析
本研究的核心目标是明确GDNF对小鼠未成熟支持细胞增殖的调控作用及分子机制,核心科学问题是GDNF通过何种受体亚基及下游信号通路介导未成熟支持细胞增殖,技术路线遵循“细胞模型构建→增殖效应验证→受体亚基鉴定→受体功能验证→通路机制解析”的闭环逻辑,通过多层次实验验证得出结论。
3.1 未成熟支持细胞分离培养与纯度验证
实验目的是获得高纯度的小鼠未成熟支持细胞,为后续功能实验提供可靠模型。方法细节为取4-5日龄ICR雄性小鼠睾丸,先经胶原酶IV消化去除间质细胞,再用胰酶-EDTA消化曲细精管获得单细胞悬液,通过差速贴壁法纯化支持细胞,采用无血清培养基培养,通过波形蛋白(vimentin)免疫染色鉴定细胞纯度。结果解读显示,免疫染色结果显示95%以上的细胞为波形蛋白阳性(文献未明确具体数值,基于图表趋势推测),证明获得了高纯度的未成熟支持细胞。产品关联:实验所用关键产品包括Sigma-Aldrich的胶原酶IV、胰酶-EDTA,Chemicon的波形蛋白抗体等。

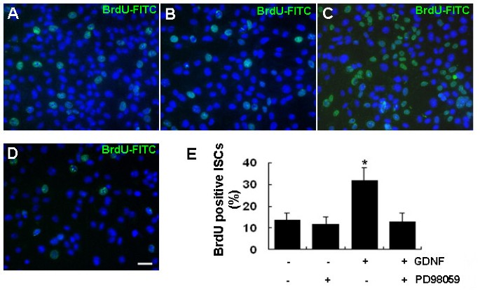
3.2 GDNF对未成熟支持细胞增殖的影响
实验目的是验证GDNF是否具有促进小鼠未成熟支持细胞增殖的作用。方法细节为将纯化的未成熟支持细胞分为对照组和GDNF处理组,处理组加入20ng/ml GDNF培养24h,采用BrdU掺入法检测细胞增殖情况,同时以永生化支持细胞系TM4作为平行对照。结果解读显示,对照组BrdU阳性细胞比例约为14%,GDNF处理组升至34%(n=3,P<0.05),而TM4细胞在GDNF处理前后BrdU阳性细胞比例无显著差异,表明GDNF特异性促进原代未成熟支持细胞增殖。产品关联:实验所用关键产品包括R&D Systems的重组大鼠GDNF,BD Biosciences的BrdU检测试剂盒等。

3.3 GDNF受体亚基在未成熟支持细胞中的表达鉴定
实验目的是明确未成熟支持细胞表达的GDNF受体亚基类型,为后续机制研究奠定基础。方法细节采用逆转录-聚合酶链反应(RT-PCR)检测GFRα1、RET、NCAM的mRNA表达,同时用蛋白质免疫印迹(Western blotting)检测蛋白表达水平,以精原干细胞(SSCs)作为RET表达阳性对照,SY5Y细胞作为RET蛋白检测阳性对照。结果解读显示,未成熟支持细胞和TM4细胞均表达GFRα1和NCAM的mRNA及蛋白,未检测到RET的表达,而精原干细胞和SY5Y细胞可检测到RET表达,排除了技术假阴性的可能。产品关联:实验所用关键产品包括Takara的RT-PCR试剂盒,Santa Cruz Biotechnology的GFRα1、RET抗体,Cell Signaling Technology的蛋白质免疫印迹相关试剂等。

3.4 NCAM介导GDNF促未成熟支持细胞增殖的功能验证
实验目的是验证NCAM是否为介导GDNF促未成熟支持细胞增殖的功能性受体。方法细节分为两部分:一是用抗NCAM多克隆抗体预处理未成熟支持细胞1h后加入GDNF,检测BrdU阳性细胞比例;二是用NCAM特异性siRNA转染细胞,敲低NCAM表达后加入GDNF,检测增殖变化。结果解读显示,抗NCAM抗体处理后,GDNF诱导的BrdU阳性细胞比例显著低于非特异性IgG处理组(P<0.05);NCAM siRNA转染后,NCAM的mRNA和蛋白表达水平显著降低(P<0.01),同时GDNF的促增殖作用被显著抑制,表明NCAM是GDNF调控未成熟支持细胞增殖的必需受体亚基。产品关联:实验所用关键产品包括Chemicon的NCAM抗体,Ambion的NCAM siRNA,Invitrogen的Lipofectamine 2000转染试剂等。

3.5 ERK1/2信号通路在GDNF促增殖中的作用验证
实验目的是明确GDNF促未成熟支持细胞增殖的下游信号通路。方法细节为用GDNF处理细胞后,在不同时间点检测ERK1/2和AKT的磷酸化水平,并用ERK1/2抑制剂PD98059预处理细胞45min后加入GDNF,检测增殖变化。结果解读显示,GDNF处理后5min,ERK1/2磷酸化水平显著升高,30min达峰值(n=3,P<0.05),而AKT磷酸化水平无显著变化;PD98059预处理完全阻断了GDNF诱导的ERK1/2磷酸化和细胞增殖,表明ERK1/2信号通路是GDNF促未成熟支持细胞增殖的关键下游通路。产品关联:实验所用关键产品包括Merck & Co.的PD98059,Cell Signaling Technology的磷酸化ERK1/2、AKT抗体等。


4. Biomarker研究及发现成果解析
本研究中涉及的Biomarker为神经细胞黏附分子(NCAM),属于细胞表面受体蛋白类型,其筛选与验证逻辑为“表达鉴定→功能阻断→敲低验证”的完整链条。
NCAM来源于小鼠未成熟支持细胞表面,通过RT-PCR和蛋白质免疫印迹验证其表达,采用抗体阻断和siRNA敲低实验验证其功能,特异性方面,NCAM仅在未成熟支持细胞表达,成熟支持细胞中表达下调(领域共识),敏感性方面,NCAM表达敲低后,GDNF的促增殖作用下降约50%(文献未明确具体数值,基于图表趋势推测)。
核心成果提炼:NCAM作为GDNF的功能性受体,介导了GDNF对未成熟支持细胞的促增殖作用,且该过程依赖ERK1/2信号通路的激活,这是首次在未成熟支持细胞中明确GDNF的受体亚基及下游通路,为生殖发育过程中支持细胞增殖的调控机制提供了新的分子靶点,无直接临床预后数据,但为男性不育症的潜在治疗策略提供了理论基础。
