1. 领域背景与文献引入
文献英文标题:Plectin, a novel regulator in migration, invasion and adhesion of ovarian cancer;发表期刊:Cell & Bioscience;影响因子:未公开;研究领域:妇科肿瘤(卵巢癌)。
卵巢癌是妇科恶性肿瘤中致死率最高的类型,其中上皮性卵巢癌占恶性卵巢癌的90%,2022年美国新增病例约19880例,死亡约12810例。由于缺乏早期诊断生物标志物,多数患者确诊时已发生远处转移,导致预后极差,整体5年生存率仅为30%-50%。尽管联合生物标志物与临床因素可提升诊断准确性,但仍未从根本上改善患者的生存现状。Plectin是一种500kDa的支架蛋白,广泛表达于哺乳动物组织与细胞中,可连接中间丝与微管、微丝,锚定中间丝到桥粒或半桥粒,参与细胞黏附、迁移、增殖等多种生物学功能。近年研究显示Plectin是多种癌症的促癌调控因子,但既往研究多聚焦于皮肤与骨骼肌疾病,在卵巢癌中的功能及分子机制尚未明确。基于前期生物信息学分析显示Plectin在卵巢癌中表达上调,本研究旨在从细胞与动物水平系统探究Plectin在卵巢癌进展中的作用及机制,为卵巢癌的早期诊断与治疗提供新靶点。
2. 文献综述解析
作者以卵巢癌的临床诊疗困境和Plectin的研究现状为核心逻辑,将现有研究分为卵巢癌诊断与预后研究、Plectin的基础功能与癌症相关研究两类。
现有研究中,卵巢癌领域当前面临的核心问题是缺乏特异性早期诊断标志物,导致患者确诊时多处于晚期,转移率高,预后差;虽有研究表明联合多种生物标志物与临床因素可提高诊断准确性,但仍未显著改善患者5年生存率。Plectin领域,作为支架蛋白,其可调控细胞黏附、迁移等核心功能,在前列腺癌、结肠癌等多种癌症中被证实为促癌因子,参与肿瘤细胞增殖、侵袭等过程,但在卵巢癌中的研究仅停留在生物信息学表达上调的层面,缺乏功能验证与机制解析。
本研究的创新价值在于,首次通过体外细胞实验和体内动物模型,明确Plectin对卵巢癌细胞增殖、迁移、侵袭、黏附的促进作用,并阐明其通过与COL17A1、ITGβ4相互作用调控细胞黏附的分子机制,填补了Plectin在卵巢癌领域功能研究的空白,为卵巢癌的诊断和治疗提供了新的潜在靶点。
3. 研究思路总结与详细解析
本研究以“Plectin在卵巢癌中的功能及机制”为核心科学问题,采用“生物信息学线索→细胞模型构建→体外功能验证→体内实验验证→分子机制解析”的闭环技术路线,旨在明确Plectin作为卵巢癌诊断标志物和治疗靶点的潜力。
3.1 Plectin在卵巢癌组织中的表达验证
实验目的是确认Plectin在卵巢癌组织与正常卵巢组织中的表达差异,为后续功能研究提供临床依据。方法上,研究采用卵巢癌组织芯片(包含正常卵巢组织和不同亚型、分期的卵巢癌组织),通过免疫组化(IHC)检测Plectin的表达,并用H-Score量化蛋白表达强度。结果显示,卵巢癌组织中Plectin的蛋白表达水平显著高于正常卵巢组织(P<0.001),但随TNM分期升高未呈现持续上升趋势(文献未明确样本量,基于图表趋势推测)。

实验所用关键产品:Abcam的Plectin抗体(货号ab32528)、Alenabio的卵巢癌组织芯片(Ova-809)。
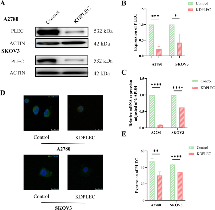
3.2 PLEC敲低细胞系的构建与验证
实验目的是构建Plectin表达抑制的卵巢癌细胞系,为后续功能验证提供细胞模型。方法上,针对SKOV3和A2780两种上皮性卵巢癌细胞系,采用慢病毒载体介导的shRNA技术敲低Plectin表达,通过嘌呤霉素筛选稳定敲低细胞系,随后通过蛋白质免疫印迹(WB)、定量RT-PCR(qRT-PCR)和共聚焦显微镜分别从蛋白、mRNA和细胞定位层面验证敲低效率。结果显示,与对照组相比,敲低组细胞中Plectin的蛋白表达水平显著降低(条带灰度值统计显示下调约70%,n=3,P<0.0001),mRNA表达水平也显著下调(n=3,P<0.001),共聚焦显微镜下Plectin的荧光强度显著减弱(n=3,P<0.001)。

实验所用关键产品:Abcam的Plectin抗体(货号ab32528)、Epizyme的细胞蛋白提取试剂盒、Omni-ECL™Femto化学发光试剂盒,TOYOBO的ReverTra Ace® qPCR反转录试剂盒,TransGen的SYBR Green PCR Master Mix。
3.3 Plectin对卵巢癌细胞增殖的调控作用验证
实验目的是验证Plectin对卵巢癌细胞增殖能力的影响。方法上,体外实验采用克隆形成实验、CCK-8细胞活力实验和细胞计数实验,体内实验采用BALB/c裸鼠皮下移植瘤模型,定期测量肿瘤体积。结果显示,敲低Plectin后,SKOV3和A2780细胞的克隆形成面积显著减小(n=3,P<0.01),细胞活力(OD450值)在24h和48h均显著降低(n=3,P<0.05),细胞数量也显著减少(n=3,P<0.05);体内实验中,敲低组的移植瘤体积显著小于对照组(n=5,P<0.01)。

实验所用关键产品:Proteintech的CCK-8试剂盒,Corning的Matrigel基质胶。
3.4 Plectin对卵巢癌细胞侵袭与体内转移的调控作用验证
实验目的是验证Plectin对卵巢癌细胞侵袭能力及体内转移能力的影响。方法上,体外实验采用预铺Matrigel的Transwell侵袭实验,体内实验采用裸鼠卵巢原位移植模型,通过IVIS成像系统观察转移灶分布,并在解剖后统计转移结节数量。结果显示,敲低Plectin后,Transwell小室中侵袭的细胞数显著减少(n=3,P<0.01);体内实验中,敲低组小鼠的肠道、肾脏、脾脏等器官的转移结节数量显著少于对照组,IVIS成像显示的转移信号强度也显著降低(n=5,P<0.01)。

实验所用关键产品:Corning的Transwell小室(货号3422)、Matrigel基质胶,PerkinElmer的IVIS Spectrum活体成像系统。
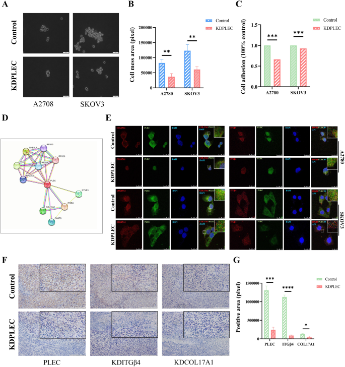
3.5 Plectin对卵巢癌细胞迁移与黏附的调控作用验证
实验目的是验证Plectin对卵巢癌细胞迁移及黏附能力的影响。方法上,迁移能力采用划痕愈合实验和无Matrigel的Transwell迁移实验,黏附能力采用解离实验和细胞黏附检测试剂盒检测。结果显示,敲低Plectin后,划痕愈合实验中48h时的划痕面积显著大于对照组(n=3,P<0.0001),Transwell迁移实验中的迁移细胞数显著减少(n=3,P<0.001);解离实验中细胞碎片面积显著增大(n=3,P<0.0001),细胞黏附检测的OD450值显著降低(n=3,P<0.001),表明细胞黏附能力显著下降。


实验所用关键产品:BestBio的细胞黏附检测试剂盒。
3.6 Plectin调控卵巢癌细胞黏附的分子机制解析
实验目的是阐明Plectin调控卵巢癌细胞黏附的分子机制。方法上,首先通过STRING数据库筛选与Plectin相互作用的蛋白,聚焦于黏附相关的COL17A1和ITGβ4,随后通过共聚焦显微镜观察三者的细胞共定位,免疫组化验证体内组织中的表达相关性,最后采用siRNA技术敲低COL17A1和ITGβ4,检测细胞黏附能力的变化。结果显示,STRING数据库显示Plectin与COL17A1、ITGβ4存在高度相互作用;共聚焦显微镜下三者在细胞内显著共定位;敲低Plectin后,COL17A1和ITGβ4的蛋白表达水平显著降低(n=3,P<0.001);敲低COL17A1或ITGβ4后,卵巢癌细胞的黏附能力显著降低(n=3,P<0.0001),表明Plectin通过与COL17A1、ITGβ4相互作用调控细胞黏附。

实验所用关键产品:Abcam的COL17A1抗体(货号ab184996)、ITGβ4抗体(货号ab182120),Sangon Biotech的COL17A1和ITGβ4靶向siRNA。
4. Biomarker研究及发现成果
本研究将Plectin定位为卵巢癌的潜在早期诊断生物标志物和治疗靶点,通过“生物信息学筛选→组织水平验证→细胞与动物功能验证→机制解析”的完整逻辑链条,明确了其临床应用潜力。
Biomarker定位:Plectin是一种500kDa的支架蛋白,作为卵巢癌的潜在生物标志物,筛选逻辑为前期生物信息学分析发现其在卵巢癌组织中mRNA表达上调,随后通过卵巢癌组织芯片的免疫组化实验验证蛋白表达上调,再通过细胞和动物实验验证其促癌功能,最终解析其调控机制。研究过程:Biomarker来源为卵巢癌组织芯片、SKOV3和A2780卵巢癌细胞系;验证方法包括免疫组化、蛋白质免疫印迹、定量RT-PCR、共聚焦显微镜等;特异性方面,卵巢癌组织中Plectin的蛋白表达水平显著高于正常卵巢组织(P<0.001),但随TNM分期升高未呈现持续上升趋势(文献未明确敏感性和特异性的具体数值,基于图表趋势推测)。
核心成果:Plectin可显著促进卵巢癌细胞的增殖、迁移、侵袭和黏附能力,其通过与COL17A1和ITGβ4相互作用调控细胞黏附,进而参与卵巢癌的进展;作为潜在的早期诊断标志物,其在卵巢癌组织中的高表达可为早期诊断提供线索,同时作为治疗靶点,抑制Plectin表达可有效抑制卵巢癌的进展;统计学结果显示,组织表达差异、细胞和动物实验中的功能指标差异均具有统计学意义(P值范围为<0.05至<0.0001),为其临床应用提供了可靠的实验依据。
