1. 领域背景与文献引入
文献英文标题:Mosaic loss of Y chromosome is associated with aging and epithelial injury in chronic kidney disease;发表期刊:Genome Biology;影响因子:17.906(2023年);研究领域:肾脏疾病与体细胞嵌合遗传学
领域共识:体细胞嵌合是指个体细胞因DNA损伤积累产生的基因型异质性,其中嵌合染色体改变(mCA)是常见类型,与衰老、心血管疾病、肾病、癌症等密切相关。Y染色体嵌合丢失(LOY)是老年男性最常见的mCA,外周血中LOY比例在老年男性中可超过70%,此前研究主要聚焦血液系统,发现LOY与多种疾病风险增加相关,但在肾脏组织中的分布、细胞类型特异性及与慢性肾病(CKD)进展的关联尚未明确。
CKD以肾功能进行性下降和肾纤维化为特征,近端小管上皮细胞是肾皮质最丰富的细胞类型,易受缺氧损伤,损伤后可产生促炎症、促纤维化表型,驱动疾病进展。现有研究仅提及肾脏组织中存在LOY,但缺乏单细胞水平的系统分析,无法明确LOY在不同肾细胞类型中的分布规律,以及与损伤上皮细胞的功能关联。本研究旨在通过多组学技术联合分析,揭示肾脏LOY的细胞特异性、与年龄及CKD的关联,解析其在肾损伤中的作用机制,为CKD的生物标志物开发和发病机制研究提供新视角。
2. 文献综述解析
作者对领域内现有研究按“体细胞嵌合类型-LOY的组织分布-疾病关联”维度进行分类评述。首先,现有研究明确了体细胞嵌合从点突变到染色体水平改变的谱系,其中mCA因涉及大量基因调控,对组织生物学影响更显著;其次,LOY作为最常见的mCA,在血液中与衰老、全因死亡率、心血管疾病等的关联已被广泛证实,在脑、膀胱等组织中的存在也有报道,但肾脏中LOY的研究仅停留在组织水平的存在性验证,未深入到细胞类型特异性和功能层面;此外,现有研究指出肾近端小管损伤是CKD进展的关键,但未将LOY与损伤细胞的表型、微环境交互联系起来。
现有研究的优势在于建立了LOY与系统性疾病的流行病学关联,局限性在于缺乏组织特异性的单细胞水平分析,无法揭示LOY在肾脏局部的细胞分布和功能效应。本研究的创新价值在于首次整合单细胞RNA测序、ATAC测序、空间转录组和数字PCR技术,系统解析肾脏LOY的细胞类型特异性分布,明确其与损伤近端小管细胞的富集关联,揭示LOY细胞的转录组、染色质可及性特征及空间微环境交互,填补了肾脏LOY功能研究的空白,为LOY作为细胞衰老和DNA损伤标志物的跨组织应用提供了依据。
3. 研究思路总结与详细解析
本研究的整体框架为:假设LOY在肾脏中随年龄和CKD进展增加,且在损伤的近端小管上皮细胞中富集,通过单细胞多组学、空间转录组技术解析LOY的细胞特异性、转录调控及微环境交互,最后用数字PCR验证结果,形成“假设-多组学验证-功能解析-临床验证”的闭环逻辑。
3.1 单细胞多组学测序与LOY细胞类型分布检测
实验目的:构建肾脏细胞的转录组与染色质可及性整合图谱,检测不同肾细胞类型中的LOY比例。
方法细节:制备9个单细胞多组学(ATAC+RNA)文库,整合已发表的3个文库,共分析57491个男性和女性肾细胞核,通过有限混合模型联合RNA和ATAC模态数据检测LOY,用广义线性混合模型(GLMM)分析不同细胞类型的LOY odds比。
结果解读:UMAP聚类显示所有主要肾细胞类型均被捕获(图1A),男性细胞中LOY的联合估计比例为11%(2626/23333),皮质上皮细胞类型(近端小管、PT_VCAM1损伤细胞、壁层上皮细胞等)的LOY比例显著高于髓质上皮细胞、足细胞和内皮细胞,其中PT_VCAM1损伤细胞的LOY odds比正常近端小管高1.46倍(95% CI 1.29–1.65,p=1.1e-09),足细胞的LOY odds仅为近端小管的0.17倍(95% CI 0.07–0.40,p=3.5e-05)。LOY细胞的转录组富集细胞分裂通路,染色质可及性分析显示X染色体基因附近的峰可及性降低。
产品关联:文献未提及具体实验产品,领域常规使用10X Genomics的Single Cell Multiome ATAC + Gene Expression试剂盒,以及Seurat、Signac等生物信息学分析工具。

3.2 单核ATAC-seq大样本验证LOY细胞分布
实验目的:扩大样本量验证肾脏LOY的细胞类型特异性,识别更多损伤近端小管亚群。
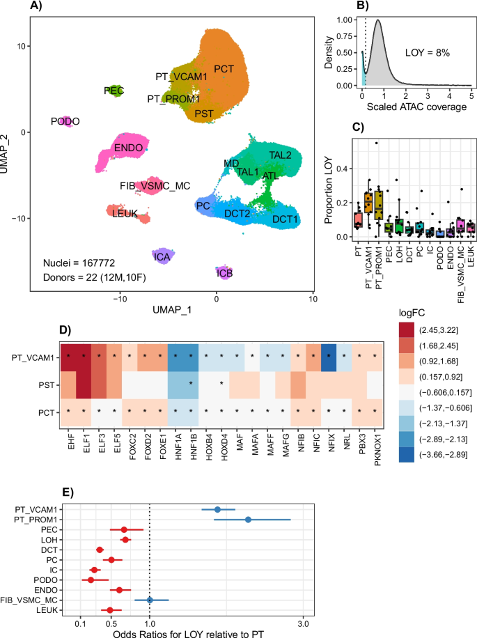
方法细节:整合22个供体的167772个细胞核的snATAC-seq数据,包括健康对照和CKD患者,通过聚类识别PT_VCAM1和PT_PROM1两种损伤近端小管亚群,用GLMM分析不同细胞类型的LOY odds比。
结果解读:UMAP聚类清晰区分多种肾细胞类型(图2A),男性细胞中LOY比例为8%,PT_VCAM1和PT_PROM1损伤细胞的LOY比例最高,PT_VCAM1的LOY odds比正常近端小管高1.88倍(95% CI 1.67–2.11,p=6.5e-27),PT_PROM1的LOY odds比正常近端小管高2.28倍(95% CI 1.83–2.83,p=8.9e-14),进一步验证了LOY在损伤近端小管细胞中的富集。
产品关联:文献未提及具体实验产品,领域常规使用10X Genomics的Single Cell ATAC试剂盒。

3.3 单细胞RNA-seq解析LOY的转录组与疾病关联
实验目的:分析LOY细胞的转录组特征,明确其与肾损伤、CKD进展的功能关联。
方法细节:重新分析肾脏精准医学项目(KPMP)的128232个细胞的scRNA-seq数据,识别PT_VCAM1、PT_PROM1、PT_MT三种损伤近端小管亚群,通过差异表达分析和通路富集解析LOY细胞的功能特征,用GLMM分析CKD与LOY的关联。
结果解读:男性细胞中LOY比例为10%(图3B),LOY的近端小管细胞富集DNA损伤应答、G1/S期转换通路,且促生存基因BCL2表达上调;CKD患者的LOY比例显著高于健康对照和急性肾损伤患者(OR=1.92,95% CI 1.06–3.46,p=0.03),PT_VCAM1、PT_PROM1、PT_MT损伤细胞的LOY odds均显著高于正常近端小管。
产品关联:文献未提及具体实验产品,领域常规使用10X Genomics的Single Cell 3"试剂盒。

3.4 数字PCR验证LOY的临床检测可行性
实验目的:开发靶向检测方法,验证单细胞测序结果的可靠性,为临床应用提供依据。
方法细节:设计Y染色体SRY基因和X染色体TSIX基因的TaqMan探针,建立数字PCR(dPCR)检测方法,用男性肾皮质组织样本验证,比较dPCR与单细胞测序的LOY比例相关性。
结果解读:dPCR检测显示肾组织样本的Y/X染色体比例显著低于整倍体对照(图4B),dPCR与单细胞测序的LOY比例呈显著正相关(图4C),技术重复的变异系数为1-2%,证实dPCR可稳定检测肾脏组织中的LOY。
产品关联:实验所用关键产品:ThermoFisher的Quantstudio Absolute Q dPCR System,Qiagen的DNeasy Blood and Tissue Kit,定制TaqMan MGB引物和探针。

3.5 空间转录组分析LOY细胞的微环境交互
实验目的:定位LOY细胞的空间分布,解析其与周围细胞的信号传导交互。
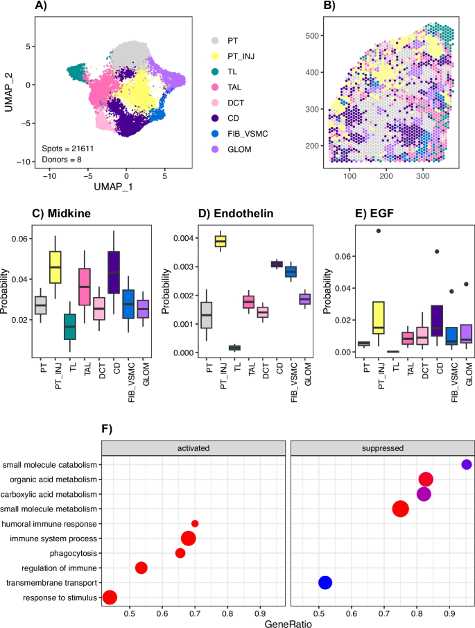
方法细节:制备8个10X Visium空间转录组文库,分析健康对照和CKD患者的肾组织,通过CellChat工具分析损伤近端小管细胞(PT_INJ)的配体-受体信号通路。
结果解读:空间转录组显示PT_INJ细胞位于促纤维化微环境(图5B),分泌Midkine、Endothelin、EGF等信号分子,与浸润的免疫细胞存在交互(图5C-E),通路富集显示PT_INJ细胞激活免疫相关信号通路,提示LOY细胞可能通过分泌信号调控肾纤维化微环境。
产品关联:文献未提及具体实验产品,领域常规使用10X Genomics的Visium空间转录组试剂盒。

3.6 LOY与年龄、染色体不稳定性的关联分析
实验目的:解析LOY与年龄、其他染色体改变的因果关联,明确LOY作为DNA损伤标志物的价值。
方法细节:用epiAneufinder检测单细胞的拷贝数变异(CNV)负荷,用GLMM分析年龄、CNV负荷与LOY的关联,比较LOY细胞与正常细胞的染色体覆盖差异。
结果解读:LOY比例与年龄呈显著正相关(Pearson r²=0.70,p=2.3e-05,图6A),LOY细胞的CNV负荷显著高于正常细胞(图6B),且7、10号染色体增益比例更高,提示LOY是细胞DNA损伤积累的结果,同时进一步促进染色体不稳定性。
产品关联:文献未提及具体实验产品,领域常规使用epiAneufinder等单细胞CNV分析工具。

4. Biomarker研究及发现成果解析
Biomarker定位:LOY作为肾脏细胞衰老、DNA损伤及CKD进展的新型Biomarker,筛选与验证逻辑为:首先通过单细胞多组学发现LOY在损伤近端小管细胞中富集,然后通过大样本snATAC-seq和scRNA-seq验证其与年龄、CKD的关联,最后用数字PCR验证临床样本的检测可行性,形成“组学发现-大样本验证-临床方法转化”的完整链条。
研究过程详述:Biomarker来源为男性肾皮质组织样本,验证方法包括单细胞多组学测序、单核ATAC测序、单细胞RNA测序和数字PCR;特异性方面,LOY在肾皮质上皮细胞尤其是损伤近端小管细胞中高度富集,PT_VCAM1细胞的LOY odds比正常近端小管高1.88倍(95% CI 1.67–2.11,p=6.5e-27),而足细胞等终末分化细胞的LOY比例极低;敏感性方面,数字PCR可检测到低至约1%的LOY细胞比例,与单细胞测序结果的相关性显著。
核心成果提炼:LOY是年龄和CKD相关的肾脏细胞损伤Biomarker,其功能关联在于标记细胞DNA损伤积累和衰老状态,LOY细胞表达促生存通路以逃避凋亡,同时分泌信号分子调控促纤维化微环境;创新性在于首次在单细胞水平系统解析肾脏LOY的细胞特异性和功能效应,证实其可作为细胞衰老标志物应用于其他组织的单细胞数据集;统计学结果显示,CKD患者LOY的风险比OR=1.92(95% CI 1.06–3.46,p=0.03),LOY比例与年龄的相关系数r²=0.70(p=2.3e-05),为其作为临床Biomarker的应用提供了量化依据。
