1. 领域背景与文献引入
文献英文标题:Mapping responsive genomic elements to heat stress in a maize diversity panel;发表期刊:Genome Biology;影响因子:17.906(2022年);研究领域:作物逆境生物学(玉米热胁迫响应的基因组调控)
全球气候变暖导致的极端高温事件频发,已成为制约作物产量的关键非生物胁迫因素之一。领域共识:玉米作为全球第一大粮食作物,营养生长期热胁迫会引发叶片衰老、生长速率下降,生殖期热胁迫则会导致结实率大幅降低,最终造成产量损失。现有研究已鉴定出大量植物热响应核心基因,包括热激蛋白(HSP)、热激转录因子(HSF)等,且明确HSF通过结合顺式作用元件调控下游HSP等基因的表达。然而,当前研究仍存在核心空白:自然群体中调控热响应基因表达的顺式/反式元件的自然变异特征尚不清晰,基因型-环境(G×E)互作驱动的特异性热响应的分子机制缺乏系统解析,限制了作物耐热分子育种的精准靶点开发。针对这一问题,本研究以102份玉米多样性自交系为材料,整合转录组、表达数量性状位点(eQTL)、染色质足迹等技术,系统鉴定热响应的基因组调控元件,解析自然变异驱动的基因型特异性热响应机制,为玉米耐热遗传改良提供理论基础与候选靶点。
2. 文献综述解析
作者对领域现有研究的评述逻辑按“机制解析-群体变异-技术方法”三维度展开:首先梳理植物热胁迫响应的分子调控框架,重点阐述HSF家族的激活模式与下游调控网络;其次总结自然群体中基因表达变异的研究进展,包括顺式/反式eQTL的鉴定及其对表型变异的贡献;最后分析染色质可及性、保守非编码序列等技术在顺式调控元件鉴定中的应用。
现有研究的关键结论包括:HSF是热胁迫响应的核心调控因子,可通过结合热激元件(HSE)激活HSP等基因表达;自然群体中基因表达变异主要由顺式调控元件变异驱动,顺式eQTL解释的表达变异通常高于反式eQTL;染色质可及性分析可有效鉴定具有功能的顺式调控区域。技术方法优势方面,转录组测序可全面捕获基因表达的动态变化,eQTL定位可关联基因型与表达表型,染色质足迹技术可在全基因组水平解析转录因子结合位点。但现有研究存在明显局限性:多数研究聚焦于单一或少数基因型,缺乏大群体中热响应调控元件自然变异的系统分析;对热胁迫下染色质可及性变化与基因表达变异的关联解析不足;缺乏对调控元件功能的直接验证,难以明确基因型特异性热响应的因果变异。
本研究的创新价值在于:首次在玉米大尺度多样性群体中,整合eQTL、响应eQTL(reQTL)与染色质足迹技术,系统鉴定热响应的顺式调控元件自然变异;通过线性混合模型解析基因型-处理的交互作用,精准定位热胁迫特异性的调控元件;结合瞬时表达实验直接验证调控元件的功能,填补了自然群体中热响应调控元件功能验证的空白,为作物耐热分子育种提供了可直接利用的靶点资源。
3. 研究思路总结与详细解析
本研究的整体框架为:以“解析玉米自然群体热响应基因表达变异的分子基础”为核心科学问题,以102份玉米多样性自交系为材料,通过热胁迫处理获取表型与转录组数据,定位调控基因表达的eQTL与热响应特异性的reQTL;利用染色质足迹技术解析热胁迫下转录因子结合区域的变化;最终通过瞬时表达实验验证顺式调控元件的功能,形成“表型-转录组-调控元件-功能验证”的完整研究闭环。研究目标是系统鉴定玉米热胁迫响应的顺式/反式调控元件自然变异,明确基因型特异性热响应的驱动机制。
3.1 玉米多样性群体构建与热胁迫表型分析
实验目的:构建具有广泛遗传多样性的玉米群体,评估热胁迫下光合生理表型的自然变异,定位调控光合表型的基因组位点。
方法细节:从威斯康星多样性群体中筛选102份自交系,涵盖硬秆、非硬秆、热带、碘型等7个亚群;14天苗龄幼苗经40℃热胁迫处理4小时,同时设置30℃对照;采用脉冲振幅调制叶绿素荧光成像系统测定3个光合参数:光适应下PSII有效量子产额[Y(II)]、非调节性能量耗散[Y(NO)]、调节性能量耗散[Y(NPQ)];计算各性状的最佳线性无偏预测(BLUP)值与广义遗传力,利用FarmCPU模型进行全基因组关联分析(GWAS)。
结果解读:热胁迫下群体平均Y(II)升高、Y(NO)降低,Y(NPQ)无显著变化,表明热胁迫对玉米光合系统的影响存在性状特异性;3个性状的广义遗传力在对照条件下(0.682-0.716)高于热胁迫条件下(0.538-0.642),说明热胁迫增加了表型变异的环境依赖性;GWAS鉴定到20个与光合性状关联的候选基因,例如farl8基因内含子SNP与对照下Y(NO)显著关联,其拟南芥同源基因参与非生物胁迫响应;bbr3基因下游SNP与热胁迫下Y(II)特异性关联,其同源基因参与拟南芥盐胁迫调控。
产品关联:文献未提及具体实验产品,领域常规使用叶绿素荧光成像系统(如Heinz Walz IMAGING-PAM)、GWAS分析工具(如rMVP)。

3.2 转录组响应分析与一致热响应基因鉴定
实验目的:解析玉米多样性群体热胁迫下的转录组变异特征,鉴定群体水平一致响应热胁迫的核心基因。
方法细节:对102份自交系的对照与热胁迫叶片样品进行RNA-seq测序,测序平台为NovaSeq 6000;将测序reads比对到玉米B73 AGPv4参考基因组,计算基因表达的每百万映射reads数(CPM);通过主成分分析(PCA)解析转录组变异来源,对B73热响应基因进行基因本体(GO)富集分析。
结果解读:PCA第一主成分可完全区分对照与热胁迫样品,表明热胁迫对转录组的影响远大于基因型差异;第二主成分可部分区分基因型,但未呈现明显亚群分离;转录组可塑性(对照与热胁迫PCA第一主成分差值)与光合表型响应正相关,说明转录组变异是表型变异的重要分子基础;鉴定到2628个群体水平一致上调的基因,其中包含25个HSP基因与8个HSF基因(如ZmHsf02、ZmHsf25),而ZmHsf06在所有基因型中均表现为下调;GO富集分析显示,热上调基因显著富集于“热响应”“热驯化”“热激蛋白结合”等功能条目,验证了转录组数据的可靠性。
产品关联:文献未提及具体实验产品,领域常规使用RNA-seq测序平台(如Illumina NovaSeq)、序列比对工具(如HISAT2)、差异表达分析工具(如DESeq2)。

3.3 eQTL定位与响应eQTL(reQTL)鉴定
实验目的:定位调控基因表达的顺式/反式eQTL,鉴定热胁迫特异性的响应eQTL,解析基因型特异性热响应的调控位点。
方法细节:分别对对照与热胁迫下的基因表达进行eQTL定位,顺式eQTL定义为目标基因1Mb范围内的SNP,反式eQTL为1Mb范围外的SNP;对在两种条件下均表达的19642个基因,采用线性混合模型检测eQTL与处理的交互作用,筛选热响应特异性的reQTL;对仅在热胁迫下表达的基因(heo-eGenes),单独分析其顺式eQTL。
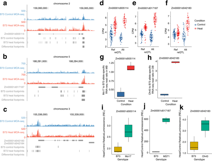
结果解读:共鉴定到10548个对照顺式eQTL与10391个热胁迫顺式eQTL,顺式eQTL解释的基因表达变异显著高于反式eQTL;鉴定到258个受reQTL调控的基因(reGenes),其中54.4%的reGenes参考等位基因热响应更强,45.6%的reGenes替代等位基因热响应更强;例如Zm00001d050304基因3"UTR区域的InDel变异,与热胁迫下基因高表达显著关联;还鉴定到518个仅热胁迫表达的heo-eGenes,其中包含ZmHsf03、ZmHsf26等热激转录因子,其顺式eQTL驱动了基因型特异性的基因激活。
产品关联:文献未提及具体实验产品,领域常规使用eQTL分析工具(如Matrix eQTL)、线性混合模型工具(如lmerTest)。

3.4 染色质足迹(MOA-seq)分析热响应的转录因子结合区域
实验目的:解析热胁迫下玉米染色质可及性的动态变化,鉴定热富集的转录因子结合位点,关联染色质变化与基因表达变异。
方法细节:对B73自交系的对照与热胁迫样品进行MNase定义的顺反组占据分析(MOA-seq),获取染色质足迹数据;通过DiffBind工具鉴定两种条件下的差异染色质足迹;对热富集的足迹区域进行基序富集分析,比对cis-BP转录因子数据库。
结果解读:共鉴定到13792个差异染色质足迹,其中11140个在热胁迫下可及性升高,2652个可及性降低;热上调基因的2kb侧翼区域中,热富集足迹的比例显著高于非差异表达基因(p<2.2e-16);基序富集分析鉴定到26个已知转录因子结合基序(如HSF结合基序GAAGCTTC、AP2、GATA等)与24个未知功能基序;6个一致上调的HSF基因(如ZmHsf03、ZmHsf05)的2kb侧翼区域均存在热富集足迹,表明其自身表达受热诱导的转录因子结合调控。
产品关联:文献未提及具体实验产品,领域常规使用染色质足迹技术(如MOA-seq)、基序分析工具(如STREME、Tomtom)。

3.5 瞬时表达验证顺式调控元件的功能
实验目的:验证reQTL对应的顺式调控元件的热响应功能,明确基因型特异性热响应的因果变异。
方法细节:选取3对reGenes的参考与替代等位基因的2kb启动子区域,克隆至荧光素酶报告载体;转化玉米原生质体后,分别在对照与热胁迫条件下培养,采用双荧光素酶报告系统检测启动子活性;同时利用B73与替代自交系的F1杂交种,验证等位基因特异性表达。
结果解读:3对启动子的瞬时表达结果均与群体转录组数据一致,即替代等位基因启动子的热诱导活性显著高于参考等位基因;例如Zm00001d005114基因的替代等位基因启动子在热胁迫下的荧光素酶活性是参考等位基因的2.3倍(n=3,p<0.01);F1杂交种的等位基因表达比例分析显示,热胁迫下替代等位基因的表达量显著高于对照,进一步验证了顺式调控变异的功能。
产品关联:文献未提及具体实验产品,领域常规使用双荧光素酶报告系统(如Promega Dual-Luciferase Reporter Assay System)、原生质体转化系统。

4. Biomarker研究及发现成果解析
核心信息段
本研究鉴定的Biomarker主要包括热响应特异性的表达数量性状位点(reQTL)、仅热胁迫表达基因的顺式eQTL(heo-eQTL)及其调控的基因(reGenes、heo-eGenes),以及热富集的染色质足迹区域。这些Biomarker的筛选逻辑为:通过玉米多样性群体转录组与基因型数据定位eQTL,结合处理交互作用鉴定热响应特异性reQTL;利用MOA-seq技术鉴定热胁迫下染色质可及性变化的区域;最终通过瞬时表达实验验证Biomarker的功能。
Biomarker定位与研究过程详述
Biomarker来源涵盖玉米全基因组范围的SNP/InDel变异、基因表达特征与染色质可及性区域。验证方法包括:全基因组关联分析(GWAS)关联基因型与光合表型,eQTL定位关联基因型与基因表达,MOA-seq解析染色质可及性变化,瞬时表达实验直接验证调控元件功能。特异性方面,reGenes在不同基因型中呈现显著差异的热响应模式,例如部分基因的参考等位基因在热胁迫下上调幅度是替代等位基因的1.5-2.0倍,而部分基因则相反;热富集染色质足迹仅与热上调基因显著关联,与非差异表达基因无显著关联。敏感性方面,热富集足迹与热上调基因的关联显著性达p<2.2e-16,表明其可有效标记热响应的功能调控区域。
核心成果提炼
本研究的核心成果包括:系统鉴定到258个reGenes与518个heo-eGenes,这些基因的顺式调控变异是驱动玉米基因型特异性热响应的核心因素;首次在玉米大群体中解析了热胁迫下染色质可及性的动态变化,明确热富集转录因子结合位点与热响应基因表达的直接关联;通过瞬时表达实验验证了3个reQTL对应的顺式调控元件的功能,为玉米耐热分子育种提供了可直接利用的靶点。其中,farl8基因既是GWAS鉴定的光合性状候选基因,也是reQTL调控的reGene,其内含子SNP同时调控热响应下的光合表型与基因表达,具有重要的育种应用价值。研究未明确提供部分Biomarker的样本量与统计学置信区间数据,基于图表趋势推测,多数reQTL的显著性p值均小于1e-5,具有较高的统计可靠性。
