1. 领域背景与文献引入
文献英文标题:From nasal to basal: single-cell sequencing of the bursa of Fabricius highlights the IBDV infection mechanism in chickens;发表期刊:Cell & Bioscience;影响因子:未公开;研究领域:禽类病毒感染与天然免疫应答(传染性法氏囊病病毒感染机制)
禽类RNA病毒感染是全球家禽养殖业的核心威胁之一,传染性法氏囊病病毒(IBDV)作为典型的禽类免疫抑制性双链RNA病毒,主要经呼吸道、消化道途径感染雏鸡,特异性破坏法氏囊中的IgM+B淋巴细胞,导致宿主免疫功能严重受损,显著增加其他病原体的感染风险。领域发展关键节点方面,早期研究已明确IBDV的基因组结构、传播途径及基本致病特征,后续研究聚焦于疫苗开发与病毒致病的分子机制,但仍存在多项未解决的核心问题:IBDV经鼻腔感染的具体靶细胞与体内传播路径尚未明确;法氏囊中除B细胞外的其他细胞亚群在病毒感染中的作用未被阐明;禽类RNA干扰(RNAi)系统在抗IBDV感染中的功能仍存在争议。当前研究热点集中于利用单细胞测序技术解析病毒感染的细胞异质性、宿主天然免疫应答的调控网络等方向。本研究针对上述领域空白,整合动物感染模型、组织学检测、单细胞RNA测序及体外细胞实验技术,系统解析IBDV经鼻腔感染的传播路径、法氏囊内不同细胞亚群的感染应答特征,以及宿主RNAi系统的抗病毒作用,为禽类病毒感染的防控提供新的理论依据与潜在靶点。
2. 文献综述解析
作者从禽类RNA病毒传播途径、IBDV致病特征、宿主天然免疫应答(IFN与RNAi系统)三个核心维度,对现有研究进行分类评述,构建了“传播-致病-免疫”的完整研究框架。现有研究的关键结论包括:早期流行病学与病原学研究证实IBDV主要经口鼻途径感染雏鸡,靶向法氏囊B细胞导致免疫抑制;哺乳动物中IFN系统是天然抗病毒的核心通路,但禽类IFN系统的组成与功能存在物种特异性,其抗IBDV感染的效果存在争议;RNAi在昆虫、植物的抗病毒防御中起关键作用,但禽类RNAi系统的组成与抗病毒功能尚未被系统阐明。现有技术方法的优势在于,传统组织学与分子生物学方法明确了IBDV的基本致病规律,但局限性在于无法解析细胞水平的异质性,难以揭示不同细胞亚群的感染与应答差异;部分研究利用细胞系或动物模型开展机制研究,但缺乏体内单细胞水平的系统分析,无法全面呈现病毒感染的细胞图谱。本研究的创新价值在于,首次利用单细胞RNA测序技术解析法氏囊内不同细胞亚群对IBDV感染的应答特征,明确了IBDV经鼻腔感染的具体靶细胞与传播路径,揭示了法氏囊基底细胞作为病毒感染关键靶细胞的作用,以及RNAi系统在禽类抗IBDV感染中的潜在功能,弥补了现有研究在细胞异质性解析与RNAi功能验证上的空白。
3. 研究思路总结与详细解析
本研究以“IBDV经鼻腔感染的传播路径-法氏囊细胞亚群感染应答-宿主抗病毒机制”为核心逻辑,通过“动物感染模型构建→组织学与分子生物学检测病毒分布→单细胞RNA测序解析细胞亚群特征→体外细胞实验验证抗病毒机制”的技术闭环,系统阐明了IBDV的感染机制与宿主免疫应答规律。
3.1 鼻腔感染模型构建与病毒入侵位点鉴定
实验目的:确定IBDV经鼻腔感染的有效性与鼻腔内的具体入侵靶细胞及位点。
方法细节:将2周龄与3周龄SPF鸡分为鼻腔感染组与口服感染组,经鼻腔接种1000 EID₅₀的IBDV BC6/85株,感染后72小时采集组织样本;对鼻腔组织进行垂直截面划分,通过HE染色鉴定鼻腔淋巴组织分布,免疫组化(IHC)染色检测病毒VP2蛋白的时空分布,设置1hpi、3hpi、12hpi三个时间点,统计不同鼻腔区域的VP2阳性细胞数量。
结果解读:HE染色结果显示鸡鼻腔后段(CS-II区域)富含鼻相关淋巴组织(NALT);免疫组化结果显示,IBDV主要感染鼻腔后段的上皮细胞与淋巴组织区域,12hpi时VP2阳性细胞数量较1hpi显著增加(n=3,P<0.05),且病毒可通过该区域进入血液循环,提示鼻腔后段是IBDV的主要入侵位点。
产品关联:文献提及实验所用关键产品:鼠抗IBDV VP2多克隆抗体(由江苏农科院Ouyang Wei博士提供)、免疫组化HRP标记抗鼠/兔IgG SABC试剂盒(BOSTER,武汉);流式抗体购自Southern Biotech,细胞培养试剂购自GIBCO。

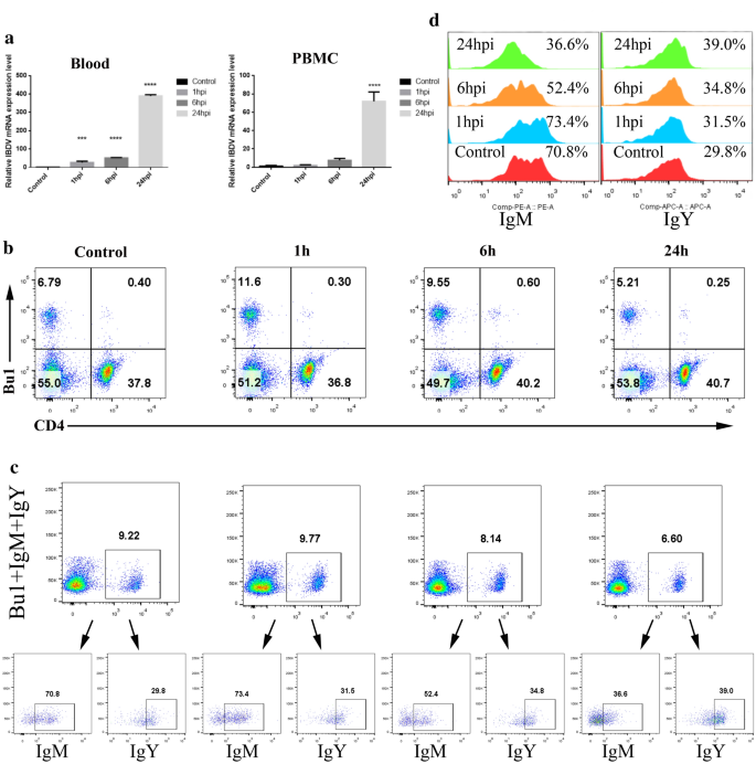
3.2 病毒在血液与外周血单个核细胞(PBMC)中的传播动态分析
实验目的:明确IBDV经鼻腔感染后在血液与PBMC中的传播路径与细胞损伤特征。
方法细节:感染后1hpi、6hpi、24hpi采集血液与PBMC样本,通过qRT-PCR检测病毒基因组A、B片段的mRNA水平,流式细胞术分析PBMC中B细胞(Bu1+)、CD4+T细胞、IgM+B细胞、IgY+细胞的比例变化。
结果解读:qRT-PCR结果显示,24hpi时血液与PBMC中病毒mRNA水平较1hpi显著升高(n=3,P<0.001);流式细胞术结果显示,1hpi与6hpi时B细胞比例略有升高,6hpi至24hpi时B细胞比例从9.55%降至5.21%(n=4,P<0.0001),IgM+B细胞比例随感染时间延长逐渐降低,IgY+细胞比例则显著升高,表明病毒感染早期即可进入血液循环,且在感染后期开始系统性破坏B细胞亚群。
产品关联:流式抗体包括鼠抗鸡Bu1-FITC、CD4-PE、IgM-PE、IgY-APC(Southern Biotech);qRT-PCR试剂购自TaKaRa与Vazyme。

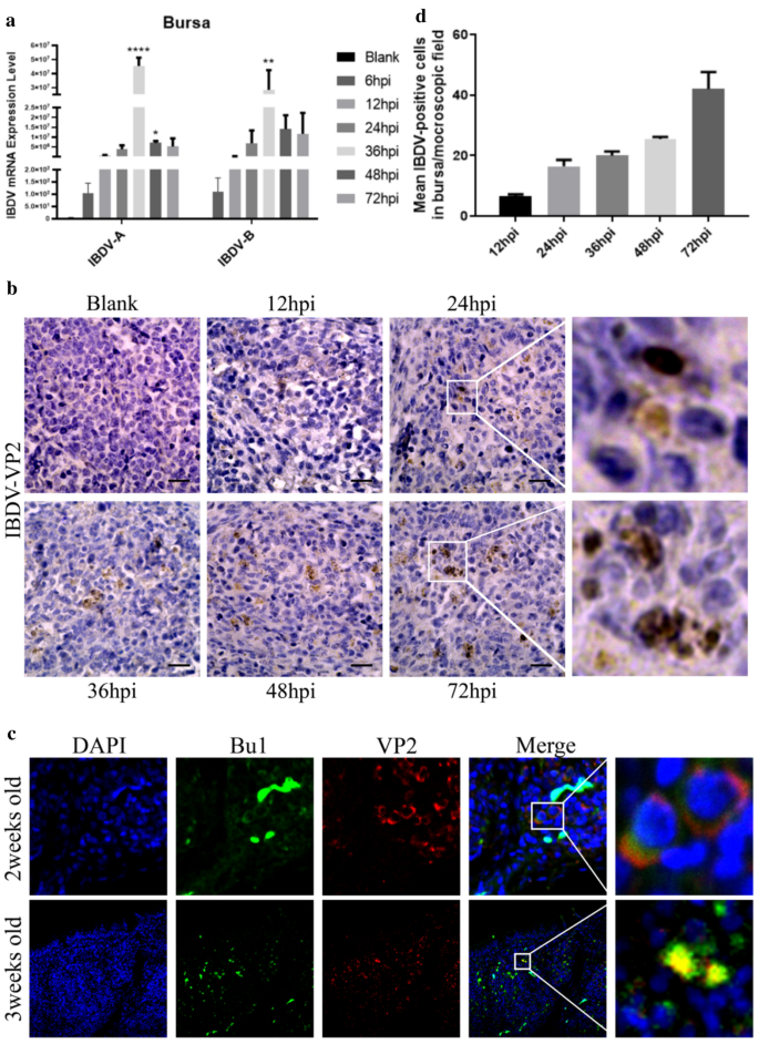
3.3 病毒在法氏囊中的感染与组织损伤特征分析
实验目的:明确IBDV在法氏囊中的感染动态、靶细胞分布及组织损伤特征。
方法细节:感染后6hpi、12hpi、24hpi、36hpi、72hpi采集法氏囊样本,通过qRT-PCR检测病毒基因组水平,免疫组化检测VP2蛋白的组织分布,HE染色观察组织病理变化,免疫荧光双染色检测病毒与B细胞的共定位情况。
结果解读:qRT-PCR结果显示,病毒基因组A、B片段的水平在36hpi时达到峰值(n=4,P<0.001);免疫组化结果显示,VP2阳性细胞在12hpi开始增加,72hpi时遍布法氏囊滤泡的皮质与髓质区域;HE染色结果显示,72hpi时法氏囊出现滤泡淋巴细胞坏死、滤泡萎缩、水肿等典型病理变化;免疫荧光双染色结果显示,部分B细胞(Bu1+)与VP2蛋白共定位,但大量VP2阳性细胞并非B细胞,提示法氏囊中存在非B细胞的病毒感染靶细胞。
产品关联:免疫荧光二抗PE标记山羊抗鼠IgG购自Multi Sciences(杭州);HE染色试剂购自Sigma。

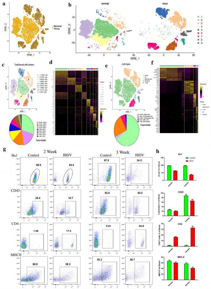
3.4 法氏囊单细胞RNA测序与细胞亚群注释
实验目的:解析法氏囊中不同细胞亚群的组成及对IBDV感染的应答特征,明确病毒感染的关键靶细胞亚群。
方法细节:分离对照组与感染组法氏囊单细胞,利用10× Genomics平台进行单细胞RNA测序,通过Seurat软件进行细胞聚类与注释,分析不同细胞亚群的基因表达特征与病毒基因组分布情况。
结果解读:共获得42484个高质量单细胞,注释为5类主要细胞亚群:B细胞(64.70%)、上皮细胞(23.86%)、T细胞(6.33%)、树突状细胞(3.32%)、成纤维细胞(1.80%);病毒基因组主要分布在B细胞的部分亚群、上皮细胞的基底细胞亚群中,其中基底细胞亚群中的病毒基因组水平最高,提示基底细胞是IBDV感染的关键靶细胞亚群;感染后B细胞比例显著降低,上皮细胞比例相对升高,反映了病毒感染对细胞群体的重塑作用。
产品关联:单细胞测序使用10× Genomics Chromium Controller及配套试剂,测序在Illumina Novaseq6000平台完成。

3.5 宿主IFN与RNAi系统的抗病毒功能验证
实验目的:阐明宿主IFN与RNAi系统在抗IBDV感染中的作用机制。
方法细节:体外培养鸡胚胎成纤维细胞(DF1),感染IBDV或用Poly I:C刺激,通过qRT-PCR与ELISA检测IFN-α、IFN-β、IFN-γ的表达水平,Western blot检测Dicer、XPO5等RNAi通路关键蛋白的表达;通过单细胞RNA测序分析法氏囊中Dicer、Ago等基因的表达分布特征。
结果解读:IBDV感染后,IFN-β在法氏囊上皮细胞中高表达,但病毒仍大量复制,提示禽类IFN系统无法有效抑制IBDV感染;DF1细胞感染后,Dicer的mRNA水平在24hpi时升高,但蛋白表达被显著抑制(n=3,P<0.01);法氏囊中Dicer主要在B细胞中表达,感染后其表达水平显著降低,提示IBDV通过抑制Dicer功能阻断RNAi抗病毒通路,RNAi可能是禽类抗IBDV感染的重要潜在机制。
产品关联:Western blot抗体包括抗Dicer、XPO5抗体,ELISA试剂盒购自上海依利生物技术有限公司。

4. Biomarker研究及发现成果解析
本研究鉴定了与IBDV感染及宿主抗病毒应答相关的三类核心Biomarker:法氏囊基底细胞标记物KRT5、IFN应答基因IFN-β、RNAi通路关键基因Dicer,通过“单细胞测序筛选-体内外实验验证-功能关联分析”的完整逻辑链,明确了其在病毒感染与免疫应答中的作用。
Biomarker定位与筛选逻辑
KRT5作为法氏囊基底细胞的特异性标记物,通过单细胞RNA测序的细胞亚群注释筛选获得,验证逻辑为“单细胞测序鉴定标记物→流式细胞术验证细胞比例→病毒基因组分布分析关联感染功能”;IFN-β作为IFN应答的核心标记物,通过qRT-PCR与单细胞测序联合筛选,验证逻辑为“感染后表达水平检测→抗病毒功能验证”;Dicer作为RNAi通路的关键标记物,通过Western blot与单细胞测序筛选,验证逻辑为“感染后蛋白表达检测→功能抑制实验验证抗病毒作用”。
研究过程详述
KRT5的来源为法氏囊上皮细胞,通过流式细胞术验证感染后KRT5+细胞比例显著升高(n=4,P<0.05),且该亚群中病毒基因组水平最高,特异性与敏感性数据未明确提供;IFN-β通过qRT-PCR检测,感染后上皮细胞中IFN-β的表达水平较对照组升高2.5倍(n=3,P<0.01),但无法有效抑制病毒复制;Dicer通过Western blot检测,感染后DF1细胞中Dicer的蛋白表达水平降低70%(n=3,P<0.001),法氏囊中Dicer的表达水平在感染后显著降低,提示其与病毒载量呈负相关。
核心成果提炼
本研究的核心成果包括:首次发现法氏囊基底细胞(KRT5+)是IBDV感染的关键靶细胞亚群,该细胞在病毒复制与传播中起核心作用;揭示了禽类IFN系统抗IBDV感染的局限性,以及RNAi通路(Dicer依赖)作为潜在抗病毒机制的重要性;Dicer可作为评估禽类抗IBDV感染能力的潜在Biomarker,其表达水平与病毒载量呈显著负相关(P<0.001,n=3)。本研究的创新性在于,首次利用单细胞测序技术解析了法氏囊内非B细胞的感染特征,明确了RNAi系统在禽类抗IBDV感染中的功能,为禽类病毒感染的防控提供了新的潜在靶点。
